您所在位置: 网站首页 / 文档列表 / 招标文件 / 文档详情
乡村道路硬化施工合同.docx 立即下载
上传人:志信****pp 上传时间:2024-09-08 格式:DOCX 页数:7 大小:14KB 金币:10 举报 版权申诉
预览加载中,请您耐心等待几秒...

乡村道路硬化施工合同.docx

乡村道路硬化施工合同.docx

预览

在线预览结束,喜欢就下载吧,查找使用更方便

10 金币

下载文档

如果您无法下载资料,请参考说明:

1、部分资料下载需要金币,请确保您的账户上有足够的金币

2、已购买过的文档,再次下载不重复扣费

3、资料包下载后请先用软件解压,在使用对应软件打开

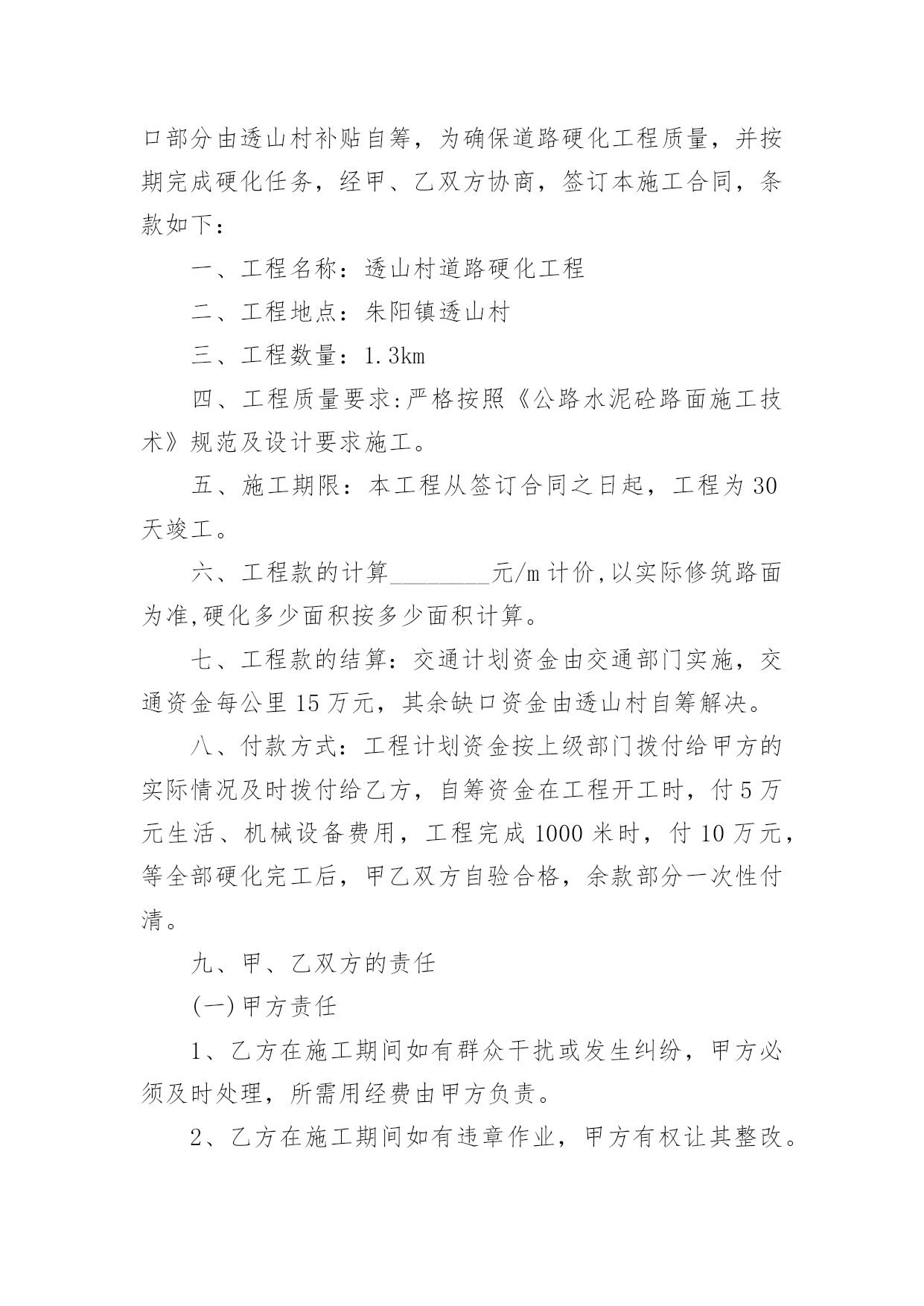
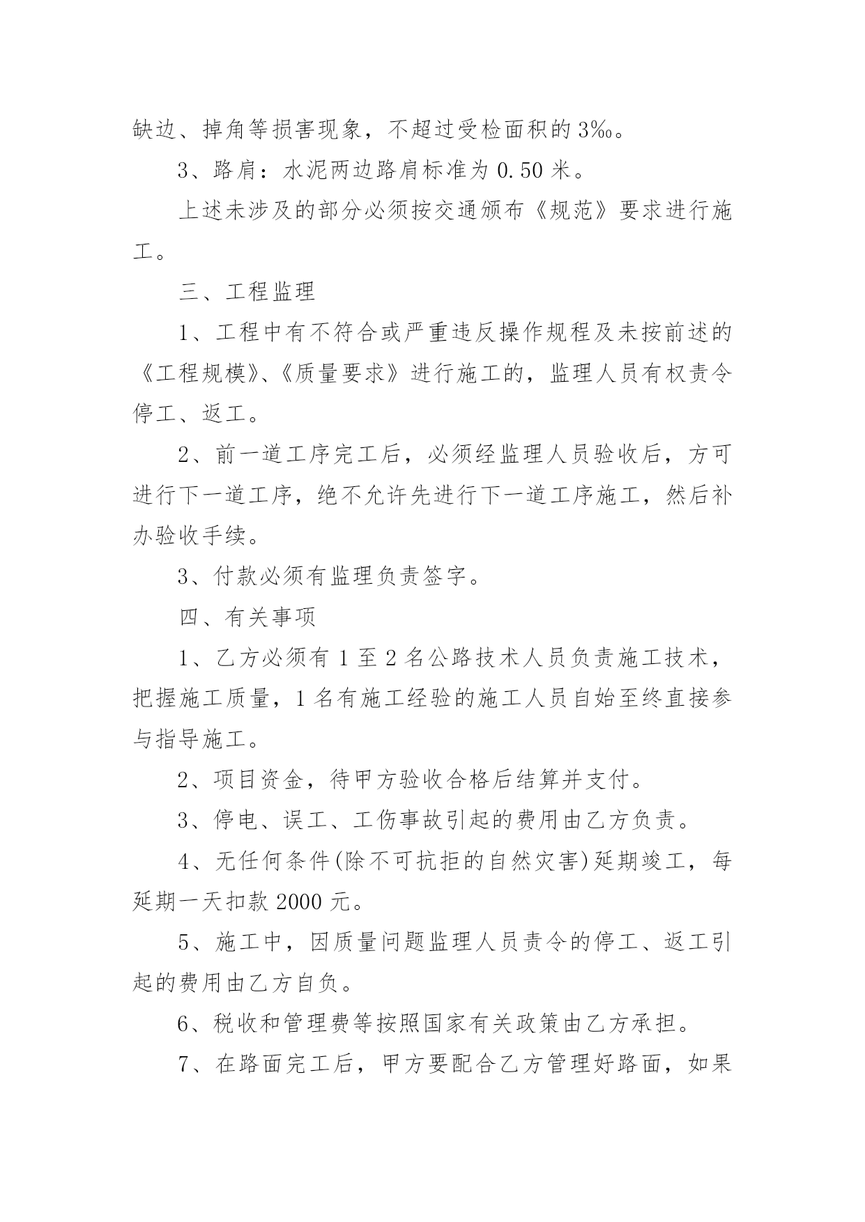
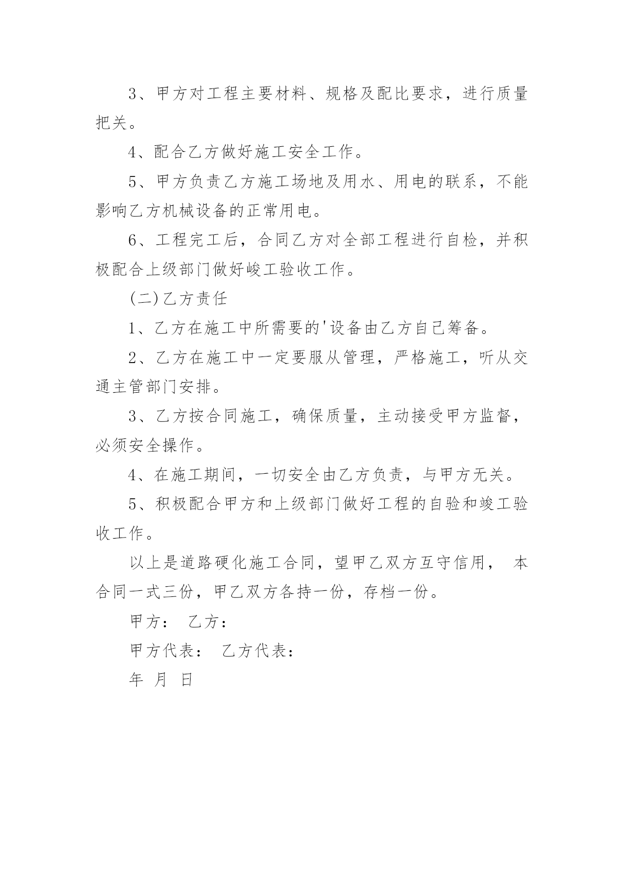
乡村道路硬化施工合同乡村道路硬化施工合同随着人们法律意识的加强,合同在生活中的使用越来越广泛,在达成意见一致时,制定合同可以享有一定的自由。那么制定合同书有什么需要注意的呢?以下是小编为大家整理的乡村道路硬化施工合同,欢迎阅读与收藏。乡村道路硬化施工合同1发包人:_________________________(以下简称甲方)承包人:________________________(以下简称乙方)经过甲乙双方协商,就本工程施工事项协商一致,订立本合同,共同遵照执行。一、工程项目1、工程名称:_________________2、工程地点:_________________3、承包范围:____________________4、承包方式:包工包料、包质量、包工期、包安全、包文明施工及验收通过。5、合同价款:合同总价款_______万元。二、技术要求1、路面为______cm厚C30水泥混凝土路面,宽____米。2、18cm厚3:7灰土垫层。三、施工及质量要求1、路基处理在原有路基的基础上,对高低不平路段,采用推土机或装载机整平,并清除地表杂草,然后用压路机压实。2、严格控制路面材料质量,垫层必须夯实,否则返工。四、双方权利和义务1、甲方主要工作:负责场地三通一平;2、乙方主要工作:负责本工程施工范围内的施工安全工作。乙方应按有关规定严格实施安全防护措施,承担由于自身安全措施不当造成事故的责任和因此而发生的费用;做好现场设备、材料的照管工作。五、工程价款的支付工程竣工拔工程总造价的`90%。工程质量保证金为总造价的10%,质保期一年,质保期自竣工验收之日计算,期满后一次性支付质保金。六、安全文明施工乙方应按建设总承包单位工程施工现场管理规定及甲方统一管理制度的规定,精心组织、文明安全施工;发包人、对乙方任何违反现场管理制度的行为均有权予以制止,直至罚款和解除合同。乙方在施工过程中发生的一切安全事故、质量事故均由乙方自行负责并承担相应的经济责任、法律责任及相应的一切经济赔偿。甲方(签字盖章):乙方(签字盖章):时间乡村道路硬化施工合同2XX乡xx村委会:(以下简称甲方)施工单位:(以下简称乙方)为了保质保量按时完成余卢村道路水泥混凝土路面施工任务,经甲、乙双方协商,订立如下合同,以便双方共同遵守。一、工程地点及规模马源村0.5公里,宽3-3.5米,厚18公分。二、工程质量1、垫层:垫层补强所用材料为碎砾石,规格为碎砾石在4厘米以下,按10㎝标准厚度补强进行压实整平。2、水泥混凝土路面:混凝土厚度18厘米,江西万年青牌水泥标号为325#,用强制性方式搅拌机,路面表面采用抗滑粗糙面,其抗滑构造深度为0.6毫米,胀缝每4米设一道,用切割机切割。保养期为28天,第1—7天内昼夜每2小时洒水1次,第8—14天内白天洒水6次,第15—28天白天洒水4次,每天洒水必须饱满,混凝土板断裂块数应不超过受检块数的1%,断裂块采取相应的有效措施弥补,板块裂缝应不超过受检块数的8‰,并应采取相应的.有效措施弥补,板块裂纹块数应不超过受检块数的12‰,石子外露、脱皮、缺边、掉角等损害现象,不超过受检面积的3‰。3、路肩:水泥两边路肩标准为0.50米。上述未涉及的部分必须按交通颁布《规范》要求进行施工。三、工程监理1、工程中有不符合或严重违反操作规程及未按前述的《工程规模》、《质量要求》进行施工的,监理人员有权责令停工、返工。2、前一道工序完工后,必须经监理人员验收后,方可进行下一道工序,绝不允许先进行下一道工序施工,然后补办验收手续。3、付款必须有监理负责签字。四、有关事项1、乙方必须有1至2名公路技术人员负责施工技术,把握施工质量,1名有施工经验的施工人员自始至终直接参与指导施工。2、项目资金,待甲方验收合格后结算并支付。3、停电、误工、工伤事故引起的费用由乙方负责。4、无任何条件(除不可抗拒的自然灾害)延期竣工,每延期一天扣款2000元。5、施工中,因质量问题监理人员责令的停工、返工引起的费用由乙方自负。6、税收和管理费等按照国家有关政策由乙方承担。7、在路面完工后,甲方要配合乙方管理好路面,如果乙方管理不到位造成的工程质量由乙方负担。如果当地百姓强行提前通车造成的工程质量问题由甲方负担。五、工程造价。按实际现浇水泥面面积计算造价,每平方米40元,按包干经费进行结帐,单价不随物价上涨及政策调价而改变,该工程总造价2万元。六、付款方式由施工单位带资修建,工程验收合格后,余卢村委会付工程资金的90%,余额待一年后工程无问题付清。七、开工、竣工、验收日期1、开工日期20xx年7月10日之前2、竣工日期:20xx年8月20日本合同一式两份,甲乙双方各一份,本协议自签字之日起生效。甲方:乙方(施工单位):法人代表:代表:xx年xx月xx日:乡村道路硬化施工
单篇购买
VIP会员(1亿+VIP文档免费下)

扫码即表示接受《下载须知》

乡村道路硬化施工合同

文档大小:14KB

限时特价:扫码查看

• 请登录后再进行扫码购买
• 使用微信/支付宝扫码注册及付费下载,详阅 用户协议 隐私政策
• 如已在其他页面进行付款,请刷新当前页面重试
• 付费购买成功后,此文档可永久免费下载
年会员
99.0
¥199.0

6亿VIP文档任选,共次下载特权。

已优惠

微信/支付宝扫码完成支付,可开具发票

VIP尽享专属权益

VIP文档免费下载

赠送VIP文档免费下载次数

阅读免打扰

去除文档详情页间广告

专属身份标识

尊贵的VIP专属身份标识

高级客服

一对一高级客服服务

多端互通

电脑端/手机端权益通用

手机号注册 用户名注册
我已阅读并接受《用户协议》《隐私政策》
已有账号?立即登录
我已阅读并接受《用户协议》《隐私政策》
已有账号?立即登录
登录
手机号登录 微信扫码登录
微信扫一扫登录 账号密码登录

首次登录需关注“豆柴文库”公众号

新用户注册
VIP会员(1亿+VIP文档免费下)
年会员
99.0
¥199.0

6亿VIP文档任选,共次下载特权。

已优惠

微信/支付宝扫码完成支付,可开具发票

VIP尽享专属权益

VIP文档免费下载

赠送VIP文档免费下载次数

阅读免打扰

去除文档详情页间广告

专属身份标识

尊贵的VIP专属身份标识

高级客服

一对一高级客服服务

多端互通

电脑端/手机端权益通用