您所在位置: 网站首页 / 文档列表 / 司法考试 / 文档详情
司法考试记忆口诀汇编.doc 立即下载
上传人:天马****23 上传时间:2024-09-09 格式:DOC 页数:183 大小:1.9MB 金币:10 举报 版权申诉
预览加载中,请您耐心等待几秒...

司法考试记忆口诀汇编.doc

司法考试记忆口诀汇编.doc

预览

免费试读已结束,剩余 173 页请下载文档后查看

10 金币

下载文档

如果您无法下载资料,请参考说明:

1、部分资料下载需要金币,请确保您的账户上有足够的金币

2、已购买过的文档,再次下载不重复扣费

3、资料包下载后请先用软件解压,在使用对应软件打开

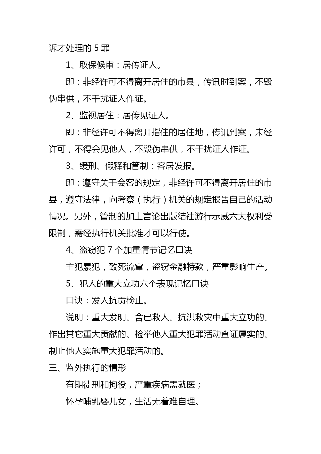
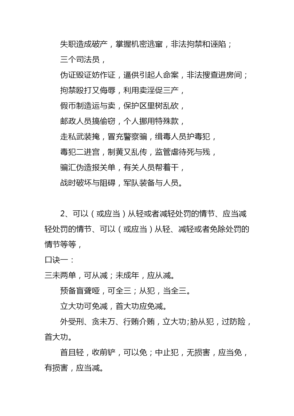
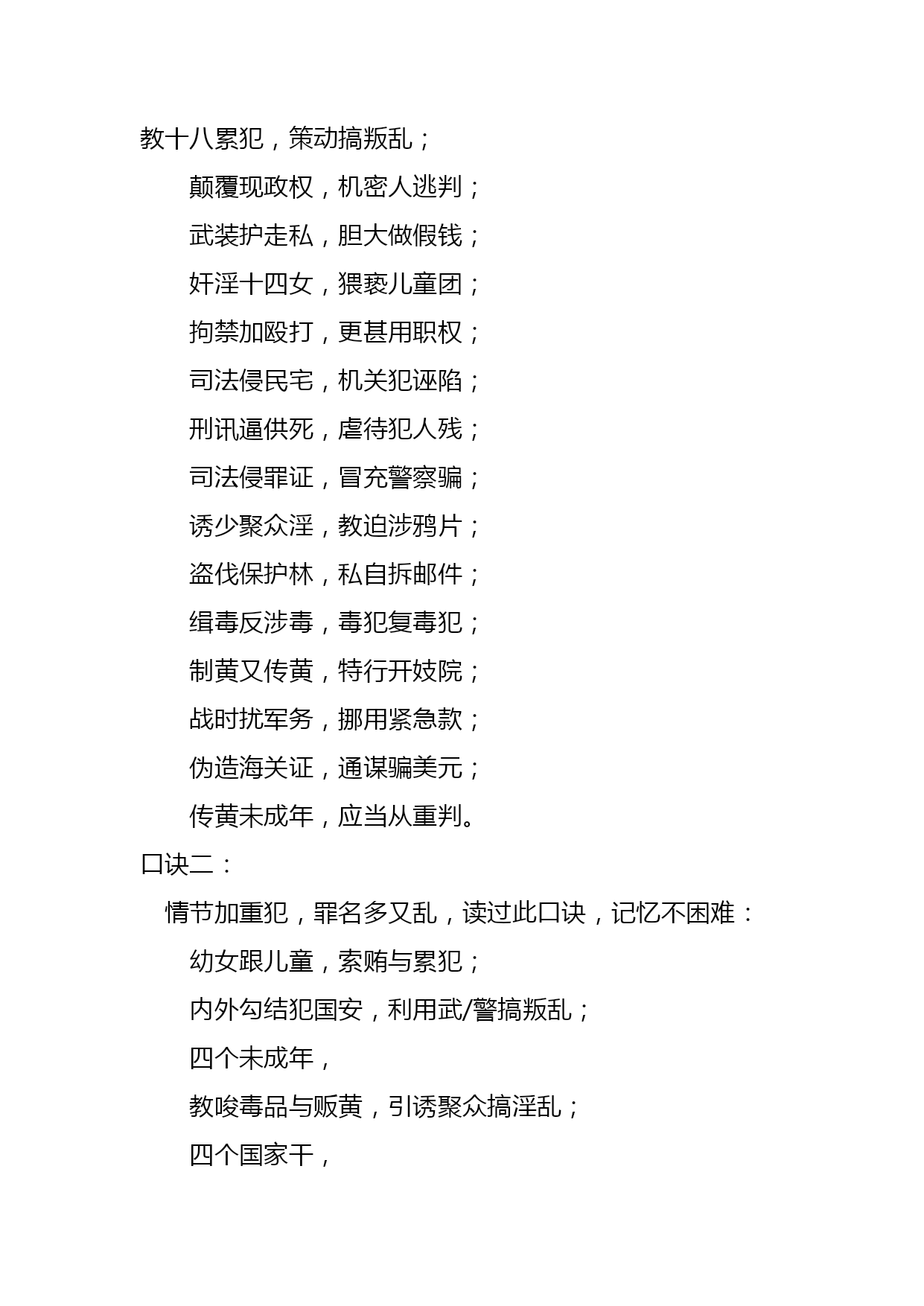
司法考试记忆口诀汇编(完整版)资料(可以直接使用,可编辑优秀版资料,欢迎下载)司法考试记忆口诀汇编(一)-刑法与刑事诉讼法刑法与刑诉一、自诉案件速记法被害人有证据证明的轻微刑事案件:“伤宅信婚遗伪知,人身财产三年下”。注释:伤:故意伤害案(轻伤)宅:非法侵入他人住宅案婚:重婚案信:妨害通信自由案遗:遗弃案伪:生产销售伪劣产品案知:侵犯知识产权案人身财产三年下:侵犯人身财产权利可判三年有期徒刑以下刑罚的其他轻微刑事案件。可以这样记:善哉,新婚以为之!可惜,人身财产三年玩完!二、取保候审、监视居住、缓刑、假释和管制、盗窃犯7个加重情节记忆口诀、犯人的重大立功六个表现记忆口诀、告诉才处理的5罪1、取保候审:居传证人。即:非经许可不得离开居住的市县,传讯时到案,不毁伪串供,不干扰证人作证。2、监视居住:居传见证人。即:非经许可不得离开指住的居住地,传讯到案,未经许可,不得会见他人,不毁伪串供,不干扰证人作证。3、缓刑、假释和管制:客居发报。即:遵守关于会客的规定,非经许可不得离开居住的市县,遵守法律,向考察(执行)机关的规定报告自己的活动情况。另外,管制的加上言论出版结社游行示威六大权利受限制,需经执行机关批准才可以行使。4、盗窃犯7个加重情节记忆口诀主犯累犯,致死流窜,盗窃金融特款,严重影响生产。5、犯人的重大立功六个表现记忆口诀口诀:发人抗贡检止。说明:重大发明、舍已救人、抗洪救灾中重大立功的、作出其它重大贡献的、检举他人重大犯罪活动查证属实的、制止他人实施重大犯罪活动的。三、监外执行的情形有期徒刑和拘役,严重疾病需就医;怀孕哺乳婴儿女,生活无着难自理。出去危害大社会,自伤自害不能医。理解:1、先决条件:只有判处有期徒刑、拘役才可以监外执行;2、附加条件有四者之一:有严重疾病需要保外就医的(需要由省级人民政府指定的医院开具证明文件依照法律规定的程序审批);怀孕的妇女;正在哺乳自己婴儿的妇女;生活不能自理,暂予保外就医不致危害社会的罪犯。3、排除条件:可能有社会危害性的罪犯;自伤自残的罪犯,不得保外就医;四、抢劫罪加重情形速记法抢劫罪加重情形速记法:“刑法263条:有下列情形之一的,处十年以上有期徒刑,无期徒刑或者死刑,并处罚金或者没收财产:1、入户抢劫的2、在公共交通工具上抢劫的3、抢劫银行或者其他金融机构的4、多次抢劫或者抢劫数额巨大的5、抢劫致人重伤,死亡的6、冒充军警人员抢劫的7、持枪抢劫的8、抢劫军用物资或者抢险,救灾,救济物资的”速记法入户上车抢银行多次巨额有伤亡冒充军警持着枪特殊物资不能抢五、强奸罪速记当众论奸,多人伤亡,恶劣(刑法第236条:强奸妇女、奸淫幼女情节恶劣;强奸妇女、奸淫幼女多人;在公众场所当众强奸妇女的;二人以上轮奸的;致使被害人重伤、死亡或者造成其他严重后果的。处十年以上、无期、死刑。)六、拐卖妇女、儿童罪量刑考量重情节,首要多次人众多,妇女卖淫被逼迫,绑架婴儿卖境外,造成伤亡重后果,八种情形十年轻,特别严重处死刑.七、刑法搞笑篇47个罪名1.非法侵入住宅罪:进错了房2.盗窃罪:开错了箱3.招摇撞骗罪:撒错了慌4.强奸罪:上错了床5.奸淫幼年罪:看错了样(已取消改定强奸罪)6.强制猥亵妇女罪:挠错了痒7.组织淫秽表演罪:走错了光8.传播淫秽物品罪:贩错了黄9.强迫卖淫罪:逼错了良10.嫖宿幼女罪:嫖错了娼11.协助组织卖淫罪:帮错了忙12.聚众淫乱罪:挤错了床13.传播性病罪:长错了疮14.擅自设立金融机构罪:开错了行15.伪造国家机关公文证件印章罪:刻错了章16.作证券交易价格罪:建错了仓17.非法侵入计算机系统罪:冲错了浪18.拒不执行判决裁定罪:抬错了杠19.交通肇事罪:挂错了档20.组织越狱罪:翻错了墙21.分裂国家罪:称错了王22.武装叛乱暴乱罪:开错了枪23.战士违抗命令罪:打错了仗24.招收公务员学生徇私舞弊罪:发错了榜25.侮辱诽谤罪:骂错了娘26.盗窃尸体罪:送错了葬27.偷越国边境罪:渡错了江28.医疗事故罪:开错了膛29.参加恐怖活动组织罪:入错了党30.重婚罪:续错了房31.暴乱干涉婚姻自由罪:嫁错了郎32.故意伤害罪:挥错了棒33.赌博罪:坐错了庄34.猥亵儿童罪:淫错了荡35.行贿罪:大错了方36.贪污罪:装错了囊37.巨额财产来源不明罪:发错了胖38.私分罚没财物罪:发错了奖39.玩忽职守罪:下错了岗40.签订履行合同失职被骗罪:上错了当41.过失泄漏国家秘密罪:开错了腔42.叛逃罪:留错了洋43.投敌叛变罪:认错了娘44.私放在押人员罪:松错了绑45.非法狩猎罪:打错了狼46.失火罪:烧错了香47.投放危险物质罪:加错了糖八、量刑的法定情节1、应当从重处罚的情节口诀一:教十八累犯,策动搞叛乱;颠覆现政权,机密人逃判;武装护走私,胆大做假钱;
单篇购买
VIP会员(1亿+VIP文档免费下)

扫码即表示接受《下载须知》

司法考试记忆口诀汇编

文档大小:1.9MB

限时特价:扫码查看

• 请登录后再进行扫码购买
• 使用微信/支付宝扫码注册及付费下载,详阅 用户协议 隐私政策
• 如已在其他页面进行付款,请刷新当前页面重试
• 付费购买成功后,此文档可永久免费下载
年会员
99.0
¥199.0

6亿VIP文档任选,共次下载特权。

已优惠

微信/支付宝扫码完成支付,可开具发票

VIP尽享专属权益

VIP文档免费下载

赠送VIP文档免费下载次数

阅读免打扰

去除文档详情页间广告

专属身份标识

尊贵的VIP专属身份标识

高级客服

一对一高级客服服务

多端互通

电脑端/手机端权益通用

手机号注册 用户名注册
我已阅读并接受《用户协议》《隐私政策》
已有账号?立即登录
我已阅读并接受《用户协议》《隐私政策》
已有账号?立即登录
登录
手机号登录 微信扫码登录
微信扫一扫登录 账号密码登录

首次登录需关注“豆柴文库”公众号

新用户注册
VIP会员(1亿+VIP文档免费下)
年会员
99.0
¥199.0

6亿VIP文档任选,共次下载特权。

已优惠

微信/支付宝扫码完成支付,可开具发票

VIP尽享专属权益

VIP文档免费下载

赠送VIP文档免费下载次数

阅读免打扰

去除文档详情页间广告

专属身份标识

尊贵的VIP专属身份标识

高级客服

一对一高级客服服务

多端互通

电脑端/手机端权益通用