您所在位置: 网站首页 / 文档列表 / 小学课件 / 文档详情
小学科学《声音》练习题【基础题】.doc 立即下载
上传人:金启****富来 上传时间:2024-09-04 格式:DOC 页数:13 大小:402KB 金币:10 举报 版权申诉
预览加载中,请您耐心等待几秒...

小学科学《声音》练习题【基础题】.doc

小学科学《声音》练习题【基础题】.doc

预览

免费试读已结束,剩余 3 页请下载文档后查看

10 金币

下载文档

如果您无法下载资料,请参考说明:

1、部分资料下载需要金币,请确保您的账户上有足够的金币

2、已购买过的文档,再次下载不重复扣费

3、资料包下载后请先用软件解压,在使用对应软件打开

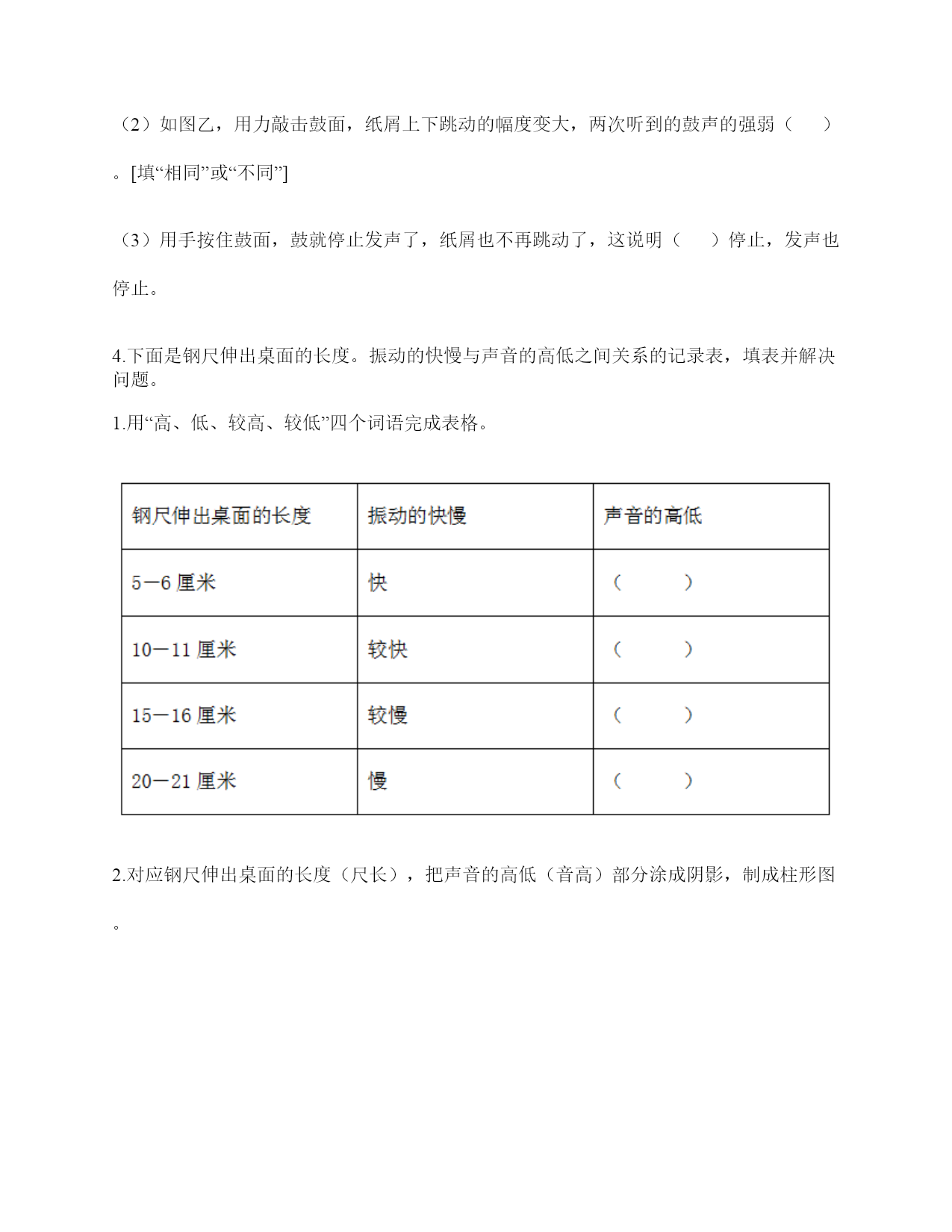
小学科学《声音》练习题一.选择题(共10题,共20分)1.声音的高低是由物体振动的()决定的。A.快慢B.幅度C.是否振动2.电视机里的歌声是由()振动产生的。A.声带B.空气C.喇叭3.敲锣时,声音是由()振动产生的。A.锣面B.槌C.手D.地面4.同一个橡皮筋拉得越紧,拨弹时发出的声音()。A.越高B.越低C.没有变化5.声音可以向()传播。A.一个方向B.四面八方C.两个方向6.要想让橡皮筋发出更高的声音,应该让橡皮筋()。A.松B.紧C.变粗7.人说话的声音是由()振动产生的。A.声带B.口腔C.嘴唇8.下列关于声音的传播的描述,正确的是()。A.声音沿着一个方向传播B.老师讲课的声音传播到我们耳朵中,没有依靠任何物质C.敲锣时,要使锣停止发声,可用手按住锣面9.尺子振动的频率和尺子伸出桌面部分的()有关。A.高度B.长度C.刻度10.声音是由发声体的()而产生的。A.振动B.摆动C.运动二.填空题(共10题,共42分)1.根据声音的产生可分为:()、()和()三大类。2.声音的()可以用音量来描述,振动幅度越大,声音越();振动幅度越小,声音越()。单位:()(dB)。3.用同样的力敲打长短不同的两根铁管,长铁管发出的声音(),短铁管发出的声音()。A.高B.低C.强D.弱4.在我们身边,到处都能听到(),并能从它那里获得很多。5.()是一种发声仪器,用来调试乐器和测试音高。6.物体的()、()、()对音高有影响。7.在自然界里,声音有()有弱,有()有低。8.()橡皮筋,橡皮筋会发出声音。9.中耳部分包含有一个薄薄的半透明的膜叫作(),与它相连的、像骨头一样的东西叫()。10.音高是由物体的振动的()决定的,物体振动得动的越快音高越()。三.判断题(共10题,共20分)1.我们的耳朵可分为外耳、中耳、内耳。()2.我们的耳朵无法感受到超声波,而蝙蝠不但能听到超声波,还能通过鼻腔发出超声波。()3.声音的传播与空气有关系。()4.弦的音高与制作材料有关。()5.敲击鼓面时,鼓面振动,我们就听到了鼓声。而且,只要鼓声够大,我们在教室的任何一个位置都会听到。()6.用手轻轻触摸正在发声的物体,能感觉到物体正在振动。()7.吹口哨可以发出声音。()8.在水中敲击音叉,音叉不会发出声音。()9.铝板琴上的铝板越大,发出的声音越高。()10.我们周围的声音有的悦耳,有的刺耳。()四.连线题(共1题,共5分)1.将下面耳朵的结构和其所具备的功能连在一起。鼓膜收集声音耳郭将声波转化为振动耳道将听觉信号传递给大脑听觉神经传递声音耳蜗将振动转化为听觉信号五.填表题(共2题,共24分)1.猜想:声音强弱与物体振动幅度有关,振幅越大,声音越();物体振幅越小,声音越()。实验器材:钢尺,桌子改变的条件:()不改变的条件:()填写表格。实验结论是什么?2.完成声音强弱与振动物体的关系记录表。六.简答题(共5题,共25分)1.同根弦发出的声音高低变化的规律是什么?2.闪电和雷同时在云层产生,在夏季的雨夜,我们总是先看到闪电,后听到雷声,请对这种现象进行合理解释。3.声音是怎样进行传播的?4.简单说说如何改变古筝上的某一根弦的音高?5.为什么女生的音高比男生高?七.材料题(共3题,共24分)1.写出下图各部分的名称。2.下图是乐用橡皮筋将一块绷紧的气球皮扎在杯口上,并在气球皮上撒一些碎纸屑,然后在杯子的上方敲击音叉观察实验现象,根据实验装置图完成下列问题。1、这是模拟()的装置。A.物体振动产生声音B.耳朵鼓膜振动C.液体溶解2、实验中敲击普叉发出的声音通过()传到气球皮上。A.音叉B.空气C.杯子3、实验时用力敲击音叉,观察到气球皮上的碎纸屑()。A.被音叉吸引B.不动C.在气球皮上跳动4、实验时用力敲音叉,气球皮上的碎纸屑跳动幅度与轻敲时相比,()。A.跳动幅度小B.跳动幅度大C.一样5、通过这个实验,我们可以知道我们耳朵里的(),它就像这个气球皮一样很薄,而且有弹性,它时时刻刻都在接收着各种声音,并产生振动。A.耳道B.鼓膜C.听小晋3.用三个塑料袋分别装上沙子、水和空气封口,将三个塑料袋分别放在桌子上,一只耳朵轻轻地贴在塑料袋上,捂住另一只耳朵。在距离一臂远处,用铅笔上的橡皮轻轻敲击桌面。请分析隔着哪个塑料袋听到的声音效果好,并试着排序。八.综合题(共5题,共44分)1.鼓面上面放上一些豆子,敲打鼓面时鼓面发出声音的同时可以看到豆子在跳动,1.这个现象说明,发声物体在()。2.轻轻敲打鼓面,豆子跳动的幅度小、说明此时鼓面振动的幅度(),发出的声音()。用力敲打鼓面
单篇购买
VIP会员(1亿+VIP文档免费下)

扫码即表示接受《下载须知》

小学科学《声音》练习题【基础题】

文档大小:402KB

限时特价:扫码查看

• 请登录后再进行扫码购买
• 使用微信/支付宝扫码注册及付费下载,详阅 用户协议 隐私政策
• 如已在其他页面进行付款,请刷新当前页面重试
• 付费购买成功后,此文档可永久免费下载
年会员
99.0
¥199.0

6亿VIP文档任选,共次下载特权。

已优惠

微信/支付宝扫码完成支付,可开具发票

VIP尽享专属权益

VIP文档免费下载

赠送VIP文档免费下载次数

阅读免打扰

去除文档详情页间广告

专属身份标识

尊贵的VIP专属身份标识

高级客服

一对一高级客服服务

多端互通

电脑端/手机端权益通用

手机号注册 用户名注册
我已阅读并接受《用户协议》《隐私政策》
已有账号?立即登录
我已阅读并接受《用户协议》《隐私政策》
已有账号?立即登录
登录
手机号登录 微信扫码登录
微信扫一扫登录 账号密码登录

首次登录需关注“豆柴文库”公众号

新用户注册
VIP会员(1亿+VIP文档免费下)
年会员
99.0
¥199.0

6亿VIP文档任选,共次下载特权。

已优惠

微信/支付宝扫码完成支付,可开具发票

VIP尽享专属权益

VIP文档免费下载

赠送VIP文档免费下载次数

阅读免打扰

去除文档详情页间广告

专属身份标识

尊贵的VIP专属身份标识

高级客服

一对一高级客服服务

多端互通

电脑端/手机端权益通用