您所在位置: 网站首页 / 文档列表 / 交通 / 文档详情
交通公司企业改组改制调研报告.docx 立即下载
上传人:努力****向丝 上传时间:2024-09-05 格式:DOCX 页数:8 大小:19KB 金币:10 举报 版权申诉
预览加载中,请您耐心等待几秒...

交通公司企业改组改制调研报告.docx

交通公司企业改组改制调研报告.docx

预览

在线预览结束,喜欢就下载吧,查找使用更方便

10 金币

下载文档

如果您无法下载资料,请参考说明:

1、部分资料下载需要金币,请确保您的账户上有足够的金币

2、已购买过的文档,再次下载不重复扣费

3、资料包下载后请先用软件解压,在使用对应软件打开

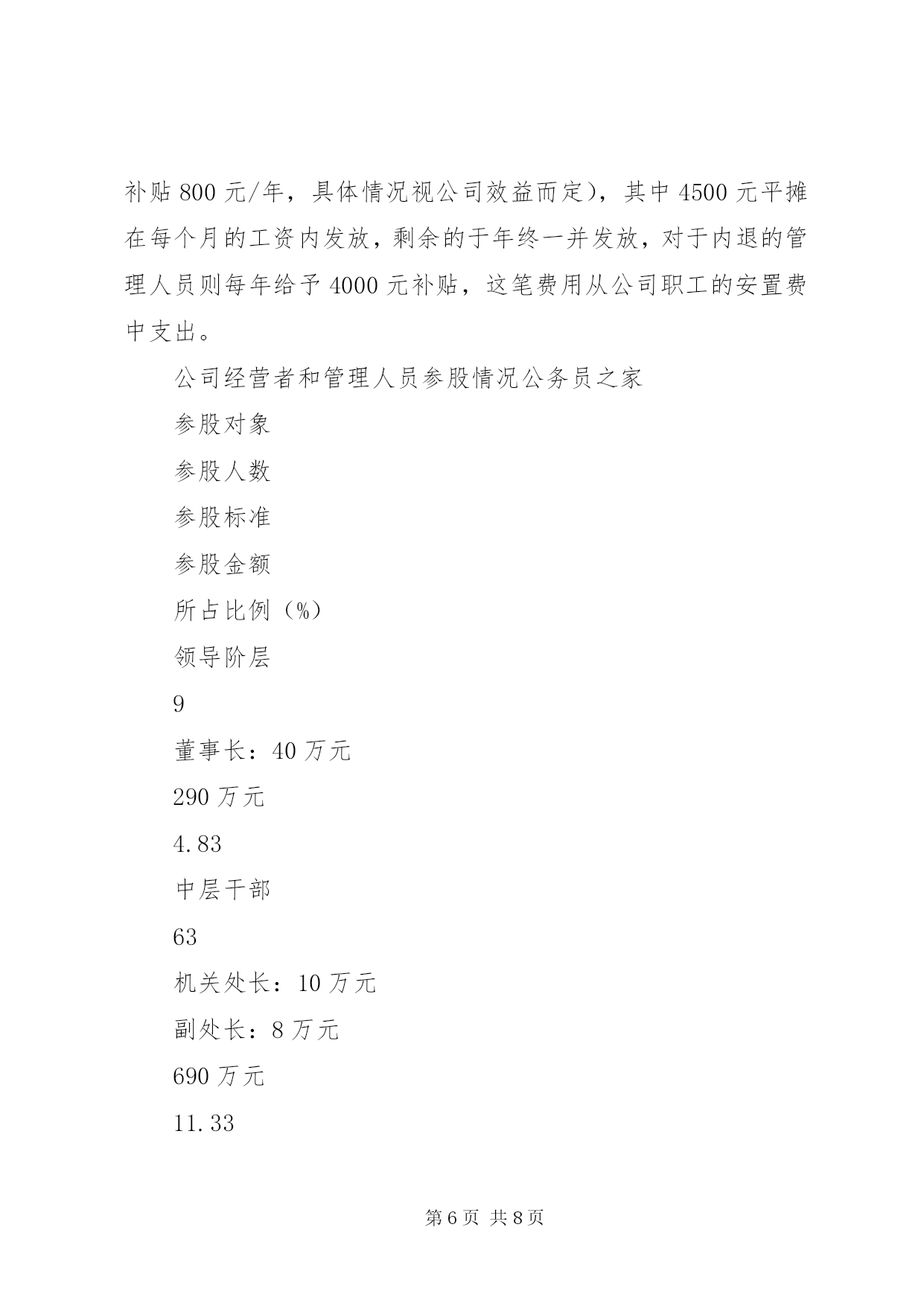
第PAGE\*Arabic\*MERGEFORMAT8页共NUMPAGES\*MERGEFORMAT8页交通公司企业改组改制调研报告2002年4月4日,市交通局副局长、局改革办公室主任陈登峰带领市经济办主任王彬和市长运公司总经理李亚峰等8人赴XX市客运有限公司学习改制成功经验。XX市交通局、XX市汽车客运有限公司的有关领导介绍了企业改制基本概况,使学习小组一行倍受启发。市长运公司总经理李亚峰参观学习后表示:要借鉴苏州的经验和做法,结合本单位实际,力争月内拿出公司改制方案,确保今年改革工作全面完成。现将学习调研情况报告如下:一、XX市交通系统企业改制工作概况XX市交通系统企业改革工作于3年前拉开序幕,准备充分.改革彻底.效果明显。按照“实事求是反映交通企业改制特色”的总体要求,到目前为止,该市交通系统下属的客运、货运、轮船、航务、联运、通港等6家企业中,4家已改制完毕,剩余的轮船、航运2家也将于今年完成。在已改制完的4家企业中,除客运企业目前暂留21.11%的国有股外,其余均成为真正意义上的“非公有制经济”。企改后,XX市交通局对企业各项经营生产“完全放手、不再介入”,只于发展方向上给予适当扶持与指导,主管局工作自身将更加着重于交通基础设施建设与行业管理。未来几年内,XX市交通局将逐步引导XX市汽车客运有限公司走“品牌”之路,打“品牌”效应,接受市场公平、公正的挑战。二、XX市汽车客运有限公司改制工作概况:1.公司改制前后的基本概况苏州汽车客运有限公司隶属于XX市交通局,成立于1949年8月1日,于10年前开始有步骤、有意识进行改革尝试。1993年,公司首次对基层单位“减政放权、搞活扩权”;1994年公司系统内部全面推行承包责任制;1995年,公司国有资产实行委托经营制;1997年,公司制定出未来三年远景发展规划。但由于当时企业改革大气候没有完成形成,改革透明度不高,加之主管局尚未能完全放手,公司在改革初期处于举步维艰的状况。在经历了93.94年“入不敷出、经营困难”的阵痛后,公司逐步尝到改革的甜头,到2000年已形成一定规模,为组建集团打下良好基础。公司继续加快改革步伐,扩大改革成果。2000年,在对下属各单位实施“放两头、抓中间”(即放手好、差企业,只管一般企业)的战略性改组后,同年,公司正式向全体职工进行募股。2001年初,公司再次按照“资产人格化、投资多元化、劳动力市场化”的改革性质进行调整,于4月20日,组建了全新体制的XX市汽车客运有限公司。改制后公司生产经营稳定,各方面指标上升幅度较大,其中客运收入同比增长28.29%,综合效益同比增长26.5%,总资产同比增长9.86%,净资产同比增长17.77%,职工收入同比增长7.99%。与此同时,干部队伍消肿减负,机构运作精干高效,人事制度健全完善,职工情绪空前高涨。改制前公司机关员工102人,改制后减少了44%;机关科室原来挂牌24块,现缩减一半,同时规定下属二级企业较大规模的一律四科一室,规模较小的一律两科一室;改制前公司中层干部102人,现减少到72人,全面实行干部竞争上岗、职工双向选择制,干部任职“年轻化”,原则上男不超过55岁,女的不超过50岁。2、公司公有资产退出情况XX市汽车客运有限公司业务以运输为主。改制前公司总资产经中介机构评估4.33亿元,比帐面总资产增加77%;改革前公司净资产评估1.4亿元,比帐面增加64.1%,其主要原因是属于公司城外的一些土地使用权一起纳入评估。公有资产退出意味着要对1.4亿元的净资产进行剥离,主要包括(1)非经营性资产剥离共527.66万元,包括公司食堂、托儿所.集体舍宿等;(2)医药费剥离:公司对离退休人员医药费进行8000元/人的标准进行补贴(包括精简下放人员);(3)职工安置费:改制前公司职工有3245名,按照进厂时间的先序顺序分为固定职工(84年以前的固定工)及合同制职工(84年以后进来的学生和转业军人等),固定工的安置费按照XX市2000年平均工资10165元的3倍标准一次性剥离;合同制工人的安置费按照XX市2000年平均月工资标准进行补贴,在厂几年,就补贴几个月,职工安置费一共剥离9000万元。(4)土地租赁费:苏州汽车客运总站需要在剩余国有资产产生的收益中支付XX市外土地租金(土地租赁50年,每年上交租金50万元)。经过上述4块资产的剔除,XX市汽车客运有限公司国有资本尚余1266.49万元,按6000万股本计算,国有股占21.11%,职工股占78.89%。3.职工身份置换及录用情况XX市汽车客运有限公司原有职工3245人,改制中公司严格实行“保老扶中推青”置换原则,所有职工身份全面置换到位。为使广大职工真正受益,公司将固定工的范围扩大到合同制、复员军人、老三届(知青)。对一些离退休尚有1
单篇购买
VIP会员(1亿+VIP文档免费下)

扫码即表示接受《下载须知》

交通公司企业改组改制调研报告

文档大小:19KB

限时特价:扫码查看

• 请登录后再进行扫码购买
• 使用微信/支付宝扫码注册及付费下载,详阅 用户协议 隐私政策
• 如已在其他页面进行付款,请刷新当前页面重试
• 付费购买成功后,此文档可永久免费下载
年会员
99.0
¥199.0

6亿VIP文档任选,共次下载特权。

已优惠

微信/支付宝扫码完成支付,可开具发票

VIP尽享专属权益

VIP文档免费下载

赠送VIP文档免费下载次数

阅读免打扰

去除文档详情页间广告

专属身份标识

尊贵的VIP专属身份标识

高级客服

一对一高级客服服务

多端互通

电脑端/手机端权益通用

手机号注册 用户名注册
我已阅读并接受《用户协议》《隐私政策》
已有账号?立即登录
我已阅读并接受《用户协议》《隐私政策》
已有账号?立即登录
登录
手机号登录 微信扫码登录
微信扫一扫登录 账号密码登录

首次登录需关注“豆柴文库”公众号

新用户注册
VIP会员(1亿+VIP文档免费下)
年会员
99.0
¥199.0

6亿VIP文档任选,共次下载特权。

已优惠

微信/支付宝扫码完成支付,可开具发票

VIP尽享专属权益

VIP文档免费下载

赠送VIP文档免费下载次数

阅读免打扰

去除文档详情页间广告

专属身份标识

尊贵的VIP专属身份标识

高级客服

一对一高级客服服务

多端互通

电脑端/手机端权益通用