您所在位置: 网站首页 / 文档列表 / 机械理论及资料 / 文档详情
机械租赁合同.doc 立即下载
上传人:努力****南绿 上传时间:2024-09-04 格式:DOC 页数:5 大小: 金币:10 举报 版权申诉
预览加载中,请您耐心等待几秒...

机械租赁合同.doc

机械租赁合同.doc

预览

在线预览结束,喜欢就下载吧,查找使用更方便

10 金币

下载文档

如果您无法下载资料,请参考说明:

1、部分资料下载需要金币,请确保您的账户上有足够的金币

2、已购买过的文档,再次下载不重复扣费

3、资料包下载后请先用软件解压,在使用对应软件打开

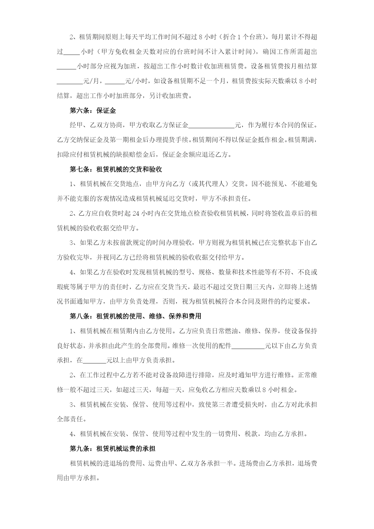
机械租赁合同签订日期:__________________________________合同编号:____________________________承租方:(以下简称乙方)___________________________________________________出租方:(以下简称甲方)___________________________________________________根据《合同法》的有关规定,按照平等互利的原则,为明确甲、乙双方的权利义务,经双方协商一致,特签订本合同。第一条:租赁机械的名称:_______________________________________________________规格:_____________________型号:_____________________数量:_____________________使用地点:___________________________________________________。第二条:甲方为租赁机械配备操作手___________名,其每人工资___________元/月,由______方负责承担,并负责安排操作手的食宿,其食宿费用也由___________方负责承担。第三条:租赁期限自________年________月________日至________年________月________日止,如需继续租用,应在本合同期满前五日内,重新签订合同。第四条:租赁机械的所有权1、在租赁期间,合同附件所列租赁机械的所有权属于甲方。乙方对租赁机械只有使用权,没有所有权。2、在租赁期间,乙方如对租赁机械进行改善或者增设他物,必须征得甲方的书面同意。3、在租赁期间,乙方如将租赁机械转租给第三人,必须征得甲方书面同意。第五条:租金的计算和支付1、自________年________月________日至________年________月________日止,租赁期满,乙方将设备完好交给甲方办理退场手续,若乙方继续使用,应在本合同期满前五日内重新签定续租合同。2、租赁期间原则上每天平均工作时间不超过8小时(折合1个台班),每月累计不得超过_____小时(甲方免收租金天数对应的台班时间不计入累计时间),确因工作所需超出______小时部分应视为加班,按超出工作小时数计收加班租赁费。设备租赁费按月租结算________元/月,______元/小时,如设备租赁期不足一个月,租赁费按实际天数乘以8小时结算,超出工作小时加班部分,另计收加班费。第六条:保证金经甲、乙双方协商,甲方收取乙方保证金______________元,作为履行本合同的保证。乙方交纳保证金及第一期租金后办理提货手续。租赁期间不得以保证金抵作租金。租赁期满,扣除应付租赁机械的缺损赔偿金后,保证金余额应退还乙方。第七条:租赁机械的交货和验收1、租赁机械在交货地点,由甲方向乙方(或其代理人)交货。因不能预见、不能避免并不能克服的客观情况造成租赁机械延迟交货时,甲方不承担责任。2、乙方应自收货时起24小时内在交货地点检查验收租赁机械,同时将签收盖章后的租赁机械的验收收据交给甲方。3、如果乙方未按前款规定的时间办理验收,甲方则视为租赁机械已在完整状态下由乙方验收完毕,并视同乙方已经将租赁机械的验收收据交付给甲方。4、如果乙方在验收时发现租赁机械的型号、规格、数量和技术性能等有不符、不良或瑕疵等属于甲方的责任时,乙方应在交货当天,最迟不超过交货日期三天内,立即将上述情况书面通知甲方,由甲方负责处理,否则,视为租赁机械符合本合同及附件的约定要求。第八条:租赁机械的使用、维修、保养和费用1、租赁机械在租赁期内由乙方使用。乙方应负责日常燃油、维修、保养,使设备保持良好状态,并承担由此产生的全部费用。维修一次使用的配件__________元以下由乙方负责承担,在_______元以上由甲方负责承担。2、在工作过程中乙方若不能对设备故障进行排除,应及时通知甲方进行维修。正常维修一般不超过三天,如超过三天,每超一天,应免收乙方相应天数乘以8小时租金。3、租赁机械在安装、保管、使用等过程中,致使第三者遭受损失时,由乙方对此承担全部责任。4、租赁机械在安装、保管、使用等过程中发生的一切费用、税款,均由乙方承担。第九条:租赁机械运费的承担租赁机械的进退场的费用、运费由甲、乙双方各承担一半。进场费由乙方承担,退场费用由甲方承担。第十条:租赁机械的毁损和灭失1、乙方承担在租赁期内发生的租赁机械的毁损(正常损耗不在此限)和灭失的风险。2、在租赁机械发生毁损或灭失时,乙方应立即通知甲方,甲方有权选择下列方式之一,由乙方负责处理
单篇购买
VIP会员(1亿+VIP文档免费下)

扫码即表示接受《下载须知》

机械租赁合同

文档大小:

限时特价:扫码查看

• 请登录后再进行扫码购买
• 使用微信/支付宝扫码注册及付费下载,详阅 用户协议 隐私政策
• 如已在其他页面进行付款,请刷新当前页面重试
• 付费购买成功后,此文档可永久免费下载
年会员
99.0
¥199.0

6亿VIP文档任选,共次下载特权。

已优惠

微信/支付宝扫码完成支付,可开具发票

VIP尽享专属权益

VIP文档免费下载

赠送VIP文档免费下载次数

阅读免打扰

去除文档详情页间广告

专属身份标识

尊贵的VIP专属身份标识

高级客服

一对一高级客服服务

多端互通

电脑端/手机端权益通用

手机号注册 用户名注册
我已阅读并接受《用户协议》《隐私政策》
已有账号?立即登录
我已阅读并接受《用户协议》《隐私政策》
已有账号?立即登录
登录
手机号登录 微信扫码登录
微信扫一扫登录 账号密码登录

首次登录需关注“豆柴文库”公众号

新用户注册
VIP会员(1亿+VIP文档免费下)
年会员
99.0
¥199.0

6亿VIP文档任选,共次下载特权。

已优惠

微信/支付宝扫码完成支付,可开具发票

VIP尽享专属权益

VIP文档免费下载

赠送VIP文档免费下载次数

阅读免打扰

去除文档详情页间广告

专属身份标识

尊贵的VIP专属身份标识

高级客服

一对一高级客服服务

多端互通

电脑端/手机端权益通用