您所在位置: 网站首页 / 文档列表 / 公务员考试 / 文档详情
2014年国家公务员考试行测题库:常识判断国情习题演练及答案.doc 立即下载
上传人:yy****24 上传时间:2024-09-05 格式:DOC 页数:14 大小:214KB 金币:18 举报 版权申诉
预览加载中,请您耐心等待几秒...

2014年国家公务员考试行测题库:常识判断国情习题演练及答案.doc

2014年国家公务员考试行测题库:常识判断国情习题演练及答案.doc

预览

免费试读已结束,剩余 4 页请下载文档后查看

18 金币

下载文档

如果您无法下载资料,请参考说明:

1、部分资料下载需要金币,请确保您的账户上有足够的金币

2、已购买过的文档,再次下载不重复扣费

3、资料包下载后请先用软件解压,在使用对应软件打开

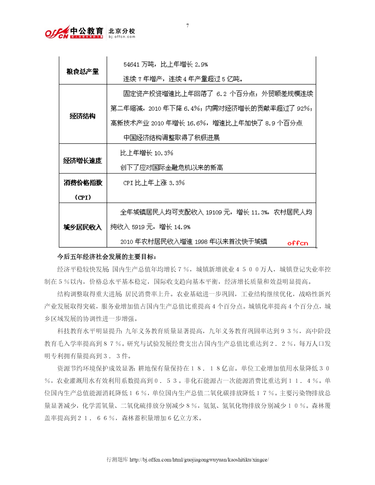
PAGE\*MERGEFORMAT14行测题库http://bj.offcn.com/html/guojiagongwuyuan/kaoshitiku/xingce/2014年国家公务员考试行测题库:国情社情常考点国家公务员考试行测题库:在HYPERLINK"http://bj.offcn.com/"公务员考试行测中,常识判断部分相较其他板块最大的特点是涉及面广,测查的内容涵盖了政治、经济、法律、历史、文化、地理、环境、自然、科技等领域。主要测查报考者应知应会的基本知识以及运用这些知识分析判断的基本能力,重点测查对国情社情的了解程度、综合管理基本素质,题目难易区分度明显。为广大考生总结了国情社情高频考点,助考生高效备考。考点一:我国的国土概况中国位于北半球,北回归线穿过南部。陆地面积约960万平方千米,居世界第3位。仅次于俄罗斯、加拿大,第4位为美国。约占世界陆地面积的1/15,差不多同整个欧洲面积相等。中国陆上疆界从中朝边界的鸭绿江起,到中越边界的北仑河止,长达22000多千米,共有14个陆上邻国。我国有18000千米长的海岸线,自北向南濒临的近海有渤海、黄海、东海和南海。与我国隔海相望的国家有6个,分别是韩国、日本、文莱、马来西亚、印度尼西亚、菲律宾。我国陆地地形多种多样,五种基本类型都有,但以山地33%为多,高原26%,盆地19%,平原12%,丘陵10%。山区包括山地、丘陵、崎岖高原,山区总面积约占陆地总面积的三分之二。四大高原:青藏高原、内蒙古高原、黄土高原和云贵高原是我国的四大高原,它们集中分布在地势第一、二级阶梯上。四大盆地:准噶尔盆地、塔里木盆地、柴达木盆地、四川盆地。它们多分布在地势的第二级阶梯上。塔里木盆地是中国最大的内陆盆地,盆地中塔克拉玛干沙漠是中国最大的沙漠。准噶尔盆地呈不等边三角形。柴达木盆地是中国地势最高的盆地,东南多盐湖沼泽。四川盆地是中国著名的红土盆地,有“紫色盆地”之称,是中国各大盆地中形态最典型、纬度最南、海拔最低的盆地。此外,吐鲁番盆地是中国地势最低的盆地(最低点艾丁湖-154米)。三大平原:我国地势平坦、面积辽阔的平原主要分布在第三阶梯上,其中,东北平原、华北平原和长江中下游平原是我国的三大平原。岛屿与半岛:台湾岛、海南岛、崇明岛分别是我国第一、第二、第三大岛。舟山群岛、庙岛群岛、澎湖列岛、南海诸岛是我国的四大群岛。浙江省是我国岛屿分布最多的省。我国的半岛自北向南有辽东半岛、山东半岛、雷州半岛。青海湖是我国第一大咸水湖,也是全国面积最大的湖泊,东部平原的湖区有著名的五大淡水湖群,它们是鄱阳湖、洞庭湖、太湖、洪泽湖和巢湖。长江是亚洲第一大河,黄河为亚洲第二大河。我国的河流总长度达226800公里,径流总量约为26000亿立方米,相当于全世界河川径流总量的6.8%。考点二:气候概况我国的季风气候十分显著,大半个中国都受季风气候影响。主要有温带季风性气候,亚热带季风性气候,还有云南的西双版纳(受印度洋西南季风的控制和太平洋东南季风的影响)等部分地区的热带季风性气候。另外,中国的西北地区由于身居内陆,属于温带大陆性气候,冬冷夏热,降水少。而西南地区是高原山地气候。以秦岭—淮河为界,以北为温带季风性气候,夏季高温多雨,冬季寒冷干燥,以南为亚热带季风气候。我国气候的主要特征可以概括为几个主要方面:(1)季风气候明显,冬夏盛行风向有显著的变化,随季风的进退,降水有明显的季节性变化。(2)大陆性气候强,影响的范围广,冬夏两季的平均气温与同纬度其他国家或地区有较大差异,冬季气温低于同纬度地区,夏季气温高于同纬度地区,气温年较差大。(3)气候类型复杂多样,不仅地处温带、亚热带、热带各种气候带,而且由于地形崎岖,往往在不同范围内形成不同尺度的气候差异。(4)水热同期,利于农牧业生产,但气候的稳定性差,旱涝、低温、冻害、台风、冰雹等气候灾害发生的频率高,影响范围广,防灾减灾的任务繁重。我国气候之最:我国最冷的地方在黑龙江的漠河镇;我国最热的地方是新疆的吐鲁番盆地;我国降水量最多的地方属台湾省的火烧寮;我国最干旱的地方当属新疆、青海的大沙漠了;我国阳光最充足的地方是青海的冷湖。考点三:资源、能源我国位于东半球,地处欧亚大陆东部,面临太平洋。我国的国土面积为960万平方公里,居世界第三位。但我国人均占有土地面积不到世界人均水平的1/3,世界排名第120位。因而,总的来说,我国是一个土地资源相对贫乏的国家。我国是一个水资源短缺、水害灾害频繁的国家。水资源总量排在巴西、俄罗斯、加拿大、美国、印度尼西亚之后,居世界第六位。但我国的人口众多,人均年占有量只有2500m3,约为世界人均水量的1/4,排在世界第110位,已经被联合国列为13个贫水国家之一。据统计,我
单篇购买
VIP会员(1亿+VIP文档免费下)

扫码即表示接受《下载须知》

2014年国家公务员考试行测题库:常识判断国情习题演练及答案

文档大小:214KB

限时特价:扫码查看

• 请登录后再进行扫码购买
• 使用微信/支付宝扫码注册及付费下载,详阅 用户协议 隐私政策
• 如已在其他页面进行付款,请刷新当前页面重试
• 付费购买成功后,此文档可永久免费下载
年会员
99.0
¥199.0

6亿VIP文档任选,共次下载特权。

已优惠

微信/支付宝扫码完成支付,可开具发票

VIP尽享专属权益

VIP文档免费下载

赠送VIP文档免费下载次数

阅读免打扰

去除文档详情页间广告

专属身份标识

尊贵的VIP专属身份标识

高级客服

一对一高级客服服务

多端互通

电脑端/手机端权益通用

手机号注册 用户名注册
我已阅读并接受《用户协议》《隐私政策》
已有账号?立即登录
我已阅读并接受《用户协议》《隐私政策》
已有账号?立即登录
登录
手机号登录 微信扫码登录
微信扫一扫登录 账号密码登录

首次登录需关注“豆柴文库”公众号

新用户注册
VIP会员(1亿+VIP文档免费下)
年会员
99.0
¥199.0

6亿VIP文档任选,共次下载特权。

已优惠

微信/支付宝扫码完成支付,可开具发票

VIP尽享专属权益

VIP文档免费下载

赠送VIP文档免费下载次数

阅读免打扰

去除文档详情页间广告

专属身份标识

尊贵的VIP专属身份标识

高级客服

一对一高级客服服务

多端互通

电脑端/手机端权益通用