您所在位置: 网站首页 / 文档列表 / 行业软件 / 文档详情
新建 Microsoft Word 文档.doc 立即下载
上传人:莉娜****ua 上传时间:2024-09-06 格式:DOC 页数:7 大小:32KB 金币:10 举报 版权申诉
预览加载中,请您耐心等待几秒...

新建 Microsoft Word 文档.doc

新建MicrosoftWord文档.doc

预览

在线预览结束,喜欢就下载吧,查找使用更方便

10 金币

下载文档

如果您无法下载资料,请参考说明:

1、部分资料下载需要金币,请确保您的账户上有足够的金币

2、已购买过的文档,再次下载不重复扣费

3、资料包下载后请先用软件解压,在使用对应软件打开

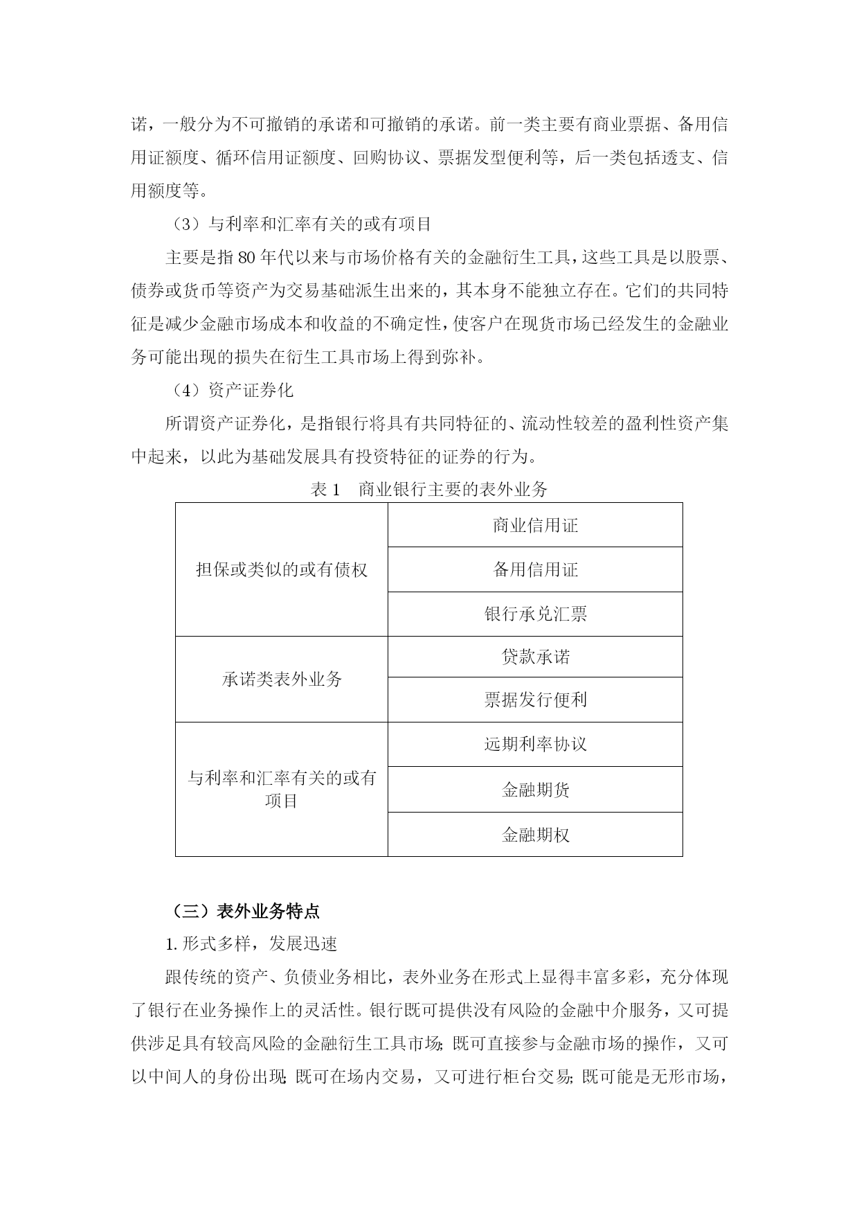
关于中国农业银行柳州分行表外业务的探究摘要:从二十世纪七八十年代开始,西方商业银行形成了一股开发新业务的浪潮,作为金融创新重要组成部分的表外业务空前活跃。表外业务具有成本低、收益高、对资本要求少,并能在一定程度上规避风险等特点,不但为现代商业银行注入巨大的活力,而且起到了服务客户、稳定客户、促进传统资产负债业务发展的作用。当前,我国商业银行表外业务规模小、品种单一,尚处于起步阶段,具有很大的潜在发展空间。本文以农行柳州市分行银行表外业务为研究对象,分析了其表外业务现状及存在的问题;随即从实践角度出发,提出了影响农行柳州分行的因素,结合农行柳州银行表外业务发展的实际情况,提出了相关意见建议。关键词:商业银行;表外业务;探究;风险监管目录一、引言1(一)选题背景1(二)研究目的及意义1二、表外业务的基本概念1(一)表外业务定义1(二)表外业务分类2(三)表外业务特点3(四)表外业务的作用4三、中国农业银行柳州分行表外业务的发展现状及存在的问题5(一)中国农业银行柳州分行表外业务现状5(二)中国农业银行柳州分行表外业务存在的问题6四、制约中国农业银行柳州分行表外业务发展的因素分析7(一)发展表外业务的内在外在动力不足7(二)宏观调控和产业发展对表外业务有着显著影响8(三)金融体制和金融市场发展滞后限制了表外业务的拓展8(四)业务风险使农行柳州分行对表外业务心存谨慎9(五)技术力量和专业人才储备不足9五、优化中国农业银行柳州分行表外业务的策略10(一)提高创新能力10(二)加大人才培养和技术力度10(三)加强风险防范和金融监管11参考文献12一、引言(一)选题背景近年来,利率和汇率波动频繁,金融业竞争日益激烈,金融自由化、全球经济一体化趋势明显加强,科技革命日新月异,金融创新层出不穷,整个国际金融环境发生了急剧的变化,商业银行面临着前所未有的挑战,商业银行不得不寻求更多的规避风险手段,以保证自身的生存与发展。因此,众多国外商业银行走上了综合化、电子化、证券化和业务表外化的道路,经营模式也发生了深刻的变化,其中最引人注目的就是表外业务的飞速发展。在现代商业银行业务结构中,表外业务成为了一种与传统的资产、负债业务紧密联系又迥然不同的业务,并与资产负债业务一起构成商业银行的三大支柱。表外业务作为西方现代商业银行业务经营与拓展的一个重点,其发展速度之快、规模之大远非表内业务可比,在银行业务结构中的地位也日趋重要和显著。(二)研究目的及意义表外业务之所以能够受到商业银行如此青睐,主要是源于表外业务对商业银行所起到的积极作用。在现代西方商业银行的业务经营中,表外业务收入在全部收中占有极其重要的地位。据有关资料统计,西方商业银行表外业务收入占总收入的比重平均达到40%。最低的已超过25%,大银行基本上都已超过50%,而且呈快速上升趋势,这不仅是因为商业银行提供了多样化的金融服务,适应了西方国家经济发展的需要,更重要的是商业银行通过表外业务起到了服务客户、联系客户、稳定客户、促进传统资产负债业务发展的作用。表外业务以其成本低、收益高、风险相对较小的特点为现代商业银行带来了巨大的活力,因而日益被西方国家商业银行所重视。一些著名的跨国大型银行,面对银行竞争日益激烈、利息收益逐渐下降的局面,积极推出一些新兴表外业务,在更高的层次上展开了更为激烈的竞争。新兴的市场金融服务,已不是单纯的资金供给问题,大力发展表外业务是我国金融发展高级化的要求,是金融深化的必然,是未来我国商业银行现代化的重要方向,我国商业银行走向混业经营的发展趋势。因此,对我国商业银行表外业务的发展研究具有迫切的现实意义。二、表外业务的基本概念(一)表外业务定义表外业务有狭义与广义之分。狭义表外业务是指商业银行所从事的,按照传统会计准则不计入资产负债表内,不影响银行资产负债总额,但能改变当期损益及营运资金,从而提高银行资产报酬率的经营活动。银行在经办这些业务时,虽然没有发生实际的货币收付,也没有垫付任何资金或者只是少量垫付资金,但由于同资产负债业务关系密切,在将来随时可能因具备了契约中的某个条件而转变为资产负债业务,因此需要在表外进行登记以便对其进行反映、核算、控制和管理。由于在风险成为现实时,这类表外业务就转变为表内业务,因此狭义表外业务又被称为或有资产、或有负债业务。大多数会计师要求或有项目在会计报表的脚标中予以揭示,但法规所要求的某些比率(如资产负债比例)中不包含这些项目。通常所指的表外业务就是指狭义的表外业务。广义表外业务即指所有不在资产负债表内反映的业务。除了包括上述狭义的表外业务外,还包括结算、代理、咨询等风险小的经营活动。按照《巴塞尔协议》,广义表外业务分为两大
单篇购买
VIP会员(1亿+VIP文档免费下)

扫码即表示接受《下载须知》

新建 Microsoft Word 文档

文档大小:32KB

限时特价:扫码查看

• 请登录后再进行扫码购买
• 使用微信/支付宝扫码注册及付费下载,详阅 用户协议 隐私政策
• 如已在其他页面进行付款,请刷新当前页面重试
• 付费购买成功后,此文档可永久免费下载
年会员
99.0
¥199.0

6亿VIP文档任选,共次下载特权。

已优惠

微信/支付宝扫码完成支付,可开具发票

VIP尽享专属权益

VIP文档免费下载

赠送VIP文档免费下载次数

阅读免打扰

去除文档详情页间广告

专属身份标识

尊贵的VIP专属身份标识

高级客服

一对一高级客服服务

多端互通

电脑端/手机端权益通用

手机号注册 用户名注册
我已阅读并接受《用户协议》《隐私政策》
已有账号?立即登录
我已阅读并接受《用户协议》《隐私政策》
已有账号?立即登录
登录
手机号登录 微信扫码登录
微信扫一扫登录 账号密码登录

首次登录需关注“豆柴文库”公众号

新用户注册
VIP会员(1亿+VIP文档免费下)
年会员
99.0
¥199.0

6亿VIP文档任选,共次下载特权。

已优惠

微信/支付宝扫码完成支付,可开具发票

VIP尽享专属权益

VIP文档免费下载

赠送VIP文档免费下载次数

阅读免打扰

去除文档详情页间广告

专属身份标识

尊贵的VIP专属身份标识

高级客服

一对一高级客服服务

多端互通

电脑端/手机端权益通用