您所在位置: 网站首页 / 文档列表 / 交通 / 文档详情
重大交通事故应急预案.doc 立即下载
上传人:星菱****23 上传时间:2024-09-08 格式:DOC 页数:11 大小:122KB 金币:10 举报 版权申诉
预览加载中,请您耐心等待几秒...

重大交通事故应急预案.doc

重大交通事故应急预案.doc

预览

免费试读已结束,剩余 1 页请下载文档后查看

10 金币

下载文档

如果您无法下载资料,请参考说明:

1、部分资料下载需要金币,请确保您的账户上有足够的金币

2、已购买过的文档,再次下载不重复扣费

3、资料包下载后请先用软件解压,在使用对应软件打开

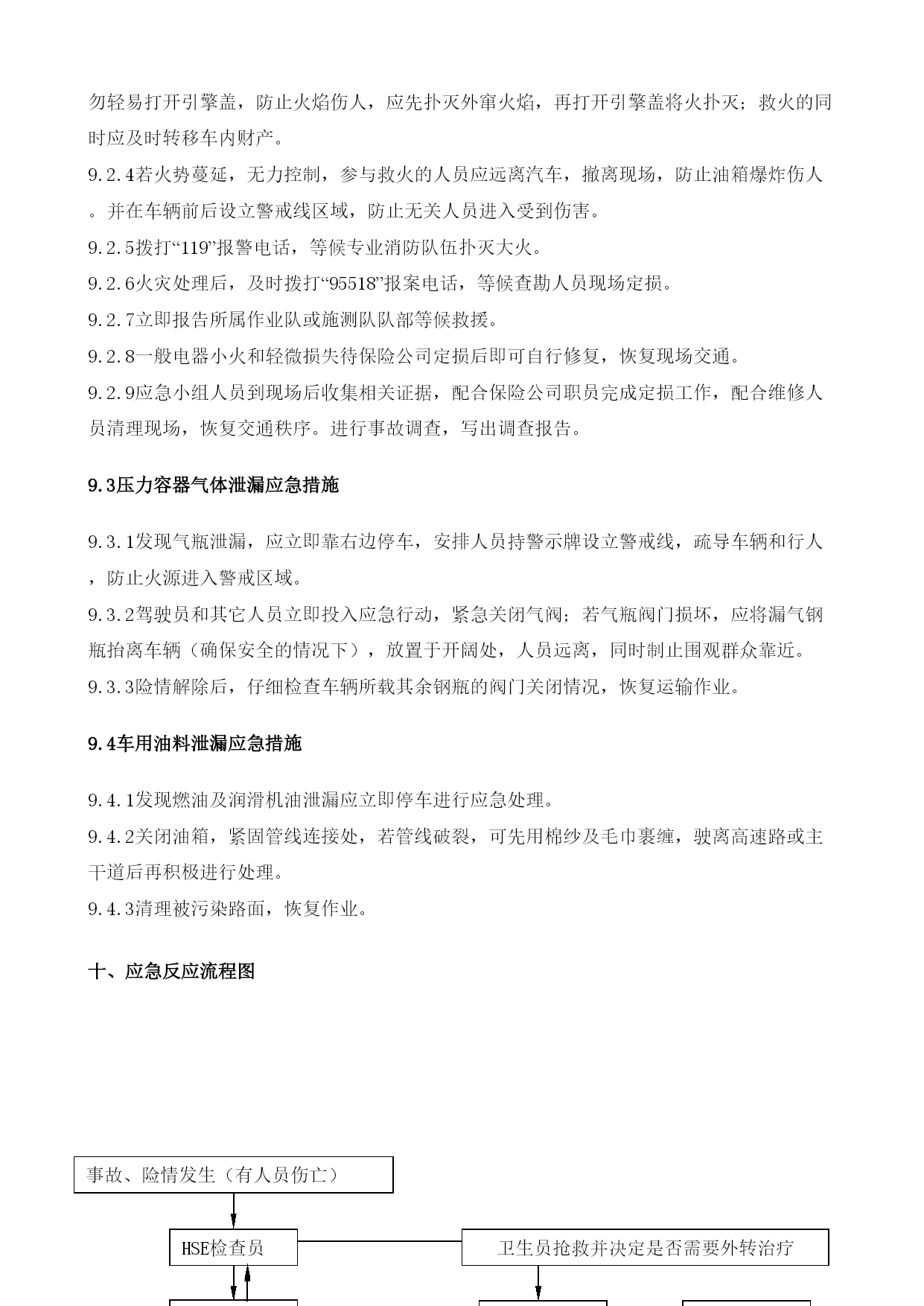
西气东输二线轮南—吐鲁番支干线工程交通安全应急预案EPC总承包商编码LN-DE-HSE-XF-0005A20110626编制状态版本日期文件状态起草人校审人批准人目录TOC\o"1-2"\h\z\uHYPERLINK\l"_Toc290066779"一、目的和原则PAGEREF_Toc290066779\h1HYPERLINK\l"_Toc290066780"二、适用范围PAGEREF_Toc290066780\h1HYPERLINK\l"_Toc290066781"三、应急组织机构PAGEREF_Toc290066781\h1HYPERLINK\l"_Toc290066782"3.1、第一施工部应急领导小组PAGEREF_Toc290066782\h1HYPERLINK\l"_Toc290066783"3.2、应急组织机构图如下:PAGEREF_Toc290066783\h2HYPERLINK\l"_Toc290066784"四、应急组织机构职责PAGEREF_Toc290066784\h2HYPERLINK\l"_Toc290066785"4.1、应急领导小组职责PAGEREF_Toc290066785\h2HYPERLINK\l"_Toc290066786"4.2、抢险队、救护队、通讯及后勤保障队PAGEREF_Toc290066786\h3HYPERLINK\l"_Toc290066787"五、主要危险源、危害因素及应急器材PAGEREF_Toc290066787\h3HYPERLINK\l"_Toc290066788"5.1危险源PAGEREF_Toc290066788\h3HYPERLINK\l"_Toc290066789"5.2应急器材PAGEREF_Toc290066789\h3HYPERLINK\l"_Toc290066790"六、应急预案启动和关闭程序PAGEREF_Toc290066790\h3HYPERLINK\l"_Toc290066791"6.1、启动PAGEREF_Toc290066791\h3HYPERLINK\l"_Toc290066792"6.2、关闭PAGEREF_Toc290066792\h4HYPERLINK\l"_Toc290066793"七、应急救援原则及注意事项PAGEREF_Toc290066793\h4HYPERLINK\l"_Toc290066794"八、现场应急报警程序PAGEREF_Toc290066794\h5HYPERLINK\l"_Toc290066795"九、相关事故发生后采取的应急处理措施PAGEREF_Toc290066795\h6HYPERLINK\l"_Toc290066796"9.1重大交通事故应急处理措施PAGEREF_Toc290066796\h6HYPERLINK\l"_Toc290066797"9.2汽车着火的应急处理措施PAGEREF_Toc290066797\h6HYPERLINK\l"_Toc290066798"9.3压力容器气体泄漏应急措施PAGEREF_Toc290066798\h7HYPERLINK\l"_Toc290066799"9.4车用油料泄漏应急措施PAGEREF_Toc290066799\h7HYPERLINK\l"_Toc290066800"十、应急反应流程图PAGEREF_Toc290066800\h7HYPERLINK\l"_Toc290066801"11.1骨折急救措施PAGEREF_Toc290066801\h8HYPERLINK\l"_Toc290066802"11.2烧伤事故的应急处理:PAGEREF_Toc290066802\h8HYPERLINK\l"_Toc290066803"11.3流血外伤急救措施PAGEREF_Toc290066803\h9HYPERLINK\l"_Toc290066804"十二、灾后恢复PAGEREF_Toc290066804\h9一、目的和原则为了在四川油建公司轮南支干线EPC项目部的交通运输过程中和参与与交通有关的活动中的突发事故,保护职工生命安全与健康,保护国家财产,减少事故发生的损失,确保公司HSE战略目标和项目部HSE指标的完成,贯
单篇购买
VIP会员(1亿+VIP文档免费下)

扫码即表示接受《下载须知》

重大交通事故应急预案

文档大小:122KB

限时特价:扫码查看

• 请登录后再进行扫码购买
• 使用微信/支付宝扫码注册及付费下载,详阅 用户协议 隐私政策
• 如已在其他页面进行付款,请刷新当前页面重试
• 付费购买成功后,此文档可永久免费下载
年会员
99.0
¥199.0

6亿VIP文档任选,共次下载特权。

已优惠

微信/支付宝扫码完成支付,可开具发票

VIP尽享专属权益

VIP文档免费下载

赠送VIP文档免费下载次数

阅读免打扰

去除文档详情页间广告

专属身份标识

尊贵的VIP专属身份标识

高级客服

一对一高级客服服务

多端互通

电脑端/手机端权益通用

手机号注册 用户名注册
我已阅读并接受《用户协议》《隐私政策》
已有账号?立即登录
我已阅读并接受《用户协议》《隐私政策》
已有账号?立即登录
登录
手机号登录 微信扫码登录
微信扫一扫登录 账号密码登录

首次登录需关注“豆柴文库”公众号

新用户注册
VIP会员(1亿+VIP文档免费下)
年会员
99.0
¥199.0

6亿VIP文档任选,共次下载特权。

已优惠

微信/支付宝扫码完成支付,可开具发票

VIP尽享专属权益

VIP文档免费下载

赠送VIP文档免费下载次数

阅读免打扰

去除文档详情页间广告

专属身份标识

尊贵的VIP专属身份标识

高级客服

一对一高级客服服务

多端互通

电脑端/手机端权益通用