您所在位置: 网站首页 / 文档列表 / 理论/案例 / 文档详情
对公司法务工作的几点认识与设想.doc 立即下载
上传人:天马****23 上传时间:2024-09-08 格式:DOC 页数:140 大小:20.5MB 金币:10 举报 版权申诉
预览加载中,请您耐心等待几秒...

对公司法务工作的几点认识与设想.doc

对公司法务工作的几点认识与设想.doc

预览

免费试读已结束,剩余 130 页请下载文档后查看

10 金币

下载文档

如果您无法下载资料,请参考说明:

1、部分资料下载需要金币,请确保您的账户上有足够的金币

2、已购买过的文档,再次下载不重复扣费

3、资料包下载后请先用软件解压,在使用对应软件打开

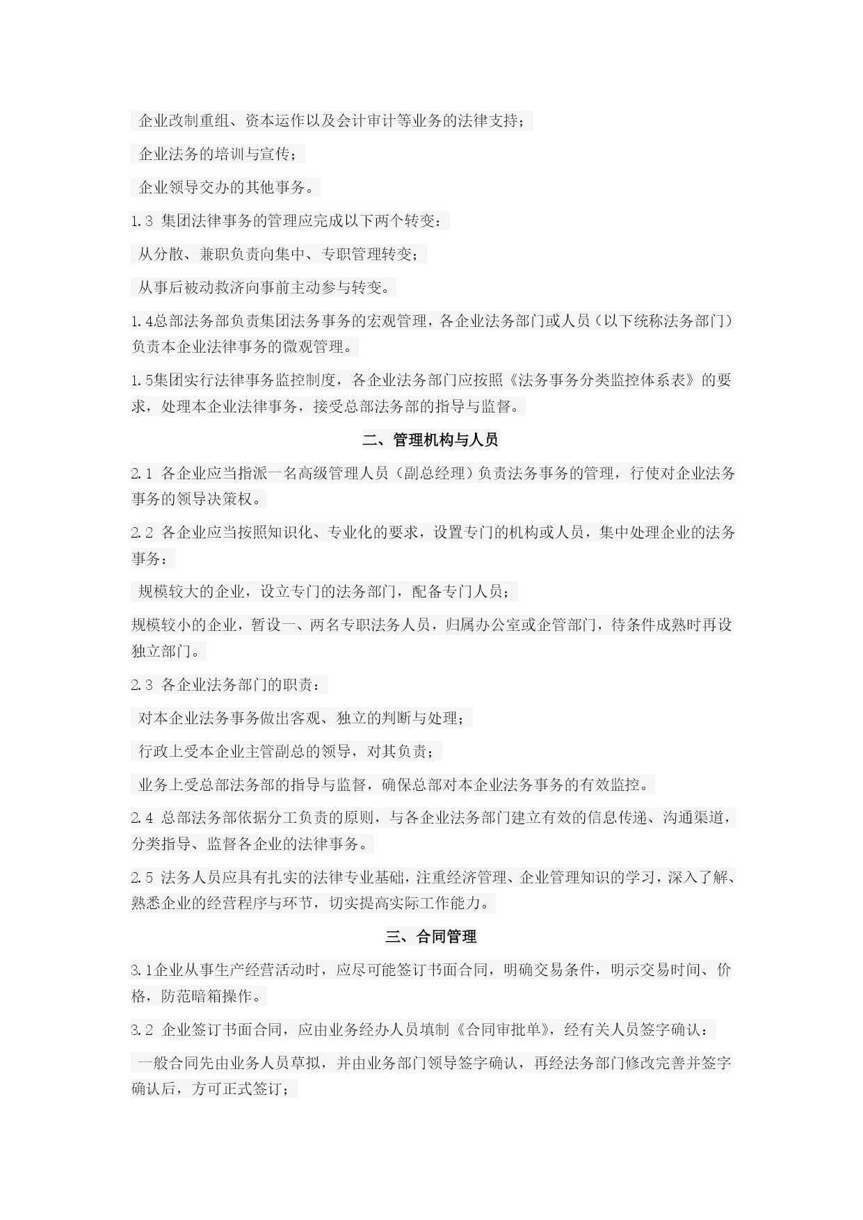
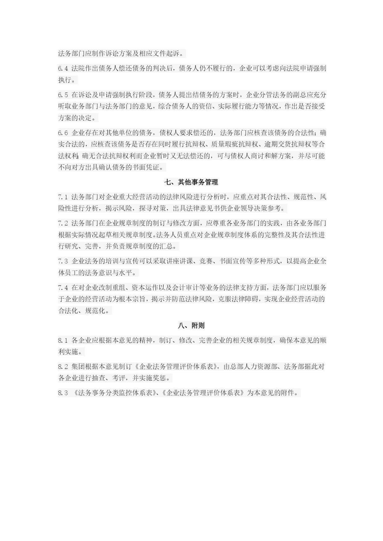
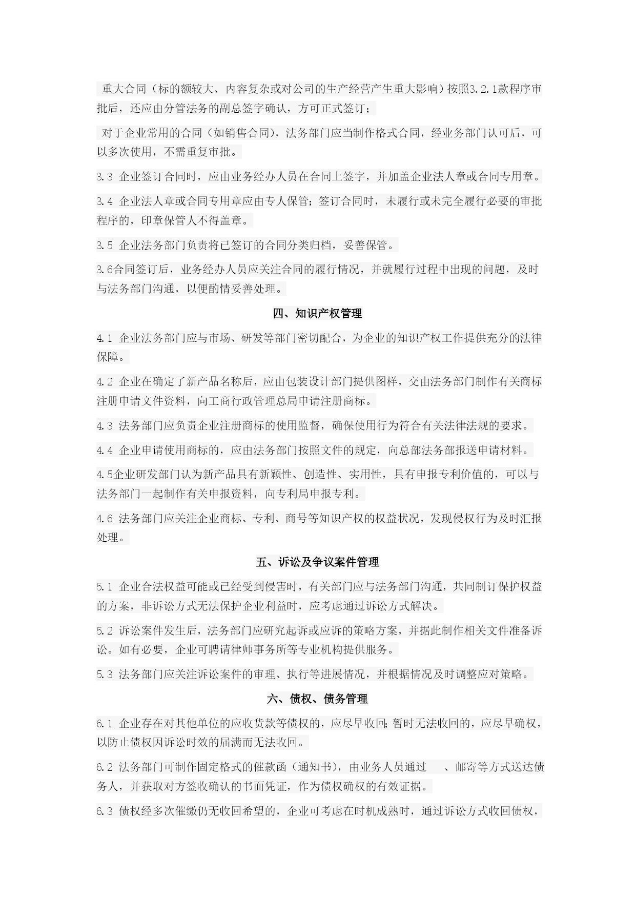
对公司法务工作的几点认识与设想最新文档(可以直接使用,可编辑最新文档,欢迎下载)对公司法务工作的几点认识与设想一、对公司法务工作宏观层面的几点认识1.法务工作的指导思想公司的根本目的在于生产经营,包括法务工作在内的一切管理工作应当以一切服务于公司业务、服务于生产经营为根本宗旨,以扩大服务范围、提高服务水平作为根本任务。法务服务主要体现在为公司的决策以及业务活动提供法律支持、清除法律障碍。法律人员不但应知道哪些行为合法,哪些行为不合法,而且应知道怎样尽可能将不规范、不合法的活动变为合法或者至少不违法;实在无法合法化时,向领导讲清楚可能的后果以便决策。法务工作的指导思想应立足于“疏”,尽可能避免“堵”。2.法务工作的方式、方法法务工作的方式、方法应当充分体现服务于公司业务、服务于公司其他部门的指导思想。首先,应当注意与业务部门人员进行有效沟通,认真倾听他们的想法与意图,想办法从法律上将这些想法、意图完善。其次,应当有充分的耐心将业务在法律上的判断解释清楚,让业务人员真正感受到确实是在为他们考虑,得到他们发自心底的认同。只有当业务人员认为法律人员的介入确实让其产生了实实在在的安全感时,法务部门与人员才算真正融入到公司的服务管理队伍中。再次,法务人员应充分认识到企业效率的重要性,在保证规范的前提下,最大可能地提高工作效率。3.法务工作的作风法务工作渗透到公司业务的各个环节,但有时并不易让人察觉,或一时不易让人理解,效果暂时不易得到体现。这就要求法务工作人员在工作作风上坚持虚心、细心、耐心、恒心:虚心请教业务人员,熟悉业务背景与流程,不能以偏盖全,草率作出法律判断;细心思考业务中可能面临的风险,寻求最合适的规避方式,不能因为业务存在法律风险,法律人员将来可能承担责任,而一概回绝;耐心解释法律结论,说服业务人员充分考虑法律判断,不能武断、草率;持之以恒,脚踏实地,精益求精,做好每一件小事。4.法务人员的培养与建设一项工作开展的效果如何,起决定性作用的是人,法务工作自然不能例外,如何培养、建设法务人员以提高其业务水平与工作能力,就成为关系法务工作成败的关键因素。一位合格的企业法务人员,不但应具有扎实的法律专业基础,不说外行话,不做外行事;而且应时刻牢记理论联系实际,平时注意学习经济管理、企业管理知识,深入了解、熟悉企业的经营程序与环节,注重实现法律知识与公司业务知识的融会贯通,切实提高实际工作能力。5.法务工作的范围与机制在公司集团化管理模式业已确定的背景下,法务工作也应以包括控股子公司在内的整个集团为着眼点。从范围上讲,法务工作应当包括总部与子公司两大块。前者主要为总部研发、生产、投资、融资、计财等业务提供法律支持与服务,后者主要以规范子公司管理、防范经营风险为中心任务。从机制上讲,总部法务部对各子公司的法务工作应当拥有确实的指导、监督权。对于对公司经营产生重大影响的事件与业务(包括标的额在一定数额以上的合同的签订、重大争议事件、诉讼事件、资产重组事项等),各子公司法务人员必须报告总部法务部,共同处理;对于一般法律事务,子公司的法务人员可以与总部法务部进行沟通、探讨,法务部分工负责,对子公司的法务工作实现划片指导、监督。二、对公司法务工作微观层面的几点设想1.关于总部的法务工作(1)合同审批。合同审批虽取得了一定成绩,但距最大限度降低公司经营风险的目标仍有差距。一些业务部门仍不注意对签约对象资信情况以及履约能力的审查,防范风险的认识需要进一步统一。(2)知识产权工作。关于专利工作。因为历史的原因,目前公司的专利工作由科研人员办理,法务部介入的力度较小。由于研究机构已划归总部,因此专利工作应逐步过度到由法务部直接办理。当务之急,公司的有关部门应尽快研究制订出发明专利激励制度,提高公司申报专利的数量与质量。关于商标工作。驰名商标的认定申请规则与意义因新《商标法》的颁布实施产生了重大变化,是否还有必要继续开展这项工作,应当重新研究。(3)争议案件(包括诉讼案件)的处理。争议案件的处理难度一般都很大,应当群策群力,发挥集体智慧寻求解决方案。因此,不应当仅有少数人介入,全体法务人员都应对争议案件出谋划策,并从中得到锻炼和提高。(4)公司投资发展的法律支持。目前,在公司的投资发展业务中,法务部的介入主要体现在后期新公司设立合同、章程等规范文本的制作上,这是不够的。实际上,在对一个投资项目进行可行性论证时,法务人员就应对项目公司的管理情况、重大法律事务以及是否存在潜在风险等进行实地了解并作出判断,作为可行性论证的重要组成部分;在对项目公司的改制进行方案设计时,法务人员应当发表意见;这样,也有利于提高后期规范文本的制作质量。(5)公司融资证券事务的法律支持。为适应国家对上市公司监管力度不断加强的
单篇购买
VIP会员(1亿+VIP文档免费下)

扫码即表示接受《下载须知》

对公司法务工作的几点认识与设想

文档大小:20.5MB

限时特价:扫码查看

• 请登录后再进行扫码购买
• 使用微信/支付宝扫码注册及付费下载,详阅 用户协议 隐私政策
• 如已在其他页面进行付款,请刷新当前页面重试
• 付费购买成功后,此文档可永久免费下载
年会员
99.0
¥199.0

6亿VIP文档任选,共次下载特权。

已优惠

微信/支付宝扫码完成支付,可开具发票

VIP尽享专属权益

VIP文档免费下载

赠送VIP文档免费下载次数

阅读免打扰

去除文档详情页间广告

专属身份标识

尊贵的VIP专属身份标识

高级客服

一对一高级客服服务

多端互通

电脑端/手机端权益通用

手机号注册 用户名注册
我已阅读并接受《用户协议》《隐私政策》
已有账号?立即登录
我已阅读并接受《用户协议》《隐私政策》
已有账号?立即登录
登录
手机号登录 微信扫码登录
微信扫一扫登录 账号密码登录

首次登录需关注“豆柴文库”公众号

新用户注册
VIP会员(1亿+VIP文档免费下)
年会员
99.0
¥199.0

6亿VIP文档任选,共次下载特权。

已优惠

微信/支付宝扫码完成支付,可开具发票

VIP尽享专属权益

VIP文档免费下载

赠送VIP文档免费下载次数

阅读免打扰

去除文档详情页间广告

专属身份标识

尊贵的VIP专属身份标识

高级客服

一对一高级客服服务

多端互通

电脑端/手机端权益通用