您所在位置: 网站首页 / 文档列表 / 工程监理 / 文档详情
水电站环保监理细则.docx 立即下载
上传人:玉军****la 上传时间:2024-09-07 格式:DOCX 页数:31 大小:66KB 金币:10 举报 版权申诉
预览加载中,请您耐心等待几秒...

水电站环保监理细则.docx

水电站环保监理细则.docx

预览

免费试读已结束,剩余 21 页请下载文档后查看

10 金币

下载文档

如果您无法下载资料,请参考说明:

1、部分资料下载需要金币,请确保您的账户上有足够的金币

2、已购买过的文档,再次下载不重复扣费

3、资料包下载后请先用软件解压,在使用对应软件打开

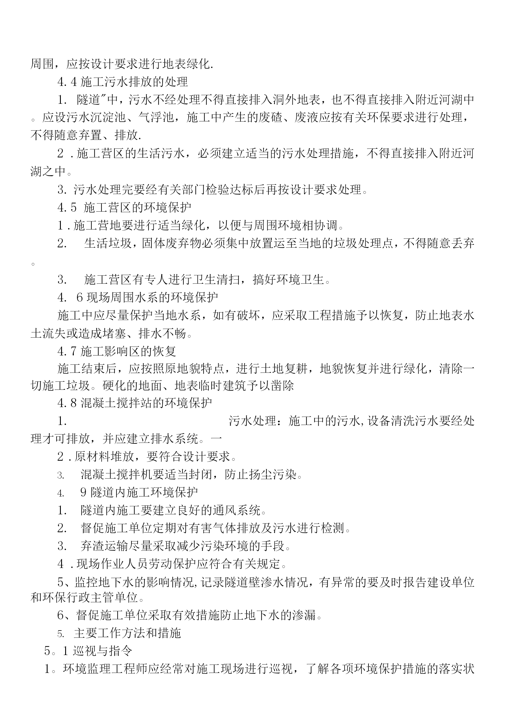
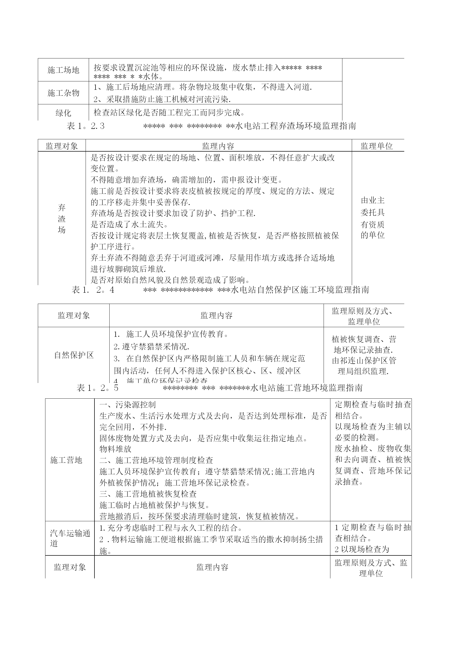
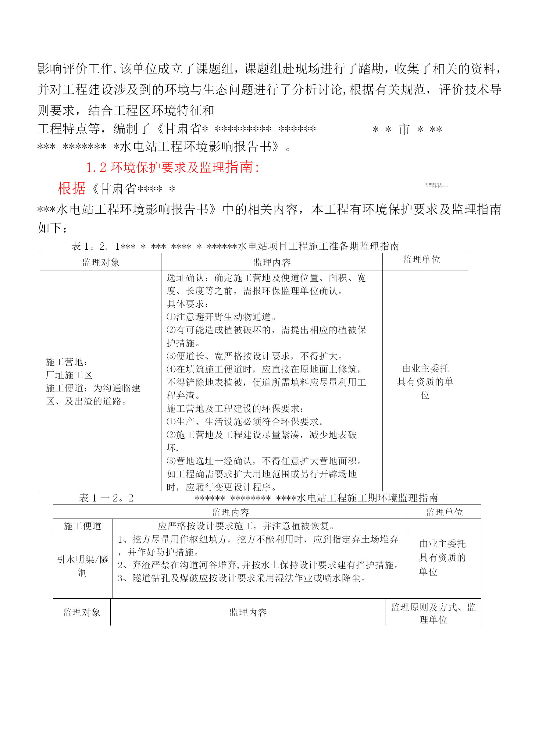
水电站甘肃****************4*4*4*4*4*4*4*4*4*平&&&&&&&&&&&&&下个个-T*个-T*4*4*4*4*4*4*4*环境监理实施细则甘肃***水电站环境监理实施细则1。工程特点与环境保护、水土保持要求1。1工程概况******************流域位于甘肃河西走廊腹地,河流发源于祁连山苏赖川北山坡、班塞尔山和野牛沟黑山南坡,沿河有朱龙关河、洪水河等较大支流汇入,经过嘉峪关火车站南、酒泉城北及金塔灌区等地,消失于戈壁,潜入黑河.流域内地势南高北低,上游山区为径流形成区,下游为径流消耗区。******************河流全长约370km,流域总面积14540km2,冰沟水文站以上流域面积6883km2。据冰沟水文站资料统计,******************多年平均流量为2O.2m3/s,多年平均年径流量6。37亿立方米.*地区***水电站工程位于甘肃省********************************干流肃南裕固族自治县祁文村至新村河段上,上游为已建成的镜铁山三级水电站,下游与规划的矿区水电站相接,为******************干流上规划的第八、第九级电站。河段左岸有S215省道通过,电站距酒泉市公路里程约176km,电站下游约6km酒泉钢铁公司镜铁山矿内有铁路,铁路里程约78km,对外交通较为便利。一级、二级电站开发河段长度约6km,拟采用明渠引水开发式,地质条件满足主要建筑物要求,施工风险不大,且河段内无径流汇入,故进行了一级开发和两级开发的比较,从工程投资、环保、施工、运行管理等因素综合比较,推荐采用一级开发方案,两级合并为**********水电站******************水电站以发电为主,为引水式电站工程。电站装机容量为17MW,装机三台,根据《防洪标准》(GB50201—94)和《水利水电工程等级划分级洪水标准》(SL252—20),电站工程为IV等小(I)型工程,主要建筑物为4级,次要建筑物及临时建筑物级别为5级。电站工程主要建筑物有首部枢纽挡水溢流坝、泄水冲砂闸、明渠进水、引水明渠级隧洞、压力前池级退水渠、压力管道、厂房及开关站、尾水渠及尾水洞等。为保护拟建水电站周围生态环境,************************************水电有限公司委托甘肃省环境科学设计研究院进行该电站环境影响评价工作,该单位成立了课题组,课题组赴现场进行了踏勘,收集了相关的资料,并对工程建设涉及到的环境与生态问题进行了分析讨论,根据有关规范,评价技术导则要求,结合工程区环境特征和**市***********个个个个个个个个工程特点等,编制了《甘肃省***************************水电站工程环境影响报告书》。1.2环境保护要求及监理指南:根据《甘肃省********水电站工程环境影响报告书》中的相关内容,本工程有环境保护要求及监理指南如下:表1。2.1******************水电站项目工程施工准备期监理指南监理对象监理内容监理单位施工营地:厂址施工区施工便道:为沟通临建区、及出渣的道路。选址确认:确定施工营地及便道位置、面积、宽度、长度等之前,需报环保监理单位确认。具体要求:⑴注意避开野生动物通道。⑵有可能造成植被破坏的,需提出相应的植被保护措施。⑶便道长、宽严格按设计要求,不得扩大。⑷在填筑施工便道时,应直接在原地面上修筑,不得铲除地表植被,便道所需填料应尽量利用工程弃渣。施工营地及工程建设的环保要求:⑴生产、生活设施必须符合环保要求。⑵施工营地及工程建设尽量紧凑,减少地表破坏.⑶营地选址一经确认,不得任意扩大营地面积。如工程确需要求扩大用地范围或另行开辟场地时,应履行变更设计程序。由业主委托具有资质的单位表1一2。2******************水电站工程施工期环境监理指南监理内容监理单位施工便道应严格按设计要求施工,并注意植被恢复。由业主委托具有资质的单位引水明渠/隧洞1、挖方尽量用作枢纽填方,挖方不能利用时,应到指定弃土场堆弃,并作好防护措施。2、弃渣严禁在沟道河谷堆弃,并按水土保持设计要求建有挡护措施。3、隧道钻孔及爆破应按设计要求采用湿法作业或喷水降尘。监理对象监理内容监理原则及方式、监理单位施工营地一、污染源控制生产废水、生活污水处理方式及去向,是否达到处理标准,是否完全回用,不外排.固体废物处置方式及去向,是否应集中收集运往指定地点。物料堆放二、施工营地环境管理制度检查施工人员环境保护宣传教育;遵守禁猎禁采情况;施工营地内外植被保护情况;施工营地环保记录检查。三、施工
单篇购买
VIP会员(1亿+VIP文档免费下)

扫码即表示接受《下载须知》

水电站环保监理细则

文档大小:66KB

限时特价:扫码查看

• 请登录后再进行扫码购买
• 使用微信/支付宝扫码注册及付费下载,详阅 用户协议 隐私政策
• 如已在其他页面进行付款,请刷新当前页面重试
• 付费购买成功后,此文档可永久免费下载
年会员
99.0
¥199.0

6亿VIP文档任选,共次下载特权。

已优惠

微信/支付宝扫码完成支付,可开具发票

VIP尽享专属权益

VIP文档免费下载

赠送VIP文档免费下载次数

阅读免打扰

去除文档详情页间广告

专属身份标识

尊贵的VIP专属身份标识

高级客服

一对一高级客服服务

多端互通

电脑端/手机端权益通用

手机号注册 用户名注册
我已阅读并接受《用户协议》《隐私政策》
已有账号?立即登录
我已阅读并接受《用户协议》《隐私政策》
已有账号?立即登录
登录
手机号登录 微信扫码登录
微信扫一扫登录 账号密码登录

首次登录需关注“豆柴文库”公众号

新用户注册
VIP会员(1亿+VIP文档免费下)
年会员
99.0
¥199.0

6亿VIP文档任选,共次下载特权。

已优惠

微信/支付宝扫码完成支付,可开具发票

VIP尽享专属权益

VIP文档免费下载

赠送VIP文档免费下载次数

阅读免打扰

去除文档详情页间广告

专属身份标识

尊贵的VIP专属身份标识

高级客服

一对一高级客服服务

多端互通

电脑端/手机端权益通用