您所在位置: 网站首页 / 文档列表 / 实验 / 文档详情
光电效应测量普朗克常数实验讲义1.pdf 立即下载
上传人:yy****24 上传时间:2024-09-04 格式:PDF 页数:5 大小:185KB 金币:18 举报 版权申诉
预览加载中,请您耐心等待几秒...

光电效应测量普朗克常数实验讲义1.pdf

光电效应测量普朗克常数实验讲义1.pdf

预览

在线预览结束,喜欢就下载吧,查找使用更方便

18 金币

下载文档

如果您无法下载资料,请参考说明:

1、部分资料下载需要金币,请确保您的账户上有足够的金币

2、已购买过的文档,再次下载不重复扣费

3、资料包下载后请先用软件解压,在使用对应软件打开

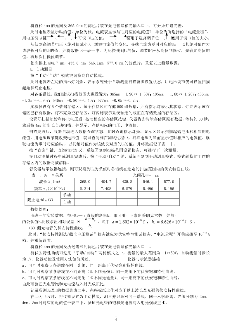
光电效应法测普朗克常数光电效应是指一定频率的光照射在金属表面时会有电子从金属表面逸出的现象。光电效应实验对于认识光的本质及早期量子理论的发展,具有里程碑式的意义。光电效应的实验规律与经典的电磁理论是矛盾的,按经典理论,电磁波的能量是连续的,电子接受光的能量获得动能,应该是光越强,能量越大,电子的初速度越大;实验结果是电子的初速与光强无关;按经典理论,只要有足够的光强和照射时间,电子就应该获得足够的能量逸出金属表面,与光波频率无关;实验事实是对于一定的金属,当光波频率高于某一值时,金属一经照射,立即有光电子产生;当光波频率低于该值时,无论光强多强,照射时间多长,都不会有光电子产生。1900年,普朗克在研究黑体辐射问题时,先提出了一个符合实验结果的经验公式,为了从理论上推导出这一公式,他采用了玻尔兹曼的统计方法,假定黑体内的能量是由不连续的能量子构成,能量子的能量为hν。爱因斯坦由能量子提出光子假设,得出了著名的光电效应方程,解释了光电效应的实验结果。光量子理论创立后,在固体比热、辐射理论、原子光谱等方面都获得成功,人们逐步认识到光具有波动和粒子二象属性。光子的能量E=hν与频率有关,当光传播时,显示出光的波动性,产生干涉、衍射、偏振等现象;当光和物体发生作用时,它的粒子性又突出了出来。后来科学家发现波粒二象性是一切微观物体的固有属性,并发展了量子力学来描述和解释微观物体的运动规律,使人们对客观世界的认识前进了一大步。【实验目的】1.了解光电效应的规律,加深对光的量子性的理解。2.测量普朗克常数h。【实验原理】光电效应的实验原理如图1所示。入射光照射到光电管阴极K上,产生的光电子在电场的作用下向阳极A迁移构成光电流,改变外加电压UAK,测量出光电流I的大小,即可得出光电管的伏安特性曲线。AKAVUAK图1实验原理图光电效应的基本实验事实如下:(1)对应于某一频率,光电效应的I-UAK关系如图2所示。从图中可见,对一定的频率,有一电压U0,当UAK≦U0时,电流为零,这个相对于阴极的负值的阳极电压U0,被称为截止电压。(2)当UAK≧U0后,I迅速增加,然后趋于饱和,饱和光电流IM的大小与入射光的强度P成正比。(3)对于不同频率的光,其截止电压的值不同,如图3所示。(4)作截止电压U0与频率ν的关系图如图4所示。U0与ν成正比关系。当入射光频率低于某极限值ν0(ν0随不同金属而异)时,不论光的强度如何,照射时间多长,都没有光电流产生。(5)光电效应是瞬时效应。即使入射光的强度非常微弱,只要频率大于ν0,在开始照射后立即有光电子产生,所经过的时间至多为10-9秒的数量级。1IIU0P1ν1斜率h/eP2ν2U0UAKU01U02UAKν0ν图2图3图4同一频率,不同光强不同频率时光电管截止电压U与入射时光电管的伏安特的伏安特性曲线光频率ν的关系图性曲线按照爱因斯坦的光量子理论,光能并不像电磁波理论所想象的那样,分布在波阵面上,而是集中在被称之为光子的微粒上,但这种微粒仍然保持着频率(或波长)的概念,频率为ν的光子具有能量E=hν,h为普朗克常数。当光子照射到金属表面上时,一次为金属中的电子全部吸收,而无需积累能量的时间。电子把这能量的一部分用来克服金属表面对它的吸引力,余下的就变为电子离开金属表面后的动能,按照能量守恒原理,爱因斯坦提出了著名的光电效应方程:1υν2+=Amh(1)201式中,A为金属的逸出功,mυ2为光电子获得的初始动能。20由该式可见,入射到金属表面的光频率越高,逸出的电子动能越大,所以即使阳极电位比阴极电位低时也会有电子落入阳极形成光电流,直至阳极电位低于截止电压,光电流才为零,此时有关系:12eU0=mυ(2)20阳极电位高于截止电压后,随着阳极电位的升高,阳极对阴极发射的电子的收集作用越强,光电流随之上升;当阳极电压高到一定程度,已把阴极发射的光电子几乎全收集到阳极,再增加UAK时I不再变化,光电流出现饱和,饱和光电流IM的大小与入射光的强度P成正比。光子的能量hν0<A时,电子不能脱离金属,因而没有光电流产生。产生光电效应的最低频率(截止频率)是ν0=A/h。将(2)式代入(1)式可得:eU0=hν-A(3)此式表明截止电压U0是频率ν的线性函数,直线斜率k=h/e,只要用实验方法得出不同的频率对应的截止电压,求出直线斜率,就可算出普朗克常数h。爱因斯坦的光量子理论成功地解释了光电效应规律。【实验仪器】ZKY-GD-4智能光电效应(普朗克常数)实验仪。仪器由汞灯及电源,滤色片,光阑,
单篇购买
VIP会员(1亿+VIP文档免费下)

扫码即表示接受《下载须知》

光电效应测量普朗克常数实验讲义1

文档大小:185KB

限时特价:扫码查看

• 请登录后再进行扫码购买
• 使用微信/支付宝扫码注册及付费下载,详阅 用户协议 隐私政策
• 如已在其他页面进行付款,请刷新当前页面重试
• 付费购买成功后,此文档可永久免费下载
年会员
99.0
¥199.0

6亿VIP文档任选,共次下载特权。

已优惠

微信/支付宝扫码完成支付,可开具发票

VIP尽享专属权益

VIP文档免费下载

赠送VIP文档免费下载次数

阅读免打扰

去除文档详情页间广告

专属身份标识

尊贵的VIP专属身份标识

高级客服

一对一高级客服服务

多端互通

电脑端/手机端权益通用

手机号注册 用户名注册
我已阅读并接受《用户协议》《隐私政策》
已有账号?立即登录
我已阅读并接受《用户协议》《隐私政策》
已有账号?立即登录
登录
手机号登录 微信扫码登录
微信扫一扫登录 账号密码登录

首次登录需关注“豆柴文库”公众号

新用户注册
VIP会员(1亿+VIP文档免费下)
年会员
99.0
¥199.0

6亿VIP文档任选,共次下载特权。

已优惠

微信/支付宝扫码完成支付,可开具发票

VIP尽享专属权益

VIP文档免费下载

赠送VIP文档免费下载次数

阅读免打扰

去除文档详情页间广告

专属身份标识

尊贵的VIP专属身份标识

高级客服

一对一高级客服服务

多端互通

电脑端/手机端权益通用