您所在位置: 网站首页 / 文档列表 / 设计及方案 / 文档详情
昆明市体育学校暨昆明市全民健身中心土建施工及装修工程建筑设计概况.docx 立即下载
上传人:一只****呀9 上传时间:2024-09-04 格式:DOCX 页数:7 大小: 金币:10 举报 版权申诉
预览加载中,请您耐心等待几秒...

昆明市体育学校暨昆明市全民健身中心土建施工及装修工程建筑设计概况.docx

昆明市体育学校暨昆明市全民健身中心土建施工及装修工程建筑设计概况.docx

预览

在线预览结束,喜欢就下载吧,查找使用更方便

10 金币

下载文档

如果您无法下载资料,请参考说明:

1、部分资料下载需要金币,请确保您的账户上有足够的金币

2、已购买过的文档,再次下载不重复扣费

3、资料包下载后请先用软件解压,在使用对应软件打开

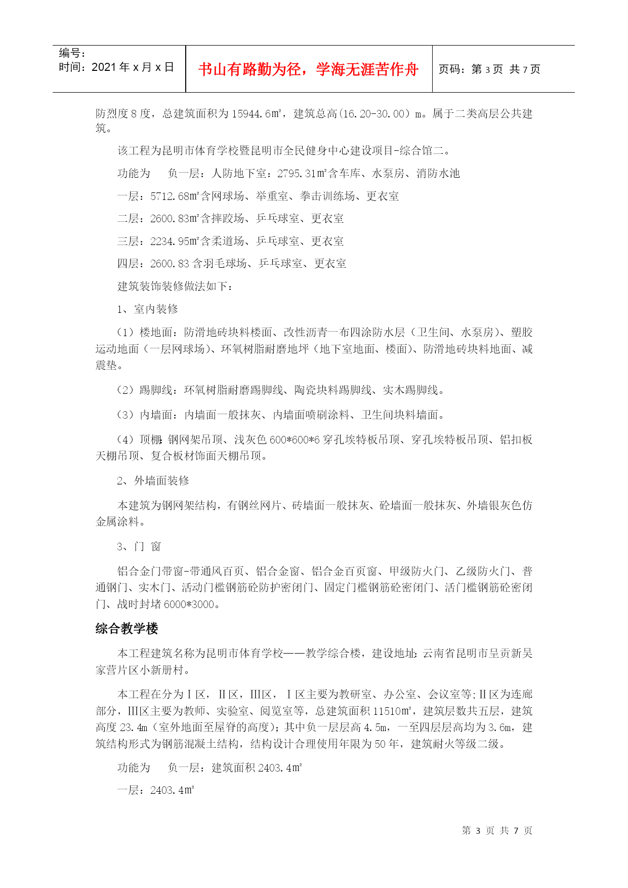
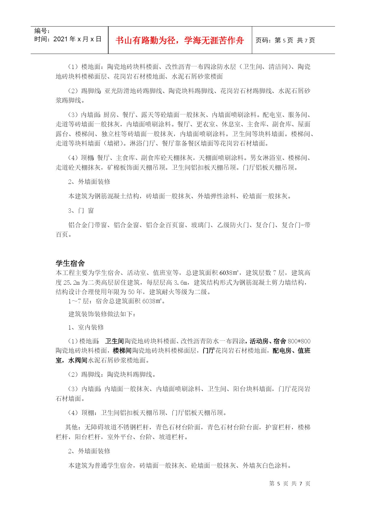
编号:时间:2021年x月x日书山有路勤为径,学海无涯苦作舟页码:第PAGE7页共NUMPAGES7页第PAGE\*MERGEFORMAT7页共NUMPAGES\*MERGEFORMAT7页昆明市体育学校暨昆明市全民健身中心土建施工及装修工程建筑设计概况昆明市体育学校暨昆明市全民健身中心建设工程,总用地面积约250亩,总建筑面积约70512㎡,地上建筑面积68598㎡,地下建筑面积1914㎡,其中体育学校建筑面积为50754㎡,包括综合馆一、综合馆二、教学综合楼(含食堂)、学生宿舍等;全民健身中心建筑面积为19758㎡,容积率为0.4653,绿化率36.02%。全民健身中心建筑地点:昆明市呈贡新区。建设单位:昆明市文化广播电视体育局。建筑功能:该工程为昆明市体育学校暨昆明市全民健身中心建设项目-全民健身中心。总建筑面积19758㎡。建筑总高34m-41.6m建筑:15m建筑功能:一层游泳馆,网球。二层:网球馆。三层:综合球类馆。建筑结构形式为框架结构+网架屋顶复合彩板面层,结构设计合理使用年限为50年,抗震设防烈度8级。本工程建筑使用年限为3类(50年);耐火等级为一级,抗震设防烈度为八度;屋面防水等级为Ⅱ级;地下工程防水等级为二级。建筑类别:二类高层公共建筑,体育建筑等级为丙级。建筑装饰装修做法如下:1、室内装修(1)楼地面:防滑地砖块料楼面。卫生间、淋浴间等——2厚防水涂料。游泳馆——泳池底板面砖、泳池侧壁面砖、1.5厚FJS防水涂料、4厚APF防水卷材。乒乓球馆——环氧树脂耐磨地坪(地面)。门厅及公共休息区、过道及公共通道等花岗岩石材楼面。楼梯间——花岗岩石材楼梯面。服务间及管理用房区、配电房——水泥砂浆地面,水泥砂浆楼面。门厅等——花岗岩石材墙面,花岗岩石材柱面。(2)踢脚线:陶瓷块料踢脚线(3)内墙面:内墙涂料墙面、独立柱面内墙涂料、块料墙面、块料柱面、砖墙面一般抹灰(外墙)。外墙银灰色仿金属涂料,独立柱面一般抹灰,独立柱面喷刷涂料(圆柱),独立柱(圆柱)银灰色铝扣板面饰面、石膏板吊顶、银灰色铝板面饰面、天棚面喷刷涂料。(4)顶棚:铝扣板天棚吊顶、复合板材饰面天棚吊顶。2、外墙面装修砖墙面一般抹灰、砼墙面一般抹灰、外墙灰色涂料。3、门窗铝合金窗、铝合金窗带百叶、铝合金百叶窗、玻璃门、甲级防火门、乙级防火门、复合木门。综合馆一建筑物主体结构为框架体系,屋顶为钢网架结构,总建筑面积为9224.4㎡,建筑总高(31.30-36.31)m。属于二类高层公共建筑,体育建筑等级为丙级。建筑楼层、层高:⑴~⑹轴为2层,一层为篮球训练场,层高为14.5m(其中本工程±0.000标高相对于绝对标高为1915.50)二层为排球场,层高15.0m。建筑物总高为29.5m。⑺~⑻轴为4层,1到3层主要为男、女卫生间、楼梯、过道、配电室等,四层为乒乓球训练场。一层标高为7.00m,二层、三层和四层均为7.50m。建筑物总高为29.5m。⑼~⑿轴为3层,一层为击剑场,层高为7.00m(其中本工程±0.000标高相对于绝对标高为1915.50m)二层为武术训练场和形体室,层高7.50m三层为体操训练场,层高15.0m。建筑物总高为29.5m建筑装饰装修做法如下:1、室内装修(1)楼地面:运动木地板(篮球训练场)、环氧树脂耐磨地坪(地面、楼面)、防滑地砖块料地面、防滑地砖块料楼面、改性沥青一布四涂防水层(用水房间)。(2)踢脚线:环氧树脂耐磨踢脚线、陶瓷块料踢脚线。(3)内墙面:内墙面一般抹灰、内墙面喷刷涂料、卫生间块料墙面。(4)顶棚:砼天棚抹灰、天棚面喷刷涂料、轻钢龙骨石膏板吊顶、轻钢龙骨铝扣板吊顶。2、外墙面装修本建筑为钢网架结构,砖墙面一般抹灰、砼墙面一般抹灰、外墙银灰色仿金属涂料。3、门窗铝合金门带窗-带通风百页、铝合金窗、铝合金百页窗、甲级防火门、乙级防火门、丙级防火门、防火卷帘门、实木门。综合馆二建筑物主体结构为框架体系,屋顶为钢网架结构。结构设计使用年限为50年,抗震设防烈度8度,总建筑面积为15944.6㎡,建筑总高(16.20-30.00)m。属于二类高层公共建筑。该工程为昆明市体育学校暨昆明市全民健身中心建设项目-综合馆二。功能为负一层:人防地下室:2795.31㎡含车库、水泵房、消防水池一层:5712.68㎡含网球场、举重室、拳击训练场、更衣室二层:2600.83㎡含摔跤场、乒乓球室、更衣室三层:2234.95㎡含柔道场、乒乓球室、更衣室四层:2600.83含羽毛球场、乒乓球室、更衣室建筑装饰装修做法如下:1、室内装修(1)楼地面:防滑地砖块料楼面、改性沥青一布四涂防水层(卫生间、
单篇购买
VIP会员(1亿+VIP文档免费下)

扫码即表示接受《下载须知》

昆明市体育学校暨昆明市全民健身中心土建施工及装修工程建筑设计概况

文档大小:

限时特价:扫码查看

• 请登录后再进行扫码购买
• 使用微信/支付宝扫码注册及付费下载,详阅 用户协议 隐私政策
• 如已在其他页面进行付款,请刷新当前页面重试
• 付费购买成功后,此文档可永久免费下载
年会员
99.0
¥199.0

6亿VIP文档任选,共次下载特权。

已优惠

微信/支付宝扫码完成支付,可开具发票

VIP尽享专属权益

VIP文档免费下载

赠送VIP文档免费下载次数

阅读免打扰

去除文档详情页间广告

专属身份标识

尊贵的VIP专属身份标识

高级客服

一对一高级客服服务

多端互通

电脑端/手机端权益通用

手机号注册 用户名注册
我已阅读并接受《用户协议》《隐私政策》
已有账号?立即登录
我已阅读并接受《用户协议》《隐私政策》
已有账号?立即登录
登录
手机号登录 微信扫码登录
微信扫一扫登录 账号密码登录

首次登录需关注“豆柴文库”公众号

新用户注册
VIP会员(1亿+VIP文档免费下)
年会员
99.0
¥199.0

6亿VIP文档任选,共次下载特权。

已优惠

微信/支付宝扫码完成支付,可开具发票

VIP尽享专属权益

VIP文档免费下载

赠送VIP文档免费下载次数

阅读免打扰

去除文档详情页间广告

专属身份标识

尊贵的VIP专属身份标识

高级客服

一对一高级客服服务

多端互通

电脑端/手机端权益通用