您所在位置: 网站首页 / 文档列表 / 规章制度 / 文档详情
物流部员工管理制度.doc 立即下载
上传人:海昌****姐淑 上传时间:2024-09-08 格式:DOC 页数:7 大小:46KB 金币:10 举报 版权申诉
预览加载中,请您耐心等待几秒...

物流部员工管理制度.doc

物流部员工管理制度.doc

预览

在线预览结束,喜欢就下载吧,查找使用更方便

10 金币

下载文档

如果您无法下载资料,请参考说明:

1、部分资料下载需要金币,请确保您的账户上有足够的金币

2、已购买过的文档,再次下载不重复扣费

3、资料包下载后请先用软件解压,在使用对应软件打开

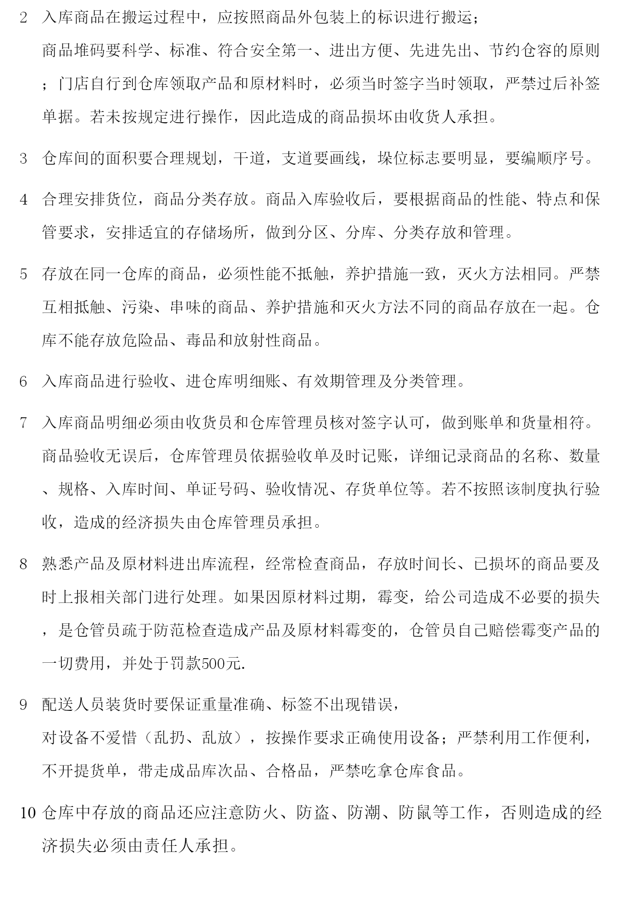
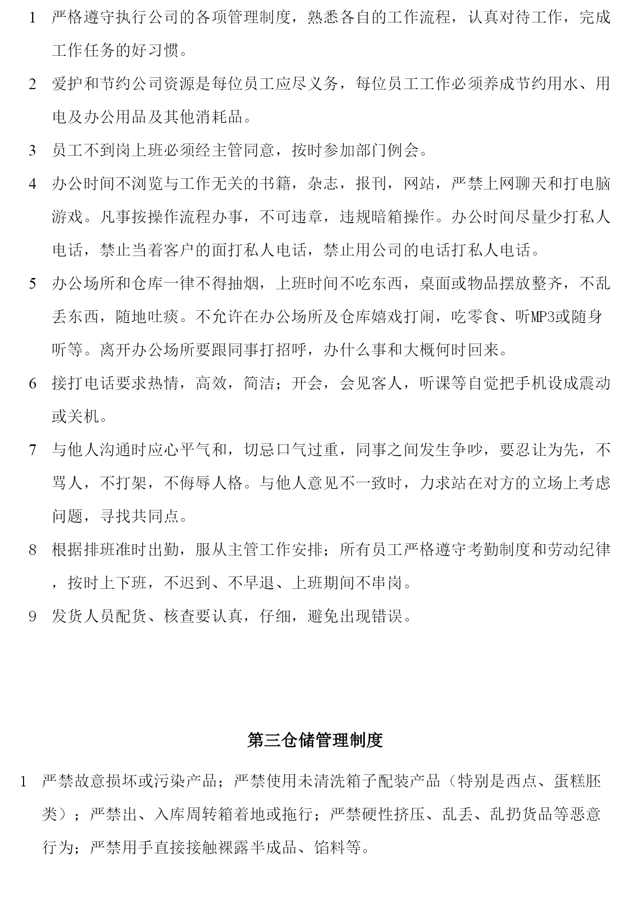
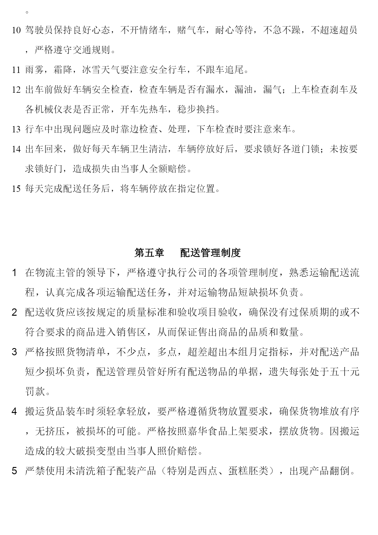
物流部员工管理制度职业形象规范在公司作业场所或办公室内,必须身着卫生、整洁的工作服;个人卫生保持良好。男士不得留长发或剃光头,不留指甲,不佩戴耳环、耳钉。女士上班勿带饰品,不穿领口过低,露肚脐服装,不奇装异服,不披头散发,保持面容整洁。按照值日排班表,确保清洁区域地面卫生达标。按照要求完成工用具、清洁用具等的归位和整理。自觉维护办公场所及仓库卫生。工作期间严禁在办公处睡觉,上网聊天、听音乐,在工作场所进行赌博活动、看黄色淫秽影像图片等与工作无关的行为。在工作时,必须保持精神饱满、乐观向上的工作状态,谦和、高雅、自信的风度和气质。语言规范原则是:用词得当,语言规范,和谐,亲切,不说不文明语言,上班时间请讲普通话。工作过程文明礼貌,认真负责,无服务态度投诉。保持上班场所的安静,不得大声喧哗,不得与同事争执,使用不文明语言。发现配货错误及时核查、处理,不与他人争吵。零星提货积极、快速,不刁难、不抱怨。其它部门人员核查单据时,积极配合,协助完成查单工作;打印报表、查找单据态度和蔼。办公行为规范严格遵守执行公司的各项管理制度,熟悉各自的工作流程,认真对待工作,完成工作任务的好习惯。爱护和节约公司资源是每位员工应尽义务,每位员工工作必须养成节约用水、用电及办公用品及其他消耗品。员工不到岗上班必须经主管同意,按时参加部门例会。办公时间不浏览与工作无关的书籍,杂志,报刊,网站,严禁上网聊天和打电脑游戏。凡事按操作流程办事,不可违章,违规暗箱操作。办公时间尽量少打私人电话,禁止当着客户的面打私人电话,禁止用公司的电话打私人电话。办公场所和仓库一律不得抽烟,上班时间不吃东西,桌面或物品摆放整齐,不乱丢东西,随地吐痰。不允许在办公场所及仓库嬉戏打闹,吃零食、听MP3或随身听等。离开办公场所要跟同事打招呼,办什么事和大概何时回来。接打电话要求热情,高效,简洁;开会,会见客人,听课等自觉把手机设成震动或关机。与他人沟通时应心平气和,切忌口气过重,同事之间发生争吵,要忍让为先,不骂人,不打架,不侮辱人格。与他人意见不一致时,力求站在对方的立场上考虑问题,寻找共同点。根据排班准时出勤,服从主管工作安排;所有员工严格遵守考勤制度和劳动纪律,按时上下班,不迟到、不早退、上班期间不串岗。发货人员配货、核查要认真,仔细,避免出现错误。第三仓储管理制度严禁故意损坏或污染产品;严禁使用未清洗箱子配装产品(特别是西点、蛋糕胚类);严禁出、入库周转箱着地或拖行;严禁硬性挤压、乱丢、乱扔货品等恶意行为;严禁用手直接接触裸露半成品、馅料等。入库商品在搬运过程中,应按照商品外包装上的标识进行搬运;商品堆码要科学、标准、符合安全第一、进出方便、先进先出、节约仓容的原则;门店自行到仓库领取产品和原材料时,必须当时签字当时领取,严禁过后补签单据。若未按规定进行操作,因此造成的商品损坏由收货人承担。仓库间的面积要合理规划,干道,支道要画线,垛位标志要明显,要编顺序号。合理安排货位,商品分类存放。商品入库验收后,要根据商品的性能、特点和保管要求,安排适宜的存储场所,做到分区、分库、分类存放和管理。存放在同一仓库的商品,必须性能不抵触,养护措施一致,灭火方法相同。严禁互相抵触、污染、串味的商品、养护措施和灭火方法不同的商品存放在一起。仓库不能存放危险品、毒品和放射性商品。入库商品进行验收、进仓库明细账、有效期管理及分类管理。入库商品明细必须由收货员和仓库管理员核对签字认可,做到账单和货量相符。商品验收无误后,仓库管理员依据验收单及时记账,详细记录商品的名称、数量、规格、入库时间、单证号码、验收情况、存货单位等。若不按照该制度执行验收,造成的经济损失由仓库管理员承担。熟悉产品及原材料进出库流程,经常检查商品,存放时间长、已损坏的商品要及时上报相关部门进行处理。如果因原材料过期,霉变,给公司造成不必要的损失,是仓管员疏于防范检查造成产品及原材料霉变的,仓管员自己赔偿霉变产品的一切费用,并处于罚款500元.配送人员装货时要保证重量准确、标签不出现错误,对设备不爱惜(乱扔、乱放),按操作要求正确使用设备;严禁利用工作便利,不开提货单,带走成品库次品、合格品,严禁吃拿仓库食品。仓库中存放的商品还应注意防火、防盗、防潮、防鼠等工作,否则造成的经济损失必须由责任人承担。仓储管理员对员工做好清扫的安全教育,对可能发生的事故(触电、挂伤、碰伤、洗涤剂腐蚀、尘埃入眼、坠落、灼伤)等不安全因素进行警告和预防。仓储管理区的环境卫生定期清理,按照要求完成工用具、清洁用具等的归位和整理,保证库区周围环境无积水、无杂物、无污染;保持仓库地面整洁、门窗、墙面、货架、货柜等物品卫生清洁。了解冷藏库内的设备的基本构造,清除常年堆积的灰尘,污物,
单篇购买
VIP会员(1亿+VIP文档免费下)

扫码即表示接受《下载须知》

物流部员工管理制度

文档大小:46KB

限时特价:扫码查看

• 请登录后再进行扫码购买
• 使用微信/支付宝扫码注册及付费下载,详阅 用户协议 隐私政策
• 如已在其他页面进行付款,请刷新当前页面重试
• 付费购买成功后,此文档可永久免费下载
年会员
99.0
¥199.0

6亿VIP文档任选,共次下载特权。

已优惠

微信/支付宝扫码完成支付,可开具发票

VIP尽享专属权益

VIP文档免费下载

赠送VIP文档免费下载次数

阅读免打扰

去除文档详情页间广告

专属身份标识

尊贵的VIP专属身份标识

高级客服

一对一高级客服服务

多端互通

电脑端/手机端权益通用

手机号注册 用户名注册
我已阅读并接受《用户协议》《隐私政策》
已有账号?立即登录
我已阅读并接受《用户协议》《隐私政策》
已有账号?立即登录
登录
手机号登录 微信扫码登录
微信扫一扫登录 账号密码登录

首次登录需关注“豆柴文库”公众号

新用户注册
VIP会员(1亿+VIP文档免费下)
年会员
99.0
¥199.0

6亿VIP文档任选,共次下载特权。

已优惠

微信/支付宝扫码完成支付,可开具发票

VIP尽享专属权益

VIP文档免费下载

赠送VIP文档免费下载次数

阅读免打扰

去除文档详情页间广告

专属身份标识

尊贵的VIP专属身份标识

高级客服

一对一高级客服服务

多端互通

电脑端/手机端权益通用