您所在位置: 网站首页 / 文档列表 / 石油/天然气工业 / 文档详情
石油计量员培训考核理论试题及答案.doc 立即下载
上传人:天马****23 上传时间:2024-09-08 格式:DOC 页数:58 大小:1.8MB 金币:10 举报 版权申诉
预览加载中,请您耐心等待几秒...

石油计量员培训考核理论试题及答案.doc

石油计量员培训考核理论试题及答案.doc

预览

免费试读已结束,剩余 48 页请下载文档后查看

10 金币

下载文档

如果您无法下载资料,请参考说明:

1、部分资料下载需要金币,请确保您的账户上有足够的金币

2、已购买过的文档,再次下载不重复扣费

3、资料包下载后请先用软件解压,在使用对应软件打开

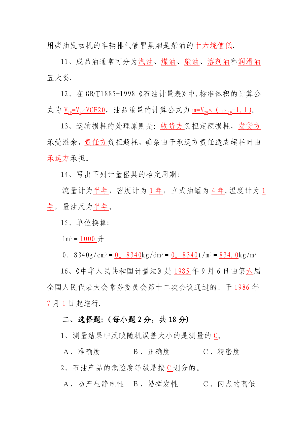
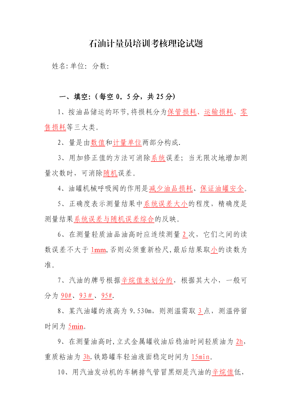
石油计量员培训考核理论试题及答案实用文档(实用文档,可以直接使用,可编辑优秀版资料,欢迎下载)石油计量员培训考核理论试题姓名:单位:分数:一、填空:(每空0。5分,共25分)1、按油品储运的环节,将损耗分为保管损耗、运输损耗、零售损耗等三大类。2、量是由数值和计量单位两部分构成.3、用加修正值的方法可消除系统误差;当无限次地增加测量次数时,可消除随机误差。4、油罐机械呼吸阀的作用是减少油品损耗、保证油罐安全。5、正确度表示测量结果中系统误差大小的程度,精确度是测量结果系统误差与随机误差综合的反映。6、在测量轻质油品油高时应连续测量2次,它们之间的读数误差不大于1mm,否则必须重新检尺,最后结果取小的读数为准。7、汽油的牌号根据辛烷值来划分的,根据其大小,一般可分为90#、93#、95#.8、某汽油罐的液高为9.530m,则测温需取3点,测温停留时间为5min。9、在测量油高时,立式金属罐收油后稳油时间轻质油为2h,重质粘油为3h.铁路罐车轻油液面稳定时间为15min。10、用汽油发动机的车辆排气管冒黑烟是汽油的辛烷值低,用柴油发动机的车辆排气管冒黑烟是柴油的十六烷值低.11、成品油通常可分为汽油、煤油、柴油、溶剂油和润滑油五大类.12、在GB/T1885-1998《石油计量表》中,标准体积的计算公式为V20=Vt×VCF20,油品重量的计算公式为m=V20×(ρ20-1.1)。13、运输损耗的处理原则是:收货方负担定额损耗,发货方承受溢余,责任方负担超耗,确系由于承运方责任造成超耗时由承运方承担。14、写出下列计量器具的检定周期:流量计为半年,密度计为1年,立式油罐为4年,温度计为1年,量油尺为半年。15、单位换算:1m3=1000升0。8340g/cm3=0。8340kg/dm3=0。8340t/m3=834.0kg/m316、《中华人民共和国计量法》是1985年9月6日由第六届全国人民代表大会常务委员会第十二次会议通过的。于1986年7月1日起施行.二、选择题:(每小题2分,共18分)1、测量结果中反映随机误差大小的是测量的C。A、准确度B、正确度C、精密度2、石油产品的危险度等级是按C划分的。A、易产生静电性B、易挥发性C、闪点的高低3、大呼吸损耗通常是在B时发生。A、温度变化时B、收发油作业时C、自然通风时4、计算石油产品的运输超耗量的方法是C.A、超耗量=实收量-原发量-运输定额损耗量-互不找补量B、超耗量=原发量-实收量-运输定额损耗量-互不找补量C、超耗量=原发量-(实收量+运输定额损耗量)5、0。7100g/cm3的正确读法是B。A、每立方厘米0。7100克B、0。7100克每立方厘米C、0.7100每立方厘米克6、下列说法正确的是B。A、量油尺是强检计量器具B、铁路罐车是强检计量器具C、油罐是强检计量器具7、灌装损耗量应由A承担。A、发货方B、收货方C、承运方8、降低液体石油产品蒸发损耗的措施可以采用C。A、将油罐密封B、增大呼吸阀盘重量C、喷淋降温9、外贸交接时,油重的计算公式应采用C.A、m=Vt·GtB、m=Vt·K·ρ20·FC、m=V20·(ρ20-1。1)三、判断题:(每小题2分,共20分)1、小王身高一米六五,体重65公斤。(×)2、随机误差又叫偶然误差,可以通过增加测量次数来消除它。(√)3、给内部加油站送油的汽车罐车属强检计量器具。(×)4、参照高度是从检尺口到基准点的距离(√).5、粗大误差可通过加修正值的方法消除。(×)6、收货人必须于同批油品全部到达后十天内提出索赔资料(以邮戳为准)。(√)7、用同一支密度计测量密度,液体密度小时,浸没深度大,液体密度大时,浸没深度小。(√)8、取样是为了测量油品的密度及油温。(×)9、绝对误差与误差的绝对值是两个相同的概念。(×)10、石油小呼吸损耗随油罐空容量的增大而增大。(√)四、问答题:(37分)油品质量管理的措施有哪些?(6分)答:1、减少轻组分蒸发和延缓氧化变质.2、防止混入水杂造成油品变质.3、防止混油和容器污染变质。在测量油高时为什么要从参照点下尺?(6分)答:因为油罐的容积表是依据油罐参照点的高度而编制的,所以测量油高是必须从参照点下尺。请回答立式油罐、铁路罐车的取样测温部位。(7分)答:铁路罐车的测温部位为油罐车油高中部。立式油罐油高在3米以下,在油高中部测温;油高3~5米,在油品上液面下1米处测温;油高5米以上,在油品上液面下1米,油高中部和下液面上1米处各测一点。试述温度、密度、体积三者之间的关系。(6分)答:对于油品温度越高,密度越小,体积越大.5、密度计的工作原理是什么?为什么密
单篇购买
VIP会员(1亿+VIP文档免费下)

扫码即表示接受《下载须知》

石油计量员培训考核理论试题及答案

文档大小:1.8MB

限时特价:扫码查看

• 请登录后再进行扫码购买
• 使用微信/支付宝扫码注册及付费下载,详阅 用户协议 隐私政策
• 如已在其他页面进行付款,请刷新当前页面重试
• 付费购买成功后,此文档可永久免费下载
年会员
99.0
¥199.0

6亿VIP文档任选,共次下载特权。

已优惠

微信/支付宝扫码完成支付,可开具发票

VIP尽享专属权益

VIP文档免费下载

赠送VIP文档免费下载次数

阅读免打扰

去除文档详情页间广告

专属身份标识

尊贵的VIP专属身份标识

高级客服

一对一高级客服服务

多端互通

电脑端/手机端权益通用

手机号注册 用户名注册
我已阅读并接受《用户协议》《隐私政策》
已有账号?立即登录
我已阅读并接受《用户协议》《隐私政策》
已有账号?立即登录
登录
手机号登录 微信扫码登录
微信扫一扫登录 账号密码登录

首次登录需关注“豆柴文库”公众号

新用户注册
VIP会员(1亿+VIP文档免费下)
年会员
99.0
¥199.0

6亿VIP文档任选,共次下载特权。

已优惠

微信/支付宝扫码完成支付,可开具发票

VIP尽享专属权益

VIP文档免费下载

赠送VIP文档免费下载次数

阅读免打扰

去除文档详情页间广告

专属身份标识

尊贵的VIP专属身份标识

高级客服

一对一高级客服服务

多端互通

电脑端/手机端权益通用