您所在位置: 网站首页 / 文档列表 / 规章制度 / 文档详情
连锁店管理的规章制度.docx 立即下载
上传人:Ja****20 上传时间:2024-09-09 格式:DOCX 页数:43 大小:39KB 金币:10 举报 版权申诉
预览加载中,请您耐心等待几秒...

连锁店管理的规章制度.docx

连锁店管理的规章制度.docx

预览

免费试读已结束,剩余 33 页请下载文档后查看

10 金币

下载文档

如果您无法下载资料,请参考说明:

1、部分资料下载需要金币,请确保您的账户上有足够的金币

2、已购买过的文档,再次下载不重复扣费

3、资料包下载后请先用软件解压,在使用对应软件打开

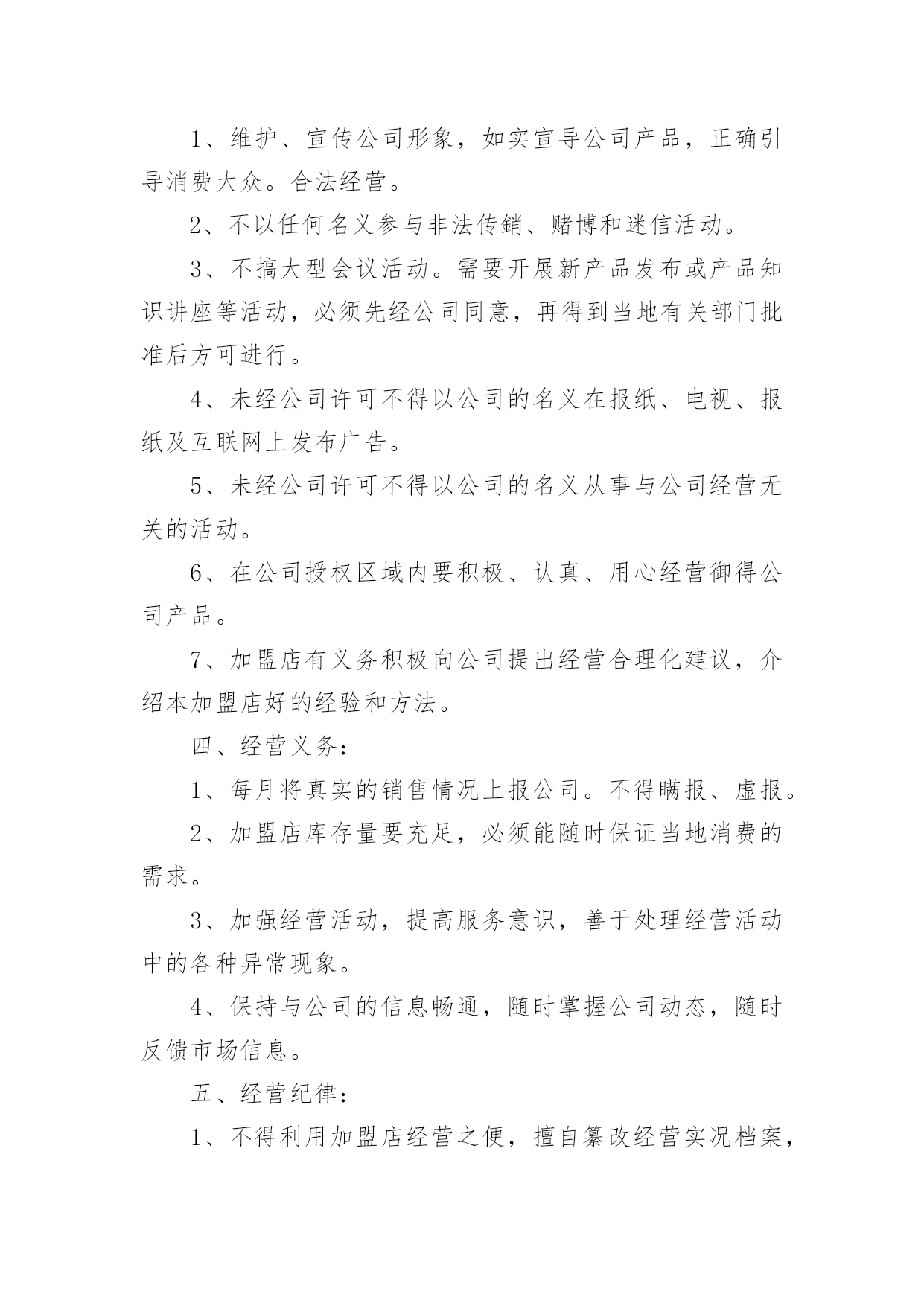
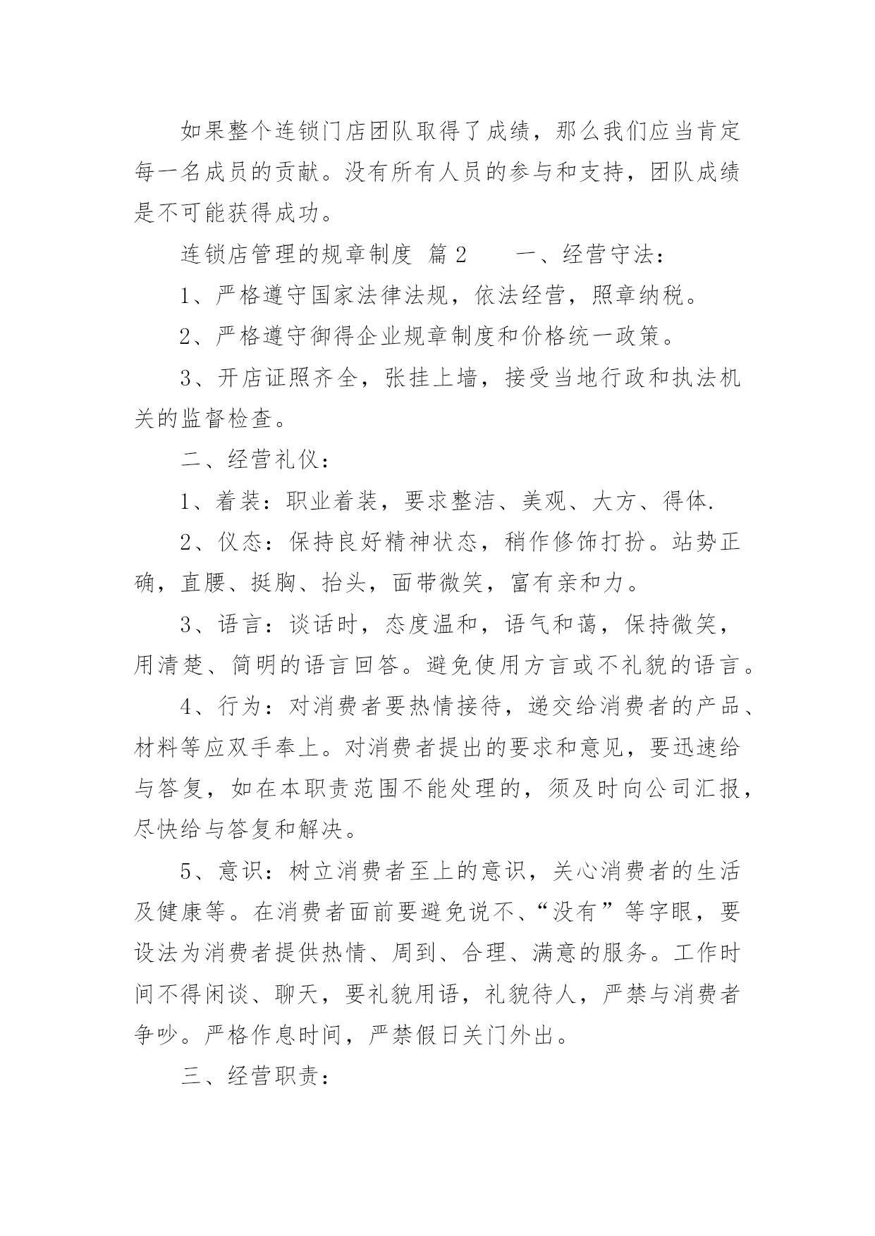
连锁店管理的规章制度连锁店管理的规章制度(通用10篇)在社会一步步向前发展的今天,制度的使用频率呈上升趋势,制度是国家法律、法令、政策的具体化,是人们行动的准则和依据。拟定制度需要注意哪些问题呢?以下是小编整理的连锁店管理的规章制度(通用11篇),希望对大家有所帮助。连锁店管理的规章制度篇1连锁门店的成功首先要具有规范的人员管理机制,从店长到店员,既职责分明,各司其职,工作井井有条,又需要像团队那样一起工作。一、门店组织结构。管理岗位可设店长、店长助理,店员可设导购员及收银员岗位。1、店长代表者——店长代表整个店铺的形象。店长是连锁公司管理门店的代理人,对外处理与主管部门、顾客等之间的关系;对内又是店员的代言人。经营者——指挥店员高效运作,对店铺的经营的各项数据进行分析,在满足顾客需求的同时创造一定的经营利润,并对各项工作作出正确决策。管理者——控制和运用店铺的相关资源,管理店内营业活动并实现营业目标。协调者——协调解决店铺出现的各种问题,使工作保持顺畅。培训者——培训店员的各种技能,提升员工整体素质,激励店员不断为店铺创造效益。2、导购员负责顾客接待、礼送,推荐门店商品,解答顾客疑问,整理维护商品,保持店面清洁等工作,是门店顾客服务的具体执行者。3、收银员负责收银、现金管理、账目管理工作及顾客咨询等服务工作。二、岗位着装识别连锁门店人员着装是连锁店重要的识别标志之一,也是规范经营,展示品牌形象的重要手段,因此,连锁体系各级员工都应该高度重视。为方便顾客识别,连锁店员工应统一着装颜色、款式。与此同时,各岗位人员应佩戴相应岗位标牌供顾客识别。三、人员管理制度无以规矩,不成方圆。作为连锁门店,必须制定规范的人员管理制度,并不折不扣的执行。包括门店人员出勤、外出规定,交接班、排班制度。同时,连锁门店实行统一的门店绩效管理、统一的薪酬福利管理及统一的岗位晋升管理。四、团队协作连锁门店人员管理的成功除了需要有规范的岗位分工、规范的着装、规范的制度之外,还需要员工像团队那样一起工作,从而超过现有成绩,达到更高的标准。1、注重全局,考虑整体当员工做每一件事情,服务每一位顾客时,都应考虑它会如何影响整个门店,以至整个公司的利益。例如,当员工为顾客提供热情、周到、专业的服务后,顾客就会认可该连锁门店以及公司,从而一再光临,并向周围宣传该连锁门店。2、集思广益,群策群力对于出现的问题,门店人员集思广益,提出新的看法和建议,共同解决问题。对于个人工作中遇到的问题,在其他人的帮助下,群策群力,共同解决。两个人的力量总是强于一个人,一个协作的团队的力量就更强大了。例如,每一名员工都可以提出更好的服务顾客的建议。每一位团队成员遇到困难时,其他成员都应及时提供帮助。3、积极沟通,尊重他人积极、有效的沟通可以明确表达自己的想法,并聆听他人意见,通过思想的碰撞产生创新的火花。每一位门店员工都应该与团队中的成员进行沟通。例如,在讨论顾客服务或销售导购技能时,通过聆听团队其他成员的意见,可以为员工带来新的思路。4、全力以赴,支持决定在每个成员都发表意见并聆听了他人的意见后,团队应该作出统一的决定,对决定,每一个成员都必须遵循并全力以赴的予以支持。请想象一下,如果在连锁门店中,员工就同一问题给顾客不同的答案,会造成什么样的混乱情景。作为团队,在形成一致决定后,就应像一个整体那样去执行。5、团队成绩,个人贡献如果整个连锁门店团队取得了成绩,那么我们应当肯定每一名成员的贡献。没有所有人员的参与和支持,团队成绩是不可能获得成功。连锁店管理的规章制度篇2一、经营守法:1、严格遵守国家法律法规,依法经营,照章纳税。2、严格遵守御得企业规章制度和价格统一政策。3、开店证照齐全,张挂上墙,接受当地行政和执法机关的监督检查。二、经营礼仪:1、着装:职业着装,要求整洁、美观、大方、得体.2、仪态:保持良好精神状态,稍作修饰打扮。站势正确,直腰、挺胸、抬头,面带微笑,富有亲和力。3、语言:谈话时,态度温和,语气和蔼,保持微笑,用清楚、简明的语言回答。避免使用方言或不礼貌的语言。4、行为:对消费者要热情接待,递交给消费者的产品、材料等应双手奉上。对消费者提出的要求和意见,要迅速给与答复,如在本职责范围不能处理的,须及时向公司汇报,尽快给与答复和解决。5、意识:树立消费者至上的意识,关心消费者的生活及健康等。在消费者面前要避免说不、“没有”等字眼,要设法为消费者提供热情、周到、合理、满意的服务。工作时间不得闲谈、聊天,要礼貌用语,礼貌待人,严禁与消费者争吵。严格作息时间,严禁假日关门外出。三、经营职责:1、维护、宣传公司形象,如实宣导公司产品,正确引导消费大众。合法经营。2、不以任何名义参与非法传銷、赌博和迷信活动。3、不搞大型会议活动。需要开展新产品发布或产品知识讲座等活动,必须先经
单篇购买
VIP会员(1亿+VIP文档免费下)

扫码即表示接受《下载须知》

连锁店管理的规章制度

文档大小:39KB

限时特价:扫码查看

• 请登录后再进行扫码购买
• 使用微信/支付宝扫码注册及付费下载,详阅 用户协议 隐私政策
• 如已在其他页面进行付款,请刷新当前页面重试
• 付费购买成功后,此文档可永久免费下载
年会员
99.0
¥199.0

6亿VIP文档任选,共次下载特权。

已优惠

微信/支付宝扫码完成支付,可开具发票

VIP尽享专属权益

VIP文档免费下载

赠送VIP文档免费下载次数

阅读免打扰

去除文档详情页间广告

专属身份标识

尊贵的VIP专属身份标识

高级客服

一对一高级客服服务

多端互通

电脑端/手机端权益通用

手机号注册 用户名注册
我已阅读并接受《用户协议》《隐私政策》
已有账号?立即登录
我已阅读并接受《用户协议》《隐私政策》
已有账号?立即登录
登录
手机号登录 微信扫码登录
微信扫一扫登录 账号密码登录

首次登录需关注“豆柴文库”公众号

新用户注册
VIP会员(1亿+VIP文档免费下)
年会员
99.0
¥199.0

6亿VIP文档任选,共次下载特权。

已优惠

微信/支付宝扫码完成支付,可开具发票

VIP尽享专属权益

VIP文档免费下载

赠送VIP文档免费下载次数

阅读免打扰

去除文档详情页间广告

专属身份标识

尊贵的VIP专属身份标识

高级客服

一对一高级客服服务

多端互通

电脑端/手机端权益通用