您所在位置: 网站首页 / 文档列表 / 矿业工程 / 文档详情
矿床学总结(概念各类矿床).docx 立即下载
上传人:白真****ng 上传时间:2024-09-04 格式:DOCX 页数:40 大小: 金币:10 举报 版权申诉
预览加载中,请您耐心等待几秒...

矿床学总结(概念各类矿床).docx

矿床学总结(概念各类矿床).docx

预览

免费试读已结束,剩余 30 页请下载文档后查看

10 金币

下载文档

如果您无法下载资料,请参考说明:

1、部分资料下载需要金币,请确保您的账户上有足够的金币

2、已购买过的文档,再次下载不重复扣费

3、资料包下载后请先用软件解压,在使用对应软件打开

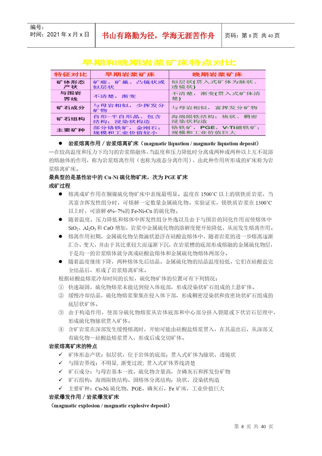
编号:时间:2021年x月x日书山有路勤为径,学海无涯苦作舟页码:第PAGE40页共NUMPAGES40页第PAGE\*MERGEFORMAT40页共NUMPAGES\*MERGEFORMAT40页第二章矿床学基本概念矿物—元素在各种地质作用的影响下,通过结晶作用、升华作用、化学(反应)作用等途径形成矿物(mineral)岩石—矿物以集合体形式出现,即构成为岩石,其可以由单一矿物或两种以上不同的矿物集合体组成。矿石—如果岩石中含有经济上有价值,技术上可利用的元素、化合物或矿物,即称矿石(ore)矿石(ore)—从矿体中开采出来的,从中可提取有用组分(元素、化合物或矿物)的矿物集合体。由矿石矿物和脉石矿物构成。矿石矿物—矿石中可被利用的金属或非金属矿物,也称有用矿物。脉石矿物—矿石中不能被利用的矿物,也称无用矿物。脉石(gangue,veinstone)-------泛指矿体中的无用物质,包括围岩的碎块、夹石和脉石矿物,它们通常在开采和选矿过程中被废弃掉。夹石(horsestone,rockgangue)----—指矿体内部不符合工业要求的岩石,它的厚度超过了允许的范围,就得从矿体中剔除。共生组分:是指矿石(或矿床)中与主要有用组分在成因上相关,空间上共存,品位上达标可供单独处理的组分。在一定的经济技术条件下,这些组分的工业意义小于主要有用组分。伴生组分:指矿石(或矿床)中虽与主要有用组分相伴,但不具有独立工业价值的元素、化合物或矿物,其存在与否和含量的多寡常影响着矿石质量。矿石结构(oretexture)—矿石中矿物颗粒的形态、相对大小及空间上的相互结合关系所反映的形态特征。矿石结构之等粒结构:颗粒比较匀称、大小比较相等的单矿物和复矿物集合体组成的矿石结构。包括:半自形粒状结构、他形粒状结构、海绵陨铁结构等。矿石结构之不等粒结构:较细的基质里发育着较大的矿物颗粒,或反之包括:斑状结构、嵌晶结构、乳浊结构等矿石结构之片状结构:单矿物或多矿物矿石基质中全部或绝大部分颗粒为片状矿石结构之维状结构:组成矿石的矿物集合体为纤维状组织矿石结构之环带状结构:矿物析出物由于依次沉淀,或由于较早的矿物被较晚的矿物所交代而形成交替出现的环带矿石结构之交代结构:晚期矿物沿着早期矿物的范围交代发育而成矿石结构之胶状结构:在胶体成矿时析出矿物变化的各个阶段中产生的矿石构造(orestructure)—组成矿石的矿物集合体的形态、相对大小及空间上的相互组合关系所反映的形态特征。矿石构造之块状构造:用矿物集合体在矿石中占大部分,呈无空洞的致密状,矿物排列无方向性者,即为块状构造。其颗粒有粗大、细小、隐晶质的几种。若为隐晶质者称为致密块状。矿石构造之斑点状构造:矿石矿物在非矿石矿物中形成断续的不规则堆积体。据堆积体大小可分为:斑点状构造、斑杂状构造、浸染状构造等。矿石构造之带状构造:各种矿物的带交互出现。对沉积矿床来说是层状构造;对变质矿床来说是片麻状、片状、皱纹构造;对岩浆成因矿床是皮壳状、流状构造。矿石构造之细脉状构造:由网状、交切或似平行细脉群形成的构造矿石构造之肾状构造:在热液和表生矿石中常见,由于胶体矿物形成作用而产生,所以有时也叫胶状构造。矿石构造之破碎构造:在多阶段成矿的矿床中常常出现,他是先前世代的矿物质破碎,被后续世代造矿集合体所胶结。如角砾状构造、似角砾状构造。矿石构造之骨架状构造:常见于氧化带,由于分布较规则的固体矿物堆积物的薄膜发育所致(骨架),骨架的网孔在某种程度上充填有疏松的矿物质。矿石的品位(oretenor,oregrade)—矿石中有用组份的百分含量边界品位(marginalgrade)—划分矿与非矿的最低品位(如铜矿:0.2~0.3%,钼矿为0.02~0.04%)工业品位(industrialtenor)—当前能供开采和利用矿段或矿体的最低平均品位(如铜矿:0.4~0.5%;钼矿0.04~0.06%)矿石储量(reserves)指经地质研究并利用地质勘探技术手段,如钻探、槽探、井探、坑探等查明的矿产储藏量,是衡量矿床规模的重要依据。是根据矿石的体积、矿石的体重与平均品位,按特定公式计算求得的。矿石品级(gradeofore)主要是根据矿石的品位及有益和有害组分对矿石质量划分的不同级别。矿体(orebody)—是矿床的主要组成部分。确切的说,矿体是指自然界(地壳内或地表)产出的、由地质作用形成的、具有一定形状和产状的有用组份(元素、化合物、矿物、矿物集合体)的集合体。围岩/主岩(countryrock,wallrock,hostrock)—矿体周围的岩石。母岩/源岩/矿源层(parentrock,motherro
单篇购买
VIP会员(1亿+VIP文档免费下)

扫码即表示接受《下载须知》

矿床学总结(概念各类矿床)

文档大小:

限时特价:扫码查看

• 请登录后再进行扫码购买
• 使用微信/支付宝扫码注册及付费下载,详阅 用户协议 隐私政策
• 如已在其他页面进行付款,请刷新当前页面重试
• 付费购买成功后,此文档可永久免费下载
年会员
99.0
¥199.0

6亿VIP文档任选,共次下载特权。

已优惠

微信/支付宝扫码完成支付,可开具发票

VIP尽享专属权益

VIP文档免费下载

赠送VIP文档免费下载次数

阅读免打扰

去除文档详情页间广告

专属身份标识

尊贵的VIP专属身份标识

高级客服

一对一高级客服服务

多端互通

电脑端/手机端权益通用

手机号注册 用户名注册
我已阅读并接受《用户协议》《隐私政策》
已有账号?立即登录
我已阅读并接受《用户协议》《隐私政策》
已有账号?立即登录
登录
手机号登录 微信扫码登录
微信扫一扫登录 账号密码登录

首次登录需关注“豆柴文库”公众号

新用户注册
VIP会员(1亿+VIP文档免费下)
年会员
99.0
¥199.0

6亿VIP文档任选,共次下载特权。

已优惠

微信/支付宝扫码完成支付,可开具发票

VIP尽享专属权益

VIP文档免费下载

赠送VIP文档免费下载次数

阅读免打扰

去除文档详情页间广告

专属身份标识

尊贵的VIP专属身份标识

高级客服

一对一高级客服服务

多端互通

电脑端/手机端权益通用