您所在位置: 网站首页 / 文档列表 / 矿业工程 / 文档详情
某矿井综采面瓦斯抽放系统设计-课程设计.doc 立即下载
上传人:天马****23 上传时间:2024-09-08 格式:DOC 页数:17 大小:2.1MB 金币:10 举报 版权申诉
预览加载中,请您耐心等待几秒...

某矿井综采面瓦斯抽放系统设计-课程设计.doc

某矿井综采面瓦斯抽放系统设计-课程设计.doc

预览

免费试读已结束,剩余 7 页请下载文档后查看

10 金币

下载文档

如果您无法下载资料,请参考说明:

1、部分资料下载需要金币,请确保您的账户上有足够的金币

2、已购买过的文档,再次下载不重复扣费

3、资料包下载后请先用软件解压,在使用对应软件打开

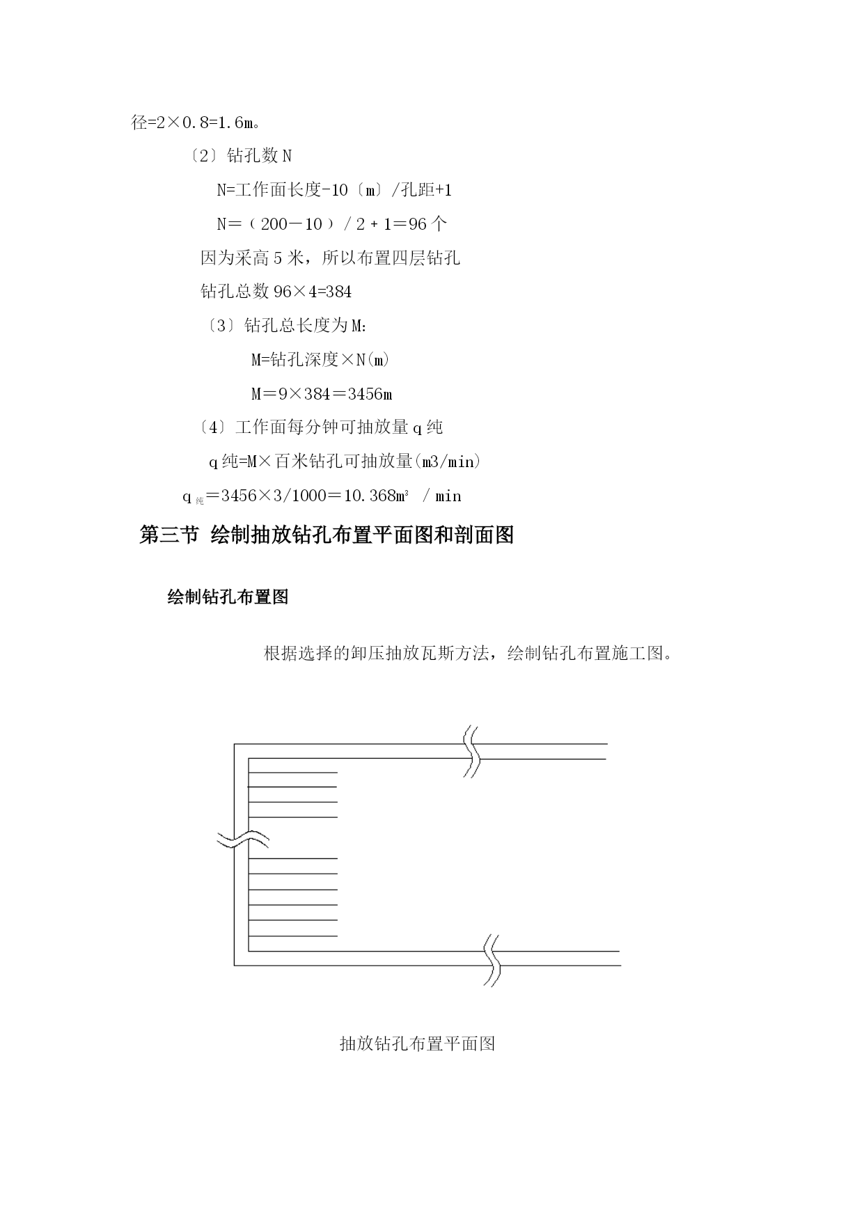
某矿井综采面瓦斯抽放系统设计_课程设计【完整版】(文档可以直接使用,也可根据实际需要修订后使用,可编辑放心下载)前言?矿山平安技术?课程设计是学生学习该课程理论学习结束后进行的一项实践教学环节,是课程体系的主要组成局部。其目的是通过课程设计加深对?矿山平安技术?和其它课程所学专业理论知识的理解。综合应用理论解决实际问题,培养学生计算、绘图和设计的能力为毕业设计奠定根底。一矿戊9-1032101工作面开采戊9-10煤层,煤层厚度为4.8-5.2m平均厚度为5m;赋存稳定,倾角为2~5°。顶板为砂质泥岩,岩层不很致密,距戊9-108~10m,顶部为戊8煤层,该煤层在本区域内厚度0~0.4m为不可采煤层。本区域有小断层,对开采影响不大。编制设计方案的依据〔1〕?矿井抽采瓦斯工程设计标准?MT5018-96中华人民共和国煤炭工业部;〔2〕?矿井瓦斯抽采管理标准?1997中华人民共和国煤炭工业部;〔3〕?煤矿平安规程?(2006)国家煤炭平安监察局;〔4〕?采矿工程设计手册?煤炭工业出版社;〔5〕?煤矿瓦斯抽放标准?〔AQ1027-2006〕中华人民共和国平安生产行业标准;〔6〕?煤矿瓦斯抽采根本指标?〔AQ1027-2006〕中华人民共和国平安生产行业标准;目录第一章综采工作面概况3第一节采区位置范围、地质条件和煤层综合柱状图3第二节煤层瓦斯参数和抽放瓦斯参数4第三节采区和工作面巷道布置、采煤方法4附:综采工作面巷道布置范围5第二章瓦斯储量计算、抽放瓦斯必要性论证5第一节煤层瓦斯储量计算7第二节工作面可抽放量计算和抽放必要性可行性论证7第三章煤层瓦斯抽放方法设计8第一节抽放方法的比拟和选择8第二节抽放钻孔参数确定9第三节绘制抽放钻孔布置平面图和剖面图9第四章综采工作面瓦斯抽放系统10第一节工作面瓦斯抽放设施的配置和布置10第二节抽放管路的计算和选择11第五章瓦斯泵选型12第一节抽放系统管道阻力计算12第二节瓦斯泵流量和压力计算13第三节瓦斯泵选型确定14第六章工作面瓦斯抽放平安技术措施14第一章综采工作面概况第一节采区位置范围、地质条件和煤层综合柱状图地质条件本采区开采戊9-10煤层,煤层厚度为4.8-5.2m平均厚度为5m;赋存稳定,倾角为2~5°。顶板为砂质泥岩,岩层不很致密。顶部为戊8煤层,距戊9-10煤层8~10m,该煤层在本区域内厚度0~0.4m,为不可采煤层。本区域有小断层,对开采影响不大。第二节煤层瓦斯参数和抽放瓦斯参数主要瓦斯参数本工作面位于标高-650水平,为矿井开采第三水平,煤层瓦斯含量为10m3/t,煤的密度为1.45t/m3,预测有突出危险,经预测工作面绝对瓦斯涌出量QCH4为17m3/min。抽放瓦斯参数:经实测煤层透气性系数λ=1.2〔m2/MPa2.d),如用未卸压长钻孔预抽煤层瓦斯,百米钻孔瓦斯抽出量为0.01m3/min·hm;如用卸压浅孔抽放瓦斯,百米钻孔瓦斯抽放量为1.0m3/min·hm,同时λ值提高到1200〔m2/MPa2.d);如用卸压长钻孔预抽煤层瓦斯,百米钻孔瓦斯抽放量为0.05~0.1m3/min·hm;可根据以上测定的抽放参数选择抽放方法。〔1〕卸压浅孔抽放时,抽放影响半径为1.0m,钻孔所需要的抽放孔口负压为12KPa,边采煤边抽放瓦斯。〔2〕未卸压长钻孔抽放:钻孔抽放半径为2.0m,钻孔孔口需负压为20KPa,掘进期间边掘进边抽放瓦斯。〔3〕卸压长钻孔抽放,钻孔抽放影响半径为2.5m,钻孔孔口需要负压为20KPa,边采煤边抽放。采区和工作面巷道布置、采煤方法采用走向长壁全部跨落顶板管理法,工作面后退式倾斜分层开采,上分层采用综合机械化采煤,采高为2.8m采用两班采煤,一班抽放瓦斯,工作面日推进度为3m;下分层采高为2.2m。巷道布置如图1所示。附:综采工作面巷道布置范围第二章瓦斯储量计算、抽放瓦斯必要性论证第一节煤层瓦斯储量计算1.按煤层全厚计算〔即戊9-10煤层全厚〕式中:W1—戊9-10煤层瓦斯储量,万m3;k1—围岩瓦斯储量系数可取1.1~1.3;k2—不可采邻近煤层瓦斯储量系数,可取1.2~1.4;Ai—第i可采煤层煤炭地质储量,万吨;Xi—第i可采煤层平均瓦斯含量,m3/t。由于储量的计算关系到生产和瓦斯抽放的准确性,因此,在选择K1、K2的修正值时选取中间数值,即:K1=1.2,K2=1.3;采煤层煤炭地质储量,〔万吨〕A=1500×200×5×1.45=217.5万吨瓦斯总储量W1500*200*5*1.45*10)=3393.0000万m32.按采高计算:式中:W2-按采高计算煤层瓦斯储量,万m3;X
单篇购买
VIP会员(1亿+VIP文档免费下)

扫码即表示接受《下载须知》

某矿井综采面瓦斯抽放系统设计-课程设计

文档大小:2.1MB

限时特价:扫码查看

• 请登录后再进行扫码购买
• 使用微信/支付宝扫码注册及付费下载,详阅 用户协议 隐私政策
• 如已在其他页面进行付款,请刷新当前页面重试
• 付费购买成功后,此文档可永久免费下载
年会员
99.0
¥199.0

6亿VIP文档任选,共次下载特权。

已优惠

微信/支付宝扫码完成支付,可开具发票

VIP尽享专属权益

VIP文档免费下载

赠送VIP文档免费下载次数

阅读免打扰

去除文档详情页间广告

专属身份标识

尊贵的VIP专属身份标识

高级客服

一对一高级客服服务

多端互通

电脑端/手机端权益通用

手机号注册 用户名注册
我已阅读并接受《用户协议》《隐私政策》
已有账号?立即登录
我已阅读并接受《用户协议》《隐私政策》
已有账号?立即登录
登录
手机号登录 微信扫码登录
微信扫一扫登录 账号密码登录

首次登录需关注“豆柴文库”公众号

新用户注册
VIP会员(1亿+VIP文档免费下)
年会员
99.0
¥199.0

6亿VIP文档任选,共次下载特权。

已优惠

微信/支付宝扫码完成支付,可开具发票

VIP尽享专属权益

VIP文档免费下载

赠送VIP文档免费下载次数

阅读免打扰

去除文档详情页间广告

专属身份标识

尊贵的VIP专属身份标识

高级客服

一对一高级客服服务

多端互通

电脑端/手机端权益通用