您所在位置: 网站首页 / 文档列表 / 机械/模具设计 / 文档详情
汽车备轮架加固板冲压模具设计毕业设计.doc 立即下载
上传人:天马****23 上传时间:2024-09-08 格式:DOC 页数:30 大小:3.6MB 金币:10 举报 版权申诉
预览加载中,请您耐心等待几秒...

汽车备轮架加固板冲压模具设计毕业设计.doc

汽车备轮架加固板冲压模具设计毕业设计.doc

预览

免费试读已结束,剩余 20 页请下载文档后查看

10 金币

下载文档

如果您无法下载资料,请参考说明:

1、部分资料下载需要金币,请确保您的账户上有足够的金币

2、已购买过的文档,再次下载不重复扣费

3、资料包下载后请先用软件解压,在使用对应软件打开

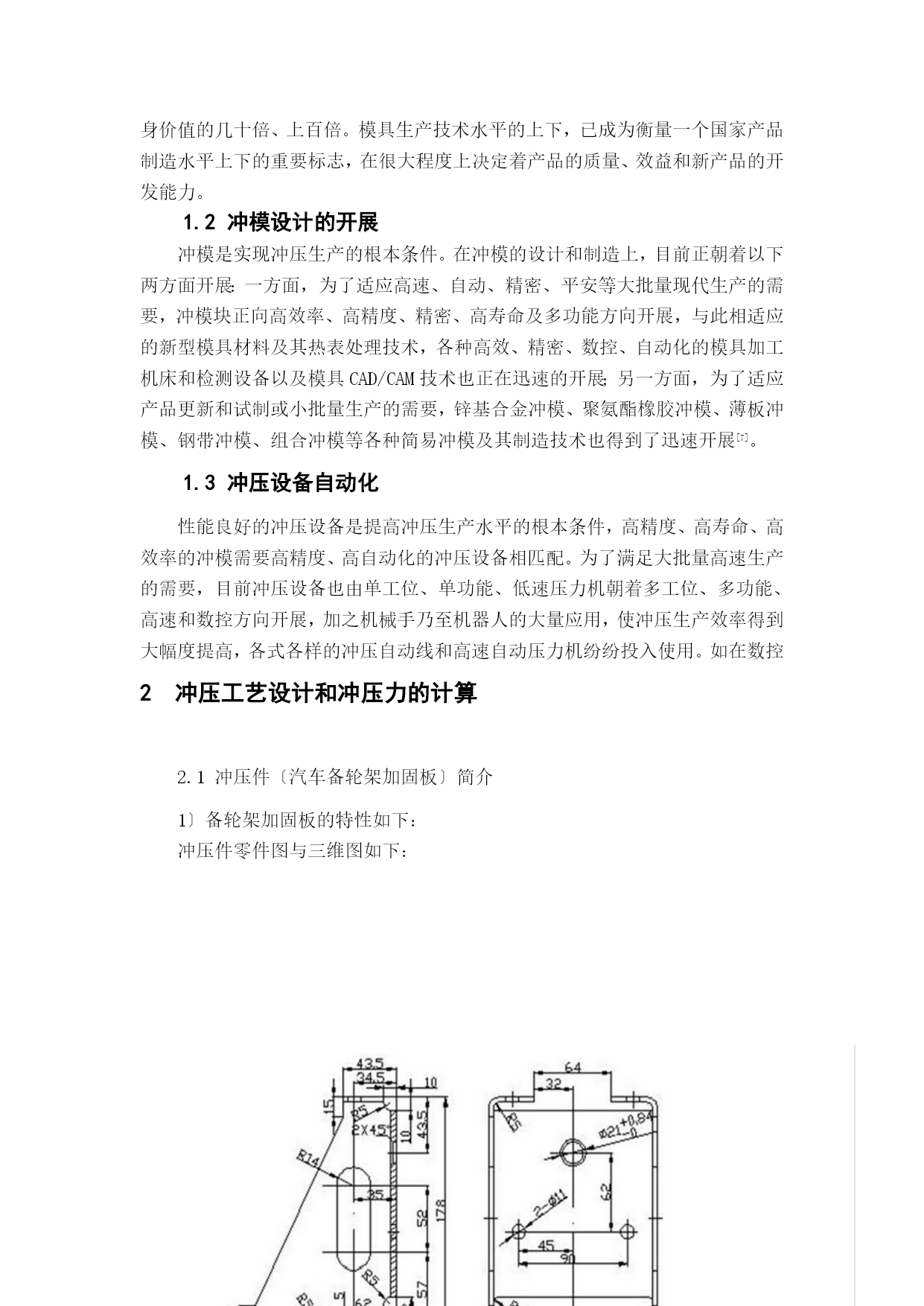
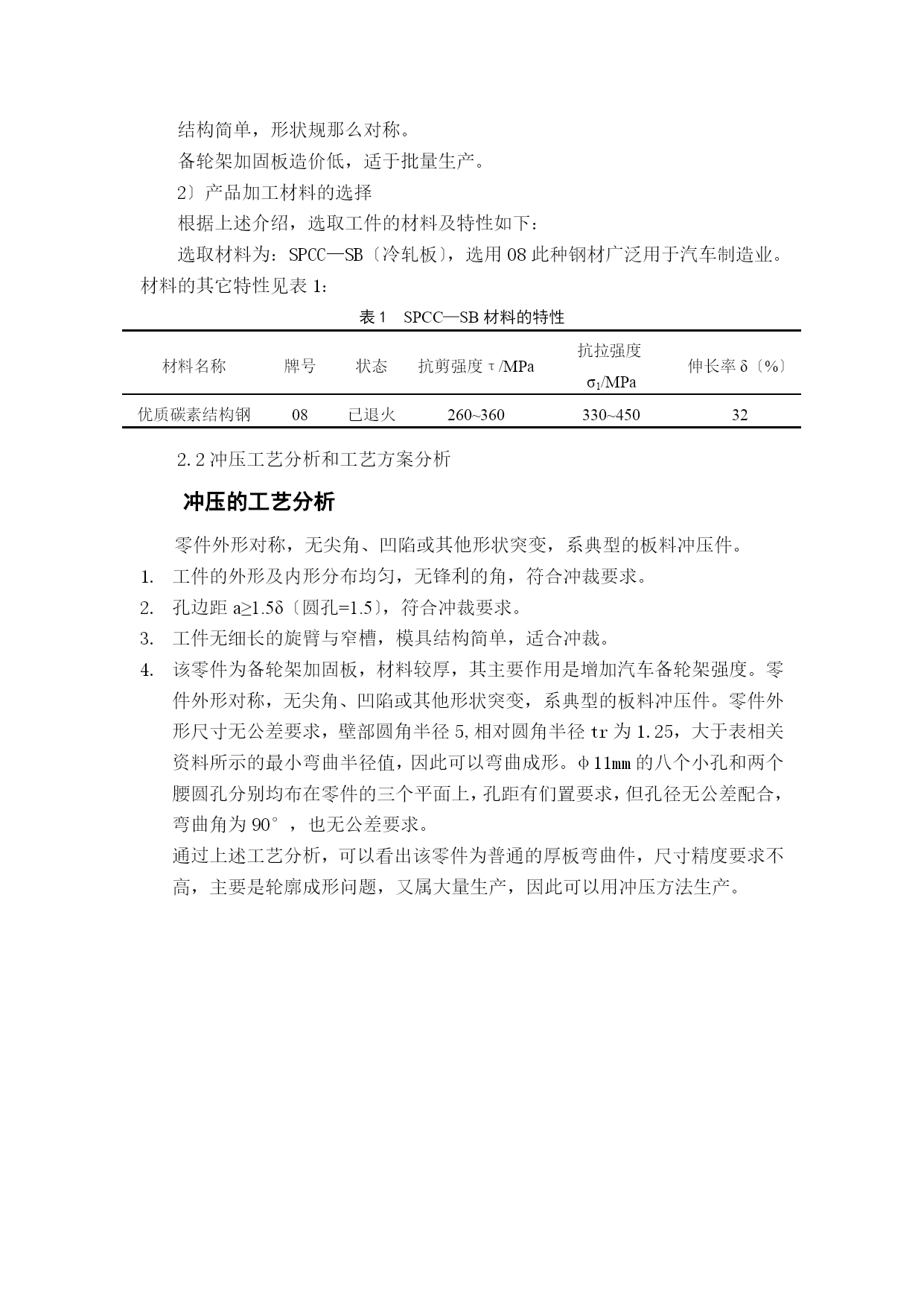
汽车备轮架加固板冲压模具设计毕业设计【完整版】(文档可以直接使用,也可根据实际需要修订后使用,可编辑放心下载)xxxxx大学毕业论文〔设计〕论文题目汽车备轮架冲压模具设计姓名xxxxx学号xxxxx院系xxxxxx专业xxxxx指导教师xxxxx职称xxxxx2021年5月目录摘要:3绪论41.模具工业在国民经济中的地位41.2冲模设计与制造方面41.3冲压设备和冲压生产自动化方面42冲压工艺设计和冲压力的计算52.1冲压件〔汽车备轮架加固板〕简介52.2冲压工艺分析和工艺方案分析6冲压的工艺分析6冲压工艺方案确实定72.3工件冲孔落料毛胚尺寸计算112.4确定其搭边值122.5确定排样图12利用率的计算12确定排样图132.6计算冲孔落料各工序冲压力133落料、冲孔复合模的设计143.1凸、凹模尺寸计算143.2冲模凸模工作零件的设计与计算163.3冲模凹模与凹凸工作零件的设计以及其他零件193.4模柄,螺钉以及模架的选择293.5落料冲孔复合模总装图294.弯曲模设计334.1弯曲工艺分析334.2第一次弯曲模设计344.3第二次弯曲模设计365结论38参考文献39汽车备轮架加固板冲压模具毕业设计xx指导老师:xxxxxxx大学工学院专业xxxx合肥230036下载须知:本文档是独立自主完成的毕业设计,只可用于学习交流,不可用于商业活动。另外,有需要电子档的同学可以加我2353118036,我保存着毕设的全套资料,旨在互相帮助,共同进步,建设社会主义和谐社会。摘要:冲压模具一种高效的加工零件的方法,在工业生产中得到广泛的应用。冲压模具,是在冷冲压加工中,将材料加工成零件的一种特殊工艺装备,称为冷冲压模具〔俗称冷冲模〕。冲压,是在室温下,利用安装在压力机上的模具对材料施加压力,使其产生别离或塑性变形,从而获得所需零件的一种压力加工方法。本次设计是针对汽车备轮加固板的落料、冲孔的模具设计。设计中应用AutoCAD和CATIA对其结构进行设计。本次设计工作量比较大,设计了一个冲孔落料复合模与两套弯曲模,设计的零件超过一百。设计集中考虑了模具的加工、装配量产以及冲压件的生产效率等因素并对其进行了详细的设计计算,以保证冲压加的精度。关键词:冲孔落料弯曲AbstractMethodofstampingdieformachiningpartsoftheefficient,widelyusedinindustrialproduction.Stampingdie,isinthecoldstampingprocessing,metalornon-metallicmaterialsprocessingintoparts(orsemi-finishedproducts)ofaspecialtechnicalequipment,knownforcoldstampingdie(commonlyknownascolddie).Stampingisatroomtemperature,usingtheinstalledinthepressmouldtoexertpressureonthematerialtoproduceplasticdeformationorseparation,thusobtainingthenecessarypartsofapressureprocessingmethod.Thisdesignisforthewheelframeplateblanking,punchingdiedesignofautomobileproduction.ItsstructurewasdesignedusingAutoCADandCATIAdesign.Thedesignworkloadisrelativelylarge,apunchingblankingcompounddiewithtwosetsofbendingdie,partsofthedesignmorethanonehundred.Designconsidersproductionmoldprocessing,assemblyandstampingpartsoftheproductionefficiencyandmakethedetaileddesigncalculationtothe,inordertoensurethestampingofprecision.Keywords:punchingblankingbend1绪论冲压成型是指靠压力机和模具对板材、带材、管材和型材等施加外力,使之
单篇购买
VIP会员(1亿+VIP文档免费下)

扫码即表示接受《下载须知》

汽车备轮架加固板冲压模具设计毕业设计

文档大小:3.6MB

限时特价:扫码查看

• 请登录后再进行扫码购买
• 使用微信/支付宝扫码注册及付费下载,详阅 用户协议 隐私政策
• 如已在其他页面进行付款,请刷新当前页面重试
• 付费购买成功后,此文档可永久免费下载
年会员
99.0
¥199.0

6亿VIP文档任选,共次下载特权。

已优惠

微信/支付宝扫码完成支付,可开具发票

VIP尽享专属权益

VIP文档免费下载

赠送VIP文档免费下载次数

阅读免打扰

去除文档详情页间广告

专属身份标识

尊贵的VIP专属身份标识

高级客服

一对一高级客服服务

多端互通

电脑端/手机端权益通用

手机号注册 用户名注册
我已阅读并接受《用户协议》《隐私政策》
已有账号?立即登录
我已阅读并接受《用户协议》《隐私政策》
已有账号?立即登录
登录
手机号登录 微信扫码登录
微信扫一扫登录 账号密码登录

首次登录需关注“豆柴文库”公众号

新用户注册
VIP会员(1亿+VIP文档免费下)
年会员
99.0
¥199.0

6亿VIP文档任选,共次下载特权。

已优惠

微信/支付宝扫码完成支付,可开具发票

VIP尽享专属权益

VIP文档免费下载

赠送VIP文档免费下载次数

阅读免打扰

去除文档详情页间广告

专属身份标识

尊贵的VIP专属身份标识

高级客服

一对一高级客服服务

多端互通

电脑端/手机端权益通用