您所在位置: 网站首页 / 文档列表 / 公务员考试 / 文档详情
2011年0319上海公务员考试《行测》真题(B卷).docx 立即下载
上传人:玉军****la 上传时间:2024-09-08 格式:DOCX 页数:24 大小:1.1MB 金币:10 举报 版权申诉
预览加载中,请您耐心等待几秒...

2011年0319上海公务员考试《行测》真题(B卷).docx

2011年0319上海公务员考试《行测》真题(B卷).docx

预览

免费试读已结束,剩余 14 页请下载文档后查看

10 金币

下载文档

如果您无法下载资料,请参考说明:

1、部分资料下载需要金币,请确保您的账户上有足够的金币

2、已购买过的文档,再次下载不重复扣费

3、资料包下载后请先用软件解压,在使用对应软件打开

PAGE\*MERGEFORMAT-24-2011年0319上海公务员考试《行测》真题(B卷)第一部分常识判断1、(不定项选择)2010年8月3日,第三十四届世界遗产大会在巴西利亚闭幕。这次大会审议和批准了20余处新的世界遗产。在这次大会上:A、中国登封的“天地之中”历史建筑群被列入自然遗产B、中国丹霞地貌被列入自然遗产C、中国“三江并流”被批准扩大遗产保护区域D、大会主席巴西文化部长费雷拉指出,这次大会的最大成果就是发达国家被认定的世界遗产数量明显增加,发达国家参与世界遗产保护的热情在增强2、(不定项选择)2010年10月18日,中共十七届五中全会通过了《中共中央关于制定国民经济和社会发展第十二个五年规划的建议》。“十二五”规划建议首次明确提出:A、居民收入增长和CPI增长同步B、居民收入增长和经济发展同步C、劳动报酬增长和劳动生产率提高同步D、经济发展和城镇化发展同步3、(不定项选择)2010年9月8日召开的国务院常务会议审议并原则通过《国务院关于加快培育和发展战略性新兴产业的决定》,确定现阶段选择一些产业,在重点领域集中力量,加快推进。这些产业包括:A、节能环保B、生物医药C、新一代信息技术D、新能源汽车4、(不定项选择)崇高的理想是人生的奋斗目标,我们通常说的有理想,主要是指社会共同理想。我国现阶段各族人民的共同理想是:A、坚持中国特色社会主义道路,实现国家的独立和民族解放B、把我国建设成为富强民主文明和谐的社会主义现代化国家C、追求自己的美好物质生活和精神生活D、指引人生的方向道路,创造有价值的人生5、(不定项选择)当前,建立健全基本公共服务体系,合理调整国民收入分配关系,要努力提高“两个比重”,即:A、努力提高劳动报酬在初次分配中的比重B、努力提高劳动报酬在再次分配中的比重C、努力提高居民收入在国民生产总值分配中的比重D、努力提高居民收入在国民收入分配中的比重6、(不定项选择)2010年10月4日,国务院总理温家宝出席了在布鲁塞尔举行的第八届亚欧首脑会议。亚欧首脑会议是亚洲和欧洲之间级别最高、规模最大的政府间论坛。本届会议主题为:A、改善全球金融、促进可持续发展B、改善经济治理、推动世界经济增长C、改善民生:提高公民福利和尊严D、促进世界文明交流互鉴,维护亚欧地区和平与稳定7、(不定项选择)百年大计、教育为本,强国必先强教。我国制定的《国家中长期教育改革和发展规划纲要》明确规定,到2020年我国将基本实现教育现代化,基本形成学习型社会,并把我国建成:A、教育大国B、人才大国C、人才资源强国D、人力资源强国8、(不定项选择)近年来,由于互联网的发展,网络监督越来越直接、有力,政府机关及其工作人员的活动越来越透明。这说明,我国公民:A、管理国家大事的方式越来越直接B、参与民主决策的形式趋于多样化C、参与民主监督的渠道越来越多D、可以通过政治参与制约国家机关及其工作人员的权力9、(不定项选择)在处理人与人的关系方面,中国文化中有两个“贵”的理念:孔子提出了“和为贵”;孟子提出了“民为贵”。对这两者之间的关系理解正确的是:A、两者是有区别的,前者强调了社会和谐的重要性,后者强调必须把人的需要放在首位B、两者是根本对立的,它们分别割裂了人与社会的关系,具有片面性C、它们是对立统一的,社会稳定是人类的共同理想,即使在社会矛盾冲突的情况下,只要真正把民众需要放在首位,兼顾多方面的利益,社会就能稳定发展D、它们已成为今天中国人坚持以人为本、科学发展的哲学基础10、(不定项选择)某村原是一个远近闻名的贫困村,上级多次给钱给物,但面貌总是变化不大。后来,在上级的帮助下,该村建立起坚强有力的党支部,党支部一班人带领全村干部和群众连续苦干几年,村子面貌大变。村民们感慨地说,给钱给物,不如建设一个好党支部。这一事实说明:A、保持和发展党的先进性是当前全党工作的中心任务B、组织建设搞好了,党的建设也就搞好了C、发展农村经济必须加强党的领导D、贫困地区基层党组织的主要任务是带领群众脱贫致富11、(不定项选择)不同的行政公文,按照不同的标准可以有不同的分类。从行政公文行文关系的划分来说,下列行政公文中可以作为平行文的有:A、命令(令)B、通报C、函D、会议纪要12、(不定项选择)2010年8月27日,韩正市长在部署贯彻落实全国依法行政工作电视电话会议精神工作时指出,推进依法行政、建设法治政府,是推动上海科学发展、促进社会主义和谐社会建设的重大举措,关系上海的当前和长远发展。强调着力解决法治政府建设中的突出问题,要务求实效,()。A、政府立法工作要有新突破B、提高行政效率工作要有新突破C、政府信息公开工作要有新突破
单篇购买
VIP会员(1亿+VIP文档免费下)

扫码即表示接受《下载须知》

2011年0319上海公务员考试《行测》真题(B卷)

文档大小:1.1MB

限时特价:扫码查看

• 请登录后再进行扫码购买
• 使用微信/支付宝扫码注册及付费下载,详阅 用户协议 隐私政策
• 如已在其他页面进行付款,请刷新当前页面重试
• 付费购买成功后,此文档可永久免费下载
年会员
99.0
¥199.0

6亿VIP文档任选,共次下载特权。

已优惠

微信/支付宝扫码完成支付,可开具发票

VIP尽享专属权益

VIP文档免费下载

赠送VIP文档免费下载次数

阅读免打扰

去除文档详情页间广告

专属身份标识

尊贵的VIP专属身份标识

高级客服

一对一高级客服服务

多端互通

电脑端/手机端权益通用

手机号注册 用户名注册
我已阅读并接受《用户协议》《隐私政策》
已有账号?立即登录
我已阅读并接受《用户协议》《隐私政策》
已有账号?立即登录
登录
手机号登录 微信扫码登录
微信扫一扫登录 账号密码登录

首次登录需关注“豆柴文库”公众号

新用户注册
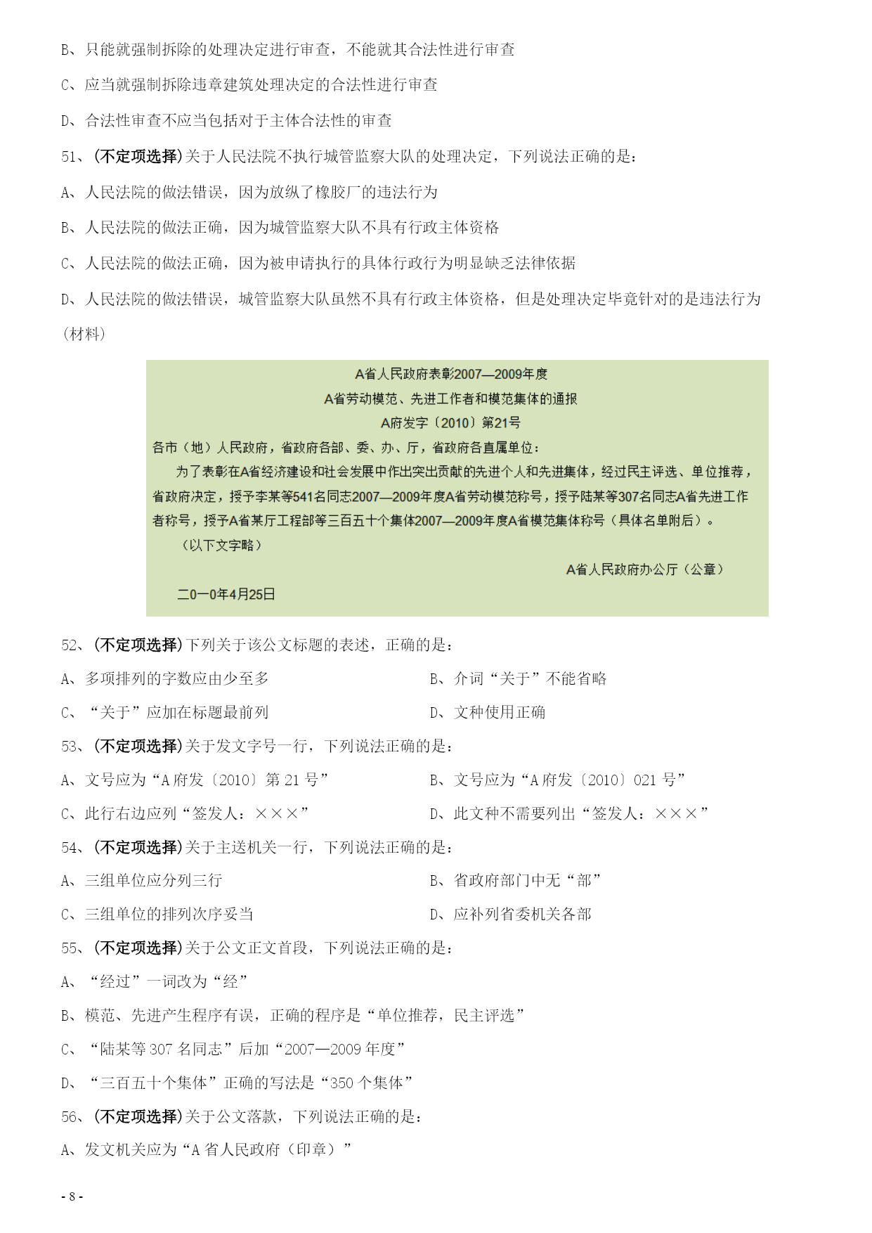
VIP会员(1亿+VIP文档免费下)
年会员
99.0
¥199.0

6亿VIP文档任选,共次下载特权。

已优惠

微信/支付宝扫码完成支付,可开具发票

VIP尽享专属权益

VIP文档免费下载

赠送VIP文档免费下载次数

阅读免打扰

去除文档详情页间广告

专属身份标识

尊贵的VIP专属身份标识

高级客服

一对一高级客服服务

多端互通

电脑端/手机端权益通用