您所在位置: 网站首页 / 文档列表 / 保险 / 文档详情
保险条款-乐融网--面向中产阶层的专业金融保险服务平台.docx 立即下载
上传人:小云****66 上传时间:2024-09-04 格式:DOCX 页数:9 大小: 金币:10 举报 版权申诉
预览加载中,请您耐心等待几秒...

保险条款-乐融网--面向中产阶层的专业金融保险服务平台.docx

保险条款-乐融网--面向中产阶层的专业金融保险服务平台.docx

预览

在线预览结束,喜欢就下载吧,查找使用更方便

10 金币

下载文档

如果您无法下载资料,请参考说明:

1、部分资料下载需要金币,请确保您的账户上有足够的金币

2、已购买过的文档,再次下载不重复扣费

3、资料包下载后请先用软件解压,在使用对应软件打开

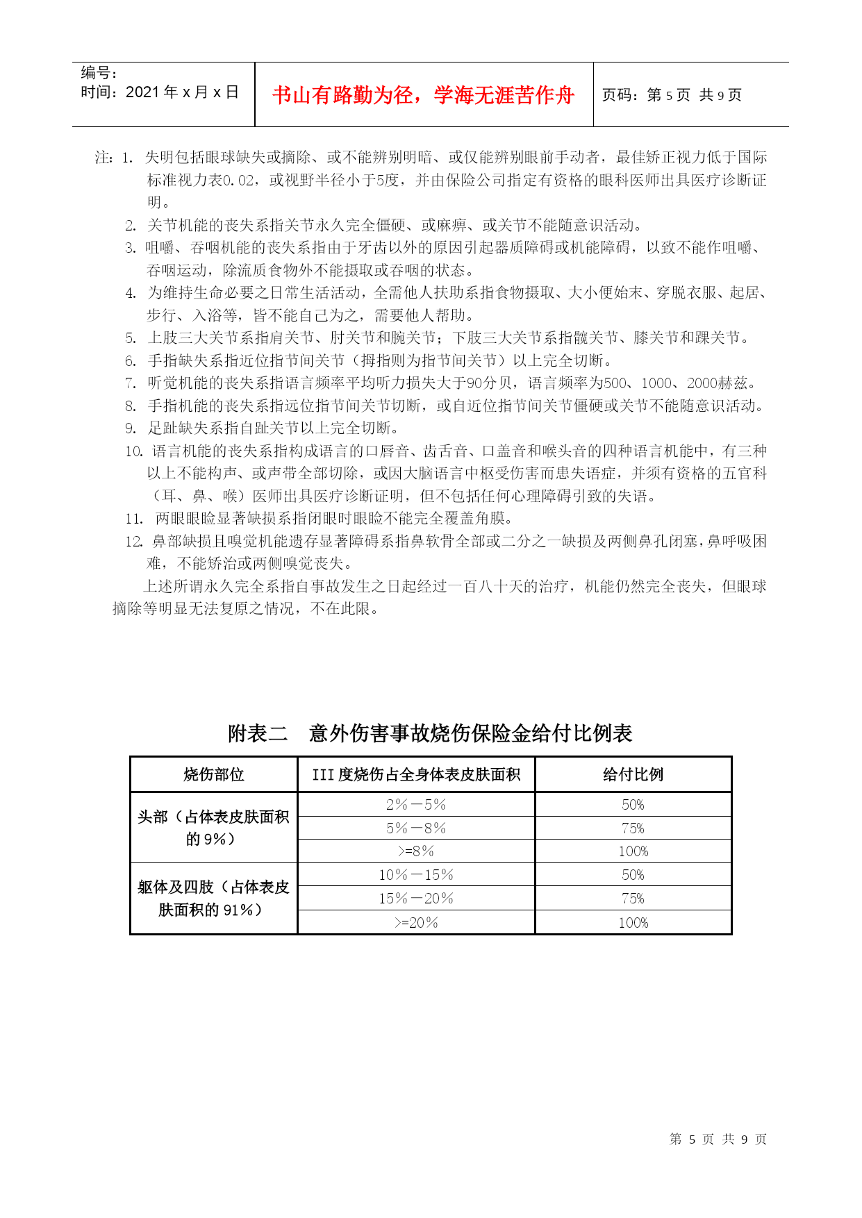
编号:时间:2021年x月x日书山有路勤为径,学海无涯苦作舟页码:第PAGE9页共NUMPAGES9页第PAGE\*MERGEFORMAT9页共NUMPAGES\*MERGEFORMAT9页中国人民健康保险股份有限公司福佑专家人身意外团体意外伤害保险责任条款(本责任条款与短期团体意外伤害基本条款共同构成保险合同的保险条款部分)(2009年9月向中国保险监督管理委员会备案)1保险责任及责任免除1.1保险金额由投保人与本公司共同约定被保险人的保险金额,并在保险单中载明。1.2保险责任本合同保险期间为一年。本合同有效期内,本公司承担下列保险责任:意外身故保险金被保险人因遭受意外伤害事故,并自事故之日起180天内身故的,本公司按保险金额给付意外身故保险金。意外伤残保险金被保险人因遭受意外伤害事故,并自事故之日起180天内造成本合同所附“残疾程度与给付比例表”(见附表一)中所列伤残程度之一的,本公司按表中的给付比例乘以保险金额给付意外伤残保险金。如180天内治疗仍未结束的,本公司将按自事故之日起第180天的身体情况进行伤残鉴定,并据此给付意外伤残保险金。被保险人因遭受同一意外伤害事故导致附表一中一项以上伤残时,本公司给付各项意外伤残保险金之和;若不同伤残项目属于同一肢时,仅给付一项意外伤残保险金;若伤残项目所属伤残等级不同时,仅给付一项较严重项目的意外伤残保险金。被保险人该次意外伤害事故所致的伤残,如合并前次因意外伤害事故所致的伤残,达到附表一中所列较严重项目的意外伤残等级的,本公司按较严重的项目给付意外伤残保险金,但应扣除原有伤残程度对应于附表一所列项目的意外伤残保险金。意外烧伤保险金被保险人因遭受意外伤害事故,造成本合同所附“意外伤害事故烧伤保险金给付比例表”(见附表二)所列烧伤程度之一的,本公司按表中的给付比例乘以保险金额给付意外烧伤保险金。被保险人因遭受同一意外伤害事故导致烧伤的,无论是否发生在身体同一部位,本公司仅按给付金额较高的一项给付意外烧伤保险金。被保险人因遭受不同意外伤害事故导致烧伤且发生在身体的同一部位时,本公司仅按给付金额较高的一项给付意外烧伤保险金,即:如后次意外烧伤保险金的金额较高,应扣除原有烧伤程度对应于附表二所列项目的意外烧伤保险金;如前次意外烧伤保险金的金额较高,本公司不再给付后次的意外烧伤保险金。被保险人因遭受不同意外伤害事故导致烧伤发生在身体不同的部位,本公司给付各项意外烧伤保险金之和。保险期间内,每位被保险人意外身故保险金、意外伤残保险金、意外烧伤保险金的给付总和以约定的保险金额为限。1.3责任免除因下列情形之一引起的保险事故,本公司不承担给付保险金的责任:投保人对被保险人的故意杀害、故意伤害;被保险人流产、分娩;被保险人因整容手术、药物过敏或其他医疗行为所致事故;被保险人未遵医嘱,服用、涂用、注射药物;被保险人从事潜水、滑水、漂流、跳伞、攀岩、蹦极、驾驶滑翔机、探险、摔跤比赛、拳击比赛、武术比赛、特技表演、赛马、赛车等高风险职业活动;被保险人故意自伤、自杀(被保险人自杀时为无民事行为能力人的除外)、故意犯罪或者抗拒依法采取的刑事强制措施;战争、军事冲突、暴乱或武装叛乱及核爆炸、核辐射或核污染。被保险人在下列期间内发生的保险事故,本公司不承担给付保险金的责任:醉酒、主动吸食或注射毒品;酒后驾驶、无合法有效驾驶证驾驶,或驾驶无有效行驶证的机动车。因上述情况导致被保险人身故的,对该被保险人的保险责任终止,本公司向投保人退还该被保险人的现金价值。但因投保人对被保险人的故意杀害、故意伤害导致被保险人身故,本公司向受益人退还该被保险人的现金价值。2其他事项2.1职业或工种变更本合同有效期内,被保险人职业或工种变更时,应书面通知本公司。被保险人变更后的职业或工种不属于本险种承保范围内的,本公司对职业变更后发生的保险事故不承担给付保险金的责任,但向投保人退还该被保险人的现金价值,同时对该被保险人的保险责任终止;被保险人变更后的职业或工种属于本险种的承保范围,且自职业或工种变更日算起,剩余有效期内投保人实付保险费少于应付保险费的,本公司有权更正并要求投保人加缴保险费,或在给付保险金时按照职业变更日后实付保险费与应付保险费的比例支付;被保险人变更后的职业或工种属于本险种的承保范围,且自职业或工种变更日算起,剩余有效期内投保人实付保险费多于应付保险费的,本公司将多收的保险费无息退还投保人。2.2被保险人变动如因人员变动需要增加被保险人时,投保人应书面通知本公司。经审核同意并收取相应保险费后,本公司按约定的日期开始承担该被保险人的保险责任。如因离职或其他原因需要减少被保险人时,投保人应书面通知本公司,相关被保险人资格自通知到达之日起
单篇购买
VIP会员(1亿+VIP文档免费下)

扫码即表示接受《下载须知》

保险条款-乐融网--面向中产阶层的专业金融保险服务平台

文档大小:

限时特价:扫码查看

• 请登录后再进行扫码购买
• 使用微信/支付宝扫码注册及付费下载,详阅 用户协议 隐私政策
• 如已在其他页面进行付款,请刷新当前页面重试
• 付费购买成功后,此文档可永久免费下载
年会员
99.0
¥199.0

6亿VIP文档任选,共次下载特权。

已优惠

微信/支付宝扫码完成支付,可开具发票

VIP尽享专属权益

VIP文档免费下载

赠送VIP文档免费下载次数

阅读免打扰

去除文档详情页间广告

专属身份标识

尊贵的VIP专属身份标识

高级客服

一对一高级客服服务

多端互通

电脑端/手机端权益通用

手机号注册 用户名注册
我已阅读并接受《用户协议》《隐私政策》
已有账号?立即登录
我已阅读并接受《用户协议》《隐私政策》
已有账号?立即登录
登录
手机号登录 微信扫码登录
微信扫一扫登录 账号密码登录

首次登录需关注“豆柴文库”公众号

新用户注册
VIP会员(1亿+VIP文档免费下)
年会员
99.0
¥199.0

6亿VIP文档任选,共次下载特权。

已优惠

微信/支付宝扫码完成支付,可开具发票

VIP尽享专属权益

VIP文档免费下载

赠送VIP文档免费下载次数

阅读免打扰

去除文档详情页间广告

专属身份标识

尊贵的VIP专属身份标识

高级客服

一对一高级客服服务

多端互通

电脑端/手机端权益通用