您所在位置: 网站首页 / 文档列表 / 司法考试 / 文档详情
司法学习《社区矫正实施方法》测试答案.doc 立即下载
上传人:天马****23 上传时间:2024-09-09 格式:DOC 页数:99 大小:2.5MB 金币:10 举报 版权申诉
预览加载中,请您耐心等待几秒...

司法学习《社区矫正实施方法》测试答案.doc

司法学习《社区矫正实施方法》测试答案.doc

预览

免费试读已结束,剩余 89 页请下载文档后查看

10 金币

下载文档

如果您无法下载资料,请参考说明:

1、部分资料下载需要金币,请确保您的账户上有足够的金币

2、已购买过的文档,再次下载不重复扣费

3、资料包下载后请先用软件解压,在使用对应软件打开

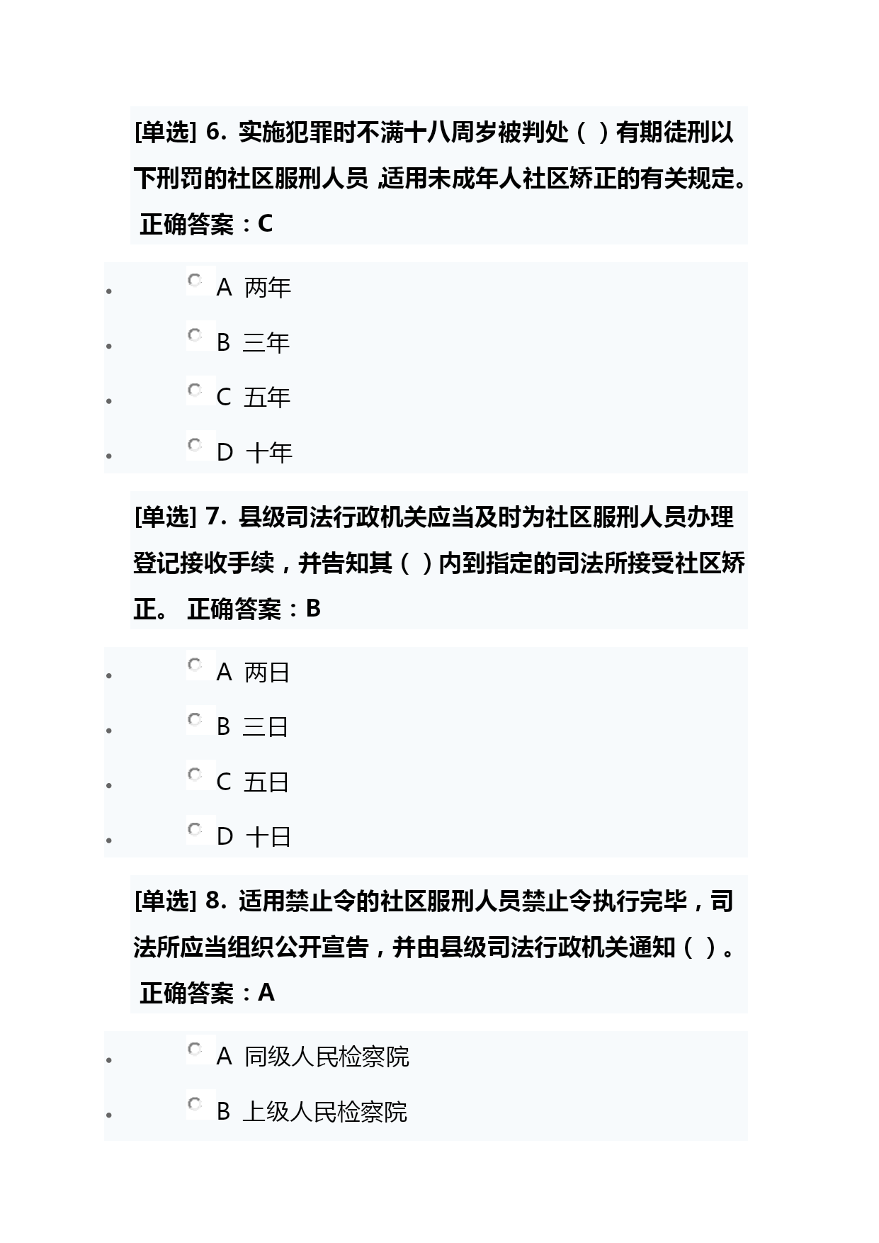
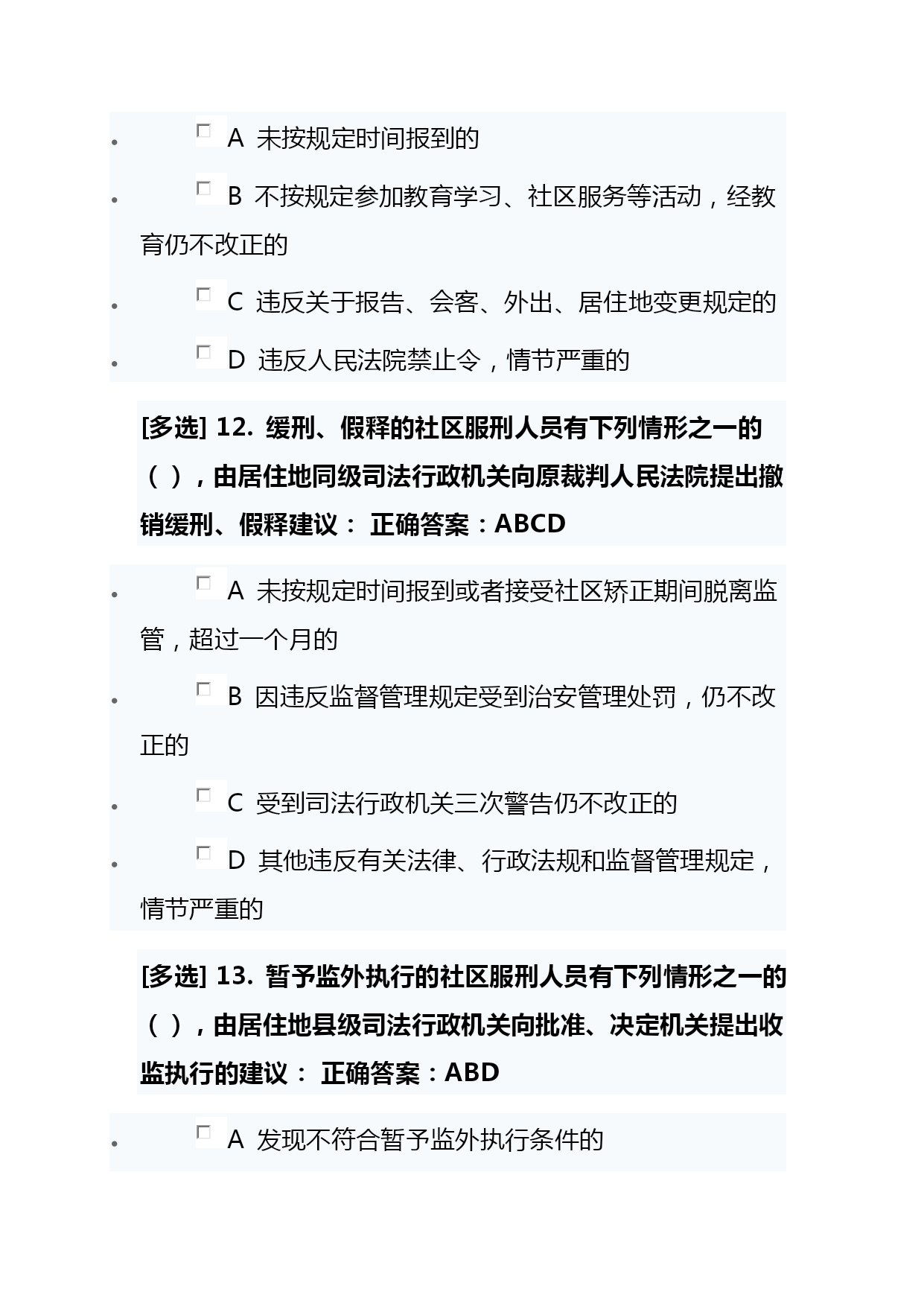
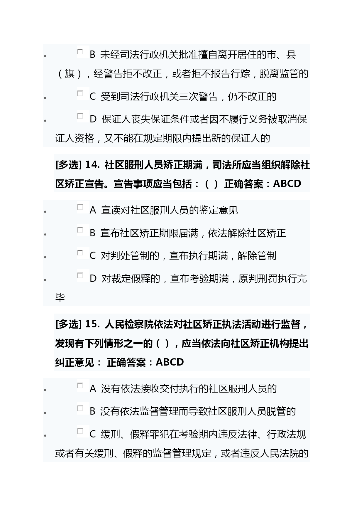
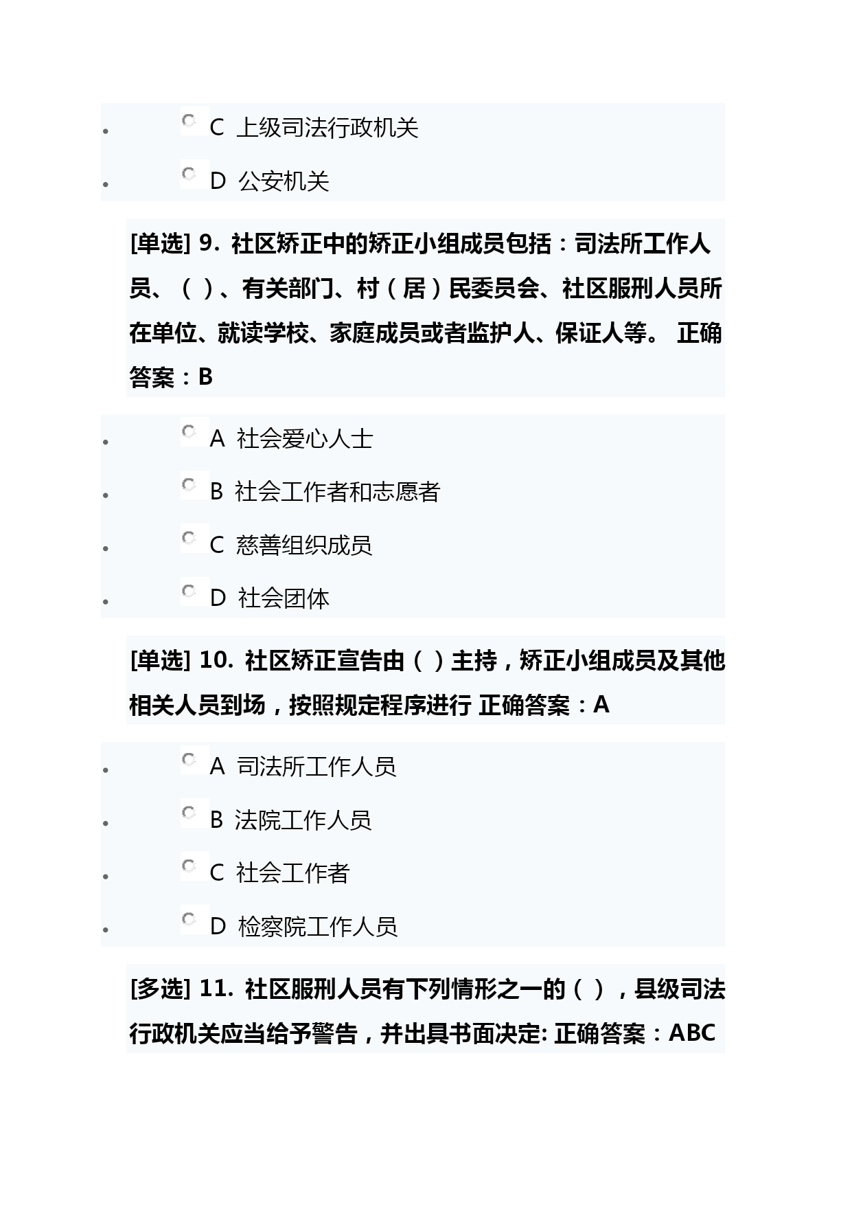
司法学习《社区矫正实施方法》测试答案(完整版)资料(可以直接使用,可编辑优秀版资料,欢迎下载)1.社区服刑人员应当自人民法院判决、裁定生效之日或者离开监所之日起()内到居住地县级司法行政机关报到。正确答案:CA三日B五日C十日D一个月内[单选]2.()负责指导管理、组织实施社区矫正工作。正确答案:AA司法行政机关B人民法院C人民检察院D公安机关[单选]3.罪犯需要回居住地暂予监外执行的,服刑地的省级监狱管理机关、公安机关监所管理部门()书面通知罪犯居住地的同级监狱管理机关、公安机关监所管理部门,指定一所监狱、看守所接收罪犯档案,负责办理罪犯收监、释放等手续。正确答案:BA可以B应当C必须D视情况而定[单选]4.对被判处管制、宣告缓刑的罪犯,()应当核实其居住地。正确答案:BA司法行政机关B人民法院C人民检察院D公安机关[单选]5.社区服刑人员确有悔改表现,且符合相关情形的,可以给与表扬,表扬以()为周期评定一次。正确答案:CA一个月B两个月C三个月D半年[单选]6.实施犯罪时不满十八周岁被判处()有期徒刑以下刑罚的社区服刑人员,适用未成年人社区矫正的有关规定。正确答案:CA两年B三年C五年D十年[单选]7.县级司法行政机关应当及时为社区服刑人员办理登记接收手续,并告知其()内到指定的司法所接受社区矫正。正确答案:BA两日B三日C五日D十日[单选]8.适用禁止令的社区服刑人员禁止令执行完毕,司法所应当组织公开宣告,并由县级司法行政机关通知()。正确答案:AA同级人民检察院B上级人民检察院C上级司法行政机关D公安机关[单选]9.社区矫正中的矫正小组成员包括:司法所工作人员、()、有关部门、村(居)民委员会、社区服刑人员所在单位、就读学校、家庭成员或者监护人、保证人等。正确答案:BA社会爱心人士B社会工作者和志愿者C慈善组织成员D社会团体[单选]10.社区矫正宣告由()主持,矫正小组成员及其他相关人员到场,按照规定程序进行正确答案:AA司法所工作人员B法院工作人员C社会工作者D检察院工作人员[多选]11.社区服刑人员有下列情形之一的(),县级司法行政机关应当给予警告,并出具书面决定:正确答案:ABCA未按规定时间报到的B不按规定参加教育学习、社区服务等活动,经教育仍不改正的C违反关于报告、会客、外出、居住地变更规定的D违反人民法院禁止令,情节严重的[多选]12.缓刑、假释的社区服刑人员有下列情形之一的(),由居住地同级司法行政机关向原裁判人民法院提出撤销缓刑、假释建议:正确答案:ABCDA未按规定时间报到或者接受社区矫正期间脱离监管,超过一个月的B因违反监督管理规定受到治安管理处罚,仍不改正的C受到司法行政机关三次警告仍不改正的D其他违反有关法律、行政法规和监督管理规定,情节严重的[多选]13.暂予监外执行的社区服刑人员有下列情形之一的(),由居住地县级司法行政机关向批准、决定机关提出收监执行的建议:正确答案:ABDA发现不符合暂予监外执行条件的B未经司法行政机关批准擅自离开居住的市、县(旗),经警告拒不改正,或者拒不报告行踪,脱离监管的C受到司法行政机关三次警告,仍不改正的D保证人丧失保证条件或者因不履行义务被取消保证人资格,又不能在规定期限内提出新的保证人的[多选]14.社区服刑人员矫正期满,司法所应当组织解除社区矫正宣告。宣告事项应当包括:()正确答案:ABCDA宣读对社区服刑人员的鉴定意见B宣布社区矫正期限届满,依法解除社区矫正C对判处管制的,宣布执行期满,解除管制D对裁定假释的,宣布考验期满,原判刑罚执行完毕[多选]15.人民检察院依法对社区矫正执法活动进行监督,发现有下列情形之一的(),应当依法向社区矫正机构提出纠正意见:正确答案:ABCDA没有依法接收交付执行的社区服刑人员的B没有依法监督管理而导致社区服刑人员脱管的C缓刑、假释罪犯在考验期内违反法律、行政法规或者有关缓刑、假释的监督管理规定,或者违反人民法院的禁止令,依法应当撤销缓刑、假释,没有及时向人民法院提出撤销缓刑、假释建议的D对符合法定减刑条件的社区服刑人员,没有依法及时向人民法院提出减刑建议的[是非]16.发现社区服刑人员未按规定时间报到的,县级司法行政机关应当及时组织查找,并通报决定机关。()正确答案:对A对B错[是非]17.社会工作者和志愿者在社区矫正机构的组织指导下参与社区矫正工作。()正确答案:对A对B错[是非]18.保外就医的社区服刑人员还应当每个月向司法所报告本人身体情况,每个月向司法所提交病情复查情况。()正确答案:错A对B错[是非]19.社区服刑人员永远不
单篇购买
VIP会员(1亿+VIP文档免费下)

扫码即表示接受《下载须知》

司法学习《社区矫正实施方法》测试答案

文档大小:2.5MB

限时特价:扫码查看

• 请登录后再进行扫码购买
• 使用微信/支付宝扫码注册及付费下载,详阅 用户协议 隐私政策
• 如已在其他页面进行付款,请刷新当前页面重试
• 付费购买成功后,此文档可永久免费下载
年会员
99.0
¥199.0

6亿VIP文档任选,共次下载特权。

已优惠

微信/支付宝扫码完成支付,可开具发票

VIP尽享专属权益

VIP文档免费下载

赠送VIP文档免费下载次数

阅读免打扰

去除文档详情页间广告

专属身份标识

尊贵的VIP专属身份标识

高级客服

一对一高级客服服务

多端互通

电脑端/手机端权益通用

手机号注册 用户名注册
我已阅读并接受《用户协议》《隐私政策》
已有账号?立即登录
我已阅读并接受《用户协议》《隐私政策》
已有账号?立即登录
登录
手机号登录 微信扫码登录
微信扫一扫登录 账号密码登录

首次登录需关注“豆柴文库”公众号

新用户注册
VIP会员(1亿+VIP文档免费下)
年会员
99.0
¥199.0

6亿VIP文档任选,共次下载特权。

已优惠

微信/支付宝扫码完成支付,可开具发票

VIP尽享专属权益

VIP文档免费下载

赠送VIP文档免费下载次数

阅读免打扰

去除文档详情页间广告

专属身份标识

尊贵的VIP专属身份标识

高级客服

一对一高级客服服务

多端互通

电脑端/手机端权益通用