您所在位置: 网站首页 / 文档列表 / 解决方案 / 文档详情
突发公共卫生事件应急预案.19.doc 立即下载
上传人:yy****24 上传时间:2024-09-07 格式:DOC 页数:20 大小:81KB 金币:16 举报 版权申诉
预览加载中,请您耐心等待几秒...

突发公共卫生事件应急预案.19.doc

突发公共卫生事件应急预案.19.doc

预览

免费试读已结束,剩余 10 页请下载文档后查看

16 金币

下载文档

如果您无法下载资料,请参考说明:

1、部分资料下载需要金币,请确保您的账户上有足够的金币

2、已购买过的文档,再次下载不重复扣费

3、资料包下载后请先用软件解压,在使用对应软件打开

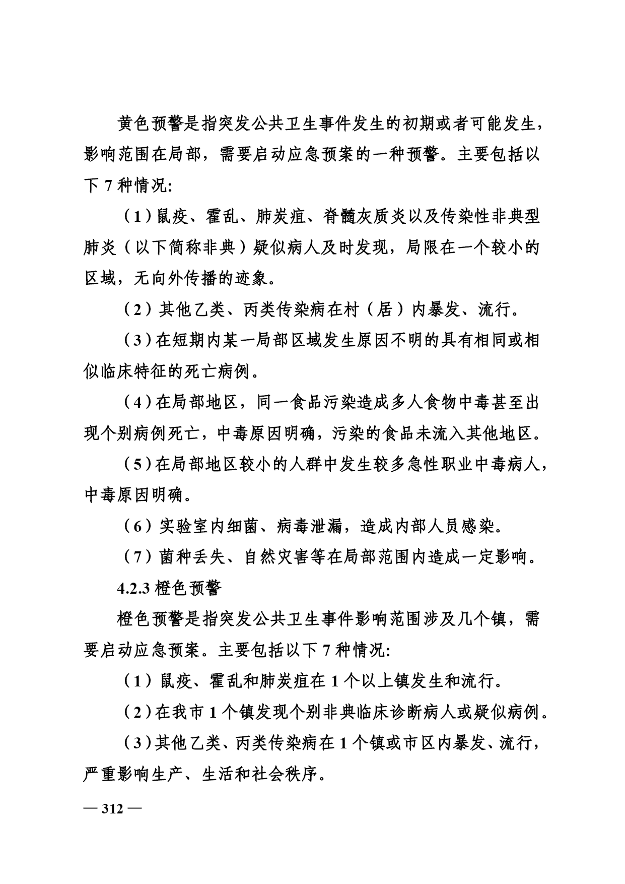
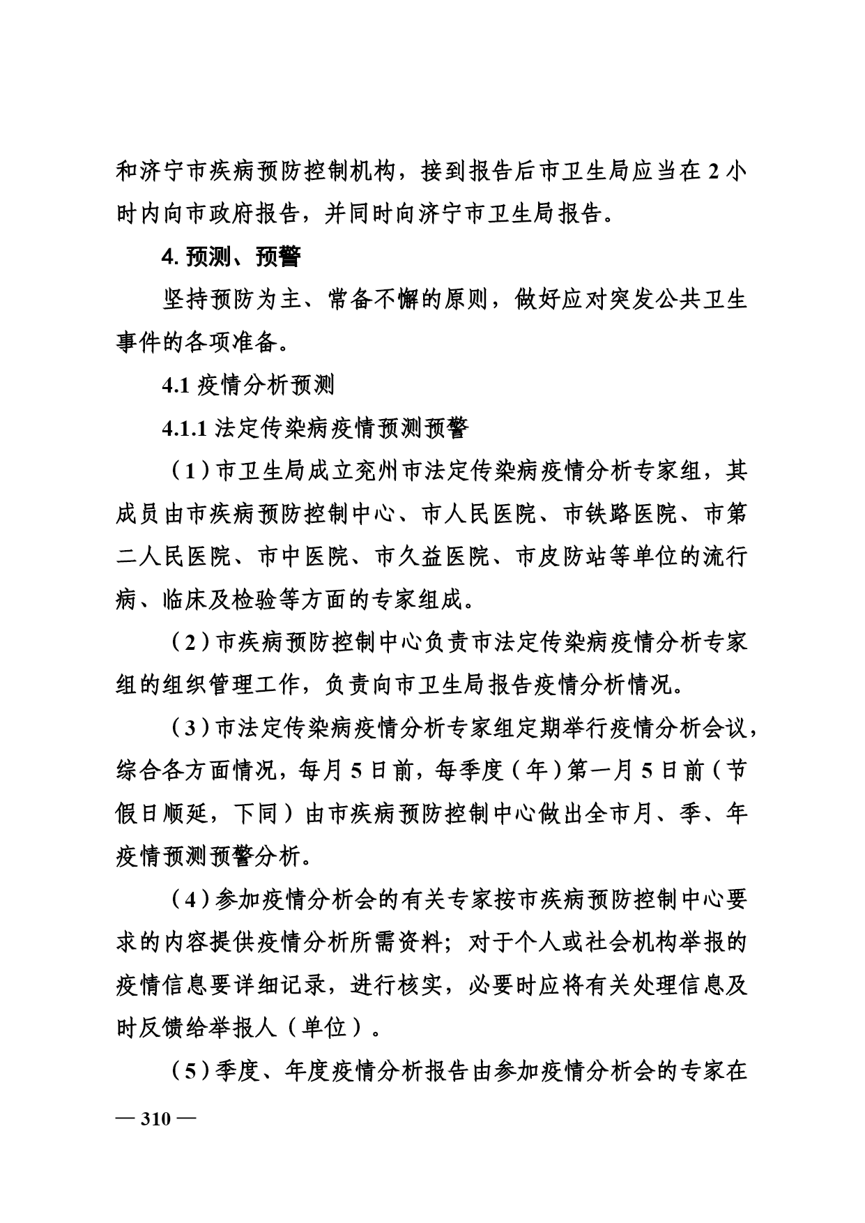
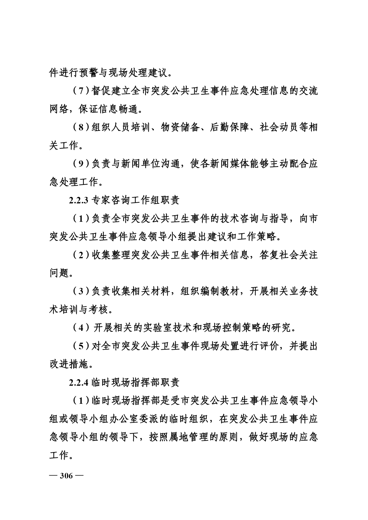
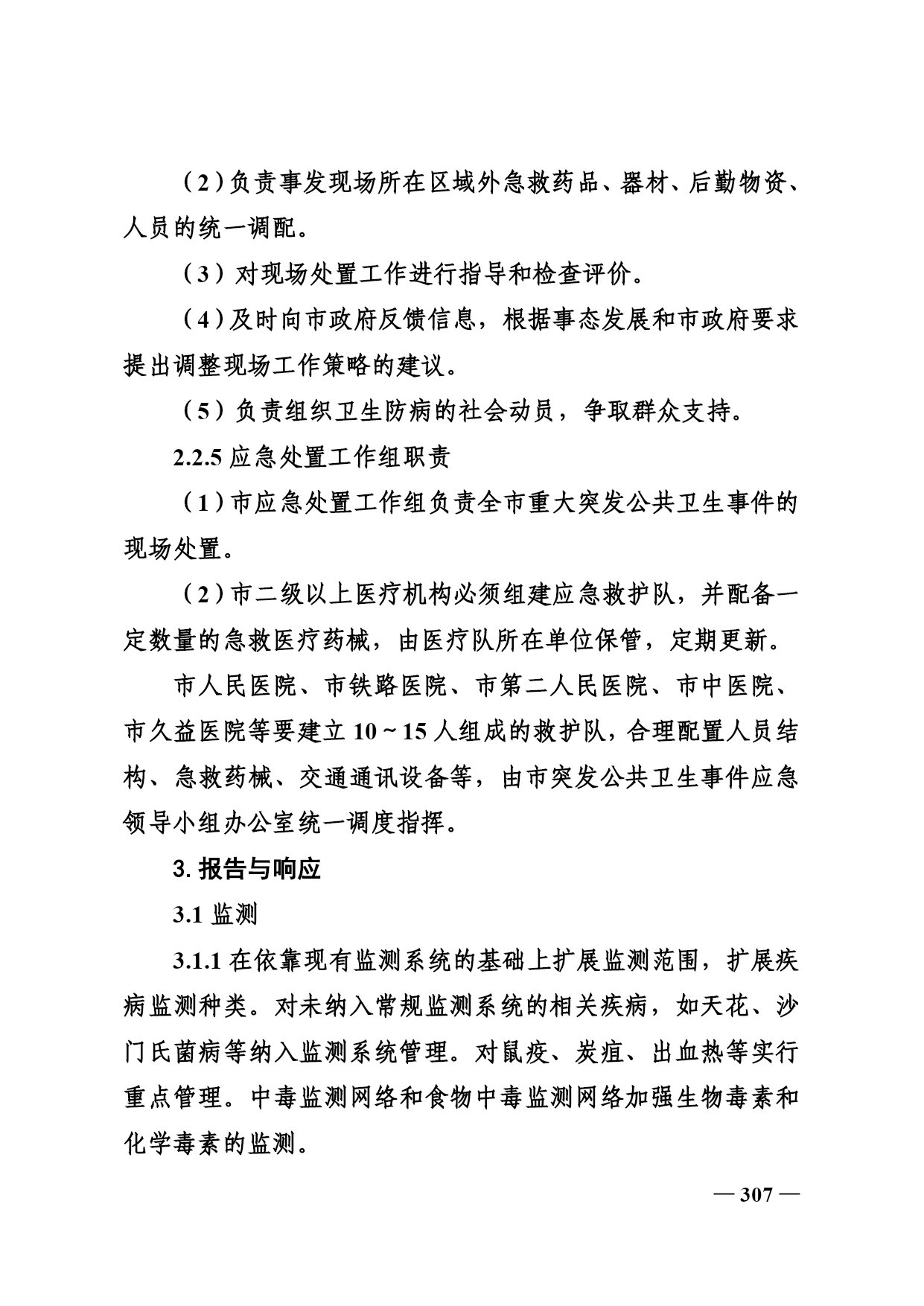
——兖州市突发公共卫生事件应急预案1.总则1.1为及时、高效、妥善处置发生在我市行政区域内的突发公共卫生事件,做好疾病控制和医疗救护工作,最大限度地减少人员伤亡和财产损失,保障人民群众健康安全,维护社会稳定。根据《中华人民共和国传染病防治法》、《突发公共卫生事件应急条例》等有关法律法规,制定本预案。1.2本预案适用于发生在我市行政区域内的突发公共卫生事件。突发公共卫生事件是指:突然发生、造成或者可能造成社会公众健康严重损害的重大传染病疫情、群体性不明原因疾病、重大食物和职业中毒以及其他严重影响公众健康的事件。1.3本预案将根据情况变化进行修订。2.组织机构和部门职责2.1组织机构2.1.1市突发公共卫生事件应急领导小组市政府成立市突发公共卫生事件应急领导小组,组长由市政府分管领导担任,副组长由市政府办公室分管主任和市卫生局局长担任,成员由市委宣传部、市发展和改革局、市经贸局、市商贸局、市教育局、市科技局、市公安局、市财政局、市建设局、市交通局、市农业局、市卫生局、市人口计生局、市工商局、市食品药品监督管理局、市旅游局、市外侨办有关负责同志担任。2.1.2市突发公共卫生事件应急领导小组办公室市突发公共卫生事件应急领导小组下设办公室,办公室设在市卫生局,市卫生局局长兼任主任,承担市突发公共卫生事件应急领导小组的日常工作。市突发公共卫生事件应急领导小组办公室下设疫情控制、医疗救护、物资保障、专家咨询等工作组,成员由市直医疗卫生单位相关专家组成,分别承担情况调查、现场控制、扩散预防、医疗救治和后勤保障等工作。2.1.3临时现场指挥部一旦发生突发公共卫生事件,市突发公共卫生事件应急领导小组立即成立由领导小组成员、专家咨询工作组人员等组成的临时现场指挥部,赶赴现场。2.1.4应急处置工作组市卫生局要成立针对突发公共卫生事件的应急处置工作组,人员由流行病学、临床救护、急诊医学、卫生监督、实验室检测、消杀灭、后勤保障等方面专家和训练有素的工作人员组成。根据工作需要可分为现场处置分队、后勤保障分队、检验检测分队、医疗救护分队等。2.2突发公共卫生事件应急职责市政府及政府有关部门是我市突发公共卫生事件的责任部门。突发公共卫生事件发生后,应急领导小组成员部门即为责任部门。突发公共卫生事件应急工作坚持统一领导、分级负责、反应及时、措施果断、依靠科学、加强合作的原则。2.2.1市突发公共卫生事件应急领导小组职责(1)负责全市辖区内突发公共卫生事件的统一领导、统一指挥。(2)领导小组成员单位在领导小组的统一领导下,各负其责,做好职责范围内和领导小组临时交办的工作。2.2.2市突发公共卫生事件应急领导小组办公室职责(1)组织开展全市突发公共卫生事件的应急处理工作。(2)负责建立相关人员、物资、技术等保障机制,统一调配。(3)协调与市政府有关部门及其他单位的关系,保证在济宁市卫生局和市突发公共卫生事件应急领导小组统一指挥下高效、有序地进行医疗救护与卫生防病工作。(4)及时向济宁市卫生局和市突发公共卫生事件应急领导小组汇报有关信息,与市政府有关部门交流信息。(5)协同市政府其他部门做好突发公共卫生事件的其他相关应急工作。(6)制定并实施市突发公共卫生事件应急处理预案及有关工作方案;组织收集与分析相关信息,提出对突发公共卫生事件进行预警与现场处理建议。(7)督促建立全市突发公共卫生事件应急处理信息的交流网络,保证信息畅通。(8)组织人员培训、物资储备、后勤保障、社会动员等相关工作。(9)负责与新闻单位沟通,使各新闻媒体能够主动配合应急处理工作。2.2.3专家咨询工作组职责(1)负责全市突发公共卫生事件的技术咨询与指导,向市突发公共卫生事件应急领导小组提出建议和工作策略。(2)收集整理突发公共卫生事件相关信息,答复社会关注问题。(3)负责收集相关材料,组织编制教材,开展相关业务技术培训与考核。(4)开展相关的实验室技术和现场控制策略的研究。(5)对全市突发公共卫生事件现场处置进行评价,并提出改进措施。2.2.4临时现场指挥部职责(1)临时现场指挥部是受市突发公共卫生事件应急领导小组或领导小组办公室委派的临时组织,在突发公共卫生事件应急领导小组的领导下,按照属地管理的原则,做好现场的应急工作。(2)负责事发现场所在区域外急救药品、器材、后勤物资、人员的统一调配。(3)对现场处置工作进行指导和检查评价。(4)及时向市政府反馈信息,根据事态发展和市政府要求提出调整现场工作策略的建议。(5)负责组织卫生防病的社会动员,争取群众支持。2.2.5应急处置工作组职责(1)市应急处置工作组负责全市重大突发公共卫生事件的现场处置。(2)市二级以上医疗机构必须组建应急救护队,并配备
单篇购买
VIP会员(1亿+VIP文档免费下)

扫码即表示接受《下载须知》

突发公共卫生事件应急预案.19

文档大小:81KB

限时特价:扫码查看

• 请登录后再进行扫码购买
• 使用微信/支付宝扫码注册及付费下载,详阅 用户协议 隐私政策
• 如已在其他页面进行付款,请刷新当前页面重试
• 付费购买成功后,此文档可永久免费下载
年会员
99.0
¥199.0

6亿VIP文档任选,共次下载特权。

已优惠

微信/支付宝扫码完成支付,可开具发票

VIP尽享专属权益

VIP文档免费下载

赠送VIP文档免费下载次数

阅读免打扰

去除文档详情页间广告

专属身份标识

尊贵的VIP专属身份标识

高级客服

一对一高级客服服务

多端互通

电脑端/手机端权益通用

手机号注册 用户名注册
我已阅读并接受《用户协议》《隐私政策》
已有账号?立即登录
我已阅读并接受《用户协议》《隐私政策》
已有账号?立即登录
登录
手机号登录 微信扫码登录
微信扫一扫登录 账号密码登录

首次登录需关注“豆柴文库”公众号

新用户注册
VIP会员(1亿+VIP文档免费下)
年会员
99.0
¥199.0

6亿VIP文档任选,共次下载特权。

已优惠

微信/支付宝扫码完成支付,可开具发票

VIP尽享专属权益

VIP文档免费下载

赠送VIP文档免费下载次数

阅读免打扰

去除文档详情页间广告

专属身份标识

尊贵的VIP专属身份标识

高级客服

一对一高级客服服务

多端互通

电脑端/手机端权益通用