您所在位置: 网站首页 / 文档列表 / 招标投标 / 文档详情
公共实训中心设备采购标段发售稿.docx 立即下载
上传人:猫巷****志敏 上传时间:2024-09-04 格式:DOCX 页数:138 大小: 金币:10 举报 版权申诉
预览加载中,请您耐心等待几秒...

公共实训中心设备采购标段发售稿.docx

公共实训中心设备采购标段发售稿.docx

预览

免费试读已结束,剩余 128 页请下载文档后查看

10 金币

下载文档

如果您无法下载资料,请参考说明:

1、部分资料下载需要金币,请确保您的账户上有足够的金币

2、已购买过的文档,再次下载不重复扣费

3、资料包下载后请先用软件解压,在使用对应软件打开

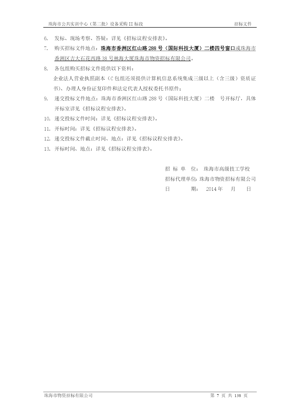
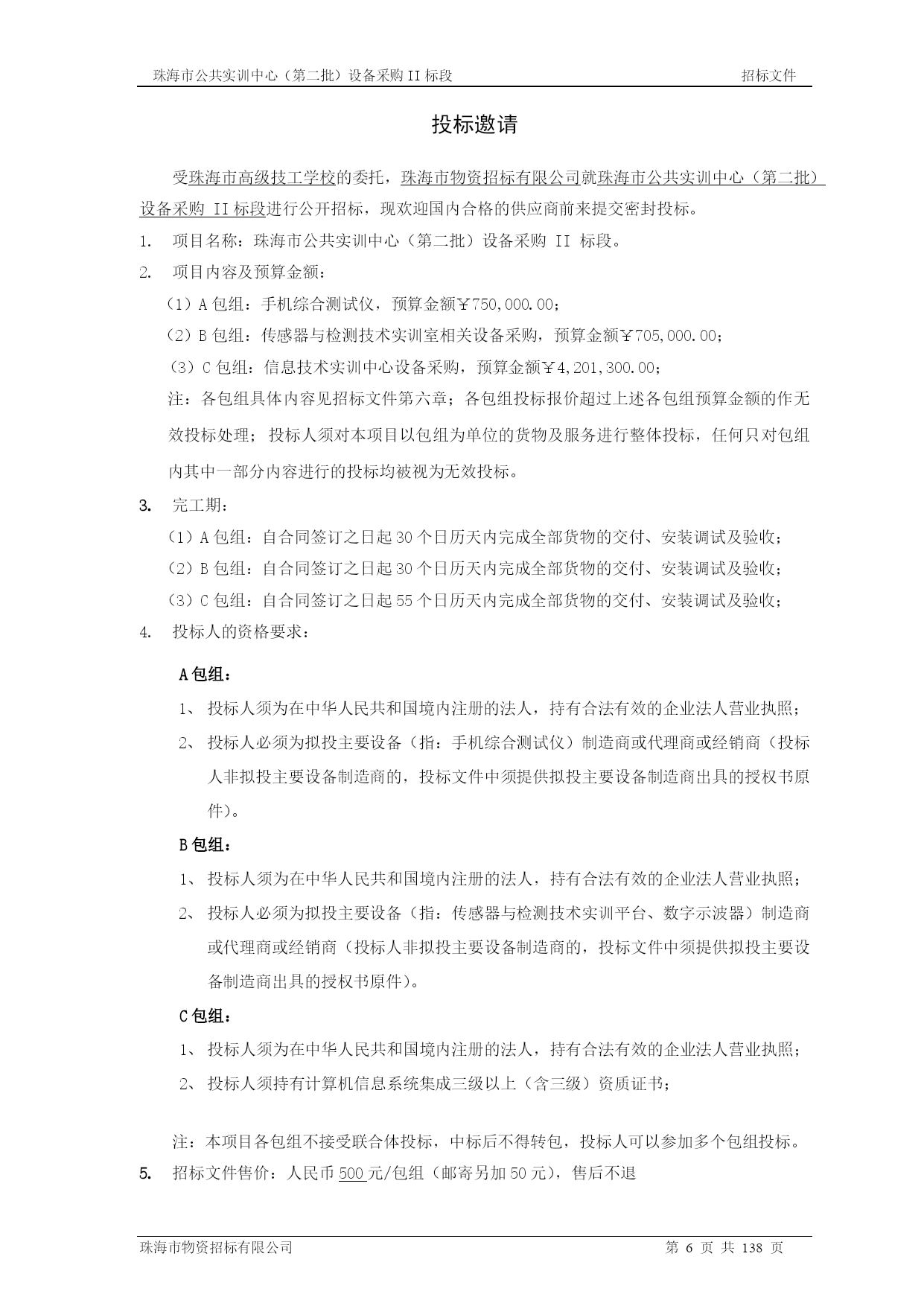
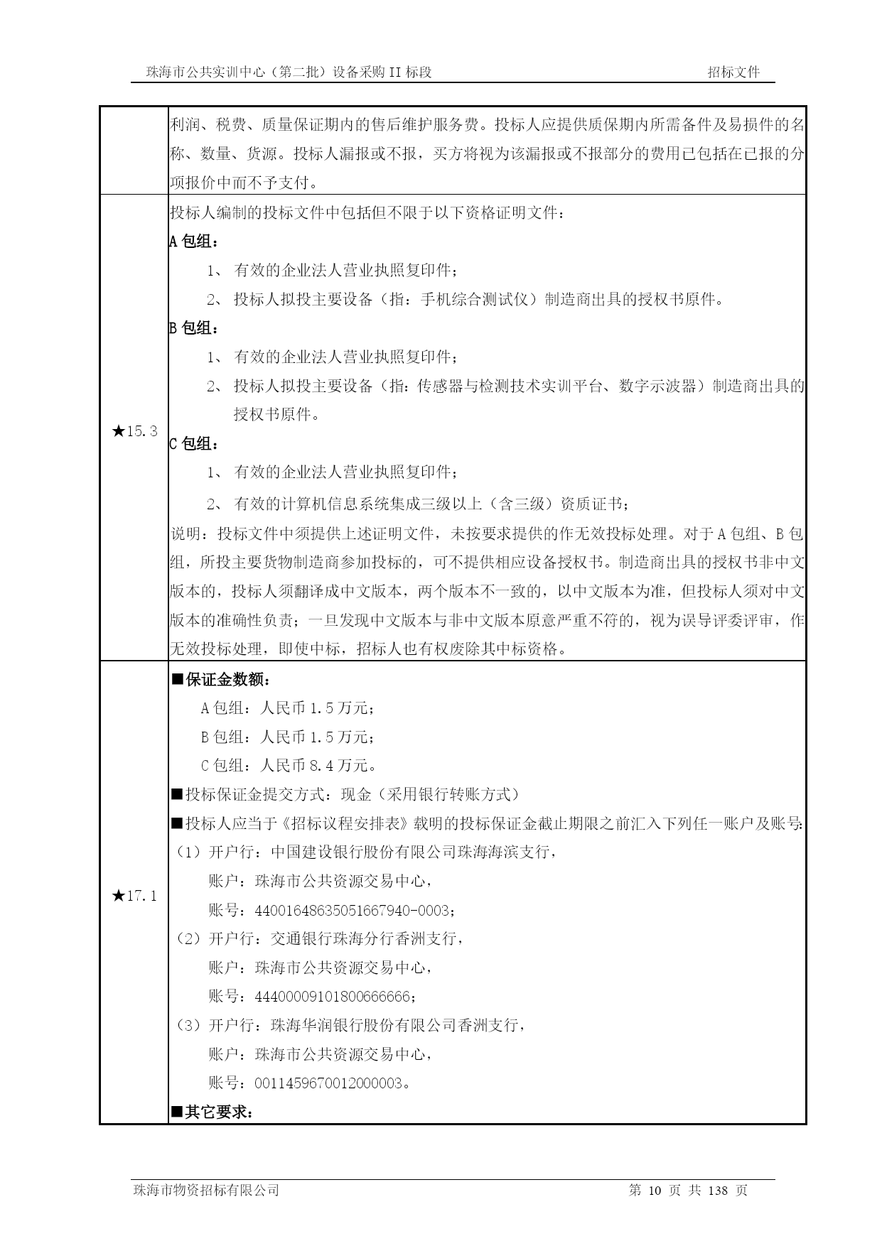
珠海市公共实训中心(第二批)设备采购II标段招标文件PAGE珠海市物资招标有限公司第PAGE42页共NUMPAGES138页珠海市公共实训中心(第二批)设备采购II标段招标文件珠海市高级技工学校珠海市物资招标有限公司2014年1月目录TOC\o"1-3"\h\z\uHYPERLINK\l"_Toc377649377"第一章投标邀请PAGEREF_Toc377649377\h5HYPERLINK\l"_Toc377649378"第二章投标资料表PAGEREF_Toc377649378\h8HYPERLINK\l"_Toc377649379"第三章投标人须知PAGEREF_Toc377649379\h13HYPERLINK\l"_Toc377649380"一、说明PAGEREF_Toc377649380\h14HYPERLINK\l"_Toc377649381"1.资金来源PAGEREF_Toc377649381\h14HYPERLINK\l"_Toc377649382"2.招标单位PAGEREF_Toc377649382\h14HYPERLINK\l"_Toc377649383"3.招标代理机构PAGEREF_Toc377649383\h14HYPERLINK\l"_Toc377649384"4.合格的投标人PAGEREF_Toc377649384\h14HYPERLINK\l"_Toc377649385"5.合格的货物和服务PAGEREF_Toc377649385\h14HYPERLINK\l"_Toc377649386"6.投标费用PAGEREF_Toc377649386\h14HYPERLINK\l"_Toc377649387"7.答疑会及现场考察PAGEREF_Toc377649387\h15HYPERLINK\l"_Toc377649388"二、招标文件PAGEREF_Toc377649388\h15HYPERLINK\l"_Toc377649389"8.招标文件构成PAGEREF_Toc377649389\h15HYPERLINK\l"_Toc377649390"9.招标文件的澄清PAGEREF_Toc377649390\h15HYPERLINK\l"_Toc377649391"10.招标文件的修改PAGEREF_Toc377649391\h15HYPERLINK\l"_Toc377649392"三、投标文件PAGEREF_Toc377649392\h16HYPERLINK\l"_Toc377649393"11.投标的语言PAGEREF_Toc377649393\h16HYPERLINK\l"_Toc377649394"12.投标文件构成PAGEREF_Toc377649394\h16HYPERLINK\l"_Toc377649395"13.投标函PAGEREF_Toc377649395\h16HYPERLINK\l"_Toc377649396"14.投标报价和货币PAGEREF_Toc377649396\h16HYPERLINK\l"_Toc377649397"15.证明投标人合格的文件PAGEREF_Toc377649397\h17HYPERLINK\l"_Toc377649398"16.证明货物的合格性和符合招标文件规定的文件PAGEREF_Toc377649398\h17HYPERLINK\l"_Toc377649399"17.投标保证金PAGEREF_Toc377649399\h17HYPERLINK\l"_Toc377649400"18.投标有效期PAGEREF_Toc377649400\h18HYPERLINK\l"_Toc377649401"19.投标文件的式样和签署PAGEREF_Toc377649401\h18HYPERLINK\l"_Toc377649402"四、投标文件的递交PAGEREF_Toc377649402\h18HYPERLINK\l"_Toc377649403"20.投标文件的密封和标记PAGEREF_Toc377649403\h18
单篇购买
VIP会员(1亿+VIP文档免费下)

扫码即表示接受《下载须知》

公共实训中心设备采购标段发售稿

文档大小:

限时特价:扫码查看

• 请登录后再进行扫码购买
• 使用微信/支付宝扫码注册及付费下载,详阅 用户协议 隐私政策
• 如已在其他页面进行付款,请刷新当前页面重试
• 付费购买成功后,此文档可永久免费下载
年会员
99.0
¥199.0

6亿VIP文档任选,共次下载特权。

已优惠

微信/支付宝扫码完成支付,可开具发票

VIP尽享专属权益

VIP文档免费下载

赠送VIP文档免费下载次数

阅读免打扰

去除文档详情页间广告

专属身份标识

尊贵的VIP专属身份标识

高级客服

一对一高级客服服务

多端互通

电脑端/手机端权益通用

手机号注册 用户名注册
我已阅读并接受《用户协议》《隐私政策》
已有账号?立即登录
我已阅读并接受《用户协议》《隐私政策》
已有账号?立即登录
登录
手机号登录 微信扫码登录
微信扫一扫登录 账号密码登录

首次登录需关注“豆柴文库”公众号

新用户注册
VIP会员(1亿+VIP文档免费下)
年会员
99.0
¥199.0

6亿VIP文档任选,共次下载特权。

已优惠

微信/支付宝扫码完成支付,可开具发票

VIP尽享专属权益

VIP文档免费下载

赠送VIP文档免费下载次数

阅读免打扰

去除文档详情页间广告

专属身份标识

尊贵的VIP专属身份标识

高级客服

一对一高级客服服务

多端互通

电脑端/手机端权益通用