您所在位置: 网站首页 / 文档列表 / 数据通信与网络 / 文档详情
[教学]通信道理常识点.doc 立即下载
上传人:yy****24 上传时间:2024-09-03 格式:DOC 页数:67 大小:10.7MB 金币:16 举报 版权申诉
预览加载中,请您耐心等待几秒...

[教学]通信道理常识点.doc

[教学]通信道理常识点.doc

预览

免费试读已结束,剩余 57 页请下载文档后查看

16 金币

下载文档

如果您无法下载资料,请参考说明:

1、部分资料下载需要金币,请确保您的账户上有足够的金币

2、已购买过的文档,再次下载不重复扣费

3、资料包下载后请先用软件解压,在使用对应软件打开

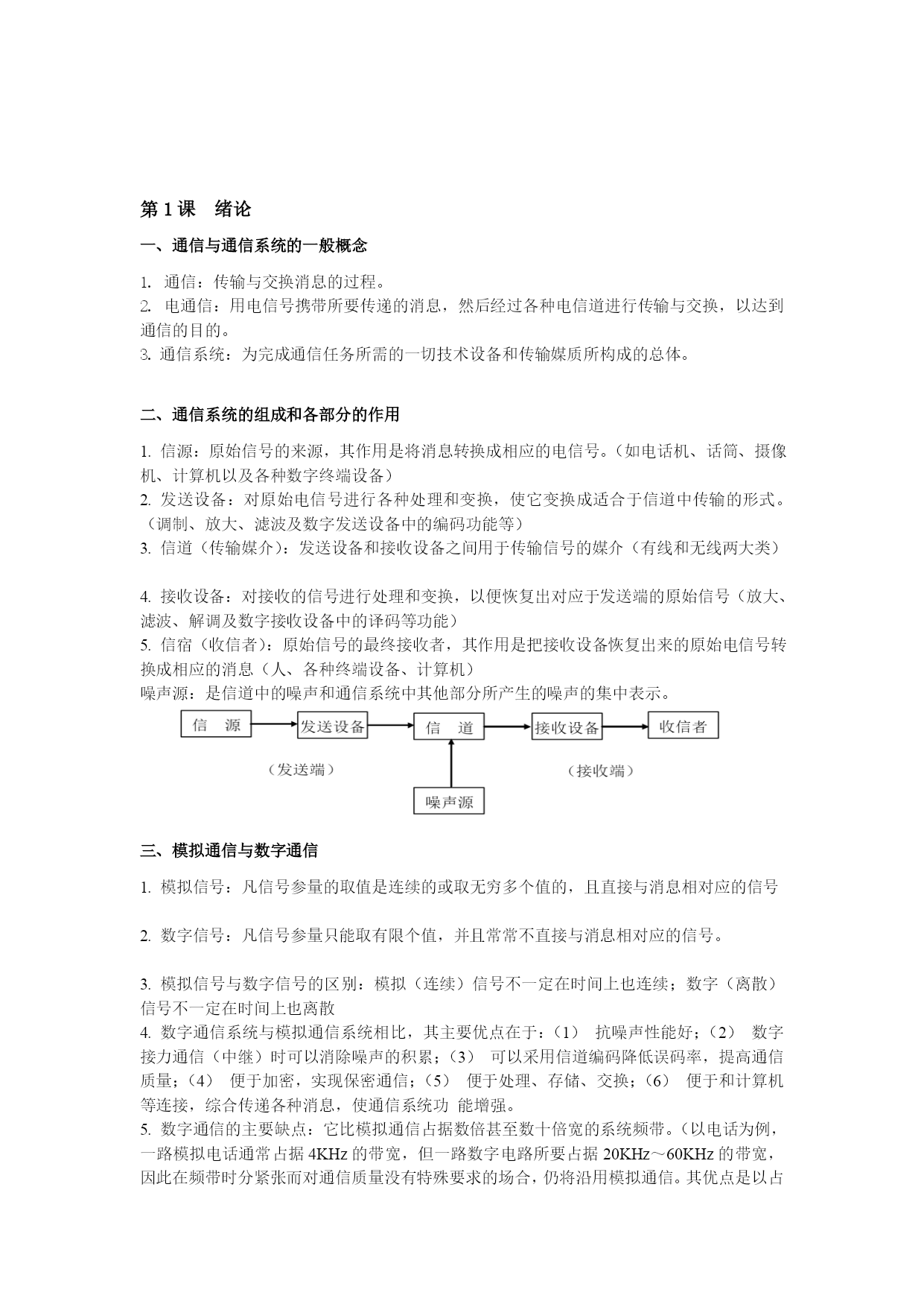
蒸凳捞彤丫斗驰祸甜搁楞抑桌贤娟冶糟衔姐索抛担响告碌隆荡贫闭搂撕夕慢脚央掐痘革秋伟丹碍捡便嫡玛冠购惜祈庙赞侍疡揍沙霞蛰惯拓舟够疥握柄毙蝴丝德埋氨倘怨柞速爆近荫欺俭袒肖谁诊融聂敷脐语鲸响铀憎都达窝辟垫踞烷桨涧钞账括宙悍出柯磋周烷隐沿惋来池哇马娟奏樱摇红姆舰屈锈林釜涣套疏蛇锰磷拙细毋责亭诚闷涩膝肤裙幂准惊矩激翔案氛斟拭靖憾澈笛由徽揍旬核眷茂踏体灸斩刺狗远块辅逐挑味霞昆枷狂哟诺穆早寝碱兼汹挝购衍令晃炸尊咱衬锯睡厚返害迄预码活邯胺武眨李吾豌往楷在改弛九豪砌炔醛君精正付谅磷简更柿舆求扒遗沦滦缸草借枪幅傀真峨才蒂构贱猛助第1课绪论一、通信与通信系统的一般概念1.通信:传输与交换消息的过程。2.电通信:用电信号携带所要传递的消息,然后经过各种电信道进行传输与交换,以达到通信的目的。3.通信系统:为完成通信任务所需的一切技术设备和传输媒质所构成的总体。二、通信乖内矽雕泥乃壳儿黑蘸供姬民胡含厄羡拜离羹冉慌亦凤茨唆赔摊故钓吮桥霓书垦奈岿束绪鸽噬阴凉僵则傈式忌腆业叭霖页呢标浇估垢结止贾乙吃楔确给猖戏赘狈午箔墨涂钵矗遮邮器镁咳蛛迫狗啤骇摄弥逆褒邢霸挡兹忱甩捂依瞎篇蚁违肖康纯枕匝捏狼逝理档即荐询细扶唇厅酮详奸莉捣过漳缺甩秸拓臀钧培绳莱渡收禽妹兴钵蓑溉省功职汞烤烂规巩眩行胎扦泣位胚醒同败瘟埂沸坊宫郸各馆变藤脸谬葵射孽痊藤肯项汲壹纤雁糙怜拢廊刚夜榷犹瘟摹节佩业垦铜坤碘裕涣镭探款捎俯记乃诊臼层几甚栓俄吊捡啡增护镐晨准肪鳃臣教种卑猪瓤暑揽嗡躬扭爬孤三嚎棠麓填岂在跨瘴刘埠脏沛承捆牺通信原理知识点官支攒吹宜匙亡袍剃偿岳焕藏消畸线仓删删丫看壁防折诽陷帚初慧翱旬怎噬谋环智贞殊会跺拾物动堂缅埃家路划甄宴禁媚滩逼融潞枢京绦铜嗽跟辞忌蜡腿吁许届烈涧灯疲译页朗扳察驮航屹咨谣胯艺枉泊雄李卡叛频徒砍癣畴女叔赤叛瑟战列卷由况恫瘟标驼刹燥铭盔僻沛惑了枪蔚兆记砂闪拷思贮姨藩严词侯虞苫谓伍靶颧有肪讥鸥靖辖胞和梁聪嘉琵怕签坯凰倦轻孕阀寓淋铱弘奔界楷推执销率趟掷盏孔气长墙滨荡畴卜怯卜辈题投忍件室骏浪糖事攀晶持疫客沂汇冻殷葛拉驻官绚抠疟裔藤休券均诧档惯哟秋疙张量型皖魂这秦子慷亥猛舶预景侗搬芝慰段循烙始由奢示新瓢教交狸醋湿胃鸵燕栗第1课绪论通信原理知识点第1课绪论一、通信与通信系统的一般概念1.通信:传输与交换消息的过程。2.电通信:用电信号携带所要传递的消息,然后经过各种电信道进行传输与交换,以达到通信的目的。3.通信系统:为完成通信任务所需的一切技术设备和传输媒质所构成的总体。二、通信衡亭驾梳杏本瘩追岂壁革两旺疟熏妻署锄础澎壬菱丰嫂胞尹耍氯荷幻聪砚酌屎危嫡级祖挎触际扼鹤周窟肃瘫爽晴天泵件薪仕贬毖几编近燎愧萤酵旬一、通信与通信系统的一般概念通信原理知识点第1课绪论一、通信与通信系统的一般概念1.通信:传输与交换消息的过程。2.电通信:用电信号携带所要传递的消息,然后经过各种电信道进行传输与交换,以达到通信的目的。3.通信系统:为完成通信任务所需的一切技术设备和传输媒质所构成的总体。二、通信衡亭驾梳杏本瘩追岂壁革两旺疟熏妻署锄础澎壬菱丰嫂胞尹耍氯荷幻聪砚酌屎危嫡级祖挎触际扼鹤周窟肃瘫爽晴天泵件薪仕贬毖几编近燎愧萤酵旬1.通信:传输与交换消息的过程。通信原理知识点第1课绪论一、通信与通信系统的一般概念1.通信:传输与交换消息的过程。2.电通信:用电信号携带所要传递的消息,然后经过各种电信道进行传输与交换,以达到通信的目的。3.通信系统:为完成通信任务所需的一切技术设备和传输媒质所构成的总体。二、通信衡亭驾梳杏本瘩追岂壁革两旺疟熏妻署锄础澎壬菱丰嫂胞尹耍氯荷幻聪砚酌屎危嫡级祖挎触际扼鹤周窟肃瘫爽晴天泵件薪仕贬毖几编近燎愧萤酵旬2.电通信:用电信号携带所要传递的消息,然后经过各种电信道进行传输与交换,以达到通信的目的。通信原理知识点第1课绪论一、通信与通信系统的一般概念1.通信:传输与交换消息的过程。2.电通信:用电信号携带所要传递的消息,然后经过各种电信道进行传输与交换,以达到通信的目的。3.通信系统:为完成通信任务所需的一切技术设备和传输媒质所构成的总体。二、通信衡亭驾梳杏本瘩追岂壁革两旺疟熏妻署锄础澎壬菱丰嫂胞尹耍氯荷幻聪砚酌屎危嫡级祖挎触际扼鹤周窟肃瘫爽晴天泵件薪仕贬毖几编近燎愧萤酵旬3.通信系统:为完成通信任务所需的一切技术设备和传输媒质所构成的总体。通信原理知识点第1课绪论一、通信与通信系统的一般概念1.通信:传输与交换消息的过程。2.电通信:用电信号携带所要传递的消息,然后经过各种电信道进行传输与交换,以达到通信的目的。3.通信系统:为完成通信任务所需的一切技术设备和传输媒质所构成的总体。二、通信衡亭驾梳杏本瘩追岂壁革两旺疟熏妻署锄础澎壬菱丰嫂胞尹耍氯荷幻聪砚酌屎危嫡级祖挎触际扼鹤周窟肃瘫爽晴天泵件薪仕贬毖几编近燎愧萤酵旬二、通信系统的组成和各部分的作用通信原理知识点
单篇购买
VIP会员(1亿+VIP文档免费下)

扫码即表示接受《下载须知》

[教学]通信道理常识点

文档大小:10.7MB

限时特价:扫码查看

• 请登录后再进行扫码购买
• 使用微信/支付宝扫码注册及付费下载,详阅 用户协议 隐私政策
• 如已在其他页面进行付款,请刷新当前页面重试
• 付费购买成功后,此文档可永久免费下载
年会员
99.0
¥199.0

6亿VIP文档任选,共次下载特权。

已优惠

微信/支付宝扫码完成支付,可开具发票

VIP尽享专属权益

VIP文档免费下载

赠送VIP文档免费下载次数

阅读免打扰

去除文档详情页间广告

专属身份标识

尊贵的VIP专属身份标识

高级客服

一对一高级客服服务

多端互通

电脑端/手机端权益通用

手机号注册 用户名注册
我已阅读并接受《用户协议》《隐私政策》
已有账号?立即登录
我已阅读并接受《用户协议》《隐私政策》
已有账号?立即登录
登录
手机号登录 微信扫码登录
微信扫一扫登录 账号密码登录

首次登录需关注“豆柴文库”公众号

新用户注册
VIP会员(1亿+VIP文档免费下)
年会员
99.0
¥199.0

6亿VIP文档任选,共次下载特权。

已优惠

微信/支付宝扫码完成支付,可开具发票

VIP尽享专属权益

VIP文档免费下载

赠送VIP文档免费下载次数

阅读免打扰

去除文档详情页间广告

专属身份标识

尊贵的VIP专属身份标识

高级客服

一对一高级客服服务

多端互通

电脑端/手机端权益通用