您所在位置: 网站首页 / 文档列表 / 股票技术指标学习 / 文档详情
电离平衡基础知识讲义及练习题.docx 立即下载
上传人:哲妍****彩妍 上传时间:2024-09-04 格式:DOCX 页数:20 大小: 金币:10 举报 版权申诉
预览加载中,请您耐心等待几秒...

电离平衡基础知识讲义及练习题.docx

电离平衡基础知识讲义及练习题.docx

预览

免费试读已结束,剩余 10 页请下载文档后查看

10 金币

下载文档

如果您无法下载资料,请参考说明:

1、部分资料下载需要金币,请确保您的账户上有足够的金币

2、已购买过的文档,再次下载不重复扣费

3、资料包下载后请先用软件解压,在使用对应软件打开

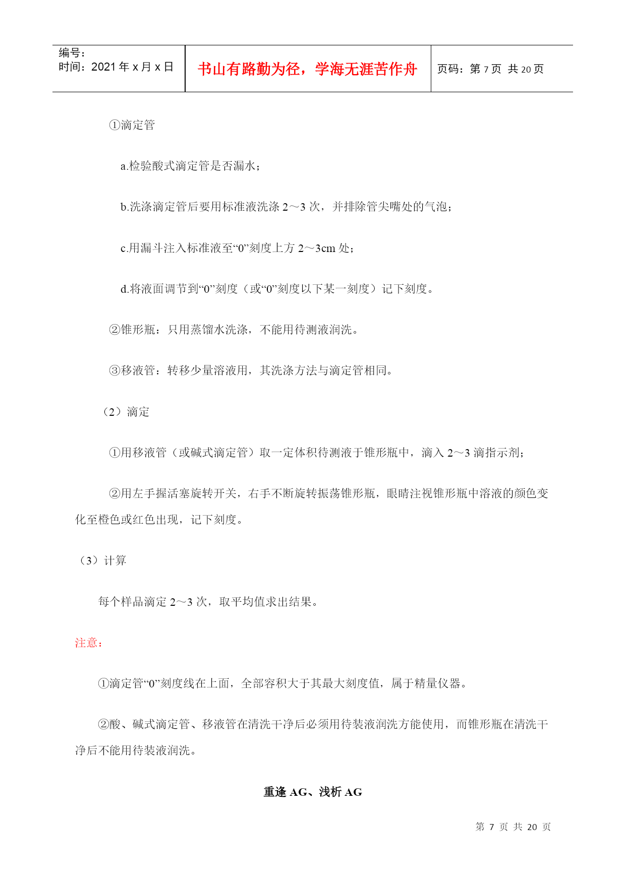
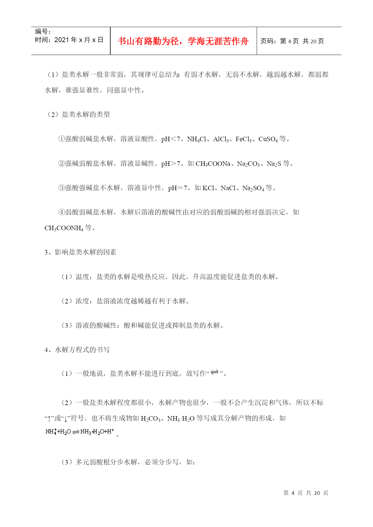
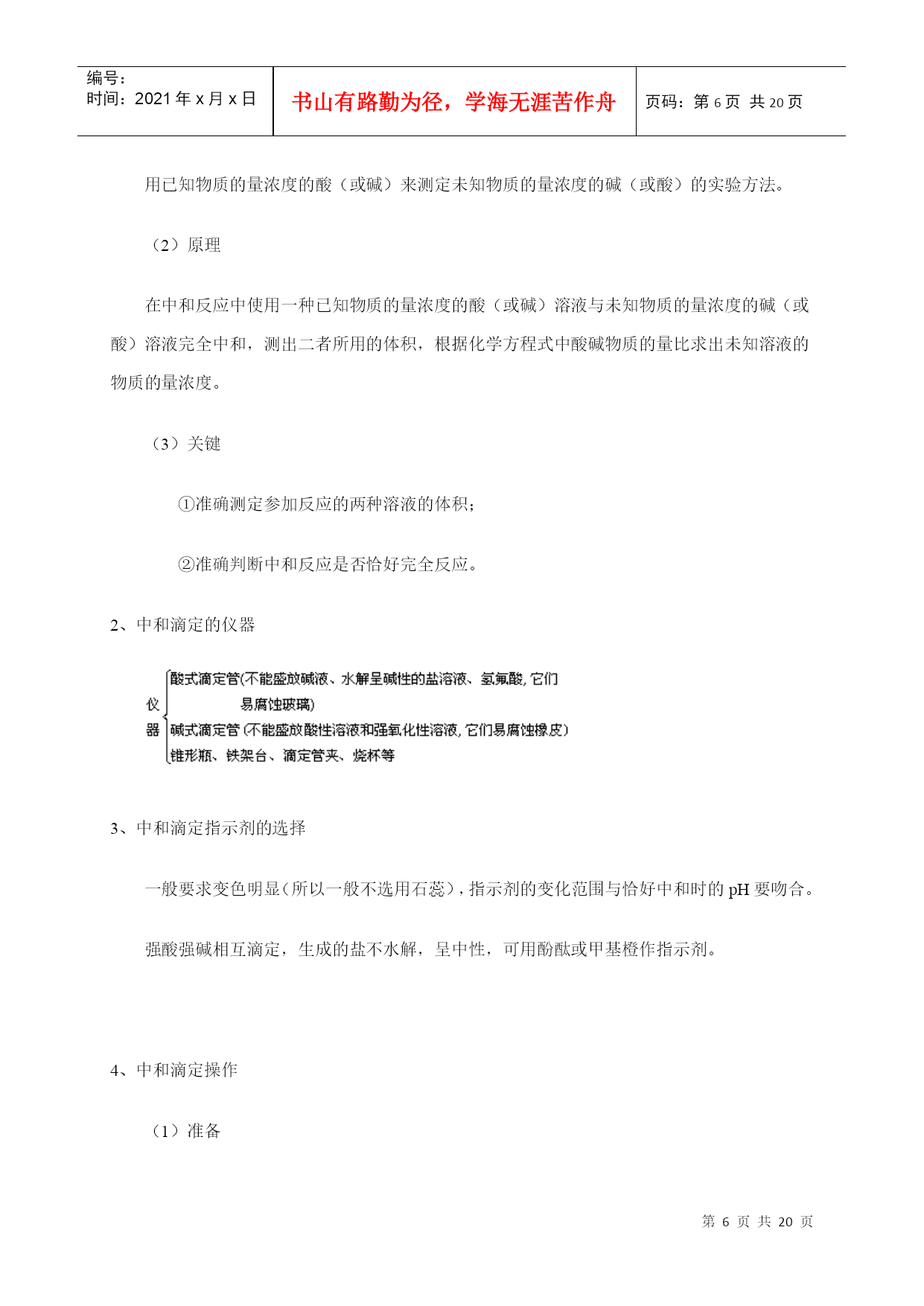
编号:时间:2021年x月x日书山有路勤为径,学海无涯苦作舟页码:第PAGE20页共NUMPAGES20页第PAGE\*MERGEFORMAT20页共NUMPAGES\*MERGEFORMAT20页主讲:黄冈中学高级教师陈晓峰一周强化一、一周知识概述1、电解质与非电解质,强电解质与弱电解质的概念;2、溶液的酸碱性与c(OH-)、c(H+)及pH的关系;3、盐类水解的特点及类型;4、酸碱中和滴定。二、重、难点知识归纳及讲解(一)、电离平衡1、电解质与非电解质在水溶液中或熔融状态下能导电的化合物是电解质,在上述条件下均不能导电的化合物是非电解质。其水溶液能导电的化合物不一定是电解质,例如:SO3是非电解质,但SO3溶于水后与水发生反应,生成能导电的化合物H2SO4则是电解质。2、强、弱电解质的区别3、弱电解质的电离平衡(1)在一定条件(如温度、浓度)下,当电解质分子电离成离子的速率和离子重新结合成分子的速率相等时,电离过程就达到了平衡状态,这叫做电离平衡。(2)影响电离平衡的条件:①温度:升高温度,电离平衡向电离方向移动(因为弱电解质的电离过程是吸热的)。②浓度:当弱电解质溶液被稀释时平衡向电离的方向移动。(二)、水的电离和溶液的pH1、水的电离和水的离子积常数水是一种极弱的电解质,它能微弱地电离:25℃时,纯水中c(H+)=c(OH-)=1×10-7mol·L-1水的离子积:KW=c(H+)·c(OH-)=10-14(25℃)理解KW时要注意:KW与温度有关,因为水的电离过程是吸热过程,所以温度升高,有利于水的电离,KW增大。如100℃时,KW约为1×10-12。2、溶液的酸碱性和pH(1)pH:溶液中氢离子浓度的负对数叫做pH,即pH=-lgc(H+);pH的测定方法:①pH试纸;②酸碱指示剂;③pH计。(2)溶液的酸碱性取决于溶液中c(H+)与c(OH-)的相对大小。溶液酸碱性的常见判断方法(三)、盐类的水解1、盐类水解的概念及实质(1)概念在溶液中盐电离出来的离子跟水所电离出来的H+或OH-结合生成弱电解质的反应,叫做盐类的水解。(2)实质盐中的弱离子和水所电离出的H+或OH-结合生成弱电解质,打破了水的电离平衡,从而使溶液呈现出酸性或碱性。2、盐类水解的特点及类型(1)盐类水解一般非常弱,其规律可总结为:有弱才水解,无弱不水解,越弱越水解,都弱都水解,谁强显谁性,同强显中性。(2)盐类水解的类型①强酸弱碱盐水解,溶液显酸性,pH<7。NH4Cl、AlCl3、FeCl3、CuSO4等。②强碱弱酸盐水解,溶液显碱性,pH>7。如CH3COONa、Na2CO3、Na2S等。③强酸强碱盐不水解,溶液显中性,pH=7。如KCl、NaCl、Na2SO4等。④弱酸弱碱盐水解,水解后溶液的酸碱性由对应的弱酸弱碱的相对强弱决定,如CH3COONH4等。3、影响盐类水解的因素(1)温度:盐类的水解是吸热反应,因此,升高温度能促进盐类的水解。(2)浓度:盐溶液浓度越稀越有利于水解。(3)溶液的酸碱性:酸和碱能促进或抑制盐类的水解。4、水解方程式的书写(1)一般地说,盐类水解不能进行到底,故写作“”。(2)一般盐类水解程度都很小,水解产物也很少,一般不会产生沉淀和气体,所以不标“↑”或“↓”符号,也不将生成物如H2CO3、NH3·H2O等写成其分解产物的形成,如。(3)多元弱酸根分步水解,必须分步写,如:(4)多元弱碱根阳离子水解过程复杂,通常一步写出,如:5、双水解一般来说,一种盐的水溶液显酸性,另一种盐的水溶液显碱性,两者混合,可能发生双水解。常见的含下列离子的两种盐混合时,会发生较彻底的双水解反应。由于发生上述双水解反应时,反应彻底,故应用“=”,并应将沉淀及气体分别用“↓”、“↑”符号标出。如:3AlO2-+Al3++6H2O=4Al(OH)3↓,Al3++3HCO3-=Al(OH)3↓+3CO2↑2Al3++3S2-+6H2O=2Al(OH)3↓+3H2S↑(四)、酸碱中和滴定1、中和滴定的概念(1)定义用已知物质的量浓度的酸(或碱)来测定未知物质的量浓度的碱(或酸)的实验方法。(2)原理在中和反应中使用一种已知物质的量浓度的酸(或碱)溶液与未知物质的量浓度的碱(或酸)溶液完全中和,测出二者所用的体积,根据化学方程式中酸碱物质的量比求出未知溶液的物质的量浓度。(3)关键①准确测定参加反应的两种溶液的体积;②准确判断中和反应是否恰好完全反应。2、中和滴定的仪器3、中和滴定指示剂的选择一般要求变色明显(所以一般不选用石蕊),指示剂的变化范围与恰好中和
单篇购买
VIP会员(1亿+VIP文档免费下)

扫码即表示接受《下载须知》

电离平衡基础知识讲义及练习题

文档大小:

限时特价:扫码查看

• 请登录后再进行扫码购买
• 使用微信/支付宝扫码注册及付费下载,详阅 用户协议 隐私政策
• 如已在其他页面进行付款,请刷新当前页面重试
• 付费购买成功后,此文档可永久免费下载
年会员
99.0
¥199.0

6亿VIP文档任选,共次下载特权。

已优惠

微信/支付宝扫码完成支付,可开具发票

VIP尽享专属权益

VIP文档免费下载

赠送VIP文档免费下载次数

阅读免打扰

去除文档详情页间广告

专属身份标识

尊贵的VIP专属身份标识

高级客服

一对一高级客服服务

多端互通

电脑端/手机端权益通用

手机号注册 用户名注册
我已阅读并接受《用户协议》《隐私政策》
已有账号?立即登录
我已阅读并接受《用户协议》《隐私政策》
已有账号?立即登录
登录
手机号登录 微信扫码登录
微信扫一扫登录 账号密码登录

首次登录需关注“豆柴文库”公众号

新用户注册
VIP会员(1亿+VIP文档免费下)
年会员
99.0
¥199.0

6亿VIP文档任选,共次下载特权。

已优惠

微信/支付宝扫码完成支付,可开具发票

VIP尽享专属权益

VIP文档免费下载

赠送VIP文档免费下载次数

阅读免打扰

去除文档详情页间广告

专属身份标识

尊贵的VIP专属身份标识

高级客服

一对一高级客服服务

多端互通

电脑端/手机端权益通用