您所在位置: 网站首页 / 文档列表 / 施工组织 / 文档详情
隧道装饰施工方案().doc 立即下载
上传人:天马****23 上传时间:2024-09-06 格式:DOC 页数:82 大小:20.5MB 金币:10 举报 版权申诉
预览加载中,请您耐心等待几秒...

隧道装饰施工方案().doc

隧道装饰施工方案().doc

预览

免费试读已结束,剩余 72 页请下载文档后查看

10 金币

下载文档

如果您无法下载资料,请参考说明:

1、部分资料下载需要金币,请确保您的账户上有足够的金币

2、已购买过的文档,再次下载不重复扣费

3、资料包下载后请先用软件解压,在使用对应软件打开

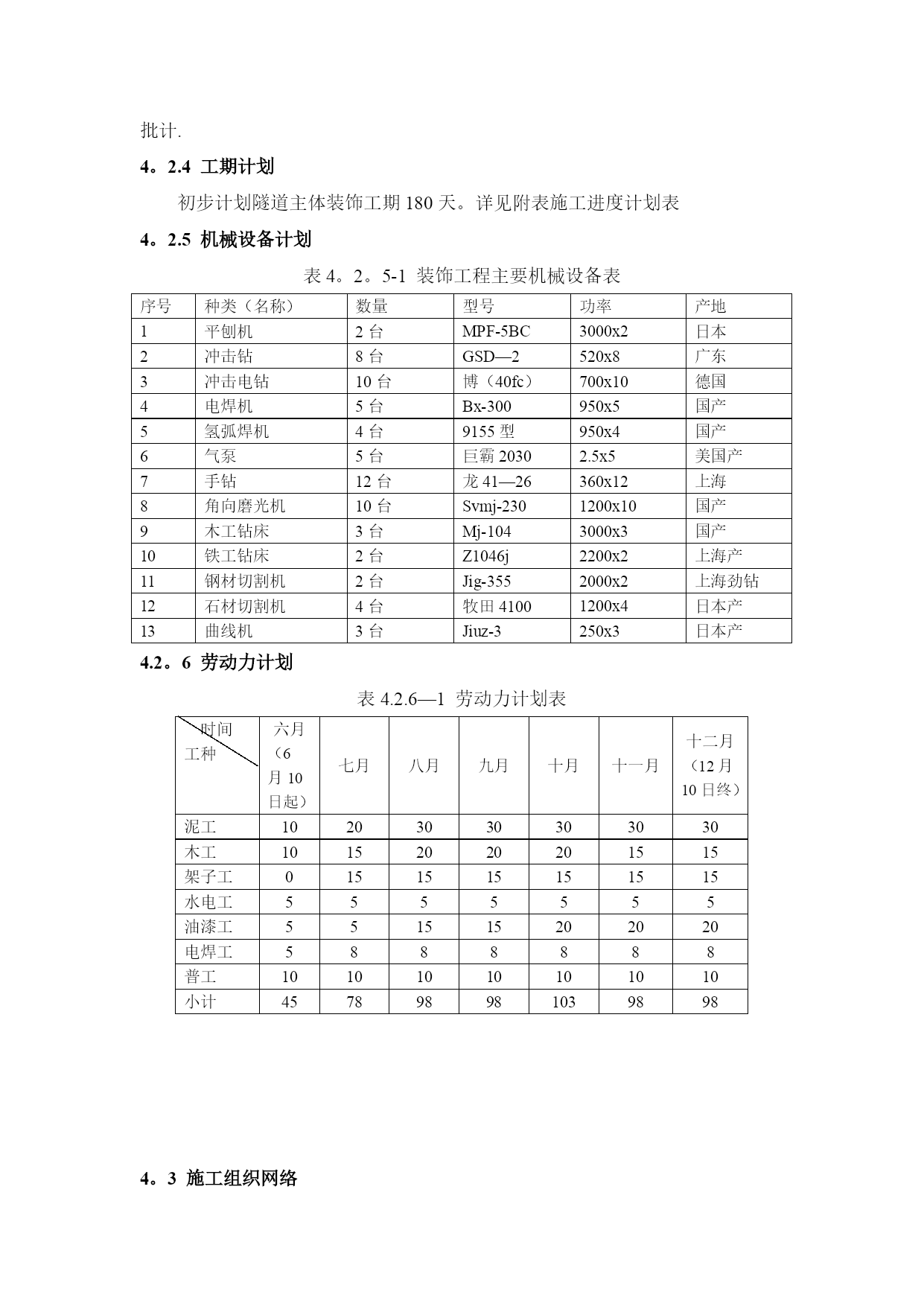
隧道装饰施工方案()实用文档(实用文档,可以直接使用,可编辑优秀版资料,欢迎下载)虹梅南路-金海路通道越江段新建工程建筑装饰工程专项施工方案校对:上海隧道工程虹梅南路-金海路通道越江段新建工程项目经理部2021年6月目录TOC\o"1—2"\h\uHYPERLINK\l_Toc246431、工程概况PAGEREF_Toc24643-1—HYPERLINK\l_Toc269742、编制依据PAGEREF_Toc26974-1-HYPERLINK\l_Toc75313、工程特点及施工难点PAGEREF_Toc7531-2—HYPERLINK\l_Toc229354、施工总体部署PAGEREF_Toc22935—2-HYPERLINK\l_Toc22504.1施工工期及目标PAGEREF_Toc2250-2—HYPERLINK\l_Toc189444.2施工计划PAGEREF_Toc18944-2-HYPERLINK\l_Toc276814.3施工组织网络PAGEREF_Toc27681-5-HYPERLINK\l_Toc76505、主要施工方法PAGEREF_Toc7650-6—HYPERLINK\l_Toc91855.1圆隧道及暗埋段侧墙板工程PAGEREF_Toc9185-6—HYPERLINK\l_Toc217785.2圆隧道及暗埋段顶部防火板工程PAGEREF_Toc21778-11-HYPERLINK\l_Toc310105.3奉贤敞开段干挂石材工程PAGEREF_Toc31010-15—HYPERLINK\l_Toc88225。4奉贤段地面风塔装饰工程PAGEREF_Toc8822-17—HYPERLINK\l_Toc288345。5奉贤工作井建筑装饰工程PAGEREF_Toc28834-20-HYPERLINK\l_Toc183275.6圆隧道建筑装饰工程PAGEREF_Toc18327-30—HYPERLINK\l_Toc241875.7闵行敞开段干挂石材工程PAGEREF_Toc24187—34-HYPERLINK\l_Toc261085.8闵行工作井建筑装饰工程PAGEREF_Toc26108-53—HYPERLINK\l_Toc196195。9防火门及防火卷帘门安装工程PAGEREF_Toc19619-65—HYPERLINK\l_Toc153916、技术管理措施PAGEREF_Toc15391-68-HYPERLINK\l_Toc293166。1技术责任制PAGEREF_Toc29316-68-HYPERLINK\l_Toc131126.2技术管理措施网络PAGEREF_Toc13112-68-HYPERLINK\l_Toc118136.3技术管理内容PAGEREF_Toc11813-69-HYPERLINK\l_Toc31236.4技术交底制度PAGEREF_Toc3123-69—HYPERLINK\l_Toc132407、质量保证措施PAGEREF_Toc13240-70—HYPERLINK\l_Toc116627。1工程质量责任制PAGEREF_Toc11662—70—HYPERLINK\l_Toc37267。2质量管理网络PAGEREF_Toc3726-70-HYPERLINK\l_Toc248197。3全面推行施工质量过程控制措施PAGEREF_Toc24819-70—HYPERLINK\l_Toc99237.4施工质量管理PAGEREF_Toc9923—71—HYPERLINK\l_Toc17337。5质量检验标准PAGEREF_Toc1733—71—HYPERLINK\l_Toc228108、安全生产措施PAGEREF_Toc22810-72—HYPERLINK\l_Toc140788。1安全责任制PAGEREF_Toc14078—72-HYPERLINK\l_Toc232618。2安全教育PAGEREF_Toc23261—72—HYPERLINK\l_Toc169088.3安全技术交底PAGEREF_Toc16908—72—HYPERLINK\l_Toc127498。4安全生产管理PAGEREF
单篇购买
VIP会员(1亿+VIP文档免费下)

扫码即表示接受《下载须知》

隧道装饰施工方案()

文档大小:20.5MB

限时特价:扫码查看

• 请登录后再进行扫码购买
• 使用微信/支付宝扫码注册及付费下载,详阅 用户协议 隐私政策
• 如已在其他页面进行付款,请刷新当前页面重试
• 付费购买成功后,此文档可永久免费下载
年会员
99.0
¥199.0

6亿VIP文档任选,共次下载特权。

已优惠

微信/支付宝扫码完成支付,可开具发票

VIP尽享专属权益

VIP文档免费下载

赠送VIP文档免费下载次数

阅读免打扰

去除文档详情页间广告

专属身份标识

尊贵的VIP专属身份标识

高级客服

一对一高级客服服务

多端互通

电脑端/手机端权益通用

手机号注册 用户名注册
我已阅读并接受《用户协议》《隐私政策》
已有账号?立即登录
我已阅读并接受《用户协议》《隐私政策》
已有账号?立即登录
登录
手机号登录 微信扫码登录
微信扫一扫登录 账号密码登录

首次登录需关注“豆柴文库”公众号

新用户注册
VIP会员(1亿+VIP文档免费下)
年会员
99.0
¥199.0

6亿VIP文档任选,共次下载特权。

已优惠

微信/支付宝扫码完成支付,可开具发票

VIP尽享专属权益

VIP文档免费下载

赠送VIP文档免费下载次数

阅读免打扰

去除文档详情页间广告

专属身份标识

尊贵的VIP专属身份标识

高级客服

一对一高级客服服务

多端互通

电脑端/手机端权益通用