您所在位置: 网站首页 / 文档列表 / 设备维修与保养 / 文档详情
设备编号办法.doc 立即下载
上传人:yy****24 上传时间:2024-09-03 格式:DOC 页数:2 大小:19KB 金币:18 举报 版权申诉
预览加载中,请您耐心等待几秒...

设备编号办法.doc

设备编号办法.doc

预览

在线预览结束,喜欢就下载吧,查找使用更方便

18 金币

下载文档

如果您无法下载资料,请参考说明:

1、部分资料下载需要金币,请确保您的账户上有足够的金币

2、已购买过的文档,再次下载不重复扣费

3、资料包下载后请先用软件解压,在使用对应软件打开

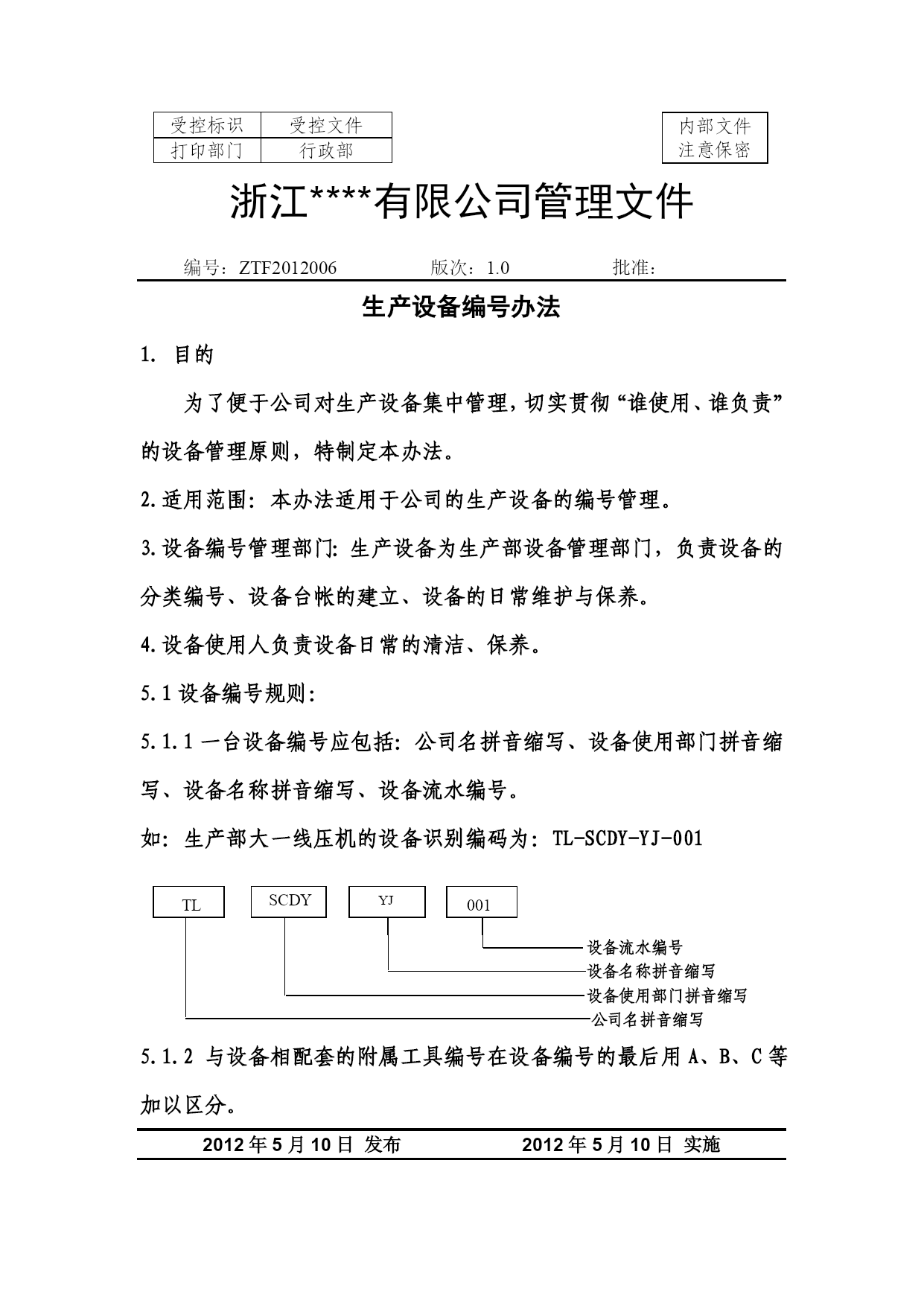
受控标识受控文件内部文件注意保密打印部门行政部浙江****有限公司管理文件编号:ZTF2012006版次:1.0批准:生产设备编号办法1.目的为了便于公司对生产设备集中管理,切实贯彻“谁使用、谁负责”的设备管理原则,特制定本办法。2.适用范围:本办法适用于公司的生产设备的编号管理。3.设备编号管理部门:生产设备为生产部设备管理部门,负责设备的分类编号、设备台帐的建立、设备的日常维护与保养。4.设备使用人负责设备日常的清洁、保养。5.1设备编号规则:5.1.1一台设备编号应包括:公司名拼音缩写、设备使用部门拼音缩写、设备名称拼音缩写、设备流水编号。如:生产部大一线压机的设备识别编码为:TL-SCDY-YJ-001001YJSCDYTL设备流水编号设备名称拼音缩写设备使用部门拼音缩写公司名拼音缩写5.1.2与设备相配套的附属工具编号在设备编号的最后用A、B、C等加以区分。2012年5月10日发布2012年5月10日实施如:生产大一线压机设备配套用的推车编号为:TL-SCDY-YJ-001A;生产大一线压机设备配套用的筐子编号为:TL-SCDY-YJ-001B。其他设备配套工具依次类推进行编号。6.编号设备的使用管理6.1使用部门根据设备的编号对设备的使用实行三定(定人、定机、定工种),一但定置了设备使用人,中途不准私自更换设备,违者按相关制度进行处罚。6.2设备管理部门负责编制设备操作规程,制作设备状态标识牌(完好)悬挂在设备的醒目位置,设备使用人员严格按操作规程操作。6.3设备使用者在离职或工作调动时,生产设备管理部门检查设备的良好状态后方可办理工作移交手续。拟稿:日期:年月日审核:日期:年月日
单篇购买
VIP会员(1亿+VIP文档免费下)

扫码即表示接受《下载须知》

设备编号办法

文档大小:19KB

限时特价:扫码查看

• 请登录后再进行扫码购买
• 使用微信/支付宝扫码注册及付费下载,详阅 用户协议 隐私政策
• 如已在其他页面进行付款,请刷新当前页面重试
• 付费购买成功后,此文档可永久免费下载
年会员
99.0
¥199.0

6亿VIP文档任选,共次下载特权。

已优惠

微信/支付宝扫码完成支付,可开具发票

VIP尽享专属权益

VIP文档免费下载

赠送VIP文档免费下载次数

阅读免打扰

去除文档详情页间广告

专属身份标识

尊贵的VIP专属身份标识

高级客服

一对一高级客服服务

多端互通

电脑端/手机端权益通用

手机号注册 用户名注册
我已阅读并接受《用户协议》《隐私政策》
已有账号?立即登录
我已阅读并接受《用户协议》《隐私政策》
已有账号?立即登录
登录
手机号登录 微信扫码登录
微信扫一扫登录 账号密码登录

首次登录需关注“豆柴文库”公众号

新用户注册
VIP会员(1亿+VIP文档免费下)
年会员
99.0
¥199.0

6亿VIP文档任选,共次下载特权。

已优惠

微信/支付宝扫码完成支付,可开具发票

VIP尽享专属权益

VIP文档免费下载

赠送VIP文档免费下载次数

阅读免打扰

去除文档详情页间广告

专属身份标识

尊贵的VIP专属身份标识

高级客服

一对一高级客服服务

多端互通

电脑端/手机端权益通用