您所在位置: 网站首页 / 文档列表 / 高考 / 文档详情
高考模拟训练二十.doc 立即下载
上传人:yy****24 上传时间:2024-09-05 格式:DOC 页数:5 大小:286KB 金币:18 举报 版权申诉
预览加载中,请您耐心等待几秒...

高考模拟训练二十.doc

高考模拟训练二十.doc

预览

在线预览结束,喜欢就下载吧,查找使用更方便

18 金币

下载文档

如果您无法下载资料,请参考说明:

1、部分资料下载需要金币,请确保您的账户上有足够的金币

2、已购买过的文档,再次下载不重复扣费

3、资料包下载后请先用软件解压,在使用对应软件打开

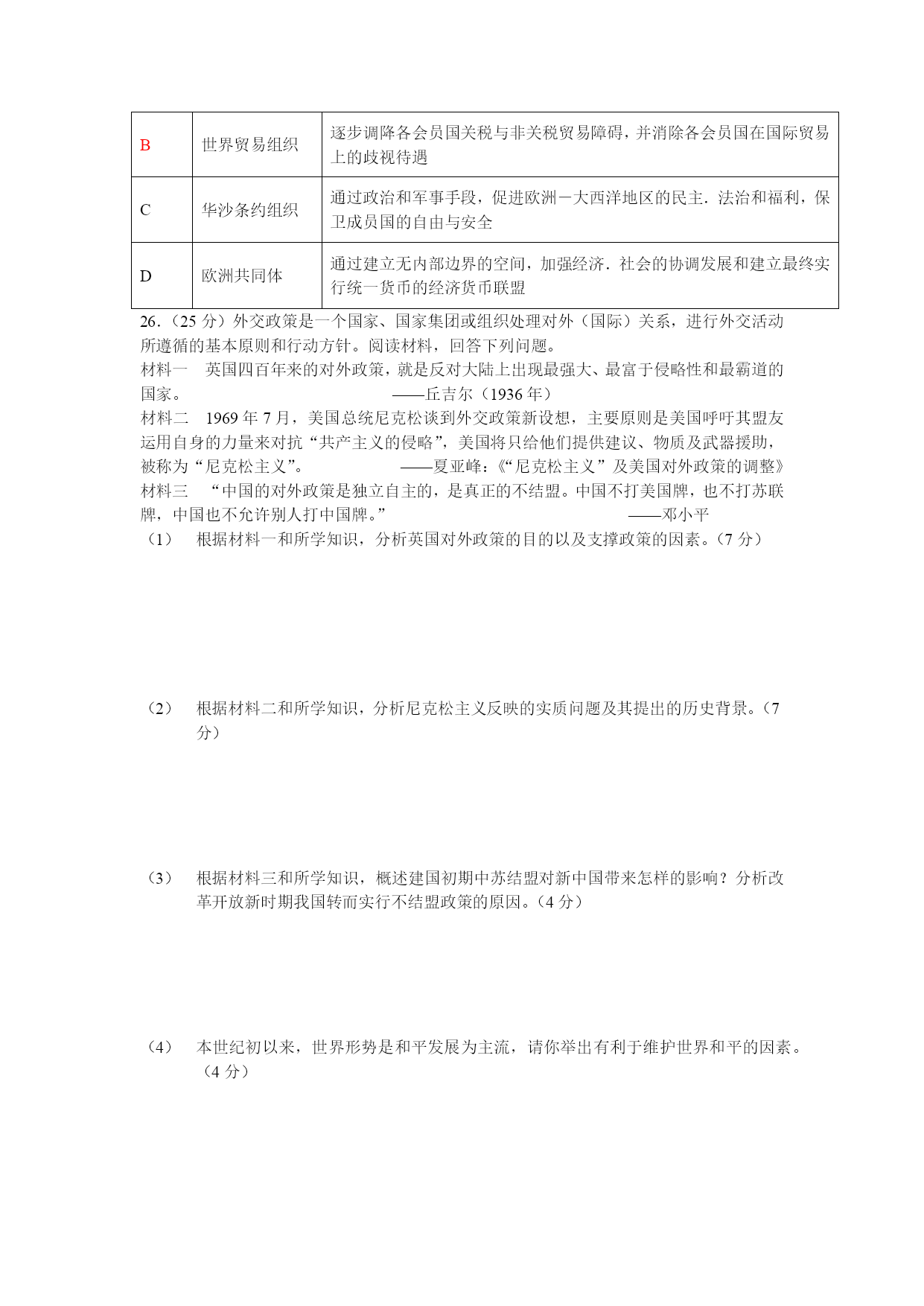
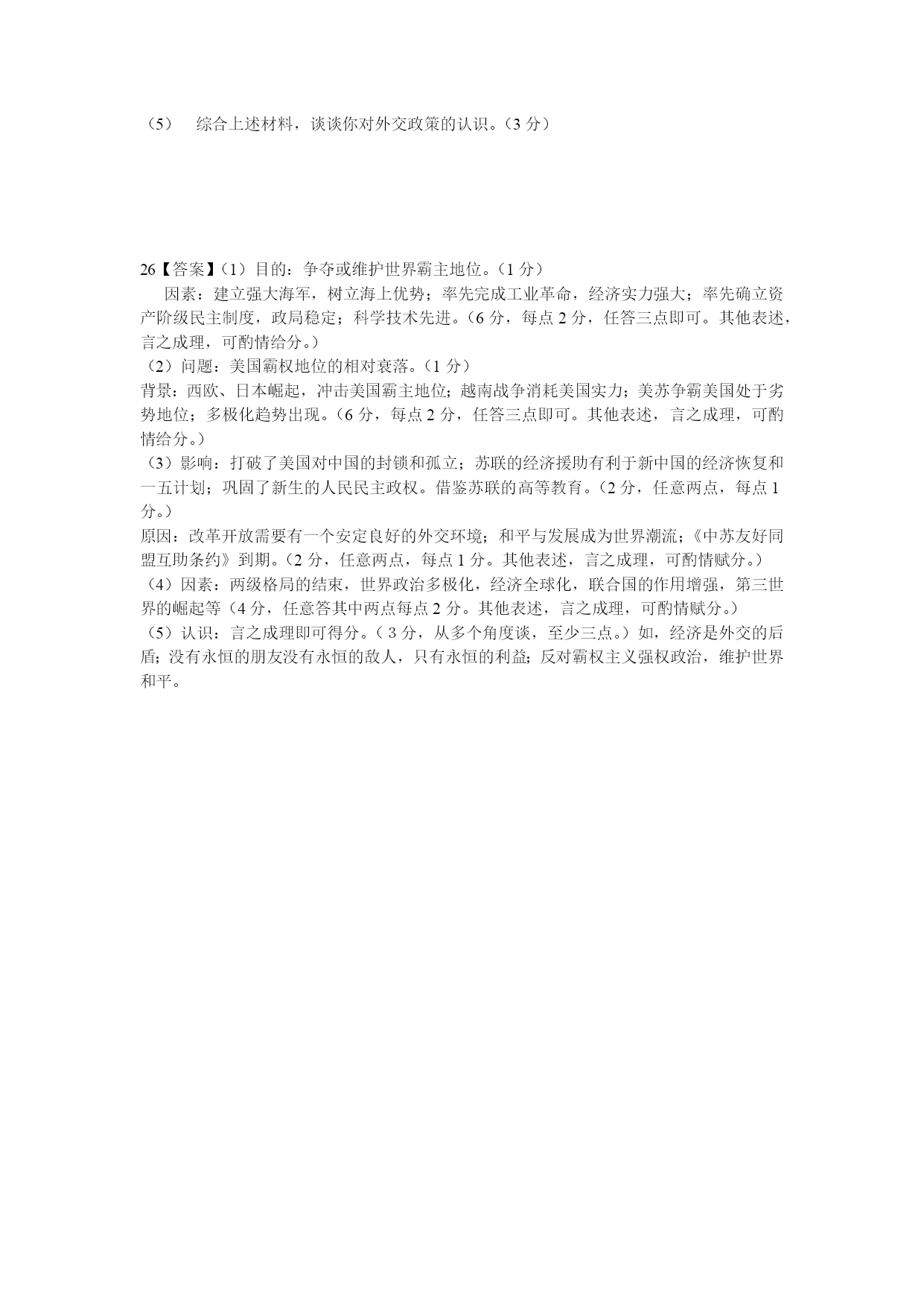
高考模拟训练二十1.右侧漫画《围剿公田》反映了春秋战国时期井田制的瓦解。“围剿公田”现象出现的根本原因是A.农民对井田制的破坏B.铁犁和牛耕的使用C.土地所有者间的矛盾斗争D.土地私有制的确立2.自秦汉至宋元,中国政治制度变革的总体趋势是A.地方政府的自主性逐渐被削弱B.国家行政权逐渐转移到君主手中C.宰相逐渐退出权力中心D.世卿世禄的贵族政治逐渐被打破3.“探寻中国经济政策演变之路”研究性学习小组在整理研究成果时,附了两幅描绘生产民俗的河北剪纸,借以说明中国古代的某种经济形态,同时他们还引用了与这一经济形态相对应的言论。这些言论不应包括A.“事末利及怠而贫者,举以为收孥”B.“上农除末,黔首是富”C.“闭门而为生之具以足,但家无井盐耳”D.“通工商之业,便渔盐之利”4.顾炎武认为:“王(阳明)学流背离孔门为学宗旨,不习六艺,不综当代之务,而专心于内,已非儒学之正宗。”材料反映了A.顾炎武意识到宋明理学的危机B.王阳明倡导“经世致用”C.顾炎武主张摒弃孔孟儒学D.王阳明深受西方思想影响5.陈旭麓先生说:“经历了英法联军之役后,士大夫们痛苦地名之曰:‘庚申之变’……中国社会中的人们已经体会到有一种不受欢迎,但又无法抗拒的变化正在发生。”“庚申之变”后20年中国社会的变化有①政府颁布“废止缠足”的法令②福州船政局的创办③西方民主思想的传入④中国民族资本主义的产生A.①③④B.①②④C.②③④D.①②③6.下图是我国近代民族资本主义工业发展趋势示意图,其中两次高潮期出现的共同原因是A.政府的支持B.有利的国际环境C.社会性质的改变D.民族独立的实现7.维新派指出,洋务运动“利未一见,弊已百出”的根本原因在于“变法不知本原”。维新派所讲的“本原”是A.专制制度B.工业经济C.传统儒家思想D.民主制度8.口号代表一种精神、一种希望,也曾使国人振奋。下面口号在中国历史上出现的先后顺序是①实业救国②民主与科学③“自强”“求富”④“超英赶美”A.①②③④B.③①②④C.③④①②D.④①②③9.有人说,“北洋军阀统治时期,中国并非黑暗一片,中国社会还在进步。”下列不能论证这个观点的是A.中国民族工业出现了发展的春天B.中国社会稳定,民主政治进一步发展C.中国出现了前所未有的思想解放运动D.中国新民主主义革命的各种因素不断成长10.法国史学家波米昂说过这样一段话:“革命……摆脱了它的意识形态光环。它不再表示一个社会的总体转变,不再代表一种将所有以往历史都视作毫无意义的普遍更新,不再具有一种从零出发彻底改变世界的含义。一场革命也不再被认为必须是一种充满暴力、宏大场面或悲壮性质的骚动、冲突,它常常是静静的、历时长久的。”以下历史事件中符合这种“革命”定义的有=1\*GB3①辛亥革命=2\*GB3②十月革命=3\*GB3③工业革命=4\*GB3④邓小平改革开放A.=1\*GB3①=3\*GB3③=4\*GB3④B.=1\*GB3①=2\*GB3②=3\*GB3③C.=3\*GB3③=4\*GB3④D.=4\*GB3④11.“工厂死在接收上,鸟窠做在烟囱上。……,民主涂在嘴巴上,自由附在条件上,议案、协定归了档,文章写在水面上。……,财政躺在发行上,发行发到天文上。……,中国命运在哪里,挂在高高鼻子上。”这首诗反映的是哪一时期的社会状况A.1924~1927年B.1937~1945年C.1945~1949年D.1949~1956年12.农民与土地是中国革命和建设的核心问题。下列三幅图反映的是中共在不同时期的农村政策,其共同点叙述正确的是A.保护了农民利益B.调动了农民生产的积极性C.改变了经营方式D.改变了土地所有制性质13.2008年10月,15家主流媒体共同发起的征集“一九七八年以来10大流行语”揭晓,分别是“下海”“下岗再就业”“农民工”“不管白猫黑猫,捉到老鼠就是好猫”“上网”、“①”,“北京奥运”“炒股”、②和“雄起”。其中①和②两条是对其余8条产生决定性影响和准确的概括,它们应该是A.西部开放,解放思想B.入世.市场经济C.对外开放.大国崛起D.改革开放,中国特色14.“此后20年,中国经济奇迹般的腾飞,其政治基础、舆论基础乃至社会基础,均由小平同志那席南方谈话开始奠定。”上述评价主要基于,南方谈话A.确定了改革开放的方针B.提出社会主义初级阶段理论C.指明了社会主义的本质问题D.提出建立深圳、珠海等经济特区15.法国学者费奈隆(1651—1715)对雅典民主制度进行评价时说:“民众支配雅典,演说支配民众。”对此观点理解正确的是①全体雅典居民对国
单篇购买
VIP会员(1亿+VIP文档免费下)

扫码即表示接受《下载须知》

高考模拟训练二十

文档大小:286KB

限时特价:扫码查看

• 请登录后再进行扫码购买
• 使用微信/支付宝扫码注册及付费下载,详阅 用户协议 隐私政策
• 如已在其他页面进行付款,请刷新当前页面重试
• 付费购买成功后,此文档可永久免费下载
年会员
99.0
¥199.0

6亿VIP文档任选,共次下载特权。

已优惠

微信/支付宝扫码完成支付,可开具发票

VIP尽享专属权益

VIP文档免费下载

赠送VIP文档免费下载次数

阅读免打扰

去除文档详情页间广告

专属身份标识

尊贵的VIP专属身份标识

高级客服

一对一高级客服服务

多端互通

电脑端/手机端权益通用

手机号注册 用户名注册
我已阅读并接受《用户协议》《隐私政策》
已有账号?立即登录
我已阅读并接受《用户协议》《隐私政策》
已有账号?立即登录
登录
手机号登录 微信扫码登录
微信扫一扫登录 账号密码登录

首次登录需关注“豆柴文库”公众号

新用户注册
VIP会员(1亿+VIP文档免费下)
年会员
99.0
¥199.0

6亿VIP文档任选,共次下载特权。

已优惠

微信/支付宝扫码完成支付,可开具发票

VIP尽享专属权益

VIP文档免费下载

赠送VIP文档免费下载次数

阅读免打扰

去除文档详情页间广告

专属身份标识

尊贵的VIP专属身份标识

高级客服

一对一高级客服服务

多端互通

电脑端/手机端权益通用