您所在位置: 网站首页 / 文档列表 / 安全文明施工 / 文档详情
砖厂安全培训.doc 立即下载
上传人:天马****23 上传时间:2024-09-08 格式:DOC 页数:53 大小:1.5MB 金币:10 举报 版权申诉
预览加载中,请您耐心等待几秒...

砖厂安全培训.doc

砖厂安全培训.doc

预览

免费试读已结束,剩余 43 页请下载文档后查看

10 金币

下载文档

如果您无法下载资料,请参考说明:

1、部分资料下载需要金币,请确保您的账户上有足够的金币

2、已购买过的文档,再次下载不重复扣费

3、资料包下载后请先用软件解压,在使用对应软件打开

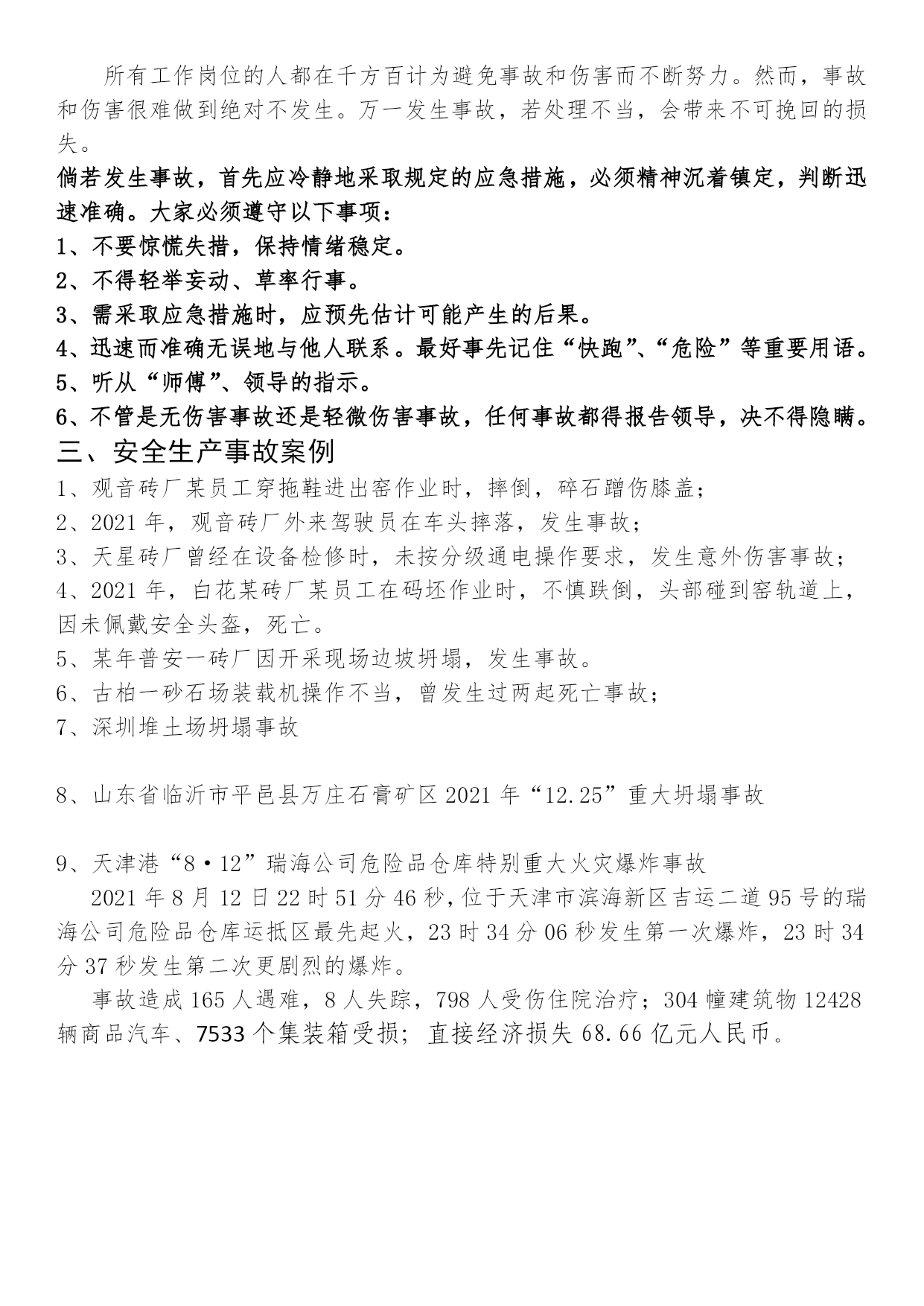
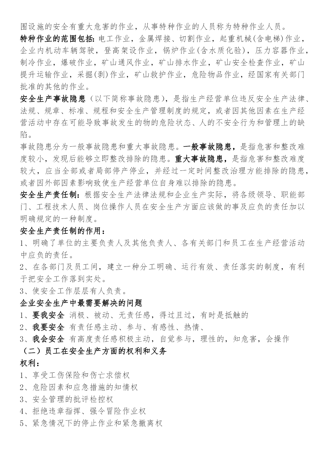
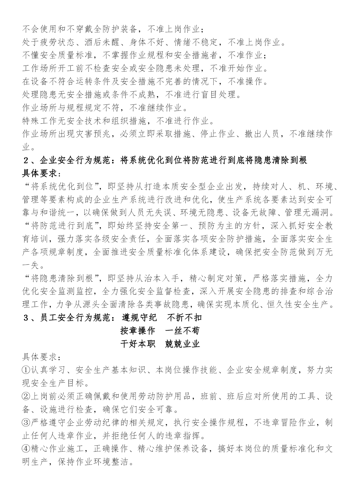
砖厂安全培训最新文档(可以直接使用,可编辑最新文档,欢迎下载)砖厂员工安全教育培训讲稿一、为什么要进行员工安全教育1、对员工进行安全教育是国家法律法规的要求《安全生产法》第五十五条从业人员应当接受安全生产教育和培训,掌握本职工作所需的安全生产知识,提高安全生产技能,增强事故预防和应急处理能力。2、对员工进行安全教育是企业生存发展的需求安全事故带给企业的是:费用的增加,如赔偿费用、医疗费用,发生的误工费用,看护费用、不良再加工和废品损失,设备损失,交货期的延误、生产的中断,政府部门的勒令停产,产值减少、资源破坏和受事故影响而造成其它损失等等。3、对员工进行安全教育是员工自我保护的需要安全事故带给员工的是:身体和身心的伤害、时间的损失、学习的损失、收入的损失、有时还伴随着纪律的处分,甚至付出生命的代价。二、学习一些安全生产方面的概念和安全知识(一)安全生产和安全管理的一些基础术语安全生产:是指为了使劳动过程在符合安全要求的物质条件和工作秩序下进行,防止伤亡事故、设备事故及各种灾害的发生,保障劳动者的安全健康和生产作业过程的正常进行而采取的各种措施和从事的一切活动。安全管理:以国家法律、法规、规定和技术标准为依据,采取各种手段,对生产经营单位的生产经营活动的安全状况,实施有效制约的一切活动。生产过程中的安全:不发生工伤事故、职业病、设备或财产损失的状况,即人不受伤害,物不受损失。事故及伤亡事故:造成死亡、疾病、伤害和财产损失及其他损失的意外事件。伤亡事故指员工在劳动过程中发生的人身伤害和急性中毒事故。工伤:也称职业伤害,是指劳动者(职工)在工作或者其他职业活动中因意外事故伤害和职业病造成的伤残和死亡。工伤保险:又称职业伤害保险,是指劳动者由于工作原因并在工作过程中遭受意外伤害,或因职业危害因素引起职业病,由国家或社会给负伤、致残及死亡者生前供养亲属提供必要的物质帮助的一种社会保险制度。危害:可能造成人员伤亡、疾病、财产损失、工作环境破坏的根源或状态。危险源:危险的根源,是指可能导致人员伤亡或物质损失事故的、潜在的不安全因素。特种作业:指在劳动过程中容易发生伤亡事故,对操作者本人,尤其对他人和周围设施的安全有重大危害的作业,从事特种作业的人员称为特种作业人员。特种作业的范围包括:电工作业,金属焊接、切割作业,起重机械(含电梯)作业,企业内机动车辆驾驶,登高架设作业,锅炉作业(含水质化验),压力容器作业,制冷作业,爆破作业,矿山通风作业,矿山排水作业,矿山安全检查作业,矿山提升运输作业,采掘(剥)作业,矿山救护作业,危险物品作业,经国家有关部门批准的其他的作业。安全生产事故隐患(以下简称事故隐患),是指生产经营单位违反安全生产法律、法规、规章、标准、规程和安全生产管理制度的规定,或者因其他因素在生产经营活动中存在可能导致事故发生的物的危险状态、人的不安全行为和管理上的缺陷。事故隐患分为一般事故隐患和重大事故隐患。一般事故隐患,是指危害和整改难度较小,发现后能够立即整改排除的隐患。重大事故隐患,是指危害和整改难度较大,应当全部或者局部停产停业,并经过一定时间整改治理方能排除的隐患,或者因外部因素影响致使生产经营单位自身难以排除的隐患。安全生产责任制:根据安全生产法律法规和企业生产实际,将各级领导、职能部门、工程技术人员、岗位操作人员在安全生产方面应该做的事及应负的责任加以明确规定的一种制度。安全生产责任制的作用:1、明确了单位的主要负责人及其他负责人、各有关部门和员工在生产经营活动中应负的责任。2、在各部门及员工间,建立一种分工明确、运行有效、责任落实的制度,有利于把安全工作落到实处。3、使安全工作层层有人负责。企业安全生产中最需要解决的问题1、要我安全消极、被动、无责任感,得过且过,有时是抵触的2、我要安全有责任感主动、参与、有感性、热情、3、我会安全有高度责任感积极主动,自觉参与,理性的,知危害,会操作(二)员工在安全生产方面的权利和义务权利:1、享受工伤保险和伤亡求偿权2、危险因素和应急措施的知情权3、安全管理的批评检控权4、拒绝违章指挥、强令冒险作业权5、紧急情况下的停止作业和紧急撤离权义务:1、遵章守规,服从管理的义务2、佩戴和使用劳动防护用品的义务3、接受培训,掌握安全生产技能的义务4、发现事故隐患及时报告的义务(三)员工安全生产职责的主要内容1、自觉遵守安全生产规章制度和劳动纪律,不违章作业,并随时制止他人违章作业;2、遵守有关设备维修保养制度的规定;3、爱护和正确使用机器设备、工具,正确佩戴防护用品;4、关心安全生产情况,积极向有关领导或部门提出合理化建议;5、发现事故隐患和不安全因素要及时向组长或车间主任汇报;6、发生工
单篇购买
VIP会员(1亿+VIP文档免费下)

扫码即表示接受《下载须知》

砖厂安全培训

文档大小:1.5MB

限时特价:扫码查看

• 请登录后再进行扫码购买
• 使用微信/支付宝扫码注册及付费下载,详阅 用户协议 隐私政策
• 如已在其他页面进行付款,请刷新当前页面重试
• 付费购买成功后,此文档可永久免费下载
年会员
99.0
¥199.0

6亿VIP文档任选,共次下载特权。

已优惠

微信/支付宝扫码完成支付,可开具发票

VIP尽享专属权益

VIP文档免费下载

赠送VIP文档免费下载次数

阅读免打扰

去除文档详情页间广告

专属身份标识

尊贵的VIP专属身份标识

高级客服

一对一高级客服服务

多端互通

电脑端/手机端权益通用

手机号注册 用户名注册
我已阅读并接受《用户协议》《隐私政策》
已有账号?立即登录
我已阅读并接受《用户协议》《隐私政策》
已有账号?立即登录
登录
手机号登录 微信扫码登录
微信扫一扫登录 账号密码登录

首次登录需关注“豆柴文库”公众号

新用户注册
VIP会员(1亿+VIP文档免费下)
年会员
99.0
¥199.0

6亿VIP文档任选,共次下载特权。

已优惠

微信/支付宝扫码完成支付,可开具发票

VIP尽享专属权益

VIP文档免费下载

赠送VIP文档免费下载次数

阅读免打扰

去除文档详情页间广告

专属身份标识

尊贵的VIP专属身份标识

高级客服

一对一高级客服服务

多端互通

电脑端/手机端权益通用