您所在位置: 网站首页 / 文档列表 / 工程管理 / 文档详情
管线阀门施工方案.doc 立即下载
上传人:天马****23 上传时间:2024-09-07 格式:DOC 页数:59 大小:2.6MB 金币:10 举报 版权申诉
预览加载中,请您耐心等待几秒...

管线阀门施工方案.doc

管线阀门施工方案.doc

预览

免费试读已结束,剩余 49 页请下载文档后查看

10 金币

下载文档

如果您无法下载资料,请参考说明:

1、部分资料下载需要金币,请确保您的账户上有足够的金币

2、已购买过的文档,再次下载不重复扣费

3、资料包下载后请先用软件解压,在使用对应软件打开

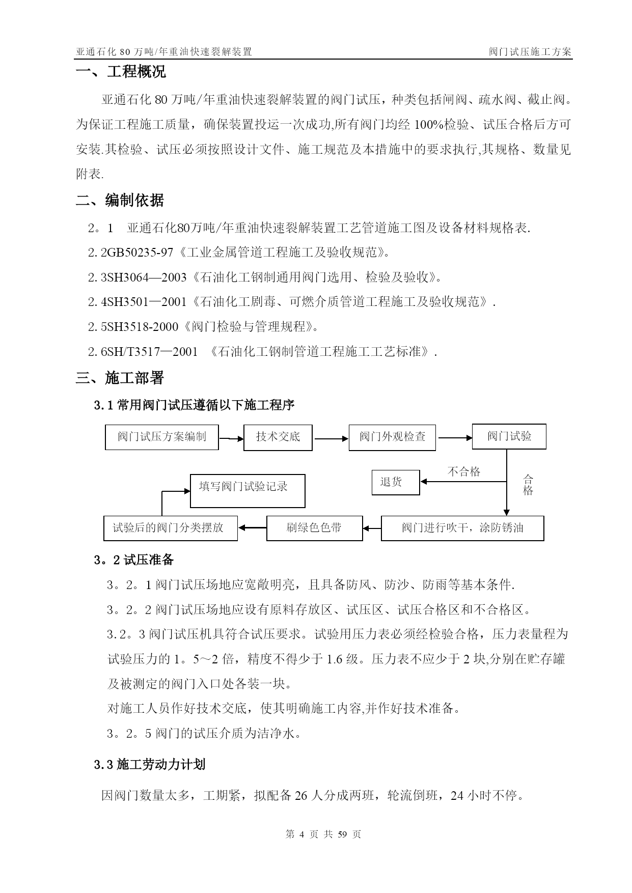
亚通石化80万吨/年重油快速裂解装置阀门试压施工方案第PAGE30页共NUMPAGES59页管线阀门施工方案【实用文档】doc文档可直接使用可编辑,欢迎下载亚通石化80万吨/年重油快速裂解装置阀门试压施工方案编号:SLYJ—SGFA—012胜利油建金属结构厂亚通项目部0版本日期版本说明编写审核批准目录TOC\o”1—1”\h\z\uHYPERLINK\l”_Toc202125817”一、工程概况PAGEREF_Toc202125817\h3HYPERLINK\l"_Toc202125818”二、编制依据PAGEREF_Toc202125818\h3HYPERLINK\l"_Toc202125819"三、施工部署PAGEREF_Toc202125819\h3HYPERLINK\l”_Toc202125820”四、关键工序、重要工序的实施措施PAGEREF_Toc202125820\h7HYPERLINK\l"_Toc202125821"五、质量保证体系及措施PAGEREF_Toc202125821\h10HYPERLINK\l”_Toc202125822”六、安全保证措施PAGEREF_Toc202125822\h12HYPERLINK\l"_Toc202125823"七、试压阀门统计PAGEREF_Toc202125823\h错误!未定义书签。一、工程概况亚通石化80万吨/年重油快速裂解装置的阀门试压,种类包括闸阀、疏水阀、截止阀。为保证工程施工质量,确保装置投运一次成功,所有阀门均经100%检验、试压合格后方可安装.其检验、试压必须按照设计文件、施工规范及本措施中的要求执行,其规格、数量见附表.二、编制依据2。1亚通石化80万吨/年重油快速裂解装置工艺管道施工图及设备材料规格表.2.2GB50235-97《工业金属管道工程施工及验收规范》。2.3SH3064—2003《石油化工钢制通用阀门选用、检验及验收》。2.4SH3501—2001《石油化工剧毒、可燃介质管道工程施工及验收规范》.2.5SH3518-2000《阀门检验与管理规程》。2.6SH/T3517—2001《石油化工钢制管道工程施工工艺标准》.三、施工部署3.1常用阀门试压遵循以下施工程序阀门试压方案编制技术交底阀门试验阀门进行吹干,涂防锈油刷绿色色带试验后的阀门分类摆放填写阀门试验记录合格退货不合格阀门外观检查3。2试压准备3。2。1阀门试压场地应宽敞明亮,且具备防风、防沙、防雨等基本条件.3。2。2阀门试压场地应设有原料存放区、试压区、试压合格区和不合格区。3.2。3阀门试压机具符合试压要求。试验用压力表必须经检验合格,压力表量程为试验压力的1。5~2倍,精度不得少于1.6级。压力表不应少于2块,分别在贮存罐及被测定的阀门入口处各装一块。对施工人员作好技术交底,使其明确施工内容,并作好技术准备。3。2。5阀门的试压介质为洁净水。3.3施工劳动力计划因阀门数量太多,工期紧,拟配备26人分成两班,轮流倒班,24小时不停。劳动力计划一览表序号工种人数备注1钳工42管工43起重24焊工45电工26管理人员27其他43.4试压机具序号名称规格型号单位数量备注1汽车吊16台12电动试压泵SY380/25台23电动试压泵往复式40~70MPa台14试压胎具中套15倒链3t台26倒链2t台27逆变式电焊机ZX7-400S—2台28角向磨光机Ф100台29角向磨光机Ф150台210空气开关三相,10A个111按钮个112光谱分析仪台113贮压罐个114千斤顶QY—5。050T台115千斤顶QY—2。525T台116梅花、套筒扳手套各217手锤2、4、8磅个各218钢字头(数字)6mm套219游标卡尺0。02mm把23。5手段用料序号名称规格型号单位数量备注1高压胶管ф15长2m根22无缝钢管DN15米203闸阀DN20PN4。0个44闸阀DN40PN4。0个45橡胶板δ=8mmm2106铅块Kg107塑料布Kg258破布Kg59铁丝12#Kg10010油漆黄、绿、红Kg各511油画笔支612填料Kg1013高压耐油橡胶石棉垫片δ=3m2100δ=2m25014电缆三相米3015胶管DN20米5016钢刷碳钢把517钢板δ=30mmm23δ=20mmm24δ=10mmm2418紫铜板δ=5mmm2319等边角铁∠75×5m4020压力表(1.5级)0-2。0MPa块各40—4.0MPa0—6。0MPa0—10.0MPa21润滑脂2#钙基Kg5022
单篇购买
VIP会员(1亿+VIP文档免费下)

扫码即表示接受《下载须知》

管线阀门施工方案

文档大小:2.6MB

限时特价:扫码查看

• 请登录后再进行扫码购买
• 使用微信/支付宝扫码注册及付费下载,详阅 用户协议 隐私政策
• 如已在其他页面进行付款,请刷新当前页面重试
• 付费购买成功后,此文档可永久免费下载
年会员
99.0
¥199.0

6亿VIP文档任选,共次下载特权。

已优惠

微信/支付宝扫码完成支付,可开具发票

VIP尽享专属权益

VIP文档免费下载

赠送VIP文档免费下载次数

阅读免打扰

去除文档详情页间广告

专属身份标识

尊贵的VIP专属身份标识

高级客服

一对一高级客服服务

多端互通

电脑端/手机端权益通用

手机号注册 用户名注册
我已阅读并接受《用户协议》《隐私政策》
已有账号?立即登录
我已阅读并接受《用户协议》《隐私政策》
已有账号?立即登录
登录
手机号登录 微信扫码登录
微信扫一扫登录 账号密码登录

首次登录需关注“豆柴文库”公众号

新用户注册
VIP会员(1亿+VIP文档免费下)
年会员
99.0
¥199.0

6亿VIP文档任选,共次下载特权。

已优惠

微信/支付宝扫码完成支付,可开具发票

VIP尽享专属权益

VIP文档免费下载

赠送VIP文档免费下载次数

阅读免打扰

去除文档详情页间广告

专属身份标识

尊贵的VIP专属身份标识

高级客服

一对一高级客服服务

多端互通

电脑端/手机端权益通用