您所在位置: 网站首页 / 文档列表 / 资产评估师考试 / 文档详情
湖北省房县内部使用《土地登记代理人之土地登记相关法律知识》资格考试必背200题大全【考点提分】.docx 立即下载
上传人:文库****品店 上传时间:2024-09-09 格式:DOCX 页数:63 大小:64KB 金币:10 举报 版权申诉
预览加载中,请您耐心等待几秒...

湖北省房县内部使用《土地登记代理人之土地登记相关法律知识》资格考试必背200题大全【考点提分】.docx

湖北省房县内部使用《土地登记代理人之土地登记相关法律知识》资格考试必背200题大全【考点提分】.docx

预览

免费试读已结束,剩余 53 页请下载文档后查看

10 金币

下载文档

如果您无法下载资料,请参考说明:

1、部分资料下载需要金币,请确保您的账户上有足够的金币

2、已购买过的文档,再次下载不重复扣费

3、资料包下载后请先用软件解压,在使用对应软件打开

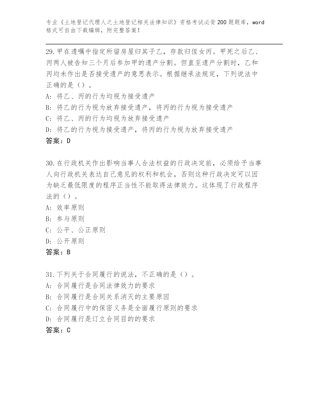
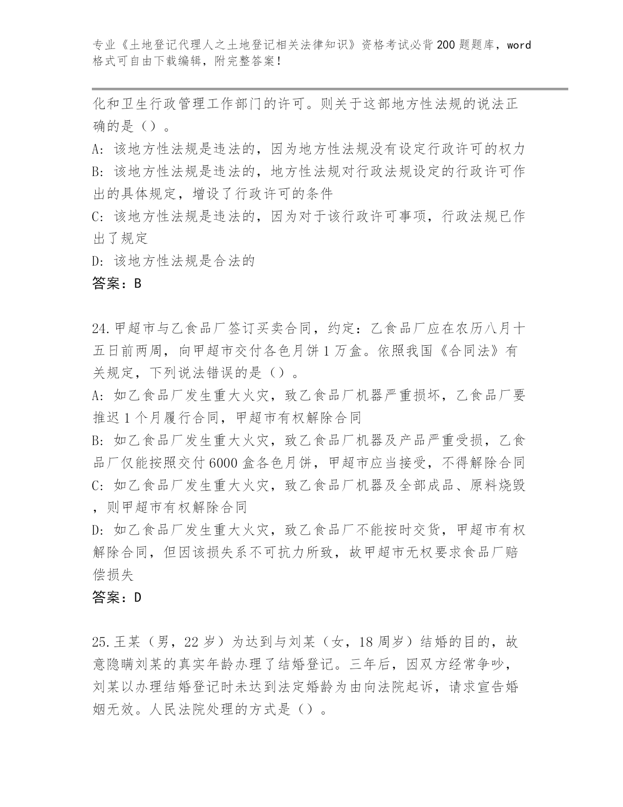
专业《土地登记代理人之土地登记相关法律知识》资格考试必背200题题库,word格式可自由下载编辑,附完整答案!湖北省房县内部使用《土地登记代理人之土地登记相关法律知识》资格考试必背200题大全【考点提分】第I部分单选题(100题)1.下列选项中,不属于人民法院应当驳回原告诉讼请求的情形有()。A:原告申请被告履行法定职责理由不成立的B:原告申请被告履行给付义务理由不成立的C:不具有原告诉讼资格的D:被诉行政行为证据确凿,适用法律、法规正确,符合法定程序的答案:C2.下列行政许可应当予以撤销的是()。A:违反法定程序作出准予行政许可决定的B:对不具备申请资格或者不符合法定条件的申请人准予行政许可的C:被许可人以欺骗、贿赂等不正当手段取得行政许可的D:行政机关工作人员滥用职权、玩忽职守作出准予行政许可决定的答案:C3.某市政府所属一行政机关作出具体行政行为后该行政机关被撤销,其职权由该市另一行政机关行使,受到具体行政行为处理的公司不服,可以向其申请行政复议的机关是()。A:市政府主管部门B:某市政府C:取代该机关的行政机关D:接受合并的行政机关答案:B4.中华人民共和国公民和外国人结婚适用()。A:法院地法律B:中华人民共和国法律C:婚姻缔结地法律D:外国人国籍国法律答案:C5.甲将其电脑借给乙使用,乙却将该电脑卖给丙。依据《合同法》的规定,下列关于乙、丙之间买卖电脑的合同效力的表述正确的是()。A:无效B:有效C:得变更或撤销D:效力待定答案:D6.可撤销合同在未被撤销以前,其效力为()。A:部分有效,部分无效B:效力待定C:有效D:无效答案:C7.某商场为招揽顾客,承诺“假一赔十”,顾客王某遂购买假手机五部,价值一万五千元,并向商场索赔,商场认为其并非消费者,拒绝赔偿。但在王某声称要向法院起诉时,遂同意赔偿人民币15万元,则()。A:商场得以王某胁迫为由主张其单方民事行为无效B:商场得以王某乘人之危为由撤销其单方民事行为C:商场应予赔偿D:商场有权以显失公平为由撤销其单方民事行为答案:C8.下列案件中,权利人有权请求返还原物的是()。A:甲向乙购羊2只,在乙将羊交给他后,又将羊卖给了丙,把羊交丙得款之后迟迟未付乙羊款,乙无奈要求甲返还2只羊B:张某借了王某的手表,向刘某炫耀说是其叔叔赠送的,刘某信以为真,以很低的价格买了下来,王某要求刘某返还,但手表已经丢失C:宋某偷了马某的金项链,并以市场价格卖给了不知情的牛某,马某要牛某返还D:于某借了何某一支金笔,谎称丢失,何某要求于某返还答案:D9.下列行为中,属于要约的是()。A:寄送产品价目表B:发布招标公告C:发布招股说明书,募集股份D:在拍卖现场,举牌竞拍答案:D10.公民认为具体行政行为侵犯其合法权益的,可以自知道该具体行政行为之日起()内提出行政复议申请。A:30日B:60日C:10日D:45日答案:B11.对当事人创设法律没有明确规定的物权类型的法律行为的效力,下列判断正确的是()。A:生效,只是不具备物权效力B:如果不在法律明确禁止之列,则确定生效C:根据意思自治原则应发生效力D:确定无效答案:A12.罚款、没收违法所得或者没收非法财物拍卖所得的款项,应()。A:交本级政府财政部门,列为本级政府财政收入B:扣除行政处罚决定机关为此支付的费用后,剩余部分上缴国库C:交处罚决定机关作办公经费D:必须全部上缴国库答案:D13.关于规章的效力,说法正确的是()。A:规章的法律效力等同于法律B:具有参照适用的效力C:法院在规章的效力上面体现了“法官造法”的力量D:由于制定主体的缘故,规章无法律效力答案:B14.甲乙双方订立了一份买卖合同,合同约定,甲从乙处购买一批货物,乙于2016年10月18日前将货物运至甲处,甲收到货物时支付价款。到了10月20日,甲仍然没有收到货物,此时,()。A:甲只能请求人民法院解除合同B:甲可以直接解除合同C:甲应当首先履行催告义务,乙在催告期内仍不履行债务的,甲才能解除合同D:甲不能解除合同,只能请求乙承担违约责任答案:C15.江某是一合伙企业的合伙事务执行人,欠罗某个人债务7万元,罗某在交易中又欠合伙企业7万元。后合伙企业解散。清算中,罗某要求以其对江某的债权抵销其所欠合伙企业的债务,各合伙人对罗某的这一要求产生了分歧。下列看法正确的是()。A:江某的债务如同合伙企业债务,罗某可以抵销其对合伙企业的债务B:罗某可以抵销其债务,但江某应分得的财产不足7万元时,应就差额部分对其他合伙人承担赔偿责任C:若江某可从合伙企业分得7万元以上的财
单篇购买
VIP会员(1亿+VIP文档免费下)

扫码即表示接受《下载须知》

湖北省房县内部使用《土地登记代理人之土地登记相关法律知识》资格考试必背200题大全【考点提分】

文档大小:64KB

限时特价:扫码查看

• 请登录后再进行扫码购买
• 使用微信/支付宝扫码注册及付费下载,详阅 用户协议 隐私政策
• 如已在其他页面进行付款,请刷新当前页面重试
• 付费购买成功后,此文档可永久免费下载
年会员
99.0
¥199.0

6亿VIP文档任选,共次下载特权。

已优惠

微信/支付宝扫码完成支付,可开具发票

VIP尽享专属权益

VIP文档免费下载

赠送VIP文档免费下载次数

阅读免打扰

去除文档详情页间广告

专属身份标识

尊贵的VIP专属身份标识

高级客服

一对一高级客服服务

多端互通

电脑端/手机端权益通用

手机号注册 用户名注册
我已阅读并接受《用户协议》《隐私政策》
已有账号?立即登录
我已阅读并接受《用户协议》《隐私政策》
已有账号?立即登录
登录
手机号登录 微信扫码登录
微信扫一扫登录 账号密码登录

首次登录需关注“豆柴文库”公众号

新用户注册
VIP会员(1亿+VIP文档免费下)
年会员
99.0
¥199.0

6亿VIP文档任选,共次下载特权。

已优惠

微信/支付宝扫码完成支付,可开具发票

VIP尽享专属权益

VIP文档免费下载

赠送VIP文档免费下载次数

阅读免打扰

去除文档详情页间广告

专属身份标识

尊贵的VIP专属身份标识

高级客服

一对一高级客服服务

多端互通

电脑端/手机端权益通用