您所在位置: 网站首页 / 文档列表 / 论文指导/设计 / 文档详情
2022研究生学位论文基本要求与格式(版).docx 立即下载
上传人:努力****冰心 上传时间:2024-09-09 格式:DOCX 页数:6 大小:13KB 金币:10 举报 版权申诉
预览加载中,请您耐心等待几秒...

2022研究生学位论文基本要求与格式(版).docx

2022研究生学位论文基本要求与格式(版).docx

预览

在线预览结束,喜欢就下载吧,查找使用更方便

10 金币

下载文档

如果您无法下载资料,请参考说明:

1、部分资料下载需要金币,请确保您的账户上有足够的金币

2、已购买过的文档,再次下载不重复扣费

3、资料包下载后请先用软件解压,在使用对应软件打开

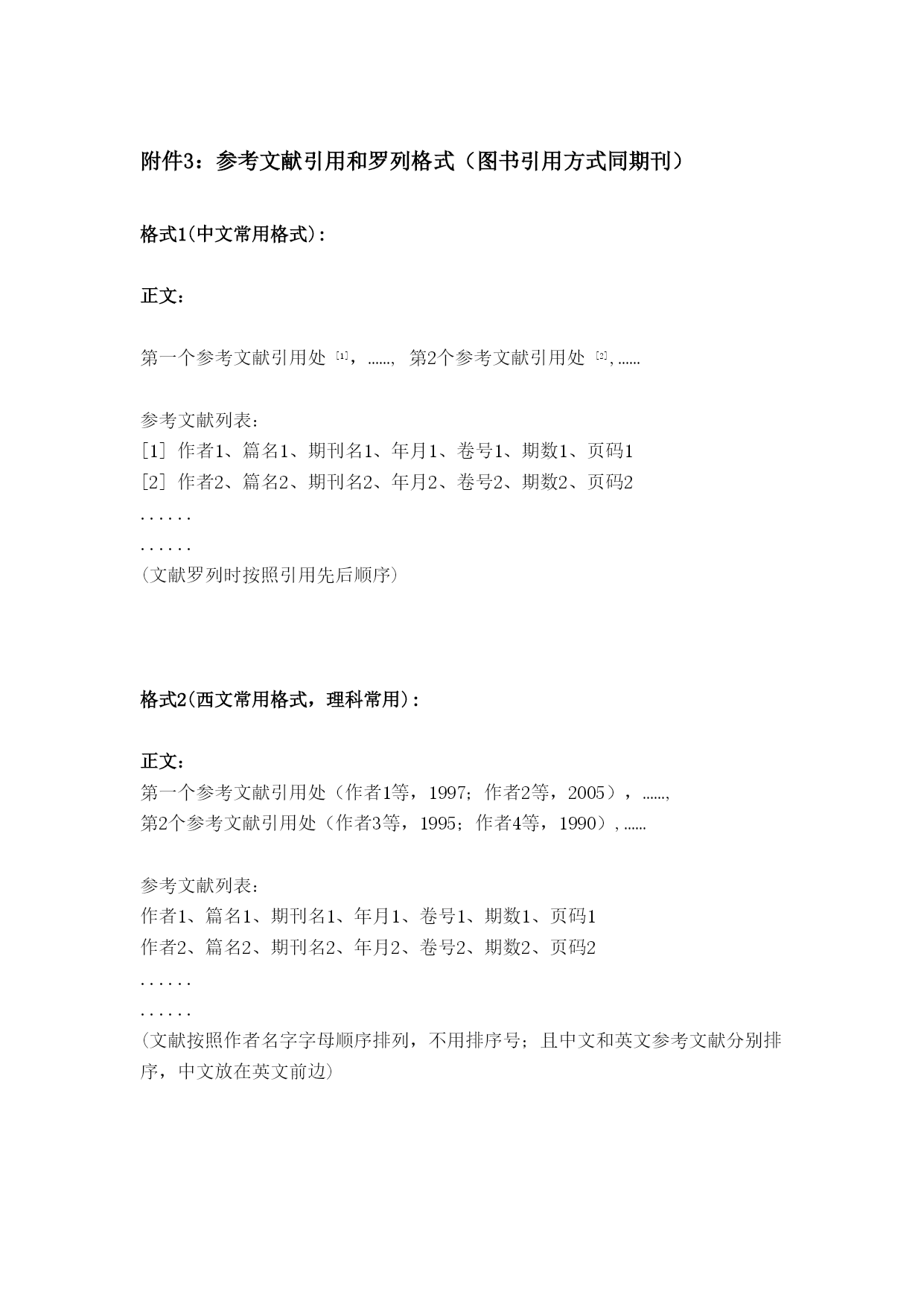
研究生学位论文的基本要求与书写格式(2007年6月修订)一、学位论文的基本要求硕士学位论文,要求对所研究的课题有新见解或新成果,并对本学科发展或经济建设、社会进步有一定意义,表明作者掌握坚实的基础理论和系统的学科知识,具有从事学术研究或担负专门技术工作的能力。学位论文应在导师指导下,由硕士研究生本人独立完成。博士学位论文,要求对所研究的课题在材料、角度、观点、方法、理论等方面或某方面有创新性成果,并对学术发展、经济建设和社会进步有较重要的意义,表明作者掌握坚实宽广的基础理论和系统深入的学科知识,具有独立从事学术研究的能力。学位论文应在导师指导下,由博士研究生本人独立完成。学位论文应当用规范汉字进行撰写,除古汉语研究中涉及的古文字和参考文献中引用的外文文献之外,均采用简体中文撰写。学位论文必须是一篇(或一组相关论文组成的一篇)系统完整的、有创造性的学术论文。不符合上述要求的,一律不接受其学位论文答辩申请。二、学位论文的一般格式学位论文一般应依次包括下述几部分:1.封面(参见附件1)。2.版权声明。3.题目:应准确概括整个论文的核心内容,简明扼要,让人一目了然。一般不宜超过20个字。4.中文摘要:内容摘要要求在3000字以内,应简要说明本论文的目的、内容、方法、成果和结论。要突出论文的创新之处。语言力求精炼、准确。在本页的最下方另起一行,注明本文的关键词(3-5个)。5.英文摘要:英文摘要上方应有题目,内容与中文摘要相同。在英文题目下面第一行写研究生姓名,专业名称用括弧括起置于姓名之后,研究生姓名下面一行写导师姓名。最下方一行为英文关键词。参见附件2。6.目录:既是论文的提纲,也是论文组成部分的小标题。7.序言(或序论、导论):内容应包括本课题对学术发展、经济建设、社会进步的理论意义和现实意义,国内外相关研究成果述评,本论文所要解决的问题,论文运用的主要理论和方法、基本思路和论文结构等。8.正文:是学位论文的主体。根据学科专业特点和选题情况,可以有不同的写作方式。但必须言之成理,论据可靠,严格遵循本学科国际通行的学术规范。9.注释:可采用脚注或尾注的方式,按照本学科国内外通行的范式,逐一注明本文引用或参考、借用的资料数据出处及他人的研究成果和观点,严禁抄袭剽窃。10.结论:论文结论要明确、精炼、完整、准确,突出自己的创造性成果或新见解。应严格区分本人研究成果与他人科研成果的界限。11.参考文献:按不同学科论文的引用规范,列于文末(通篇正文之后)。外文用原文,不必译成中文(参见附件3)。文献是期刊时,一般书写格式为:作者、篇名、期刊名、年月、卷号、期数、页码。文献是图书时,一般书写格式为:作者、书名、出版单位、年月、版次、页码。12.附录:包括正文内不便列入的公式推导,便于读者加深理解的辅助性数据和图表,论文使用的符号意义,缩略语,程序全文和有关说明,其它对正文的必要补充等。13.作者的致谢、后记或说明等一律列于论文末尾。14.学位论文原创性声明和授权使用说明(导师和作者本人均需签名)。15.封底。三、学位论文的打印和装订要求1.学位论文要用规范的汉字打印。封面统一用我校印制的“硕士研究生学位论文”、“博士研究生学位论文”的封面。封面上各栏目必须认真、正确填写。封面上导师的署名,一律以批准为本人的导师(我校在岗博士研究生指导教师)为准。如有变动,应正式提出报告,经批准后方可变动。论文一律打印。打印论文装订后的尺寸为285mm×205mm(版心尺寸为240mm×150mm)。2.论文要求字迹和标点符号清楚、工整、正确。凡层次不清,错别字较多,语句欠通顺者,应予认真返回修改。3.论文中图表、附注、参考文献、公式一律采用阿拉伯数字连续(或分章)编号。图序及图名置于图的下方;表序及表名置于表的上方;论文中的公式编号,用括弧括起写在右边行末,其间不加虚线。4.学位论文一律在左侧装订。要求装订、剪切整齐,便于使用。四、学位论文应打印和报送的册数1.硕士学位论文应按导师、学术评阅人、答辩委员会成员每人1本,校图书馆2本,院(系、所、中心)留存册数,及其他有关人员的要求,确定打印或复印的册数,一般应有10-15本。2.博士学位论文应按导师、论文评阅人、同行评议人、答辩委员会成员每人1本、校图书馆3本,院(系、所、中心)留存的册数,及有关人员的要求,确定打印或复印的册数,一般应有15-25本。3.所有获得硕士或博士学位的研究生,应按图书馆的要求提交答辩通过后的正式论文,并且印刷版与电子版在内容与形式上应完全一致。电子文本的文件格式为DOC或PDF文件,完整的电子文本包括封面、版权声明、中英文文摘、目录、正文、参考文献、附录、致谢或后记、学位论文原创性声明和授权使用声明。4.经
单篇购买
VIP会员(1亿+VIP文档免费下)

扫码即表示接受《下载须知》

2022研究生学位论文基本要求与格式(版)

文档大小:13KB

限时特价:扫码查看

• 请登录后再进行扫码购买
• 使用微信/支付宝扫码注册及付费下载,详阅 用户协议 隐私政策
• 如已在其他页面进行付款,请刷新当前页面重试
• 付费购买成功后,此文档可永久免费下载
年会员
99.0
¥199.0

6亿VIP文档任选,共次下载特权。

已优惠

微信/支付宝扫码完成支付,可开具发票

VIP尽享专属权益

VIP文档免费下载

赠送VIP文档免费下载次数

阅读免打扰

去除文档详情页间广告

专属身份标识

尊贵的VIP专属身份标识

高级客服

一对一高级客服服务

多端互通

电脑端/手机端权益通用

手机号注册 用户名注册
我已阅读并接受《用户协议》《隐私政策》
已有账号?立即登录
我已阅读并接受《用户协议》《隐私政策》
已有账号?立即登录
登录
手机号登录 微信扫码登录
微信扫一扫登录 账号密码登录

首次登录需关注“豆柴文库”公众号

新用户注册
VIP会员(1亿+VIP文档免费下)
年会员
99.0
¥199.0

6亿VIP文档任选,共次下载特权。

已优惠

微信/支付宝扫码完成支付,可开具发票

VIP尽享专属权益

VIP文档免费下载

赠送VIP文档免费下载次数

阅读免打扰

去除文档详情页间广告

专属身份标识

尊贵的VIP专属身份标识

高级客服

一对一高级客服服务

多端互通

电脑端/手机端权益通用