您所在位置: 网站首页 / 文档列表 / 预防医学/卫生学 / 文档详情
青岛公共卫生教育的演变(1898-1937).doc 立即下载
上传人:yy****24 上传时间:2024-09-04 格式:DOC 页数:4 大小:66KB 金币:16 举报 版权申诉
预览加载中,请您耐心等待几秒...

青岛公共卫生教育的演变(1898-1937).doc

青岛公共卫生教育的演变(1898-1937).doc

预览

在线预览结束,喜欢就下载吧,查找使用更方便

16 金币

下载文档

如果您无法下载资料,请参考说明:

1、部分资料下载需要金币,请确保您的账户上有足够的金币

2、已购买过的文档,再次下载不重复扣费

3、资料包下载后请先用软件解压,在使用对应软件打开

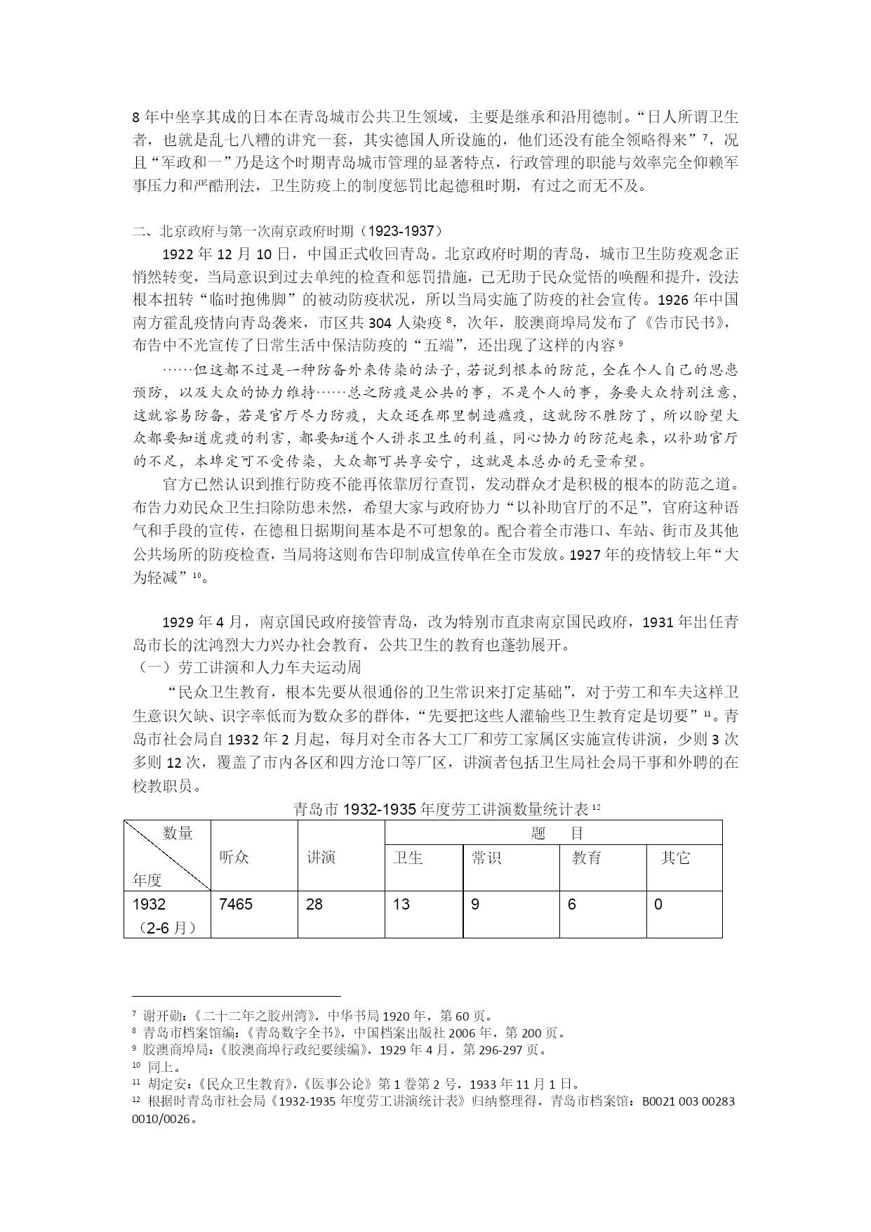
青岛公共卫生教育的演变(1898-1937)朱北辰(内蒙古师范大学历史文化学院中国近现代史010022)【摘要】为青岛奠定先进的城市卫生硬件的德日殖民者,却只用严律苛罚的卫生制度来教育华人;中国政府收回青岛之后,国人的卫生教育和防疫观念有明显进步。【关键词】青岛公共卫生宣传教育【正文】卫生教育旨在灌输和培养人民的卫生知识与健康观念,是公共卫生事业中经济而基本的工作,功在当代利在千秋。不同于“传道授业解惑”式传统意义上的教育,现代社会里的公共卫生教育,以一定的经济基础为和文明高度为积淀,更加注重群体性与普及性。由于宣传和教育,都会运用各种讯息表达方式,传播某种观念或精神来影响社会个体的思想和行动,以期全社会发生目标改变,所以在实际的公共卫生教育中,二者互通互补,不分伯仲。1898至1937年,青岛经历了从殖民统治到国人自治,其中公共卫生宣传教育的变化可谓翻天覆地。一、德日占领时期(1898-1922)德租日据24载,青岛从山东边陲的蕞尔渔村,一跃为比肩津沪的工业港口巨埠,卫生教育事业的水平却没能与城市的步调一致。德殖民者占领市区之初,便以所谓“种族卫生”原则在居住上严行种族隔离,“路皆平坦,街衢洁净,四时无疫疠之侵”(德)海因里希·谋乐辑:《青岛全书》,青岛印书局1912年,。,德人在精心打造了一座自诩为“远东最干净的城市”青岛市档案馆编:《青岛开埠十七年:<胶澳发展备忘录>全译》,中国档案出版社2007年,。的同时,仅仅依靠卫生章程来保持市区卫生和防疫的状态,取代本来多样化的卫生防疫宣传。全部的十三项卫生章程中,涉及到了街头巷里卫生的维护,公厕的使用和清扫,粪便与垃圾的运输、堆放、销毁和利用,肉食禽蛋的检疫和屠宰,传染病的报告与防护,墓地的发掘、使用和管理,甚至含有所谓“噪声污染”《订立禁止用有响小车章程》,(德)海因里希·谋乐辑《青岛全书》,青岛印书局1912年,。的内容,华人的运货车上不许装置能够发出声响的异物。这些章程中半数有这样的规定《卫生章程》,(德)谋乐辑《青岛全书》,第41-64页。:倘有违背此项章程者,一经查出,罚缴洋至二十五元之多;如无力缴洋,既监押至一星期之久;该犯法者若系华人,即罚缴洋或监押至一星期之久,或者笞责至二十五下之多。以上三项科罚或罚一项或兼罚二三项,均须随时酌定。德人在区划、教育和司法等领域都实行严格的华洋分治。“只对德国人罚款,但中国人则要鞭挞脊梁,而且对于中国人也有斩首的刑罚,压迫和歧视中国人完全本能地变成了习惯行为”朱淇:《论德国人对中国的藐视》,1908年12月15日《北京日报》。,笞责这种用荆条抽打肉体的野蛮刑罚,在清末的刑法改革中已被取消。胶澳总督却这样说道“以为对于那些习惯于干重活,并且能忍饥挨饿的库里来说,不受笞责而只关几天监禁且提供食物——质量虽差,但分量足够——这根本不算什么威慑手段”,所以“笞责完全符合所有非中国居民团体的法律感情”《胶澳总督府致帝国海军署》,1905年11月9日,转引(德)余凯思著、孙立新译:《在“模范殖民地”胶州湾的统治与抵抗——1897~1914年中国与德国的相互作用》,山东大学出版社2005年,。。违反卫生规定的华人,赤裸裸的体罚方能让他们知道下不为例,对于贫民和苦工占绝大多数的华人来说,缴不起罚金的下场只有这种“制度的教育”。1914的日德战争,日本击败德国强占胶州湾,此后直至1922年青岛为第一次日占时期。8年中坐享其成的日本在青岛城市公共卫生领域,主要是继承和沿用德制。“日人所谓卫生者,也就是乱七八糟的讲究一套,其实德国人所设施的,他们还没有能全领略得来”谢开勋:《二十二年之胶州湾》,中华书局1920年,。,况且“军政和一”乃是这个时期青岛城市管理的显著特点,行政管理的职能与效率完全仰赖军事压力和严酷刑法,卫生防疫上的制度惩罚比起德租时期,有过之而无不及。二、北京政府与第一次南京政府时期(1923-1937)1922年12月10日,中国正式收回青岛。北京政府时期的青岛,城市卫生防疫观念正悄然转变,当局意识到过去单纯的检查和惩罚措施,已无助于民众觉悟的唤醒和提升,没法根本扭转“临时抱佛脚”的被动防疫状况,所以当局实施了防疫的社会宣传。1926年中国南方霍乱疫情向青岛袭来,市区共304人染疫青岛市档案馆编:《青岛数字全书》,中国档案出版社2006年,。,次年,胶澳商埠局发布了《告市民书》,布告中不光宣传了日常生活中保洁防疫的“五端”,还出现了这样的内容胶澳商埠局:《胶澳商埠行政纪要续编》,1929年4月,第296-297页。……但这都不过是一种防备外来传染的法子,若说到根本的防范,全在个人自己的思患预防,以及大众的协力维持……总之防疫是公共的事,不是个人的事,务要大众特别注意,
单篇购买
VIP会员(1亿+VIP文档免费下)

扫码即表示接受《下载须知》

青岛公共卫生教育的演变(1898-1937)

文档大小:66KB

限时特价:扫码查看

• 请登录后再进行扫码购买
• 使用微信/支付宝扫码注册及付费下载,详阅 用户协议 隐私政策
• 如已在其他页面进行付款,请刷新当前页面重试
• 付费购买成功后,此文档可永久免费下载
年会员
99.0
¥199.0

6亿VIP文档任选,共次下载特权。

已优惠

微信/支付宝扫码完成支付,可开具发票

VIP尽享专属权益

VIP文档免费下载

赠送VIP文档免费下载次数

阅读免打扰

去除文档详情页间广告

专属身份标识

尊贵的VIP专属身份标识

高级客服

一对一高级客服服务

多端互通

电脑端/手机端权益通用

手机号注册 用户名注册
我已阅读并接受《用户协议》《隐私政策》
已有账号?立即登录
我已阅读并接受《用户协议》《隐私政策》
已有账号?立即登录
登录
手机号登录 微信扫码登录
微信扫一扫登录 账号密码登录

首次登录需关注“豆柴文库”公众号

新用户注册
VIP会员(1亿+VIP文档免费下)
年会员
99.0
¥199.0

6亿VIP文档任选,共次下载特权。

已优惠

微信/支付宝扫码完成支付,可开具发票

VIP尽享专属权益

VIP文档免费下载

赠送VIP文档免费下载次数

阅读免打扰

去除文档详情页间广告

专属身份标识

尊贵的VIP专属身份标识

高级客服

一对一高级客服服务

多端互通

电脑端/手机端权益通用