您所在位置: 网站首页 / 文档列表 / GRE / 文档详情
新GRE填空教程完全解析E5.pdf 立即下载
上传人:yy****24 上传时间:2024-09-07 格式:PDF 页数:5 大小:323KB 金币:16 举报 版权申诉
预览加载中,请您耐心等待几秒...

新GRE填空教程完全解析E5.pdf

新GRE填空教程完全解析E5.pdf

预览

在线预览结束,喜欢就下载吧,查找使用更方便

16 金币

下载文档

如果您无法下载资料,请参考说明:

1、部分资料下载需要金币,请确保您的账户上有足够的金币

2、已购买过的文档,再次下载不重复扣费

3、资料包下载后请先用软件解压,在使用对应软件打开

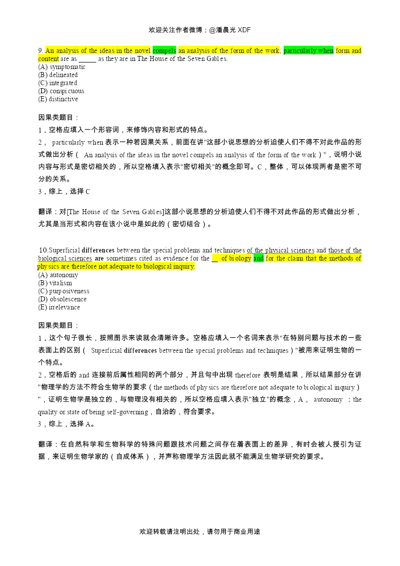
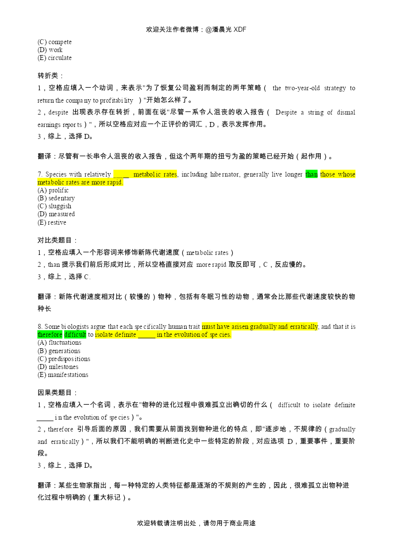
欢迎关注作者微博:@潘晨光XDF《新GRE填空教程》绿皮书完全解析V1.0—Exercise5@潘晨光XDF1.0版使用说明:1.对于每个题目,均按照“题目分类”→“分步解析”→“题干翻译”来编辑。2.解题所采用的方法,为课堂所讲的”六步法“即:功能→概念→逻辑→语义→词汇→句意,但并不是严格按照“六步”来解析,对于简单的清晰地题目,不必多费笔墨。3.对于六步法此处不再赘述,没有参加过培训的新G考生也不必担心,“分步解析“本着清晰通俗简洁的原则,适合所有备考新G的考生。4.图例说明:蓝色,黄色部分是解题线索,或语义对应点。绿色部分是逻辑判断线索。5.复习备考中应当以绿皮书为主,先自行解题,在做完之后再对照本材料进行总结,归纳。绿皮书建议大家反复做够三遍以上,反复体会解题方法与技巧,才能在考场上快速反应。6.版本说明:该版本为第一版,简单起见特命名为V1.0,1.0版本中题干翻译采用的是郝海龙老师的译作,在此特别感谢。笔者打算在后续版本中,不断完善内容,补充更多新G原题解析。并且会及时跟随XDF教材的修订,修改解析内容。7.本材料仅供学习交流使用,版权归笔者所有,转载请注明出处,请勿用于商业用途。8.欢迎诸位读者,新G考生,以及各路同行就本材料提出改善意见。笔者的联系方式:新浪微博:@潘晨光XDF人人网:潘晨光。9.祝大家取得理想的成绩!步入理想的学府!2013.5V1.0欢迎转载请注明出处,请勿用于商业用途欢迎关注作者微博:@潘晨光XDFExercise51.Inanagewithoutradioorrecordings,anage______byprint,fictiongaineditsgreatestascendancy.(A)decimated(B)denigrated(C)dominated(D)emphasized(E)resurrected对比类题目:1,空格应该填入一个过去分,词表示一个被印刷品怎么样的年代。2,后面在讲,小说获得了最大的优势。前面又说没有收音机和录音带,所以空格很显案应填入一个表示"支配""主导'等概念。所以对应选项C.3,综上,选择C。翻译:在一个没有收音机和录音唱片的时代,一个以印刷为(主导的)时代,小说获得了它最大程度上的发展优势。2.Accordingtothenewspapercritic,theperformancesatthetalentcontestlastnight_____fromacceptabletoexcellent.(A)varied(B)receded(C)swept(D)averaged(E)declined修饰类题目:1,空格应填入一个动词,反映昨晚智力竞赛的表现的情况。2,空格后面在说"从可以接受到优秀(fromacceptabletoexcellent)",这是一个范围,所以空格应体现在这个范围变化的概念。所以A是合理的。由于题干中并没有给出特定的好坏评论,所以DE都不合适。3,综上,选择A。翻译:在报纸评论家看来,昨晚智力竞赛{参赛选手}的表现在尚可接受到优秀之间(不尽相同)。3.Insomeculturestheessenceofmagicisitstraditionalintegrity;itcanbeefficientonlyifithasbeen_____withoutlossfromprimevaltimestothepresentpractitioner.(A)conventionalized(B)realized(C)transmitted(D)manipulated(E)aggrandized复指类题目:1,空格应填入一个动词的过去式,表示对于魔术本质的一个动作,这动作可以使魔术的本质更有效。2,分号表示前后信息的重复,前面在说魔术的本质是他的传统完整性,所以空格就应填入一个表现"传递"的概念。对应C,传播。3,综上,选择C。欢迎转载请注明出处,请勿用于商业用途欢迎关注作者微博:@潘晨光XDF翻译:在一些文化当中巫术的本质是它的传统的完整性,只有当巫术被毫无损失的从远古时代(传递)到今天的从业人员的手中时,它才会是有效的。4.Dramaticliteratureoften_____thehistoryofacultureinthatittakesasitssubjectmattertheimportanteventsthathaveshapedandguidedtheculture.(A)confounds(B)re
单篇购买
VIP会员(1亿+VIP文档免费下)

扫码即表示接受《下载须知》

新GRE填空教程完全解析E5

文档大小:323KB

限时特价:扫码查看

• 请登录后再进行扫码购买
• 使用微信/支付宝扫码注册及付费下载,详阅 用户协议 隐私政策
• 如已在其他页面进行付款,请刷新当前页面重试
• 付费购买成功后,此文档可永久免费下载
年会员
99.0
¥199.0

6亿VIP文档任选,共次下载特权。

已优惠

微信/支付宝扫码完成支付,可开具发票

VIP尽享专属权益

VIP文档免费下载

赠送VIP文档免费下载次数

阅读免打扰

去除文档详情页间广告

专属身份标识

尊贵的VIP专属身份标识

高级客服

一对一高级客服服务

多端互通

电脑端/手机端权益通用

手机号注册 用户名注册
我已阅读并接受《用户协议》《隐私政策》
已有账号?立即登录
我已阅读并接受《用户协议》《隐私政策》
已有账号?立即登录
登录
手机号登录 微信扫码登录
微信扫一扫登录 账号密码登录

首次登录需关注“豆柴文库”公众号

新用户注册
VIP会员(1亿+VIP文档免费下)
年会员
99.0
¥199.0

6亿VIP文档任选,共次下载特权。

已优惠

微信/支付宝扫码完成支付,可开具发票

VIP尽享专属权益

VIP文档免费下载

赠送VIP文档免费下载次数

阅读免打扰

去除文档详情页间广告

专属身份标识

尊贵的VIP专属身份标识

高级客服

一对一高级客服服务

多端互通

电脑端/手机端权益通用