您所在位置: 网站首页 / 文档列表 / 环保行业 / 文档详情
宁波市镇海区骆驼俪人娱乐会所建设项目环评文件的公告doc.doc 立即下载
上传人:天马****23 上传时间:2024-09-08 格式:DOC 页数:57 大小:30.7MB 金币:10 举报 版权申诉
预览加载中,请您耐心等待几秒...

宁波市镇海区骆驼俪人娱乐会所建设项目环评文件的公告doc.doc

宁波市镇海区骆驼俪人娱乐会所建设项目环评文件的公告doc.doc

预览

免费试读已结束,剩余 47 页请下载文档后查看

10 金币

下载文档

如果您无法下载资料,请参考说明:

1、部分资料下载需要金币,请确保您的账户上有足够的金币

2、已购买过的文档,再次下载不重复扣费

3、资料包下载后请先用软件解压,在使用对应软件打开

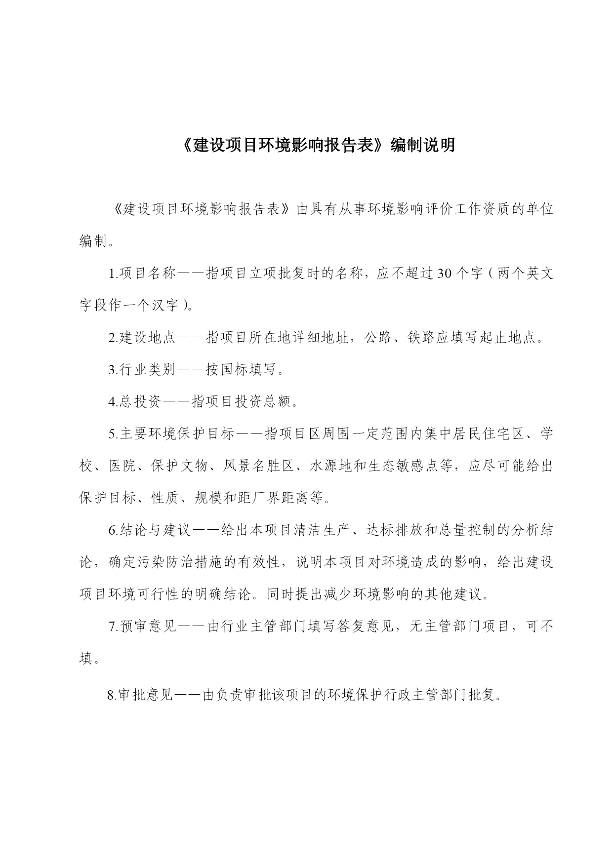
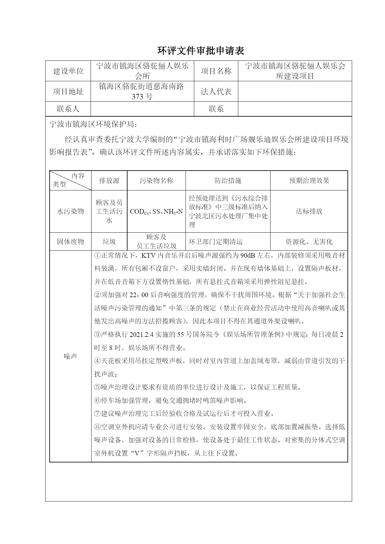
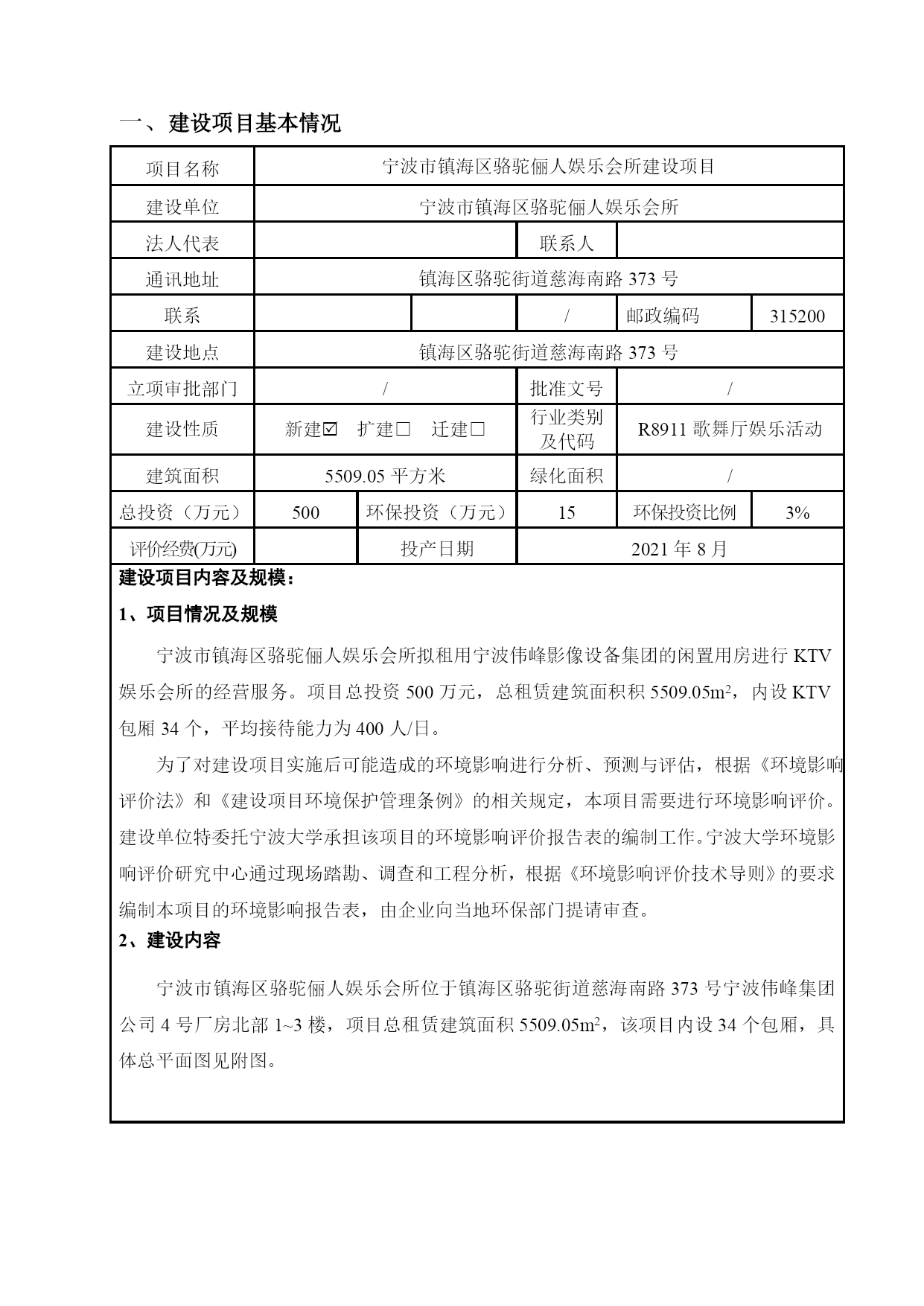
宁波市镇海区骆驼俪人娱乐会所建设项目环评文件的公告doc(完整版)(文档可以直接使用,也可根据实际需要修改使用,可编辑欢迎下载)建设项目环境影响报告表项目名称:宁波市镇海区骆驼俪人娱乐会所建设项目建设单位(盖章):宁波市镇海区骆驼俪人娱乐会所)宁波大学资质证号:国环评乙证字第2038号二O一五年六月环评文件审批申请表建设单位宁波市镇海区骆驼俪人娱乐会所项目名称宁波市镇海区骆驼俪人娱乐会所建设项目项目地址镇海区骆驼街道慈海南路373号法人代表联系人联系宁波市镇海区环境保护局:经认真审查委托宁波大学编制的“宁波市镇海利时广场靓乐迪娱乐会所建设项目环境影响报告表”,确认该环评文件所述内容属实,并承诺落实如下环保措施:内容类型排放源污染物名称防治措施预期治理效果水污染物顾客及员工生活污水CODCr、SS、NH3-N经预处理达到《污水综合排放标准》中三级标准后纳入宁波北区污水处理厂集中处理达标排放固体废物垃圾顾客及员工生活垃圾环卫部门定期清运资源化、无害化噪声①正常情况下,KTV内音乐开启后噪声源强约为90dB左右,内部装修须采用吸音材料装潢,所有包厢不设窗户,采用实墙封闭。并在现有墙体基础上,设置隔声板材,并在低音音箱下方设置惰性基础,所有悬挂式音箱须采用弹性阻尼悬挂。②须加强对22:00后音响强度的管理,确保不干扰周围环境。根据“关于加强社会生活噪声污染管理的通知”中第三条的规定(禁止在商业经营活动中使用高音喇叭或其他发出高噪声的方法招揽顾客),因此本项目不得在其通道外架设喇叭。③严格执行2021.2.4实施的55号国务院令《娱乐场所管理条例》中规定:每日凌晨2时至8时,娱乐场所不得营业。④天花板采用吊挂定型吸声板,同时对室内管道上加盖绒布罩,减弱由管道引发的干扰声波;⑤噪声治理设计要求有资质的单位进行设计及施工,以保证工程质量。⑥停车场加强管理,避免交通拥堵时鸣笛噪声影响。⑦建议噪声治理完工后经验收合格及试运行后才可投入营业。⑧空调室外机应请专业公司进行安装,安装设置牢固安全,底部加置减振垫。选择低噪声设备,加强对设备的日常检修,使设备处于最佳工作状态。对密集的分体式空调室外机设置“V”字形隔声挡板,从上往下设置。本项目生产内容及规模如发生重大变更,将重新编制相应的环评报告报批。现将本项目环评报告文件报呈贵局,请出具有关审批意见。建设单位(盖章)法人代表(签字)年月日备注《建设项目环境影响报告表》编制说明《建设项目环境影响报告表》由具有从事环境影响评价工作资质的单位编制。1.项目名称——指项目立项批复时的名称,应不超过30个字(两个英文字段作一个汉字)。2.建设地点——指项目所在地详细地址,公路、铁路应填写起止地点。3.行业类别——按国标填写。4.总投资——指项目投资总额。5.主要环境保护目标——指项目区周围一定范围内集中居民住宅区、学校、医院、保护文物、风景名胜区、水源地和生态敏感点等,应尽可能给出保护目标、性质、规模和距厂界距离等。6.结论与建议——给出本项目清洁生产、达标排放和总量控制的分析结论,确定污染防治措施的有效性,说明本项目对环境造成的影响,给出建设项目环境可行性的明确结论。同时提出减少环境影响的其他建议。7.预审意见——由行业主管部门填写答复意见,无主管部门项目,可不填。8.审批意见——由负责审批该项目的环境保护行政主管部门批复。目录TOC\o"1-3"\h\z\uHYPERLINK\l"_Toc277104633"1、建设项目基本情况PAGEREF_Toc277104633\h1HYPERLINK\l"_Toc277104634"2、建设项目所在地自然环境社会环境简况PAGEREF_Toc277104634\h4HYPERLINK\l"_Toc277104635"3、环境质量状况PAGEREF_Toc277104635\h10HYPERLINK\l"_Toc277104637"5、建设项目工程分析PAGEREF_Toc277104637\h16HYPERLINK\l"_Toc277104638"6、项目主要污染物产生及预计排放情况PAGEREF_Toc277104638\h19HYPERLINK\l"_Toc277104639"7、环境影响分析PAGEREF_Toc277104639\h20HYPERLINK\l"_Toc277104640"8、建设项目采取的防治措施及治理效果PAGEREF_Toc277104640
单篇购买
VIP会员(1亿+VIP文档免费下)

扫码即表示接受《下载须知》

宁波市镇海区骆驼俪人娱乐会所建设项目环评文件的公告doc

文档大小:30.7MB

限时特价:扫码查看

• 请登录后再进行扫码购买
• 使用微信/支付宝扫码注册及付费下载,详阅 用户协议 隐私政策
• 如已在其他页面进行付款,请刷新当前页面重试
• 付费购买成功后,此文档可永久免费下载
年会员
99.0
¥199.0

6亿VIP文档任选,共次下载特权。

已优惠

微信/支付宝扫码完成支付,可开具发票

VIP尽享专属权益

VIP文档免费下载

赠送VIP文档免费下载次数

阅读免打扰

去除文档详情页间广告

专属身份标识

尊贵的VIP专属身份标识

高级客服

一对一高级客服服务

多端互通

电脑端/手机端权益通用

手机号注册 用户名注册
我已阅读并接受《用户协议》《隐私政策》
已有账号?立即登录
我已阅读并接受《用户协议》《隐私政策》
已有账号?立即登录
登录
手机号登录 微信扫码登录
微信扫一扫登录 账号密码登录

首次登录需关注“豆柴文库”公众号

新用户注册
VIP会员(1亿+VIP文档免费下)
年会员
99.0
¥199.0

6亿VIP文档任选,共次下载特权。

已优惠

微信/支付宝扫码完成支付,可开具发票

VIP尽享专属权益

VIP文档免费下载

赠送VIP文档免费下载次数

阅读免打扰

去除文档详情页间广告

专属身份标识

尊贵的VIP专属身份标识

高级客服

一对一高级客服服务

多端互通

电脑端/手机端权益通用