您所在位置: 网站首页 / 文档列表 / 教学研究 / 文档详情
中学)学科教学质量综合评估方案.docx 立即下载
上传人:书生****写意 上传时间:2024-09-07 格式:DOCX 页数:14 大小:27KB 金币:10 举报 版权申诉
预览加载中,请您耐心等待几秒...

中学)学科教学质量综合评估方案.docx

中学)学科教学质量综合评估方案.docx

预览

免费试读已结束,剩余 4 页请下载文档后查看

10 金币

下载文档

如果您无法下载资料,请参考说明:

1、部分资料下载需要金币,请确保您的账户上有足够的金币

2、已购买过的文档,再次下载不重复扣费

3、资料包下载后请先用软件解压,在使用对应软件打开

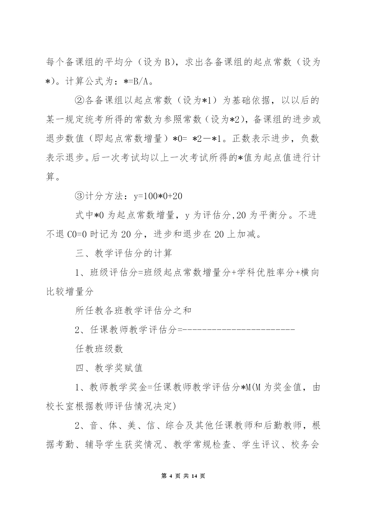
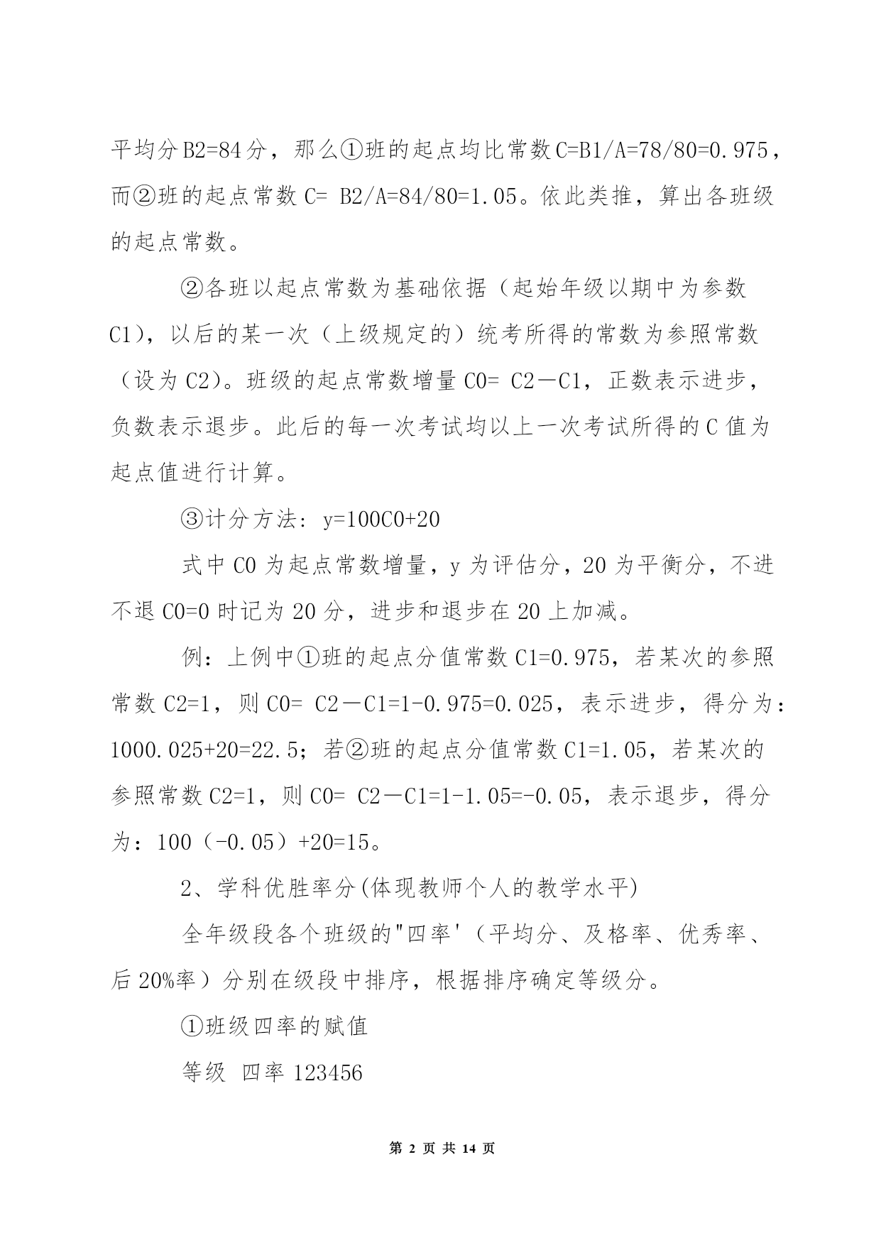
第PAGE\*MERGEFORMAT14页共NUMPAGES\*MERGEFORMAT14页中学)学科教学质量综合评估方案澳城学校(中学)学科教学质量综合评估方案学校为进一步规范并加强对教学质量的监控与管理,不断促进全体教师树立质量意识,提高教学能力,提升课堂教学效果;全面、系统、客观、公正地对教师教学业绩进行考核,建立科学合理、公开公平的评价体系,特制订《z澳城学校学科教学质量综合评估方案》。一、评估项目1、班级起点常数增量评估2、学科优胜率评估3、学科横向比较增量评估二、评估方法1、班级起点常数增量分(体现教师任教班级的学科水平)班级起点常数增量评估与试卷难度无关,与班级原基础无关。计算方法如下:①以年级段为单位,学科通过一次全段性的统一考试,得出全段平均分(设为A),以班级为单位,得出每个班级的平均分(设为B),则把班级学科平均成绩与段学科平均成绩的比值作为班级的起点常数(设为C),计算公式为:C=B/A。例:某级段语文平均分A=80分,①班平均分B1=78分,②班平均分B2=84分,那么①班的起点均比常数C=B1/A=78/80=0.975,而②班的起点常数C=B2/A=84/80=1.05。依此类推,算出各班级的起点常数。②各班以起点常数为基础依据(起始年级以期中为参数C1),以后的某一次(上级规定的)统考所得的常数为参照常数(设为C2)。班级的起点常数增量C0=C2-C1,正数表示进步,负数表示退步。此后的每一次考试均以上一次考试所得的C值为起点值进行计算。③计分方法:y=100C0+20式中C0为起点常数增量,y为评估分,20为平衡分,不进不退C0=0时记为20分,进步和退步在20上加减。例:上例中①班的起点分值常数C1=0.975,若某次的参照常数C2=1,则C0=C2-C1=1-0.975=0.025,表示进步,得分为:1000.025+20=22.5;若②班的起点分值常数C1=1.05,若某次的参照常数C2=1,则C0=C2-C1=1-1.05=-0.05,表示退步,得分为:100(-0.05)+20=15。2、学科优胜率分(体现教师个人的教学水平)全年级段各个班级的"四率'(平均分、及格率、优秀率、后20%率)分别在级段中排序,根据排序确定等级分。①班级四率的赋值等级四率123456平均分1513111098及格率1513111098优秀率1513111098后20%率1513111098班级中后20%的学生数说明:(1)班级后20%率=----------100%班级参加考试的总人数班级中后20%人数是指该班在全段后20%人数中所占的人数。(2)班级学生数以实际参加考试人数计算(四率计算时插班生除外)(3)平均分差距在1分则按同一等级靠前记;及格率,优秀率,后20%率差距在2%则按同一等级靠前记②计分方法:学科优胜率分=平均分+优秀率+及格率+后20%率3、横向比较增量分(体现备课组教师间的团队协作水平)横向比较分是备课组全组平均分与兄弟学校(选择2-3所中等水平)平均分比较,按进退步得分计入全组教师的成绩。计算方法类似于班级起点常数增量。①以本区若干所学校为单位,通过一次统一考试,得出全区若干所学校某学科的平均分(设为A),以备课组为单位,求出每个备课组的平均分(设为B),求出各备课组的起点常数(设为*)。计算公式为:*=B/A。②各备课组以起点常数(设为*1)为基础依据,以以后的某一规定统考所得的常数为参照常数(设为*2),备课组的进步或退步数值(即起点常数增量)*0=*2-*1。正数表示进步,负数表示退步。后一次考试均以上一次考试所得的*值为起点值进行计算。③计分方法:y=100*0+20式中*0为起点常数增量,y为评估分,20为平衡分。不进不退C0=0时记为20分,进步和退步在20上加减。三、教学评估分的计算1、班级评估分=班级起点常数增量分+学科优胜率分+横向比较增量分所任教各班教学评估分之和2、任课教师教学评估分=-----------------------任教班级数四、教学奖赋值1、教师教学奖金=任课教师教学评估分*M(M为奖金值,由校长室根据教师评估情况决定)2、音、体、美、信、综合及其他任课教师和后勤教师,根据考勤、辅导学生获奖情况、教学常规检查、学生评议、校务会人员考核得分等几方面的综合表现,由校务会给予定性或定量评估,赋分定奖。五、说明事项1、教师中途接班、毕业班下学期考核由校务会集体决议讨论通过。2、本方案最终解释权属z澳城学校校长室。澳城学校[管理文库.glwK8.com]篇2:县某小学语文学科教学建议县某小学语文学科教学建议教学质量抽测目的是了解学生学习目标达成程度,更是为了检验和改进学生的语文学习和教师的教学,从中明确教学的着力点,从而有效地促
单篇购买
VIP会员(1亿+VIP文档免费下)

扫码即表示接受《下载须知》

中学)学科教学质量综合评估方案

文档大小:27KB

限时特价:扫码查看

• 请登录后再进行扫码购买
• 使用微信/支付宝扫码注册及付费下载,详阅 用户协议 隐私政策
• 如已在其他页面进行付款,请刷新当前页面重试
• 付费购买成功后,此文档可永久免费下载
年会员
99.0
¥199.0

6亿VIP文档任选,共次下载特权。

已优惠

微信/支付宝扫码完成支付,可开具发票

VIP尽享专属权益

VIP文档免费下载

赠送VIP文档免费下载次数

阅读免打扰

去除文档详情页间广告

专属身份标识

尊贵的VIP专属身份标识

高级客服

一对一高级客服服务

多端互通

电脑端/手机端权益通用

手机号注册 用户名注册
我已阅读并接受《用户协议》《隐私政策》
已有账号?立即登录
我已阅读并接受《用户协议》《隐私政策》
已有账号?立即登录
登录
手机号登录 微信扫码登录
微信扫一扫登录 账号密码登录

首次登录需关注“豆柴文库”公众号

新用户注册
VIP会员(1亿+VIP文档免费下)
年会员
99.0
¥199.0

6亿VIP文档任选,共次下载特权。

已优惠

微信/支付宝扫码完成支付,可开具发票

VIP尽享专属权益

VIP文档免费下载

赠送VIP文档免费下载次数

阅读免打扰

去除文档详情页间广告

专属身份标识

尊贵的VIP专属身份标识

高级客服

一对一高级客服服务

多端互通

电脑端/手机端权益通用