您所在位置: 网站首页 / 文档列表 / 施工组织 / 文档详情
新区住宅楼工程施工组织设计样本.doc 立即下载
上传人:俊凤****bb 上传时间:2024-09-07 格式:DOC 页数:47 大小:195KB 金币:10 举报 版权申诉
预览加载中,请您耐心等待几秒...

新区住宅楼工程施工组织设计样本.doc

新区住宅楼工程施工组织设计样本.doc

预览

免费试读已结束,剩余 37 页请下载文档后查看

10 金币

下载文档

如果您无法下载资料,请参考说明:

1、部分资料下载需要金币,请确保您的账户上有足够的金币

2、已购买过的文档,再次下载不重复扣费

3、资料包下载后请先用软件解压,在使用对应软件打开

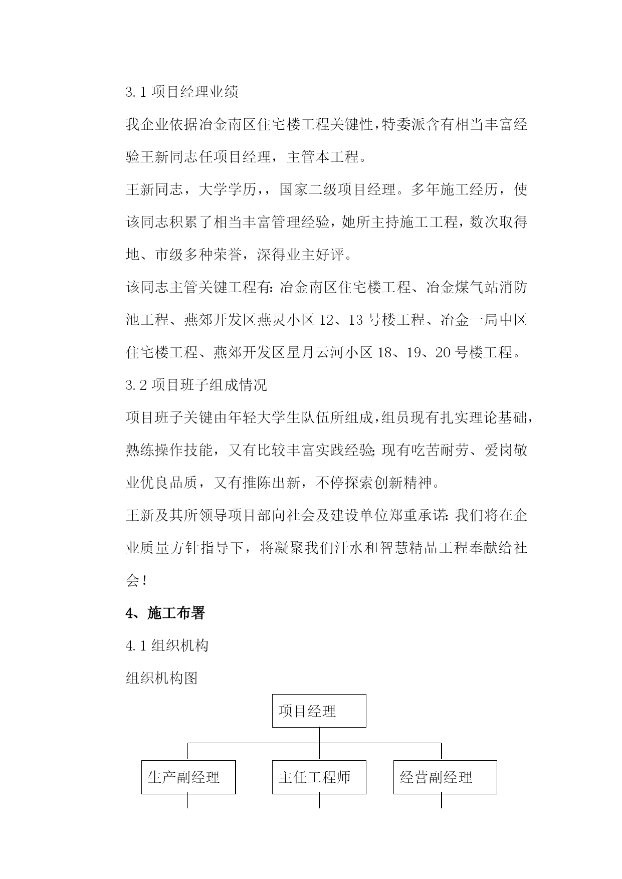
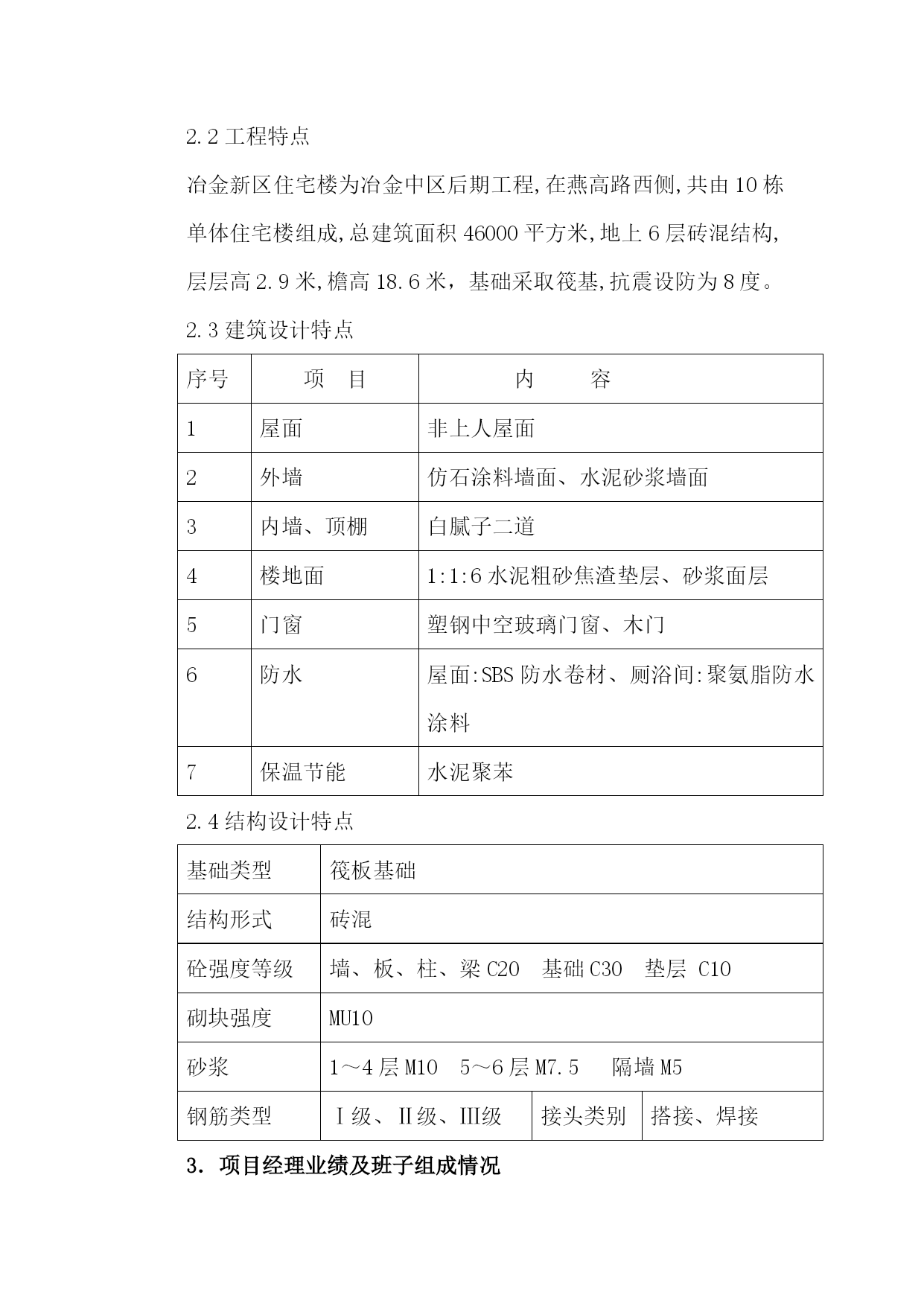
1.编制依据1.1施工图图纸名称图号总平面部署图—建筑施工图各楼建施图纸结构施工图各楼结施图纸给排水施工图各楼水施图纸暖通施工图各楼暖施图纸电气施工图各楼电施图纸1.2关键图集、标准、规范、规程类别名称编号图集建筑结构通用图集88JX系列建筑物抗震结构详图G329-129标准砼强度检验评定标准GBJ107-1987建筑工程质量检验评定标准GB50300-规范规程国家砼结构工程施工质量验收规范GB50204-工程测量规范GB50026-1993地基和基础工程验收规范GB50202-屋面工程施工质量验收规范GB50207-建筑装饰装修工程验收规范GB50210-建设工程项目管理规范GB50326-工程建设标准强制性条文房屋建筑部分()砌体工程施工质量验收规范GB50203-建筑给水排水及采暖验收规范GB50242-建筑电气工程施工验收规范GB50303-建设工程现场供用电安全规范GB50194-1993塔吊起重机安全规程GB5144-1985行业建筑施工高处作业安全技术规程JGJ80-1991建筑机械使用安全技术规程JGJ33-施工现场临时用电安全技术规程JGJ46-1998混凝土泵送施工技术规程JGJ04-1997地方建筑工程资料管理规程DB1335-河北建筑工程施工安全规程DB13(J)45—2、工程概况2.1工程介绍序号项目内容1工程名称冶金一局天元职员住宅楼工程2工程业主中国冶勘工程总局一局3勘察单位中冶地勘岩土工程4设计单位中冶地建筑设计咨询5监理单位三河金城监理企业6建筑面积46000平方米7地理位置燕郊开发区燕高路西侧8施工总包中冶勘建筑安装工程2.2工程特点冶金新区住宅楼为冶金中区后期工程,在燕高路西侧,共由10栋单体住宅楼组成,总建筑面积46000平方米,地上6层砖混结构,层层高2.9米,檐高18.6米,基础采取筏基,抗震设防为8度。2.3建筑设计特点序号项目内容1屋面非上人屋面2外墙仿石涂料墙面、水泥砂浆墙面3内墙、顶棚白腻子二道4楼地面1:1:6水泥粗砂焦渣垫层、砂浆面层5门窗塑钢中空玻璃门窗、木门6防水屋面:SBS防水卷材、厕浴间:聚氨脂防水涂料7保温节能水泥聚苯2.4结构设计特点基础类型筏板基础结构形式砖混砼强度等级墙、板、柱、梁C20基础C30垫层C10砌块强度MU10砂浆1~4层M105~6层M7.5隔墙M5钢筋类型Ⅰ级、Ⅱ级、Ⅲ级接头类别搭接、焊接3.项目经理业绩及班子组成情况3.1项目经理业绩我企业依据冶金南区住宅楼工程关键性,特委派含有相当丰富经验王新同志任项目经理,主管本工程。王新同志,大学学历,,国家二级项目经理。多年施工经历,使该同志积累了相当丰富管理经验,她所主持施工工程,数次取得地、市级多种荣誉,深得业主好评。该同志主管关键工程有:冶金南区住宅楼工程、冶金煤气站消防池工程、燕郊开发区燕灵小区12、13号楼工程、冶金一局中区住宅楼工程、燕郊开发区星月云河小区18、19、20号楼工程。3.2项目班子组成情况项目班子关键由年轻大学生队伍所组成,组员现有扎实理论基础,熟练操作技能,又有比较丰富实践经验;现有吃苦耐劳、爱岗敬业优良品质,又有推陈出新,不停探索创新精神。王新及其所领导项目部向社会及建设单位郑重承诺:我们将在企业质量方针指导下,将凝聚我们汗水和智慧精品工程奉献给社会!4、施工布署4.1组织机构组织机构图项目经理生产副经理主任工程师经营副经理工程组安全组技术组质量组物资组核实组各分包单位项目领导班子由项目经理、主任工程师、生产副经理及经营副经理组成,主管技术、质量、安全、经营、成本和行政管理工作,并负责对工程领导、指挥、协调、决议等重大事宜。项目经理对企业负责,其它人员对项目经理负责,经理部下设六个工作组,各工作组职能以下:4.1.1工程组:负责制订落实生产计划,完成工程量统计,组织实施现场各阶段平面部署、生产计划、安全文明施工及劳动力、工程质量等多种施工原因日常管理;4.1.2安全组:负责安全防护、消防保卫、环境保护等工作。4.1.3技术组:负责编制和落实施工组织设计、施工方案,进行技术交底,组织技术培训,办理工程洽商变更,聚集整理工程资料,组织物资检验和试验,检验监督工程质量,调整工序矛盾,并立即处理施工中出现技术问题。4.1.4质量组:负责施工质量程序管理工作,监督检验工程施工质量,编制、搜集、整理工程施工质量验收统计等施工资料。4.1.5物资组:负责工程物资和施工机具购置、搬运、贮存,编制并实施物资使用计划,监督控制现场多种物资使用情况,维修保养施工机具等,并负责材料标识及发放工作;4.1.6核实组:负责编制工程产值报表,计算工程量,日常财务管理,工程成本核实,资金管理、分包协议管理等工作。4.2质量管理体系及分工
单篇购买
VIP会员(1亿+VIP文档免费下)

扫码即表示接受《下载须知》

新区住宅楼工程施工组织设计样本

文档大小:195KB

限时特价:扫码查看

• 请登录后再进行扫码购买
• 使用微信/支付宝扫码注册及付费下载,详阅 用户协议 隐私政策
• 如已在其他页面进行付款,请刷新当前页面重试
• 付费购买成功后,此文档可永久免费下载
年会员
99.0
¥199.0

6亿VIP文档任选,共次下载特权。

已优惠

微信/支付宝扫码完成支付,可开具发票

VIP尽享专属权益

VIP文档免费下载

赠送VIP文档免费下载次数

阅读免打扰

去除文档详情页间广告

专属身份标识

尊贵的VIP专属身份标识

高级客服

一对一高级客服服务

多端互通

电脑端/手机端权益通用

手机号注册 用户名注册
我已阅读并接受《用户协议》《隐私政策》
已有账号?立即登录
我已阅读并接受《用户协议》《隐私政策》
已有账号?立即登录
登录
手机号登录 微信扫码登录
微信扫一扫登录 账号密码登录

首次登录需关注“豆柴文库”公众号

新用户注册
VIP会员(1亿+VIP文档免费下)
年会员
99.0
¥199.0

6亿VIP文档任选,共次下载特权。

已优惠

微信/支付宝扫码完成支付,可开具发票

VIP尽享专属权益

VIP文档免费下载

赠送VIP文档免费下载次数

阅读免打扰

去除文档详情页间广告

专属身份标识

尊贵的VIP专属身份标识

高级客服

一对一高级客服服务

多端互通

电脑端/手机端权益通用