您所在位置: 网站首页 / 文档列表 / 电子设计 / 文档详情
电工电子技术项目教程教案.docx 立即下载
上传人:邻家****ng 上传时间:2024-09-04 格式:DOCX 页数:111 大小: 金币:10 举报 版权申诉
预览加载中,请您耐心等待几秒...

电工电子技术项目教程教案.docx

电工电子技术项目教程教案.docx

预览

免费试读已结束,剩余 101 页请下载文档后查看

10 金币

下载文档

如果您无法下载资料,请参考说明:

1、部分资料下载需要金币,请确保您的账户上有足够的金币

2、已购买过的文档,再次下载不重复扣费

3、资料包下载后请先用软件解压,在使用对应软件打开

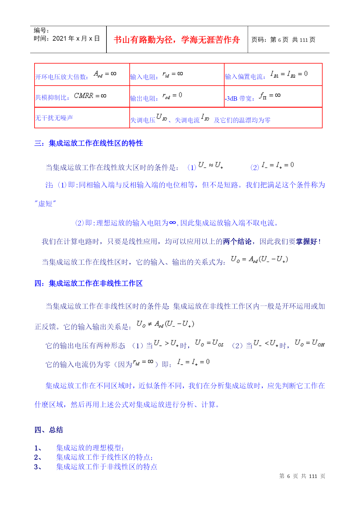
编号:时间:2021年x月x日书山有路勤为径,学海无涯苦作舟页码:第PAGE111页共NUMPAGES111页第PAGE\*MERGEFORMAT111页共NUMPAGES\*MERGEFORMAT111页湖南同德职业技术学院2013年度第一学期专业基础课备课本班级:电子357班科组:电子教研组科目:电工电子技术项目教程任课老师:林英辉学期授课计划说明:1.课程的性质和内容本课程是技工学校电子类专业和家用电器维修专业的一门专业基础课。主要内容包括:常用半导体器件的工作特性和主要参数,放大、振荡、整流、稳压等电路的典型形式、分析方法及其应用。2.课程的任务和要求(1)了解晶体二极管、晶体三极管、场效应管、集成运算放大器等常用半导体器件的工作特性和主要参数,并能进行简单的检测和选用。(2)掌握低频放大器、直流放大器、负反馈放大器、调谐放大器、正弦波振荡器、功率放大器、直流稳压电源等电路的典型形式、分析方法及其应用,能进行简单的计算。(3)了解晶闸管、单结晶体管的工作特性、主要参数及其应用。(4)掌握电子电路的基本实验技能。(5)了解与本课程有关的新器件、新技术,初步具有查阅半导体器件有关资料的能力。教材名称、版本、编著者电工电子技术项目教程北京大学出版社杨德明本课程总课时已授课时尚余课时本学期教学周本学期学时分配总课时其中讲授课时习题课时实验(实习)课时测验课时复习课时2161141021910254444随堂测验随堂复习教学进度表周次章节或单元教学内容周总课时习题(作业)课时测验(实验)课时授课课时1六了解电流-电压变换器61232六设计电器安全保护插座6243七逻辑电平测试笔6244七电话防盗打指示器61235八三人表决器设计6426八常用组合逻辑电路6247九遥控开关接收器61238九可调定时器60249十555定时器及应用612310十555定时器及应用602411十一D/A与A/D转换电路62312十一D/A与A/D转换电路60513十二直流稳压电源2414十二直流稳压电源12315直流稳压电源装配与调试6616调幅收音机的制作与调试6617作品验收复习64218期末考试1920《电工电子技术项目教学》课程单元教学设计设计者:林英辉所属系部(教研室):技术工程系机电教研室本单元标题:集成运算放大器授课班级大357班上课时间第二周3月4日第6节上课地点522室第三周3月12日第6节120室教学目的了解集成运放的性能特点。掌握理想运放分析方法。认识反馈。了解运放的输入输出特性。掌握运放的非线性应用。了解信号发生器。教学目标能力(技能)目标知识目标通过理论学习,能正确识读运放电路图。能正确使用集成运放电路。掌握运放电路的分析方法。及其基本概念。掌握运放的典型电路形式。重点难点及解决方法重点:运放典型应用电路的结构与形式难点:运放电路的分析方法。教学重点的解决方法:采用多媒体教学。难点的解决方法:采用案例法激发学生的动笔计算的兴趣,加强对难点的理解。参考资料第二周星期一第5,6节2013年3月4日复习:差动放大器的组成及特点,为什么集成运放要应差动放大器作为输入级?引入正文一:低频等效电路在电路中集成运放作为一个完整的独立的器件来对待。于是在分析、计算时我们用等效电路来代替集成运放。由于集成运放主要用于频率不高的场合,因此我们只学习低频率时的等效电路。右图所示为集成运放的符号,它有两个输入端和一个输出端。其中:标有的为同相输入端(输出电压的相位与该输入电压的相位相同)标有的为反相输入端(输出电压的相位与该输入电压的相位相反)二:理想集成运放一般我们是把集成运放视为理想的(将集成运放的各项技术指标理想化)开环电压放大倍数:输入电阻:输入偏置电流:共模抑制比:输出电阻:-3dB带宽:无干扰无噪声失调电压、失调电流及它们的温漂均为零三:集成运放工作在线性区的特性当集成运放工作在线性放大区时的条件是:(1)(2)注:(1)即:同相输入端与反相输入端的电位相等,但不是短路。我们把满足这个条件称为"虚短"(2)即:理想运放的输入电阻为∞,因此集成运放输入端不取电流。我们在计算电路时,只要是线性应用,均可以应用以上的两个结论,因此我们要掌握好!当集成运放工作在线性区时,它的输入、输出的关系式为:四:集成运放工作在非线性工作区当集成运放工作在非线性区时的条件是:集成运放在非线性工作区内一般是开环运用或加正反馈。它的输入输出关系是:它的输出电压有两种形态:(1)当时,(2)当时,它的输入电流仍为零(因为)即:集成运放工作在不同区域时,
单篇购买
VIP会员(1亿+VIP文档免费下)

扫码即表示接受《下载须知》

电工电子技术项目教程教案

文档大小:

限时特价:扫码查看

• 请登录后再进行扫码购买
• 使用微信/支付宝扫码注册及付费下载,详阅 用户协议 隐私政策
• 如已在其他页面进行付款,请刷新当前页面重试
• 付费购买成功后,此文档可永久免费下载
年会员
99.0
¥199.0

6亿VIP文档任选,共次下载特权。

已优惠

微信/支付宝扫码完成支付,可开具发票

VIP尽享专属权益

VIP文档免费下载

赠送VIP文档免费下载次数

阅读免打扰

去除文档详情页间广告

专属身份标识

尊贵的VIP专属身份标识

高级客服

一对一高级客服服务

多端互通

电脑端/手机端权益通用

手机号注册 用户名注册
我已阅读并接受《用户协议》《隐私政策》
已有账号?立即登录
我已阅读并接受《用户协议》《隐私政策》
已有账号?立即登录
登录
手机号登录 微信扫码登录
微信扫一扫登录 账号密码登录

首次登录需关注“豆柴文库”公众号

新用户注册
VIP会员(1亿+VIP文档免费下)
年会员
99.0
¥199.0

6亿VIP文档任选,共次下载特权。

已优惠

微信/支付宝扫码完成支付,可开具发票

VIP尽享专属权益

VIP文档免费下载

赠送VIP文档免费下载次数

阅读免打扰

去除文档详情页间广告

专属身份标识

尊贵的VIP专属身份标识

高级客服

一对一高级客服服务

多端互通

电脑端/手机端权益通用