您所在位置: 网站首页 / 文档列表 / 机械理论及资料 / 文档详情
机械抢险工程合同.docx 立即下载
上传人:豆柴****作者 上传时间:2024-09-07 格式:DOCX 页数:19 大小:20KB 金币:9 举报 版权申诉
预览加载中,请您耐心等待几秒...

机械抢险工程合同.docx

机械抢险工程合同.docx

预览

免费试读已结束,剩余 9 页请下载文档后查看

9 金币

下载文档

如果您无法下载资料,请参考说明:

1、部分资料下载需要金币,请确保您的账户上有足够的金币

2、已购买过的文档,再次下载不重复扣费

3、资料包下载后请先用软件解压,在使用对应软件打开

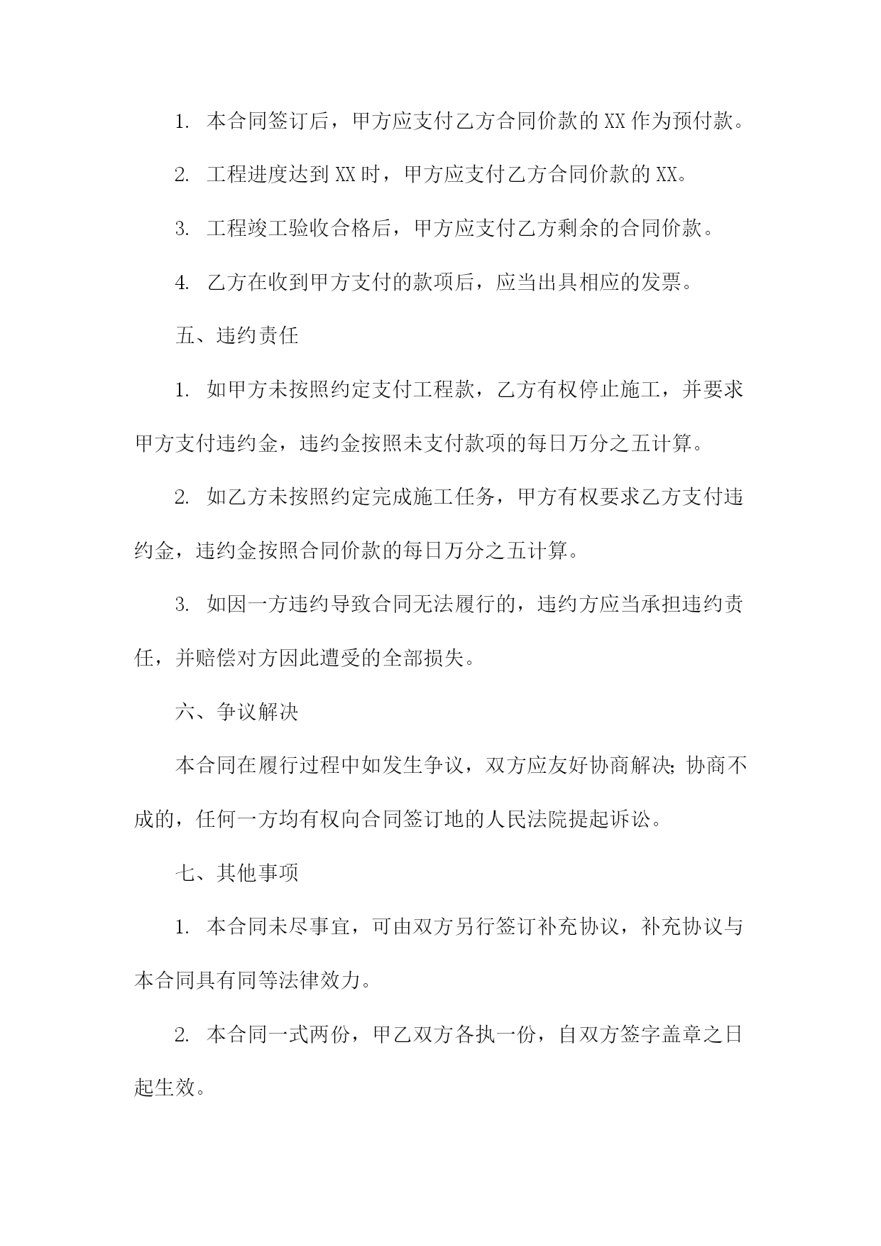
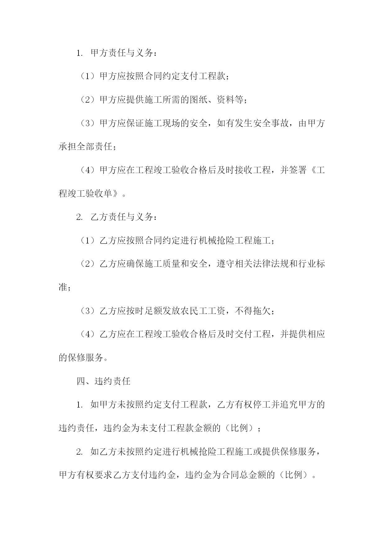
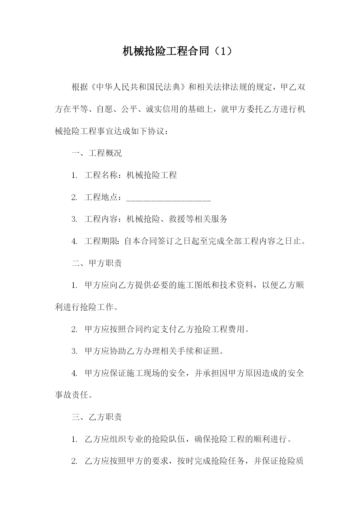
机械抢险工程合同甲方:(甲方全称)乙方:(乙方全称)根据《中华人民共和国民法典》和相关法律法规的规定,甲乙双方在平等、自愿、公平、诚实信用的基础上,就甲方委托乙方进行机械抢险工程事宜达成如下协议:一、工程概况1.工程名称:(工程名称)2.工程地点:(工程地点)3.工程内容:(工程内容描述)4.工程期限:自本合同签订之日起计算,至工程完成之日止。二、工程造价与支付方式1.工程造价:人民币(金额)元整(大写:(金额大写))。2.支付方式:甲方在合同签订后(支付比例)内支付预付款,剩余款项在工程完成后(支付比例)内付清。3.付款进度:甲方应按期支付工程款,否则乙方有权停工并追究甲方的违约责任。三、双方责任与义务1.甲方责任与义务:(1)甲方应按照合同约定支付工程款;(2)甲方应提供施工所需的图纸、资料等;(3)甲方应保证施工现场的安全,如有发生安全事故,由甲方承担全部责任;(4)甲方应在工程竣工验收合格后及时接收工程,并签署《工程竣工验收单》。2.乙方责任与义务:(1)乙方应按照合同约定进行机械抢险工程施工;(2)乙方应确保施工质量和安全,遵守相关法律法规和行业标准;(3)乙方应按时足额发放农民工工资,不得拖欠;(4)乙方应在工程竣工验收合格后及时交付工程,并提供相应的保修服务。四、违约责任1.如甲方未按照约定支付工程款,乙方有权停工并追究甲方的违约责任,违约金为未支付工程款金额的(比例);2.如乙方未按照约定进行机械抢险工程施工或提供保修服务,甲方有权要求乙方支付违约金,违约金为合同总金额的(比例)。五、争议解决如双方在合同履行过程中发生争议,应首先协商解决;协商不成的,任何一方均有权向(管辖法院)提起诉讼。六、其他事项1.本合同自双方签字(盖章)之日起生效,一式两份甲乙双方各执一份;2.未尽事宜,可另行签订补充协议,补充协议与本合同具有同等法律效力;3.本合同未尽事宜,可由甲乙双方协商补充,并作为本合同的组成部分;4.本合同项下的通知或其他书面文件,应以挂号邮件、特快专递、电子邮件或其他书面形式送达。双方书面同意的其他送达方式也具有法律效力。甲方(盖章):(甲方公章)法定代表人(签字):(甲方手写签名)日期:XXXX年XX月XX日乙方(盖章):(乙方公章)法定代表人(签字):(乙方手写签名)日期:XXXX年XX月XX日机械抢险工程合同(1)根据《中华人民共和国民法典》和相关法律法规的规定,甲乙双方在平等、自愿、公平、诚实信用的基础上,就甲方委托乙方进行机械抢险工程事宜达成如下协议:一、工程概况1.工程名称:机械抢险工程2.工程地点:____________________3.工程内容:机械抢险、救援等相关服务4.工程期限:自本合同签订之日起至完成全部工程内容之日止。二、甲方职责1.甲方应向乙方提供必要的施工图纸和技术资料,以便乙方顺利进行抢险工作。2.甲方应按照合同约定支付乙方抢险工程费用。3.甲方应协助乙方办理相关手续和证照。4.甲方应保证施工现场的安全,并承担因甲方原因造成的安全事故责任。三、乙方职责1.乙方应组织专业的抢险队伍,确保抢险工程的顺利进行。2.乙方应按照甲方的要求,按时完成抢险任务,并保证抢险质量。3.乙方应严格遵守国家法律法规和行业规范,确保抢险工程的安全。4.乙方应保守甲方商业秘密,不得泄露给任何第三方。四、工程费用及支付方式1.工程费用根据实际工程量和工作内容,双方协商确定。2.甲方应按合同约定支付乙方工程费用,支付方式为银行转账。3.工程完成后,甲方应在7个工作日内完成工程费用的结算。五、违约责任1.如甲方未按照约定支付工程费用,乙方有权暂停施工,并要求甲方支付违约金。2.如乙方未能按照约定完成抢险任务,甲方有权要求乙方支付违约金,并赔偿因此造成的损失。3.如因一方违约给另一方造成损失的,违约方应承担赔偿责任。六、争议解决如双方在合同履行过程中发生争议,应首先协商解决;协商不成的,任何一方均有权向合同签订地人民法院提起诉讼。七、其他事项1.本合同自双方签字盖章之日起生效,一式两份甲乙双方各执一份。2.本合同未尽事宜,可由双方另行签订补充协议,补充协议与本合同具有同等法律效力。3.本合同项下的通知或其他书面文件,应以挂号邮件、特快专递、电子邮件或其他书面形式送达。双方书面同意的其他送达方式也具有法律效力。甲方(盖章):__________________法定代表人(签字):____________日期:____年__月__日乙方(盖章):__________________法定代表人(签字):____________日期:____年__月__日机械抢险工
单篇购买
VIP会员(1亿+VIP文档免费下)

扫码即表示接受《下载须知》

机械抢险工程合同

文档大小:20KB

限时特价:扫码查看

• 请登录后再进行扫码购买
• 使用微信/支付宝扫码注册及付费下载,详阅 用户协议 隐私政策
• 如已在其他页面进行付款,请刷新当前页面重试
• 付费购买成功后,此文档可永久免费下载
年会员
99.0
¥199.0

6亿VIP文档任选,共次下载特权。

已优惠

微信/支付宝扫码完成支付,可开具发票

VIP尽享专属权益

VIP文档免费下载

赠送VIP文档免费下载次数

阅读免打扰

去除文档详情页间广告

专属身份标识

尊贵的VIP专属身份标识

高级客服

一对一高级客服服务

多端互通

电脑端/手机端权益通用

手机号注册 用户名注册
我已阅读并接受《用户协议》《隐私政策》
已有账号?立即登录
我已阅读并接受《用户协议》《隐私政策》
已有账号?立即登录
登录
手机号登录 微信扫码登录
微信扫一扫登录 账号密码登录

首次登录需关注“豆柴文库”公众号

新用户注册
VIP会员(1亿+VIP文档免费下)
年会员
99.0
¥199.0

6亿VIP文档任选,共次下载特权。

已优惠

微信/支付宝扫码完成支付,可开具发票

VIP尽享专属权益

VIP文档免费下载

赠送VIP文档免费下载次数

阅读免打扰

去除文档详情页间广告

专属身份标识

尊贵的VIP专属身份标识

高级客服

一对一高级客服服务

多端互通

电脑端/手机端权益通用