您所在位置: 网站首页 / 文档列表 / 中学课件 / 文档详情
初三升高一英语讲义.doc 立即下载
上传人:yy****24 上传时间:2024-09-07 格式:DOC 页数:2 大小:26KB 金币:18 举报 版权申诉
预览加载中,请您耐心等待几秒...

初三升高一英语讲义.doc

初三升高一英语讲义.doc

预览

在线预览结束,喜欢就下载吧,查找使用更方便

18 金币

下载文档

如果您无法下载资料,请参考说明:

1、部分资料下载需要金币,请确保您的账户上有足够的金币

2、已购买过的文档,再次下载不重复扣费

3、资料包下载后请先用软件解压,在使用对应软件打开

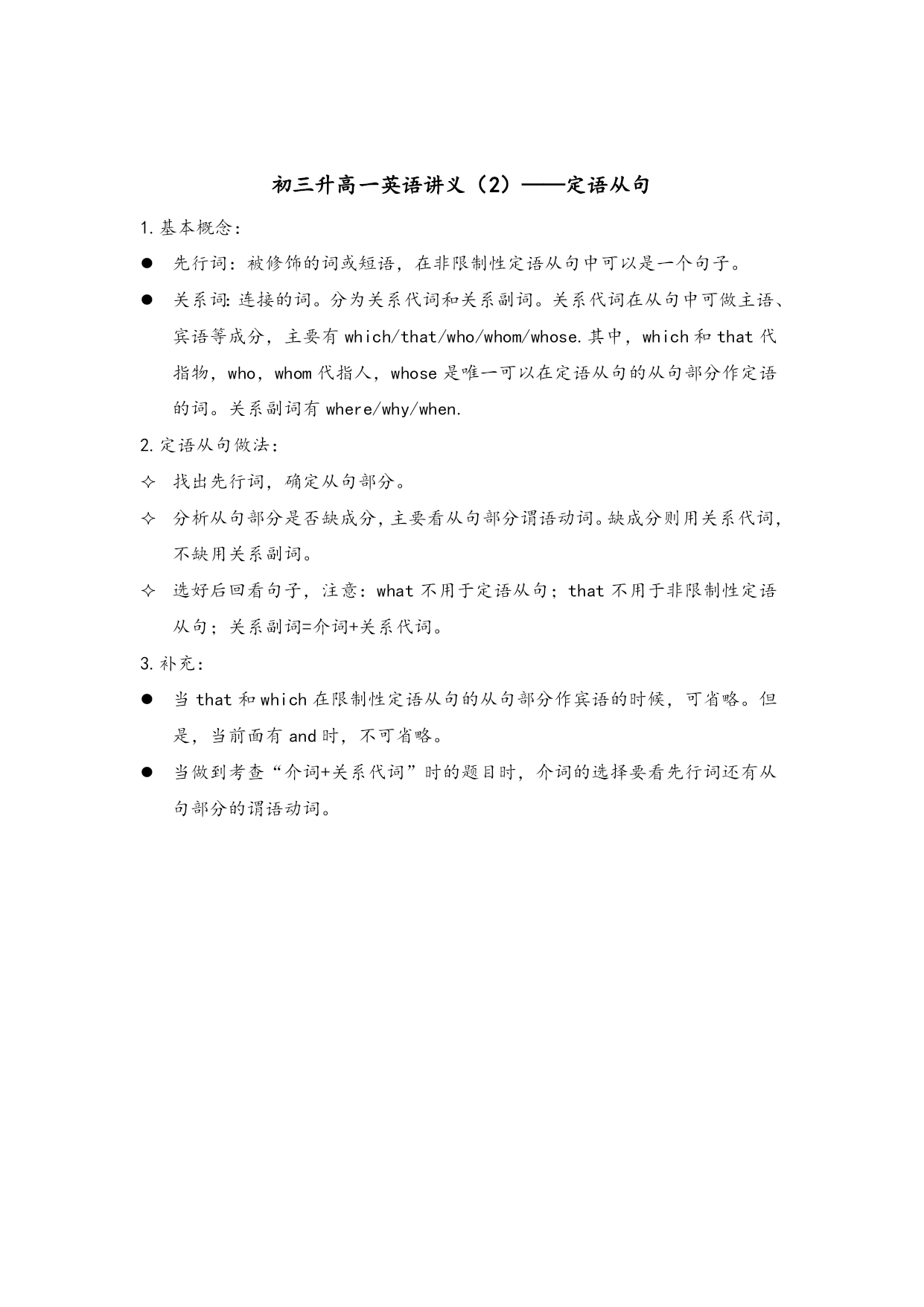
初三升高一英语讲义(1)——句子分析句子成分主语(S)、谓语(PV)、宾语(O)、定语(ATT)、状语。句子结构主+谓主+系+表主+谓+宾(介宾/动宾)句子类型按功能:肯定句、疑问句、祈使句、感叹句肯定句:注意单词是否能在肯定句中用;疑问句分为一般疑问句、特殊疑问句、反义疑问句、选择疑问句。一般疑问句可用yes/no回答,特殊疑问句(一般是由5W开头的问句)则不可。反义疑问句注意“前肯后否,前否后肯”。祈使句是省略主语(you)的句子,其中动词永远用原形。常常与反义疑问句结合考查。感叹句主要由what/how/such/so等词引导。What本身是形容词,所以后面接名词,一般结构总结如下:what+(a/an)+adj+n(+主+谓)!How+adj/adv(+主+谓)!按句子结构:简单句、并列句、复合句简单句一般由一个主谓结构的单句形成。并列句由两个以上分句组成,主要考察连词(and/but/while/for)and:并列连词,and前后动词形式一致。and在连接两个宾语从句时,and后面的that不可省略;and在连接两个定语从句时,and后面的关系词不可省略。and在连接多个谓语动词时,放在最后两个谓语动词之间。but不可以与although/though连用。but用于“excuseme”“sorry”等表示歉意的词后面,表示委婉的歉意。复合句由主句和从句组成,从句主要是定语从句、名词性从句(主、宾、表、同)和状语从句。PS:一个句子只能有一套完整的主谓宾。提示:上了高中之后,要想英语能够学到一定水平,不能再像初中一样死记硬背,要学会分析句子成分,这样才能事半功倍!逐步掌握了英语语法会对英语学习有很大帮助。初三升高一英语讲义(2)——定语从句基本概念:先行词:被修饰的词或短语,在非限制性定语从句中可以是一个句子。关系词:连接的词。分为关系代词和关系副词。关系代词在从句中可做主语、宾语等成分,主要有which/that/who/whom/whose.其中,which和that代指物,who,whom代指人,whose是唯一可以在定语从句的从句部分作定语的词。关系副词有where/why/when.定语从句做法:找出先行词,确定从句部分。分析从句部分是否缺成分,主要看从句部分谓语动词。缺成分则用关系代词,不缺用关系副词。选好后回看句子,注意:what不用于定语从句;that不用于非限制性定语从句;关系副词=介词+关系代词。补充:当that和which在限制性定语从句的从句部分作宾语的时候,可省略。但是,当前面有and时,不可省略。当做到考查“介词+关系代词”时的题目时,介词的选择要看先行词还有从句部分的谓语动词。
单篇购买
VIP会员(1亿+VIP文档免费下)

扫码即表示接受《下载须知》

初三升高一英语讲义

文档大小:26KB

限时特价:扫码查看

• 请登录后再进行扫码购买
• 使用微信/支付宝扫码注册及付费下载,详阅 用户协议 隐私政策
• 如已在其他页面进行付款,请刷新当前页面重试
• 付费购买成功后,此文档可永久免费下载
年会员
99.0
¥199.0

6亿VIP文档任选,共次下载特权。

已优惠

微信/支付宝扫码完成支付,可开具发票

VIP尽享专属权益

VIP文档免费下载

赠送VIP文档免费下载次数

阅读免打扰

去除文档详情页间广告

专属身份标识

尊贵的VIP专属身份标识

高级客服

一对一高级客服服务

多端互通

电脑端/手机端权益通用

手机号注册 用户名注册
我已阅读并接受《用户协议》《隐私政策》
已有账号?立即登录
我已阅读并接受《用户协议》《隐私政策》
已有账号?立即登录
登录
手机号登录 微信扫码登录
微信扫一扫登录 账号密码登录

首次登录需关注“豆柴文库”公众号

新用户注册
VIP会员(1亿+VIP文档免费下)
年会员
99.0
¥199.0

6亿VIP文档任选,共次下载特权。

已优惠

微信/支付宝扫码完成支付,可开具发票

VIP尽享专属权益

VIP文档免费下载

赠送VIP文档免费下载次数

阅读免打扰

去除文档详情页间广告

专属身份标识

尊贵的VIP专属身份标识

高级客服

一对一高级客服服务

多端互通

电脑端/手机端权益通用