您所在位置: 网站首页 / 文档列表 / 数据结构与算法 / 文档详情
讲义2 因数与倍数.doc 立即下载
上传人:yy****24 上传时间:2024-09-04 格式:DOC 页数:3 大小:145KB 金币:18 举报 版权申诉
预览加载中,请您耐心等待几秒...

讲义2 因数与倍数.doc

讲义2因数与倍数.doc

预览

在线预览结束,喜欢就下载吧,查找使用更方便

18 金币

下载文档

如果您无法下载资料,请参考说明:

1、部分资料下载需要金币,请确保您的账户上有足够的金币

2、已购买过的文档,再次下载不重复扣费

3、资料包下载后请先用软件解压,在使用对应软件打开

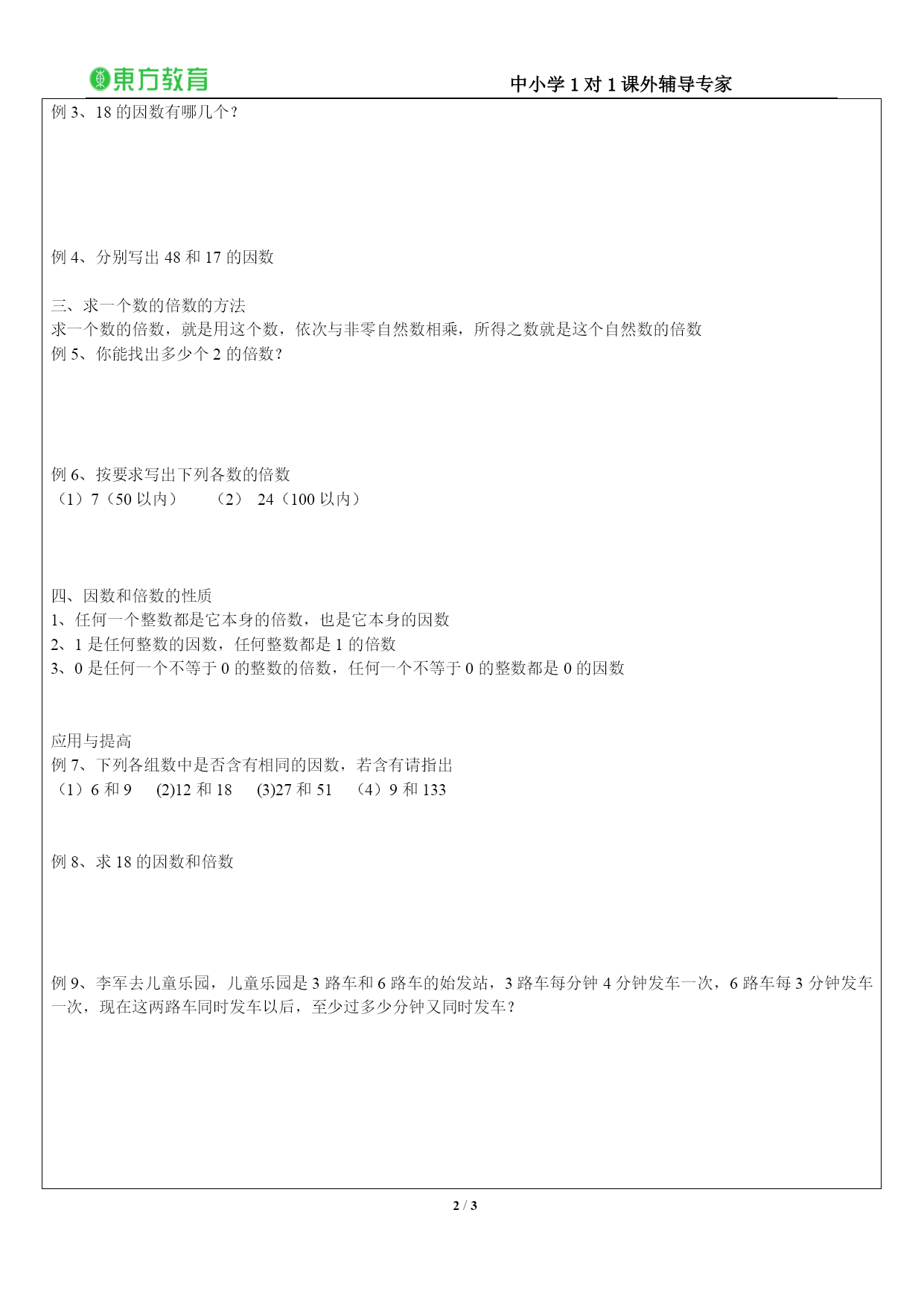
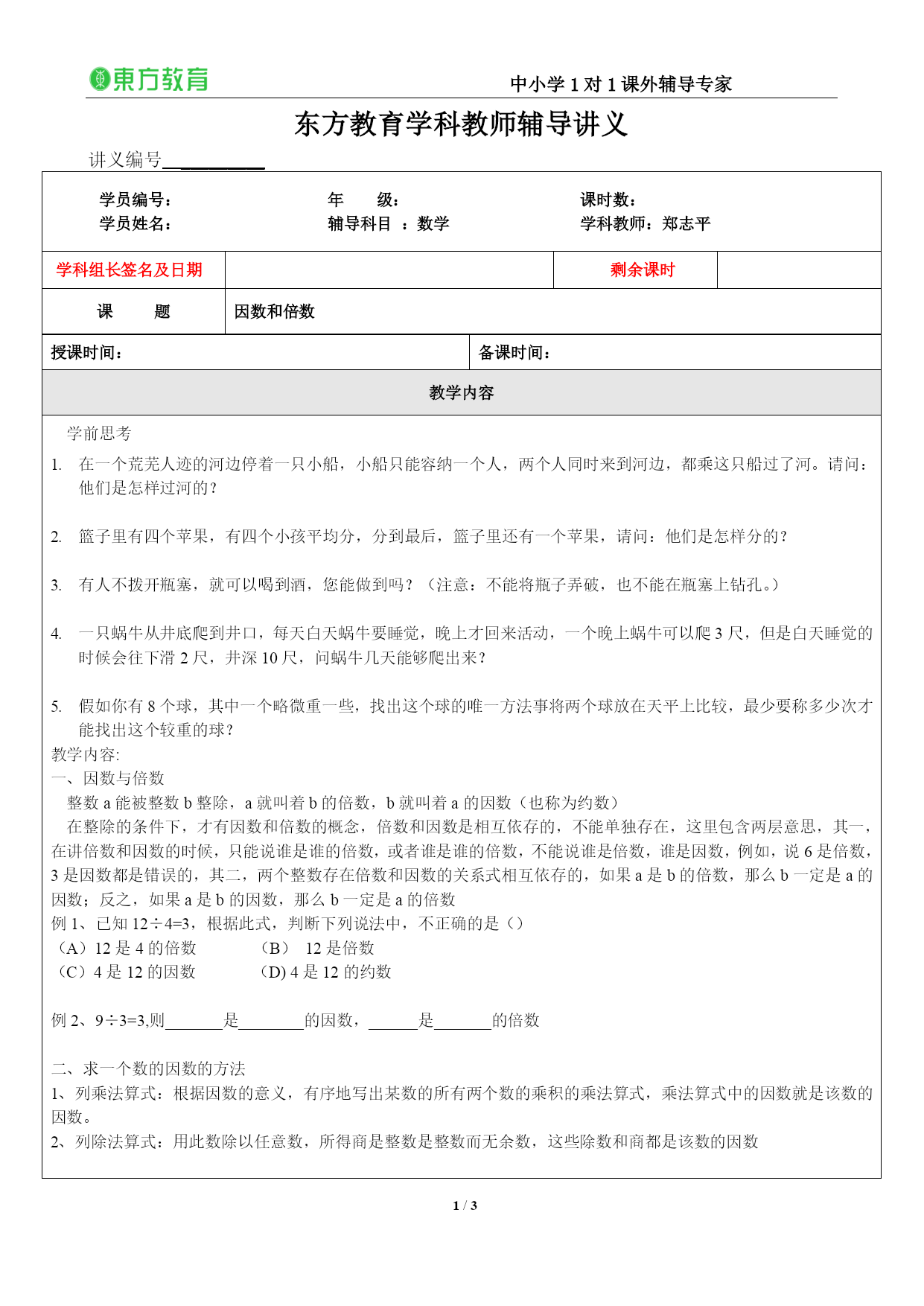
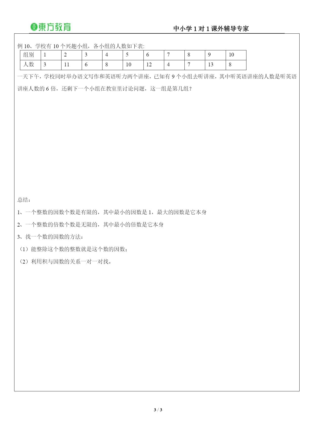
中小学1对1课外辅导专家PAGE3/NUMPAGES3东方教育学科教师辅导讲义讲义编号_________学员编号:年级:课时数:学员姓名:辅导科目:数学学科教师:郑志平学科组长签名及日期剩余课时课题因数和倍数授课时间:备课时间:教学内容学前思考在一个荒芜人迹的河边停着一只小船,小船只能容纳一个人,两个人同时来到河边,都乘这只船过了河。请问:他们是怎样过河的?篮子里有四个苹果,有四个小孩平均分,分到最后,篮子里还有一个苹果,请问:他们是怎样分的?有人不拨开瓶塞,就可以喝到酒,您能做到吗?(注意:不能将瓶子弄破,也不能在瓶塞上钻孔。)一只蜗牛从井底爬到井口,每天白天蜗牛要睡觉,晚上才回来活动,一个晚上蜗牛可以爬3尺,但是白天睡觉的时候会往下滑2尺,井深10尺,问蜗牛几天能够爬出来?假如你有8个球,其中一个略微重一些,找出这个球的唯一方法事将两个球放在天平上比较,最少要称多少次才能找出这个较重的球?教学内容:一、因数与倍数整数a能被整数b整除,a就叫着b的倍数,b就叫着a的因数(也称为约数)在整除的条件下,才有因数和倍数的概念,倍数和因数是相互依存的,不能单独存在,这里包含两层意思,其一,在讲倍数和因数的时候,只能说谁是谁的倍数,或者谁是谁的倍数,不能说谁是倍数,谁是因数,例如,说6是倍数,3是因数都是错误的,其二,两个整数存在倍数和因数的关系式相互依存的,如果a是b的倍数,那么b一定是a的因数;反之,如果a是b的因数,那么b一定是a的倍数例1、已知12÷4=3,根据此式,判断下列说法中,不正确的是()(A)12是4的倍数(B)12是倍数(C)4是12的因数(D)4是12的约数例2、9÷3=3,则_______是________的因数,______是_______的倍数求一个数的因数的方法列乘法算式:根据因数的意义,有序地写出某数的所有两个数的乘积的乘法算式,乘法算式中的因数就是该数的因数。列除法算式:用此数除以任意数,所得商是整数是整数而无余数,这些除数和商都是该数的因数例3、18的因数有哪几个?例4、分别写出48和17的因数求一个数的倍数的方法求一个数的倍数,就是用这个数,依次与非零自然数相乘,所得之数就是这个自然数的倍数例5、你能找出多少个2的倍数?例6、按要求写出下列各数的倍数(1)7(50以内)(2)24(100以内)因数和倍数的性质任何一个整数都是它本身的倍数,也是它本身的因数1是任何整数的因数,任何整数都是1的倍数0是任何一个不等于0的整数的倍数,任何一个不等于0的整数都是0的因数应用与提高例7、下列各组数中是否含有相同的因数,若含有请指出(1)6和9(2)12和18(3)27和51(4)9和133例8、求18的因数和倍数例9、李军去儿童乐园,儿童乐园是3路车和6路车的始发站,3路车每分钟4分钟发车一次,6路车每3分钟发车一次,现在这两路车同时发车以后,至少过多少分钟又同时发车?例10、学校有10个兴趣小组,各小组的人数如下表:组别12345678910人数31168101247138一天下午,学校同时举办语文写作和英语听力两个讲座,已知有9个小组去听讲座,其中听英语讲座的人数是听英语讲座人数的6倍,还剩下一个小组在教室里讨论问题,这一组是第几组?总结:一个整数的因数个数是有限的,其中最小的因数是1,最大的因数是它本身一个整数的倍数个数是无限的,其中最小的倍数是它本身找一个数的因数的方法:能整除这个数的整数就是这个数的因数;利用积与因数的关系一对一对找。
单篇购买
VIP会员(1亿+VIP文档免费下)

扫码即表示接受《下载须知》

讲义2 因数与倍数

文档大小:145KB

限时特价:扫码查看

• 请登录后再进行扫码购买
• 使用微信/支付宝扫码注册及付费下载,详阅 用户协议 隐私政策
• 如已在其他页面进行付款,请刷新当前页面重试
• 付费购买成功后,此文档可永久免费下载
年会员
99.0
¥199.0

6亿VIP文档任选,共次下载特权。

已优惠

微信/支付宝扫码完成支付,可开具发票

VIP尽享专属权益

VIP文档免费下载

赠送VIP文档免费下载次数

阅读免打扰

去除文档详情页间广告

专属身份标识

尊贵的VIP专属身份标识

高级客服

一对一高级客服服务

多端互通

电脑端/手机端权益通用

手机号注册 用户名注册
我已阅读并接受《用户协议》《隐私政策》
已有账号?立即登录
我已阅读并接受《用户协议》《隐私政策》
已有账号?立即登录
登录
手机号登录 微信扫码登录
微信扫一扫登录 账号密码登录

首次登录需关注“豆柴文库”公众号

新用户注册
VIP会员(1亿+VIP文档免费下)
年会员
99.0
¥199.0

6亿VIP文档任选,共次下载特权。

已优惠

微信/支付宝扫码完成支付,可开具发票

VIP尽享专属权益

VIP文档免费下载

赠送VIP文档免费下载次数

阅读免打扰

去除文档详情页间广告

专属身份标识

尊贵的VIP专属身份标识

高级客服

一对一高级客服服务

多端互通

电脑端/手机端权益通用