您所在位置: 网站首页 / 文档列表 / 物流与供应链 / 文档详情
物流与供应链管理系统知识点整理.pdf 立即下载
上传人:文库****品店 上传时间:2024-09-08 格式:PDF 页数:11 大小:1.7MB 金币:10 举报 版权申诉
预览加载中,请您耐心等待几秒...

物流与供应链管理系统知识点整理.pdf

物流与供应链管理系统知识点整理.pdf

预览

免费试读已结束,剩余 1 页请下载文档后查看

10 金币

下载文档

如果您无法下载资料,请参考说明:

1、部分资料下载需要金币,请确保您的账户上有足够的金币

2、已购买过的文档,再次下载不重复扣费

3、资料包下载后请先用软件解压,在使用对应软件打开

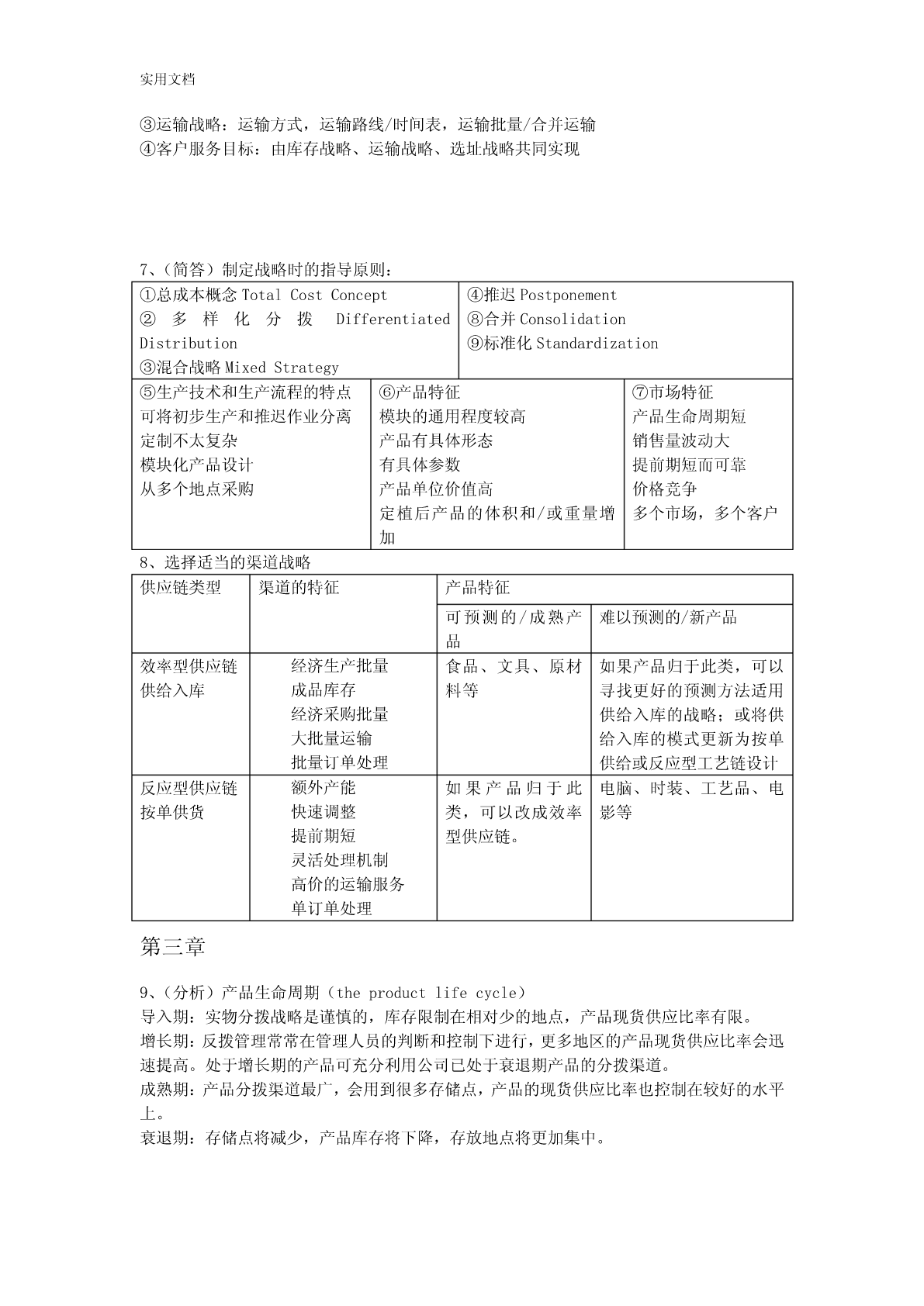
实用文档阅读指南:(由于涉及排版问题,如需打印请删除该部分)1、你不努力一把,都不知道什么是绝望。2、个别知识点做了简化,一方面确实需要简化,一方面不知道要怎么考。3、涉及计算的知识点还请仔细阅读课本复习例题。4、知识点如有遗漏,或知识点内容仍不全面,或内容有误,请及时反馈给我修正和补充。第一章1、(名词)物流管理:物流管理是供应链管理的一部分,是对货物、服务及相关信息从起源地到消费地的有效率、有效益的正向和反向流动和储存进行的计划、执行和控制,以满足顾客要求。2、(名词)供应链管理:供应链管理是传统企业各部门之间,特定企业不同部门之间,供应链上各企业之间的传统的、具有战略意义的协调活动,其目的是改善个别企业,以及整个供应链各环节长期的经营绩效。3、(简答)关键性物流活动与支持性物流活动:关键客户服务确定客户对服务的需求、反应,设定客户服务水平性物运输运输方式和服务的选择、合并运输、路线、设备、理赔、运价流活库存管理原材料和产成品的存储、销售预测、存储点、JIT、拉动式推动式动信息流动和订单-库存联系、订单信息的传输、订购规则订单处理支持存储仓容决策、仓库、站台、存货摆放性物物料搬运设备、订单-拣货步骤、货物存取流活采购供应商、采购时间数量动保护性包装搬运、储存、防止灭失或损坏与生产运作明确总量、确定生产的顺序和时间部门合作信息维护信息搜集、数据分析、控制过程4、(简答)物流活动与营销活动和生产/运作活动的关系营销主要负责市场调查、促销、销售队伍管理和产品组合,创造产品的“占有”价值。生产/运作则关注产品或服务的生产,创造产品的形态价值,主要职责包括质量控制、生产计划和调度、工位设计、产能计划、维修保养作业要求和标准。物流关注的是那些赋予产品或服务时间和空间价值的活动。边缘活动是由于人为地将企业活动分割给若干独立的职能部门负责,要实现部门间协调,需要建立促进部门间合作的机制和鼓励措施第二章5、(简答)物流战略的目标:①降低成本:战略实施的目标是将与运输和存储相关的可变成本降到最低。②减少资本:战略实施的目标是使物流系统的投资最小化。③改进服务:战略一般认为企业收入取决于所提供的物流服务水平。6、(简答)物流规划主要解决的问题(物流决策三角形):①库存决策战略:库存水平、库存分布、控制方法②设施选址战略:设施的数量、规模和位置,指定各存储点的供货点,将需求分派给各存储点或供货点,自营仓储/公共仓储实用文档③运输战略:运输方式,运输路线/时间表,运输批量/合并运输④客户服务目标:由库存战略、运输战略、选址战略共同实现7、(简答)制定战略时的指导原则:①总成本概念TotalCostConcept④推迟Postponement②多样化分拨Differentiated⑧合并ConsolidationDistribution⑨标准化Standardization③混合战略MixedStrategy⑤生产技术和生产流程的特点⑥产品特征⑦市场特征可将初步生产和推迟作业分离模块的通用程度较高产品生命周期短定制不太复杂产品有具体形态销售量波动大模块化产品设计有具体参数提前期短而可靠从多个地点采购产品单位价值高价格竞争定植后产品的体积和/或重量增多个市场,多个客户加8、选择适当的渠道战略供应链类型渠道的特征产品特征可预测的/成熟产难以预测的/新产品品效率型供应链经济生产批量食品、文具、原材如果产品归于此类,可以供给入库成品库存料等寻找更好的预测方法适用经济采购批量供给入库的战略;或将供大批量运输给入库的模式更新为按单批量订单处理供给或反应型工艺链设计反应型供应链额外产能如果产品归于此电脑、时装、工艺品、电按单供货快速调整类,可以改成效率影等提前期短型供应链。灵活处理机制高价的运输服务单订单处理第三章9、(分析)产品生命周期(theproductlifecycle)导入期:实物分拨战略是谨慎的,库存限制在相对少的地点,产品现货供应比率有限。增长期:反拨管理常常在管理人员的判断和控制下进行,更多地区的产品现货供应比率会迅速提高。处于增长期的产品可充分利用公司已处于衰退期产品的分拨渠道。成熟期:产品分拨渠道最广,会用到很多存储点,产品的现货供应比率也控制在较好的水平上。衰退期:存储点将减少,产品库存将下降,存放地点将更加集中。实用文档10、(简答)产品特征如何影响物流战略的制定重1、与运输和仓储成本直接量相关。-2、密度大的产品,可充分体利用运输设备和仓储设积施,运输、仓储成本较低。比3、以重量计算的搬运成本和库容占用
单篇购买
VIP会员(1亿+VIP文档免费下)

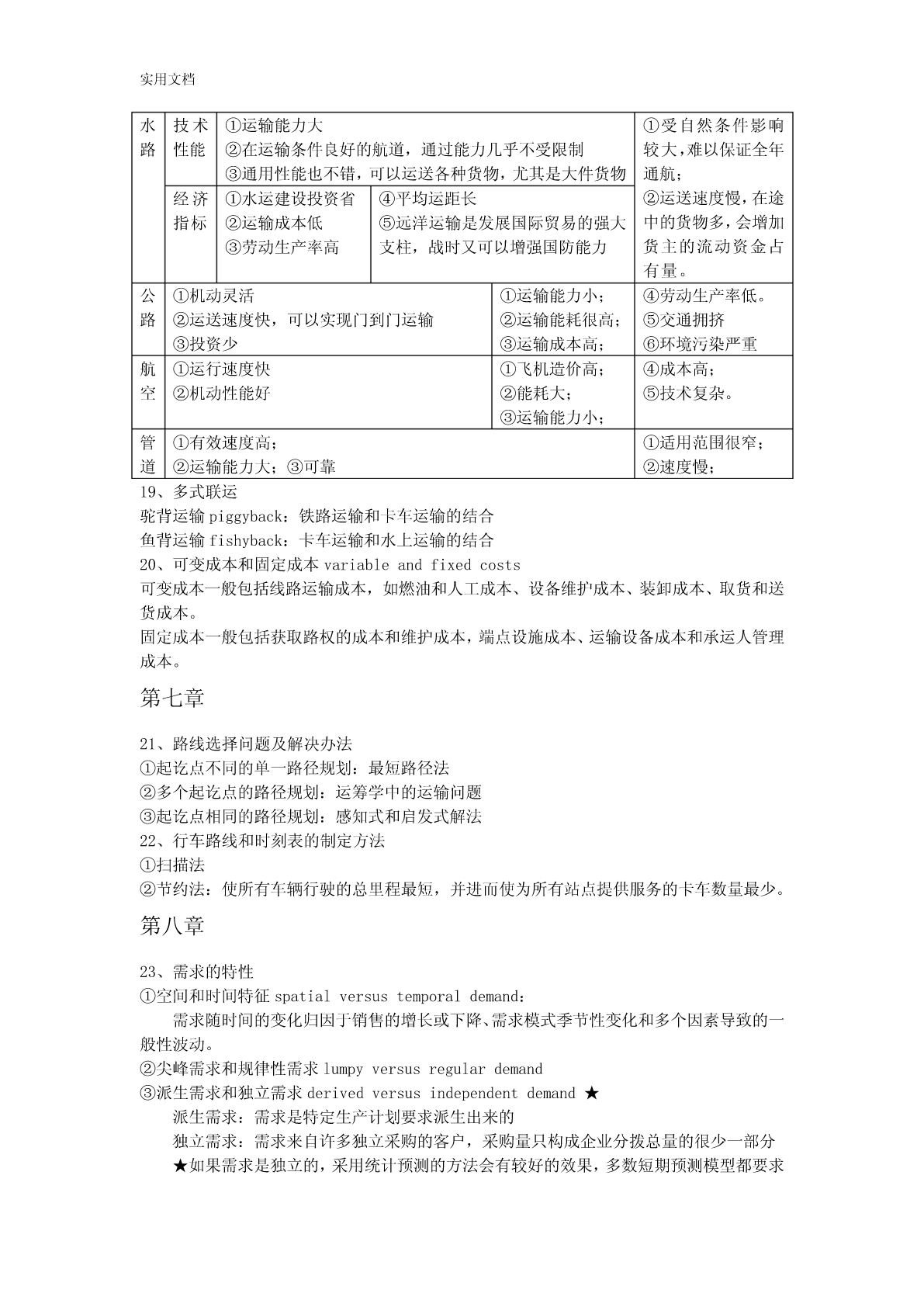
扫码即表示接受《下载须知》

物流与供应链管理系统知识点整理

文档大小:1.7MB

限时特价:扫码查看

• 请登录后再进行扫码购买
• 使用微信/支付宝扫码注册及付费下载,详阅 用户协议 隐私政策
• 如已在其他页面进行付款,请刷新当前页面重试
• 付费购买成功后,此文档可永久免费下载
年会员
99.0
¥199.0

6亿VIP文档任选,共次下载特权。

已优惠

微信/支付宝扫码完成支付,可开具发票

VIP尽享专属权益

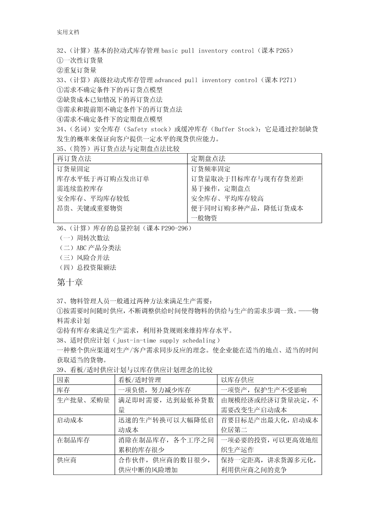
VIP文档免费下载

赠送VIP文档免费下载次数

阅读免打扰

去除文档详情页间广告

专属身份标识

尊贵的VIP专属身份标识

高级客服

一对一高级客服服务

多端互通

电脑端/手机端权益通用

手机号注册 用户名注册
我已阅读并接受《用户协议》《隐私政策》
已有账号?立即登录
我已阅读并接受《用户协议》《隐私政策》
已有账号?立即登录
登录
手机号登录 微信扫码登录
微信扫一扫登录 账号密码登录

首次登录需关注“豆柴文库”公众号

新用户注册
VIP会员(1亿+VIP文档免费下)
年会员
99.0
¥199.0

6亿VIP文档任选,共次下载特权。

已优惠

微信/支付宝扫码完成支付,可开具发票

VIP尽享专属权益

VIP文档免费下载

赠送VIP文档免费下载次数

阅读免打扰

去除文档详情页间广告

专属身份标识

尊贵的VIP专属身份标识

高级客服

一对一高级客服服务

多端互通

电脑端/手机端权益通用