您所在位置: 网站首页 / 文档列表 / 物业管理 / 文档详情
物业管理费测算.docx 立即下载
上传人:书生****22 上传时间:2024-09-07 格式:DOCX 页数:6 大小:17KB 金币:10 举报 版权申诉
预览加载中,请您耐心等待几秒...

物业管理费测算.docx

物业管理费测算.docx

预览

在线预览结束,喜欢就下载吧,查找使用更方便

10 金币

下载文档

如果您无法下载资料,请参考说明:

1、部分资料下载需要金币,请确保您的账户上有足够的金币

2、已购买过的文档,再次下载不重复扣费

3、资料包下载后请先用软件解压,在使用对应软件打开

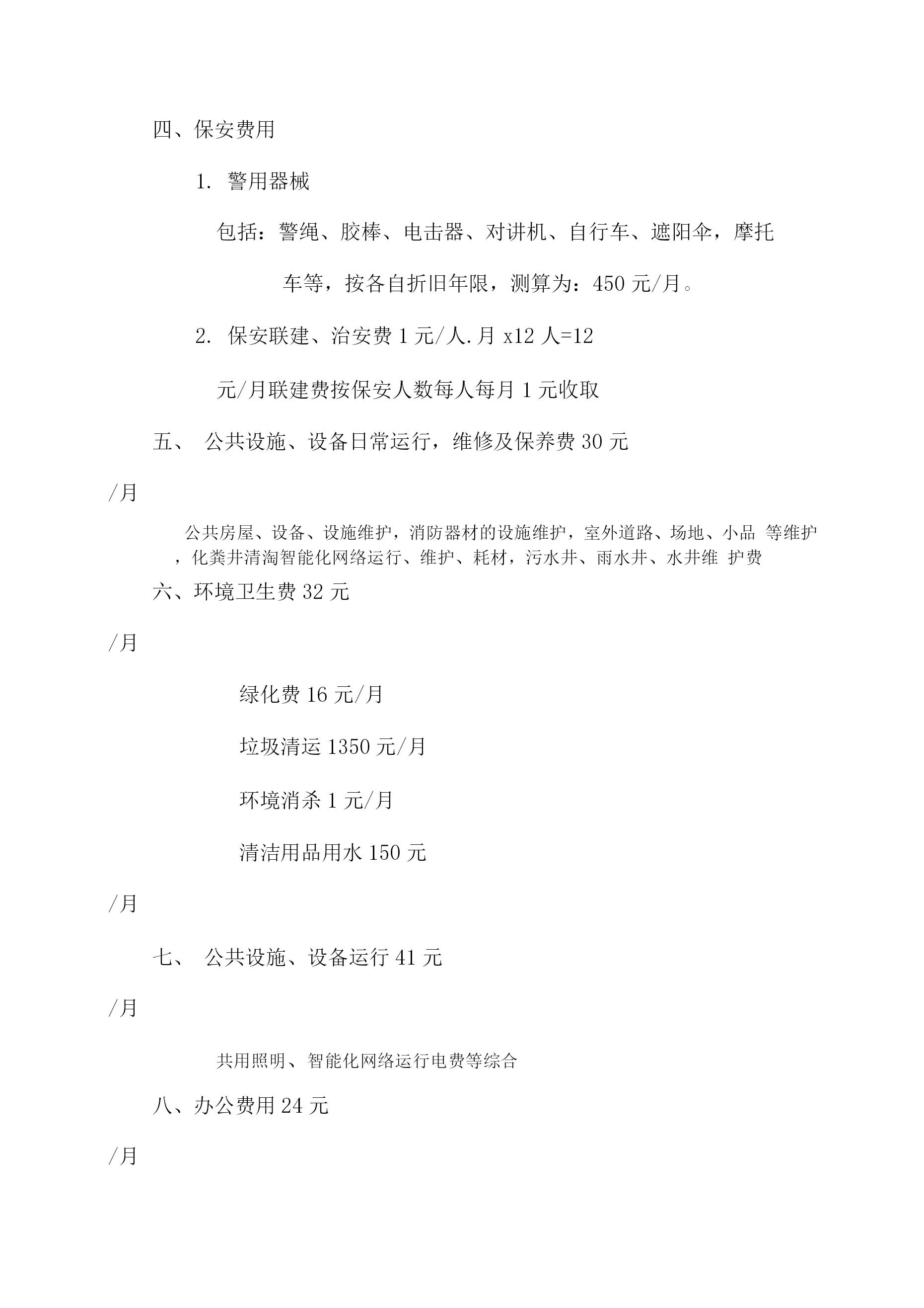
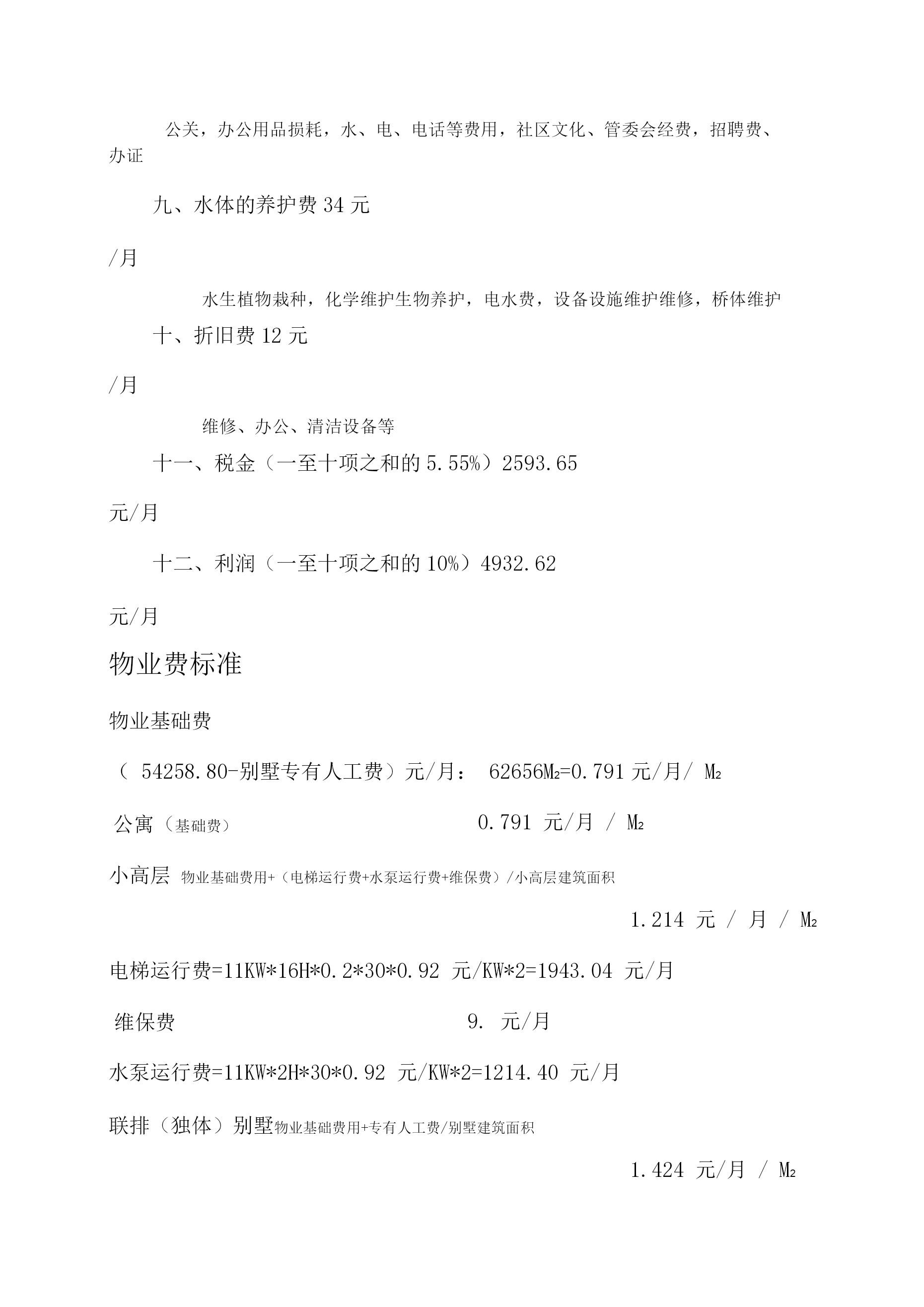
物业管理费测算、人员工资名称测算标准人数金额经理20元/月x1人=20元/月财务员7元/月x1人=7元/月管家主管10元/月x1人=10元/月管家8元/月x2人=1600元/月(别墅]人)保洁主管550元/月x1人=550元/月保洁员450元/月x4人=1800元/月(别墅]人)绿化员5元/月x1人=5元/月维修主管9元/月x1人=9元/月维修员8元/月x3人=24元/月(别墅]人)保安主管8元/月x1人=8元/月保安员6元/月x6人x3班=108元/月(别墅3人)人员34人工资总金额:23050.元/月、人员福利23050.元/月x15%=3457.50元/月按员工工资总额的15%计提取职工福利费三、人员服装450元/年x34人『12月=1275元/月四、保安费用警用器械包括:警绳、胶棒、电击器、对讲机、自行车、遮阳伞,摩托车等,按各自折旧年限,测算为:450元/月。保安联建、治安费1元/人.月x12人=12元/月联建费按保安人数每人每月1元收取五、公共设施、设备日常运行,维修及保养费30元/月公共房屋、设备、设施维护,消防器材的设施维护,室外道路、场地、小品等维护,化粪井清淘智能化网络运行、维护、耗材,污水井、雨水井、水井维护费六、环境卫生费32元/月绿化费16元/月垃圾清运1350元/月环境消杀1元/月TOC\o"1-5"\h\z清洁用品用水150元/月七、公共设施、设备运行41元/月共用照明、智能化网络运行电费等综合八、办公费用24元/月公关,办公用品损耗,水、电、电话等费用,社区文化、管委会经费,招聘费、办证九、水体的养护费34元/月水生植物栽种,化学维护生物养护,电水费,设备设施维护维修,桥体维护十、折旧费12元/月维修、办公、清洁设备等十一、税金(一至十项之和的5.55%)2593.65元/月十二、利润(一至十项之和的10%)4932.62元/月物业费标准物业基础费(54258.80-别墅专有人工费)元/月:62656M2=0.791元/月/M2公寓(基础费)0.791元/月/M2小高层物业基础费用+(电梯运行费+水泵运行费+维保费)/小高层建筑面积1.214元/月/M2电梯运行费=11KW*16H*0.2*30*0.92元/KW*2=1943.04元/月维保费9.元/月水泵运行费=11KW*2H*30*0.92元/KW*2=1214.40元/月联排(独体)别墅物业基础费用+专有人工费/别墅建筑面积1.424元/月/M2管家保洁员8元/月x1人=8元/月450元/月x1人=450元/月维修员8元/月x1人=8元/月保安员6元/月x3人=1800元/月服装福利37.50元/月x6人=225.00元/月3850元/月x15%=577.5元/月
单篇购买
VIP会员(1亿+VIP文档免费下)

扫码即表示接受《下载须知》

物业管理费测算

文档大小:17KB

限时特价:扫码查看

• 请登录后再进行扫码购买
• 使用微信/支付宝扫码注册及付费下载,详阅 用户协议 隐私政策
• 如已在其他页面进行付款,请刷新当前页面重试
• 付费购买成功后,此文档可永久免费下载
年会员
99.0
¥199.0

6亿VIP文档任选,共次下载特权。

已优惠

微信/支付宝扫码完成支付,可开具发票

VIP尽享专属权益

VIP文档免费下载

赠送VIP文档免费下载次数

阅读免打扰

去除文档详情页间广告

专属身份标识

尊贵的VIP专属身份标识

高级客服

一对一高级客服服务

多端互通

电脑端/手机端权益通用

手机号注册 用户名注册
我已阅读并接受《用户协议》《隐私政策》
已有账号?立即登录
我已阅读并接受《用户协议》《隐私政策》
已有账号?立即登录
登录
手机号登录 微信扫码登录
微信扫一扫登录 账号密码登录

首次登录需关注“豆柴文库”公众号

新用户注册
VIP会员(1亿+VIP文档免费下)
年会员
99.0
¥199.0

6亿VIP文档任选,共次下载特权。

已优惠

微信/支付宝扫码完成支付,可开具发票

VIP尽享专属权益

VIP文档免费下载

赠送VIP文档免费下载次数

阅读免打扰

去除文档详情页间广告

专属身份标识

尊贵的VIP专属身份标识

高级客服

一对一高级客服服务

多端互通

电脑端/手机端权益通用