您所在位置: 网站首页 / 文档列表 / 实验设计 / 文档详情
《现代控制理论》实验指导书1.doc 立即下载
上传人:yy****24 上传时间:2024-09-09 格式:DOC 页数:11 大小:153KB 金币:15 举报 版权申诉
预览加载中,请您耐心等待几秒...

《现代控制理论》实验指导书1.doc

《现代控制理论》实验指导书1.doc

预览

免费试读已结束,剩余 1 页请下载文档后查看

15 金币

下载文档

如果您无法下载资料,请参考说明:

1、部分资料下载需要金币,请确保您的账户上有足够的金币

2、已购买过的文档,再次下载不重复扣费

3、资料包下载后请先用软件解压,在使用对应软件打开

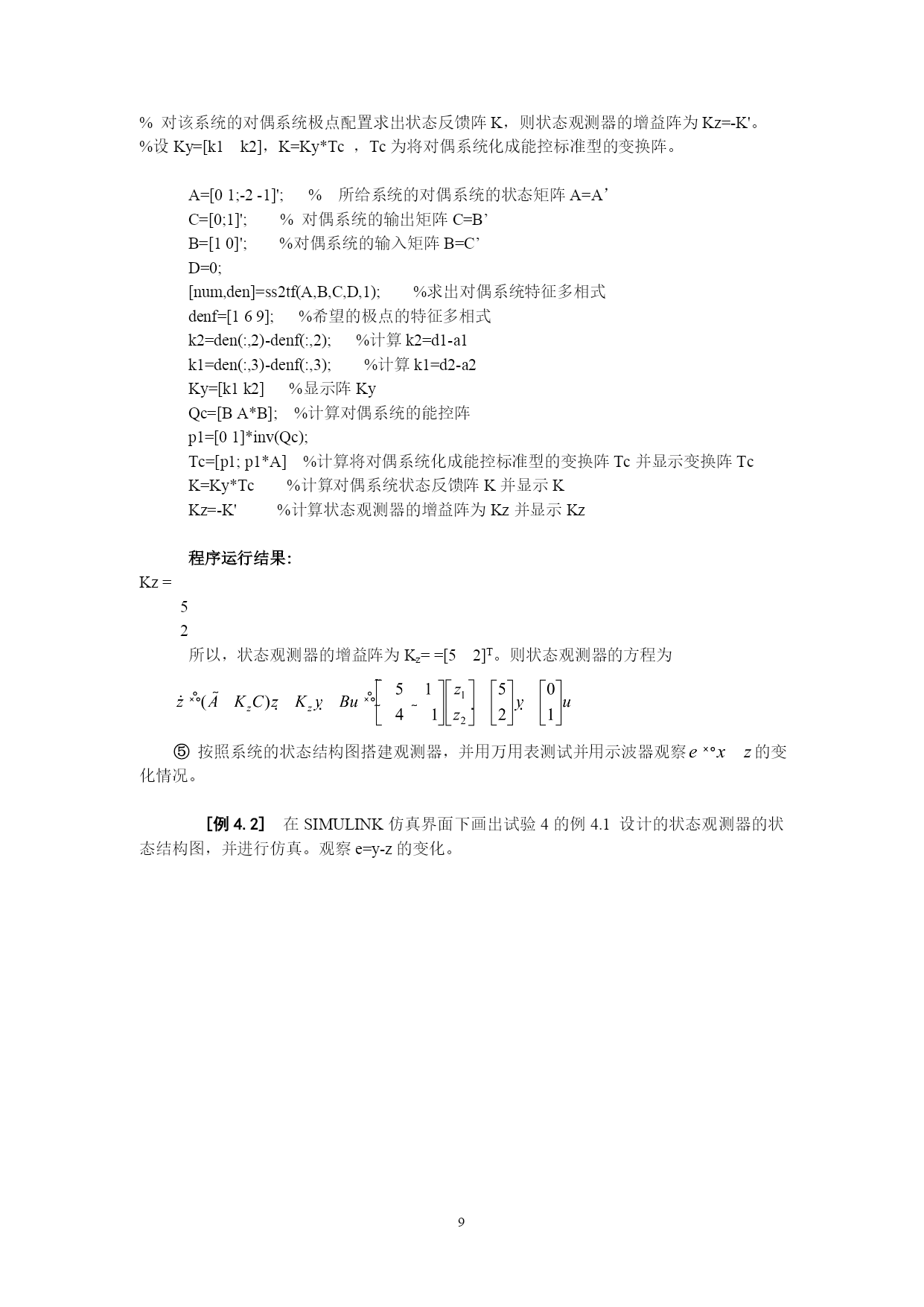
《现代控制理论》实验指导书侯媛彬郭建彪鲁晓晖编西安科技大学电控学院实验1系统的传递函数阵和状态空间表达式的转换1.0实验设备PC计算机1台(要求P4-1.8G以上),MATLAB6.X或MATLAB7.X软件1套。1.1实验目的①学习多变量系统状态空间表达式的建立方法、了解统状态空间表达式与传递函数相互转换的方法;②通过编程、上机调试,掌握多变量系统状态空间表达式与传递函数相互转换方法。1.2实验原理说明设系统的模型如式(1.1)示。(1.1)其中A为维系数矩阵、B为维输入矩阵C为维输出矩阵,D为传递阵,一般情况下为0,只有n和m维数相同时,D为维。系统的传递函数阵和状态空间表达式之间的关系如式(1.2)示。(1.2)式中,表示传递函数矩阵的分子的系数矩阵,其维数是;表示传递函数阵的最小共倍式的系数向量,并按s降幂排列的分母。若在SISO系统中,传递函数阵退化为传递函数,表示传递函数的分子多项式的系数向量,表示传递函数的分母多项式的系数向量。1.3实验步骤根据所给系统的传递函数或(A、B、C阵),依据系统的传递函数阵和状态空间表达式之间的关系如式(1.2),采用MATLAB的file.m编程。注意:ss2tf和tf2ss是互为逆转换的指令;在MATLA界面下调试程序,并检查是否运行正确。[例1.1]已知SISO系统的状态空间表达式为(1.3),求系统的传递函数。(1.3)程序:%首先给A、B、C阵赋值;A=[010;001;-4-3-2];B=[1;3;-6];C=[100];D=0;%状态空间表达式转换成传递函数阵的格式为[num,den]=ss2tf(a,b,c,d,u)[num,den]=ss2tf(A,B,C,D,1)程序运行结果:num=01.00005.00003.0000den=1.00002.00003.00004.0000从程序运行结果得到:系统的传递函数为:(1.4)[例1.2]从系统的传递函数(1.4)式求状态空间表达式。程序:num=[0153];%在给num赋值时,在系数前补0,使num和den赋值的个数相同;den=[1234];[A,B,C,D]=tf2ss(num,den)程序运行结果:A=-2-3-4100010B=100C=153D=0由于一个系统的状态空间表达式并不唯一,[例1.2]程序运行结果虽然不等于式(1.3)中的A、B、C阵,但该结果与式(1.3)是等效的。不防对上述结果进行验证。⑤[例1.3]对上述结果进行验证编程%将[例1.2]上述结果赋值给A、B、C、D阵;A=[-2-3-4;100;010];B=[1;0;0];C=[153];D=0;[num,den]=ss2tf(A,B,C,D,1)程序运行结果:num=01.00005.00003.0000den=1.00002.00003.00004.0000程序运行结果与[例1.1]完全相同,说明从状态空间模型到传递函数之间的相互转换完全正确。[例1.1]所给的系统状态空间模型和[例1.2]的运行结果虽然不同,但两者是等效的。1.4实验要求在运行以上[例]程序的基础上,应用MATLAB对(1.5)系统仿照[例1.2]编程,求系统的A、B、C、阵;然后再仿照[例1.3]进行验证。并写出实验报告。(1.5)提示:num=[0012;0153];实验2多变量系统的能控、能观和稳定性分析2.0实验设备同实验1。2.1系统的能控性分析实验2.1.1实验目的①学习多变量系统状态能控性的定义;②通过用MATLAB编程、上机调试,掌握多变量系统能控性判别和能观性判别方法。2.1.2实验原理说明设系统的状态空间表达式(2.1)系统的能控分析是多变量系统设计的基础,包括能控性的定义和能控性的判别。系统状态能控性的定义的核心是:对于线性连续定常系统(2.1),若存在一个分段连续的输入函数U(t),在有限的时间(t1-t0)内,能把任一给定的初态x(t0)转移至预期的终端x(t1),则称此状态是能控的。若系统所有的状态都是能控的,则称该系统是状态完全能控的。系统输出能控性是指输入函数U(t)加入到系统,在有限的时间(t1-t0)内,能把任一给定的初态x(t0)转移至预期的终态输出y(t1)。能控性判别分为状态能控性判别和输出能控性判别。状态能控性分为一般判别和直接判别法,后者是针对系统的系数阵A是对角标准形或约当标准形的系统,状态能控性判别时不用计算,应用公式直接判断,是一种直接简易法;前者状态能控
单篇购买
VIP会员(1亿+VIP文档免费下)

扫码即表示接受《下载须知》

《现代控制理论》实验指导书1

文档大小:153KB

限时特价:扫码查看

• 请登录后再进行扫码购买
• 使用微信/支付宝扫码注册及付费下载,详阅 用户协议 隐私政策
• 如已在其他页面进行付款,请刷新当前页面重试
• 付费购买成功后,此文档可永久免费下载
年会员
99.0
¥199.0

6亿VIP文档任选,共次下载特权。

已优惠

微信/支付宝扫码完成支付,可开具发票

VIP尽享专属权益

VIP文档免费下载

赠送VIP文档免费下载次数

阅读免打扰

去除文档详情页间广告

专属身份标识

尊贵的VIP专属身份标识

高级客服

一对一高级客服服务

多端互通

电脑端/手机端权益通用

手机号注册 用户名注册
我已阅读并接受《用户协议》《隐私政策》
已有账号?立即登录
我已阅读并接受《用户协议》《隐私政策》
已有账号?立即登录
登录
手机号登录 微信扫码登录
微信扫一扫登录 账号密码登录

首次登录需关注“豆柴文库”公众号

新用户注册
VIP会员(1亿+VIP文档免费下)
年会员
99.0
¥199.0

6亿VIP文档任选,共次下载特权。

已优惠

微信/支付宝扫码完成支付,可开具发票

VIP尽享专属权益

VIP文档免费下载

赠送VIP文档免费下载次数

阅读免打扰

去除文档详情页间广告

专属身份标识

尊贵的VIP专属身份标识

高级客服

一对一高级客服服务

多端互通

电脑端/手机端权益通用