您所在位置: 网站首页 / 文档列表 / 机械理论及资料 / 文档详情
机械基础基本概念.pdf 立即下载
上传人:文库****品店 上传时间:2024-09-08 格式:PDF 页数:4 大小:381KB 金币:10 举报 版权申诉
预览加载中,请您耐心等待几秒...

机械基础基本概念.pdf

机械基础基本概念.pdf

预览

在线预览结束,喜欢就下载吧,查找使用更方便

10 金币

下载文档

如果您无法下载资料,请参考说明:

1、部分资料下载需要金币,请确保您的账户上有足够的金币

2、已购买过的文档,再次下载不重复扣费

3、资料包下载后请先用软件解压,在使用对应软件打开

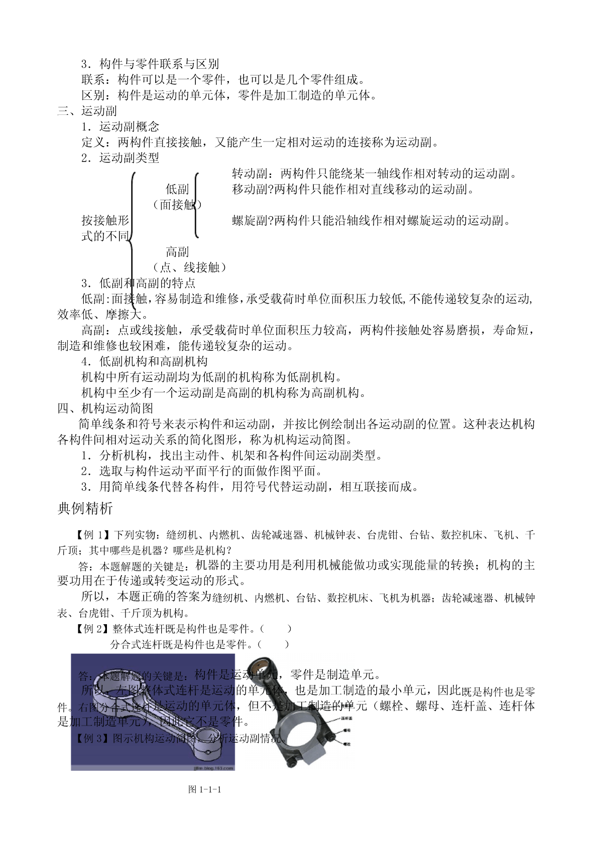
第一讲机械基础基本概念学习目标及考纲要求1.了解机械、机器、机构、构件、零件的概念。2.理解机器与机构、构件与零件的区别。3.掌握运动副的概念,熟悉运动副的类型,了解其使用特点,同时能举出应用实例。知识梳理一、机器和机构1.机器(1)任何机器都是由许多实物(构件)组合而成的。(2)各运动实体之间具有确定的相对运动。(3)能代替或减轻人类的劳动,完成有用的机械功或实现能量的转换。发动机:将非机械能转换成机械能的机器。电动机:电能→机械能、内燃机:热能→机械能空气压缩机:气压能→机械能按用途分工作机:用来改变被加工物料的位置、形状、性能、和状态的机器。类如机床、纺织机、轧钢机、输送机、汽车、飞机等。2.机构(1)任何机器都是由许多实物(构件)组合而成的。(2)各运动实体之间具有确定的相对运动。机器与机构的异同相同点:从结构与运动角度来看,机器与机构是相同的。不同点:区别主要在于功用不同,机器的主要功用是利用机械能做功或实现能量转换,机构的主要功用在于传递或改变运动的形式。机器与机构的总称为机3.机器的组成械。动力部分:机器动力的来源。如电动机、内燃机和空气压缩机等。传动部分:将动力部分的运动和动力传递给工作部分的中间环节。如齿轮传动。工作部分:直接完成机器工作任务的部分,通常处于整个传动装置的终端,其结构形式取决于机器的用途。如金属切削机床的主轴、拖板、工作台等。自动控制部分:智能部分(与近代机器的区别)二、构件和零件1.构件⑴定义:构件是机构的运动单元体,也就是相互之间能作相对运动的物体。固定构件:又称机架,一般用来支承运动构件,通常是机器的基体或机座,例如各类机床的床身。主动件:带动其他可动构件运动的构件。按运动状运动构件况从动件:机构中除了主动件以外随着主动件运动而运动的构件。2.零件定义:零件是构件的组成部分,是机器中的制造单元。3.构件与零件联系与区别联系:构件可以是一个零件,也可以是几个零件组成。区别:构件是运动的单元体,零件是加工制造的单元体。三、运动副1.运动副概念定义:两构件直接接触,又能产生一定相对运动的连接称为运动副。2.运动副类型转动副:两构件只能绕某一轴线作相对转动的运动副。低副移动副?两构件只能作相对直线移动的运动副。(面接触)按接触形螺旋副?两构件只能沿轴线作相对螺旋运动的运动副。式的不同高副(点、线接触)3.低副和高副的特点低副:面接触,容易制造和维修,承受载荷时单位面积压力较低,不能传递较复杂的运动,效率低、摩擦大。高副:点或线接触,承受载荷时单位面积压力较高,两构件接触处容易磨损,寿命短,制造和维修也较困难,能传递较复杂的运动。4.低副机构和高副机构机构中所有运动副均为低副的机构称为低副机构。机构中至少有一个运动副是高副的机构称为高副机构。四、机构运动简图简单线条和符号来表示构件和运动副,并按比例绘制出各运动副的位置。这种表达机构各构件间相对运动关系的简化图形,称为机构运动简图。1.分析机构,找出主动件、机架和各构件间运动副类型。2.选取与构件运动平面平行的面做作图平面。3.用简单线条代替各构件,用符号代替运动副,相互联接而成。典例精析【例1】下列实物:缝纫机、内燃机、齿轮减速器、机械钟表、台虎钳、台钻、数控机床、飞机、千斤顶;其中哪些是机器?哪些是机构?答:本题解题的关键是:机器的主要功用是利用机械能做功或实现能量的转换;机构的主要功用在于传递或转变运动的形式。所以,本题正确的答案为缝纫机、内燃机、台钻、数控机床、飞机为机器;齿轮减速器、机械钟表、台虎钳、千斤顶为机构。【例2】整体式连杆既是构件也是零件。()分合式连杆既是构件也是零件。()答:本题解题的关键是:构件是运动单元,零件是制造单元。所以,左图整体式连杆是运动的单元体,也是加工制造的最小单元,因此既是构件也是零件。右图分合式连杆是运动的单元体,但不是加工制造的单元(螺栓、螺母、连杆盖、连杆体是加工制造单元),因此它不是零件。【例3】图示机构运动简图,分析运动副情况。图1-1-1答:本题解题的关键是:运动副的类型。构件1——连杆构件2——曲轴构件3——活塞共有4个运动副:构件AB、BC——转动副构件BC、滑块C——转动副构件AB、铰链A——转动副滑块C、机架——移动副同步精练图1-1-2一、填空题1.从角度看,机器和机构两者没区别。2.机器和机构都是由许多组成,各构件间具有。3.机器和机构的区别在于不同,机构在于,机器在于。4.构件是的单元,零件是的单元5.运动副是两构件相互接触而形成的连接,按不同分类,可分为低
单篇购买
VIP会员(1亿+VIP文档免费下)

扫码即表示接受《下载须知》

机械基础基本概念

文档大小:381KB

限时特价:扫码查看

• 请登录后再进行扫码购买
• 使用微信/支付宝扫码注册及付费下载,详阅 用户协议 隐私政策
• 如已在其他页面进行付款,请刷新当前页面重试
• 付费购买成功后,此文档可永久免费下载
年会员
99.0
¥199.0

6亿VIP文档任选,共次下载特权。

已优惠

微信/支付宝扫码完成支付,可开具发票

VIP尽享专属权益

VIP文档免费下载

赠送VIP文档免费下载次数

阅读免打扰

去除文档详情页间广告

专属身份标识

尊贵的VIP专属身份标识

高级客服

一对一高级客服服务

多端互通

电脑端/手机端权益通用

手机号注册 用户名注册
我已阅读并接受《用户协议》《隐私政策》
已有账号?立即登录
我已阅读并接受《用户协议》《隐私政策》
已有账号?立即登录
登录
手机号登录 微信扫码登录
微信扫一扫登录 账号密码登录

首次登录需关注“豆柴文库”公众号

新用户注册
VIP会员(1亿+VIP文档免费下)
年会员
99.0
¥199.0

6亿VIP文档任选,共次下载特权。

已优惠

微信/支付宝扫码完成支付,可开具发票

VIP尽享专属权益

VIP文档免费下载

赠送VIP文档免费下载次数

阅读免打扰

去除文档详情页间广告

专属身份标识

尊贵的VIP专属身份标识

高级客服

一对一高级客服服务

多端互通

电脑端/手机端权益通用