您所在位置: 网站首页 / 文档列表 / 设备维修与保养 / 文档详情
机械停车维保合同.doc 立即下载
上传人:天马****23 上传时间:2024-09-08 格式:DOC 页数:43 大小:1.9MB 金币:10 举报 版权申诉
预览加载中,请您耐心等待几秒...

机械停车维保合同.doc

机械停车维保合同.doc

预览

免费试读已结束,剩余 33 页请下载文档后查看

10 金币

下载文档

如果您无法下载资料,请参考说明:

1、部分资料下载需要金币,请确保您的账户上有足够的金币

2、已购买过的文档,再次下载不重复扣费

3、资料包下载后请先用软件解压,在使用对应软件打开

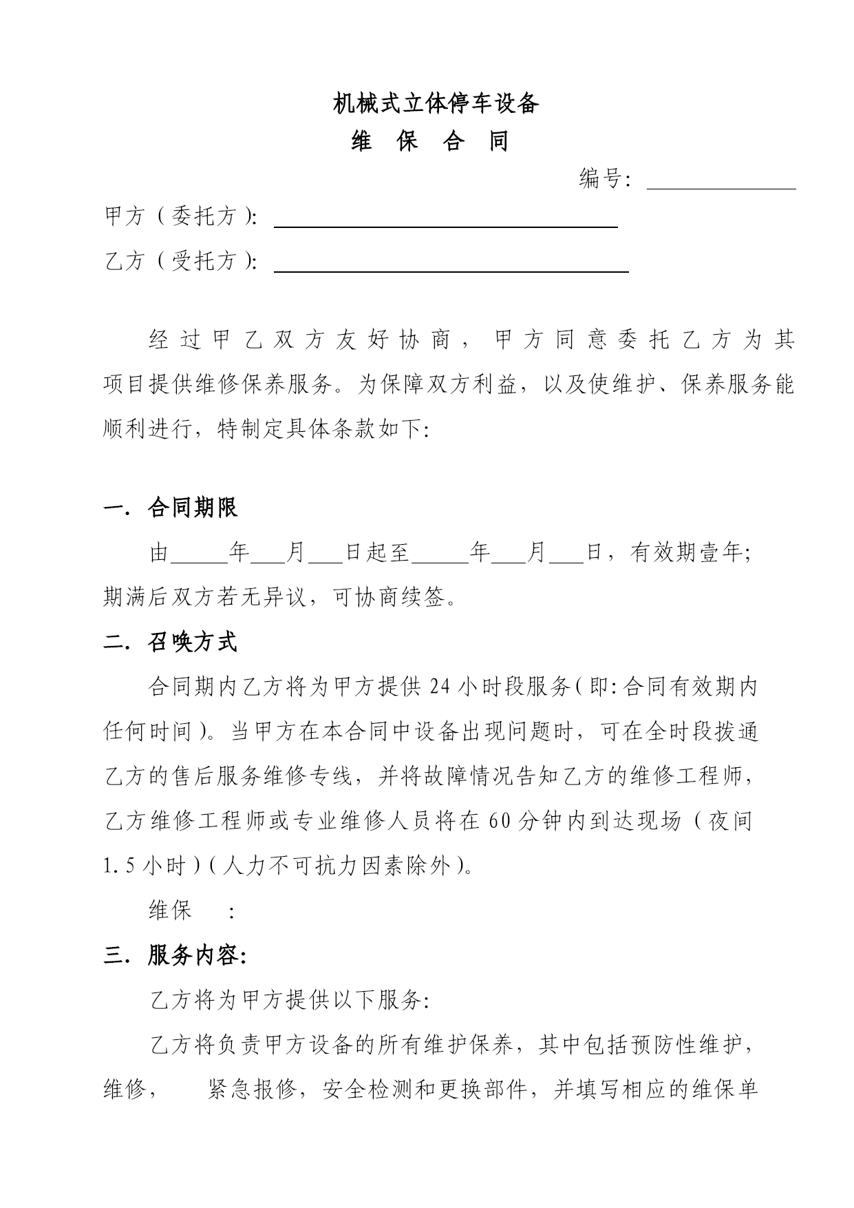
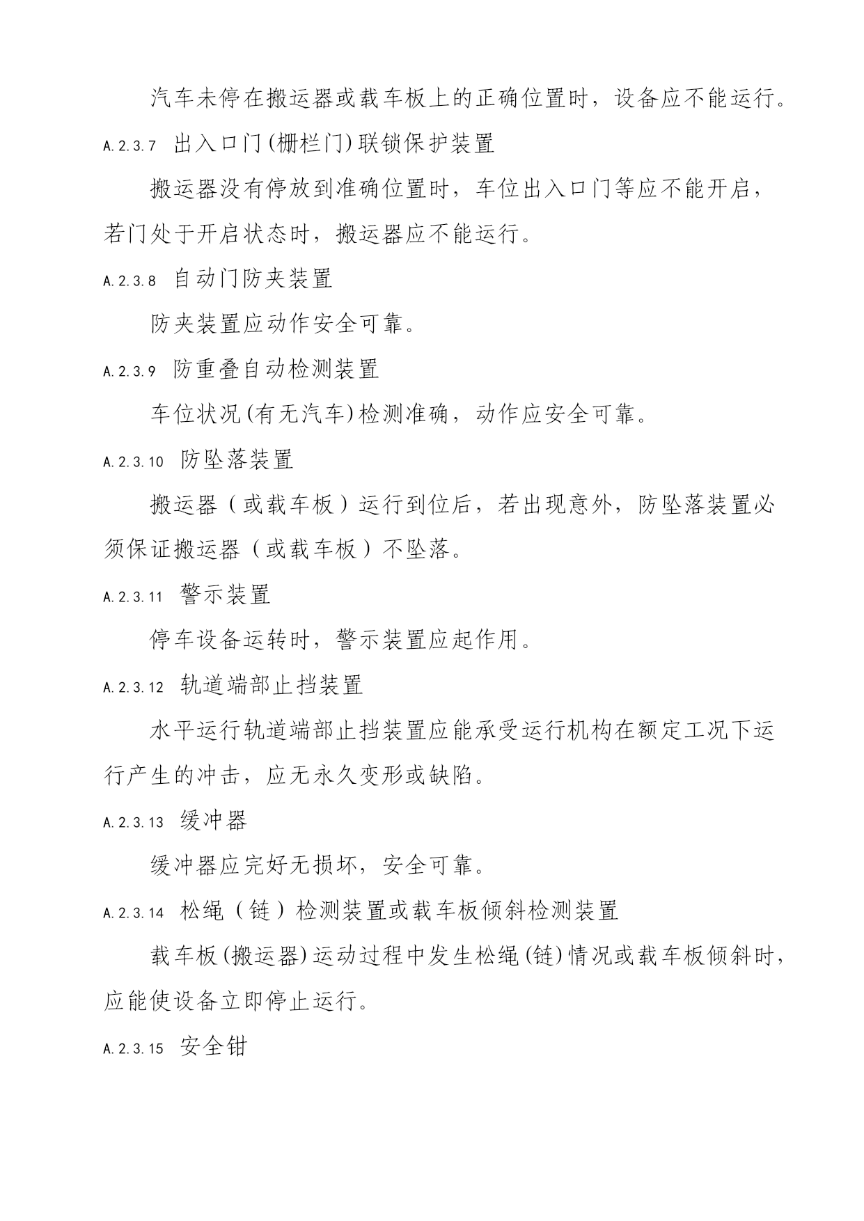
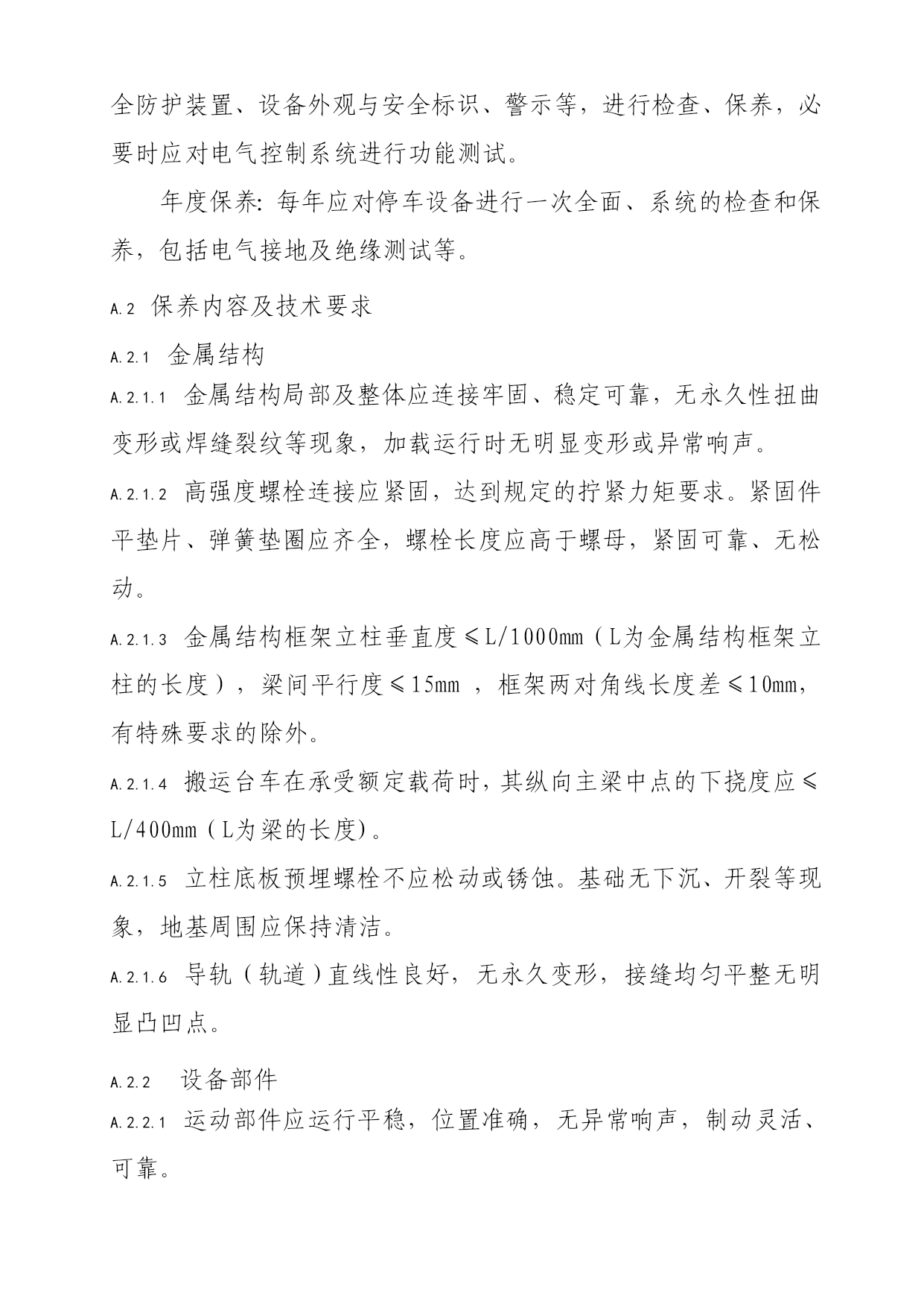
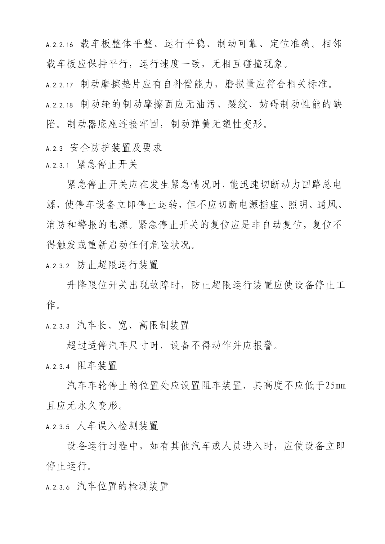
机械停车维保合同(完整版)资料(可以直接使用,可编辑优秀版资料,欢迎下载)机械式停车设备维保合同二〇一六年十一月机械式立体停车设备维保合同编号:甲方(委托方):乙方(受托方):经过甲乙双方友好协商,甲方同意委托乙方为其项目提供维修保养服务。为保障双方利益,以及使维护、保养服务能顺利进行,特制定具体条款如下:一.合同期限由年月日起至年月日,有效期壹年;期满后双方若无异议,可协商续签。二.召唤方式合同期内乙方将为甲方提供24小时段服务(即:合同有效期内任何时间)。当甲方在本合同中设备出现问题时,可在全时段拨通乙方的售后服务维修专线,并将故障情况告知乙方的维修工程师,乙方维修工程师或专业维修人员将在60分钟内到达现场(夜间1.5小时)(人力不可抗力因素除外)。维保:三.服务内容:乙方将为甲方提供以下服务:乙方将负责甲方设备的所有维护保养,其中包括预防性维护,维修,紧急报修,安全检测和更换部件,并填写相应的维保单(见附件)。具体如下:1、定期保养(每周一次):对设备使用过程中进行的常规维护工作。(1)设备内各类运行件的检查、清洁、加油。(2)检查止限开关、极限开关、各电机抱闸和导轮等重要装置的动作情况。(3)检查精密机器因污染或其它原因引起触点接触不良、腐蚀而造成损坏及旋转部位的异常磨损。(4)检查继电器等电器件及机械部分的动作情况。(5)各类辅件、易损件的检查。(6)采用各种计测仪器定期检测,并按照设计值和规定数据进行调整。2、定期检查:例行维保时,同时检测设备运行的整体性能,做好事前维保,减少事后维修。3、故障修理:对破损及性能下降零部件,乙方应及时向甲方提出修理或更换措施。并由乙方专业技术人员对零部件更换和修理。4、乙方保证提供可靠的备品备件。5、乙方在每次完成定期检查及保养、日常报修之后,应出具相应保养、报修记录,并由甲方签字认可。四.对维保单位的要求1、维保单位应依法取得制造或维修许可资质方可从事相关活动,不得无证(含超范围)进行维保,且维保不允许任何形式的分包与转包。2、维保单位应当依据本标准各附件及有关安全技术规范、产品安装使用维护说明书的要求,并且根据所保养停车设备使用的特点,制订合理的维保计划与方案。重点是对主要受力结构件、安全保护装置、工作机构、操纵机构、电气(液压)控制系统等进行清洁、润滑、检查、调整,更换易损件和失效的零部件,使停车设备达到安全要求,保证停车设备正常运行。3、维保单位应确保作业人员取得具有停车设备维修项目的《特种设备作业人员证》,对承担维保的作业人员进行安全教育与培训,培训及考核记录应存档。4、维保频次按照合同具体要求进行。5、现场维保时,如果停车设备存在的问题需要通过增加维保项目(内容)予以解决的,应当相应增加并且及时调整维保计划与方案;当需要重大维修、改造或更新停车设备时,应当向使用单位书面提出。6、在维保过程中,发现事故隐患应及时告知使用单位;发现严重事故隐患,应及时向当地质量技术监督部门报告。7、在检验有效期届满之前,维保单位应对设备进行一次全面系统的检查,做好记录,该记录须有人员签字并加盖公章,在定期检验时提供给检验检测机构检验人员查阅。8、维保单位应安排维保人员配合检验检测机构进行停车设备的定期检验。9、维保单位应协助使用单位制定应急措施和救援预案,针对本单位维保的停车设备每年至少进行一次应急演练并做好记录;10、设立24小时维保值班,接到报告后及时实施现场救援与故障排除。11、维保单位应建立停车设备维保记录,并归入技术档案。记录应至少包括以下内容:a)设备基本情况和技术参数,包括整机制造、安装、改造、重大维修单位的名称,设备品种(型式),产品编号,设备代码,型号或改造后的型号等;b)使用单位名称、自编号、使用地点;c)维保单位名称、维保日期、维保人员(签字);d)维保项目内容;e)运行故障及排除记录。12、维保记录应当经使用单位安全管理人员签字确认。13、维保单位应对停车设备的维保质量进行不定期检查并且进行记录。五.日常保养安全技术要求保养频次保养人员负责对停车设备定期进行检查、实施保养工作,可分为:周保养:每周应对停车设备使用环境、金属结构、传动装置、电气设备、安全防护装置等,进行检查、清洁、润滑、调整。尤其应对安全装置的工作状况予以检查,发现问题及时处理。月保养:每月应对停车设备各传动部件、电气控制系统和安全防护装置的工作状况进行检查、清洁、润滑和调整。季度保养:每季度应对停车设备的主要受力构件及其连接、安全防护装置、设备外观与安全标识、警示等,进行检查、保养,必要时应对电气控制系统进行功能测试。年度保养:每年应对停车设备进行一次全面、
单篇购买
VIP会员(1亿+VIP文档免费下)

扫码即表示接受《下载须知》

机械停车维保合同

文档大小:1.9MB

限时特价:扫码查看

• 请登录后再进行扫码购买
• 使用微信/支付宝扫码注册及付费下载,详阅 用户协议 隐私政策
• 如已在其他页面进行付款,请刷新当前页面重试
• 付费购买成功后,此文档可永久免费下载
年会员
99.0
¥199.0

6亿VIP文档任选,共次下载特权。

已优惠

微信/支付宝扫码完成支付,可开具发票

VIP尽享专属权益

VIP文档免费下载

赠送VIP文档免费下载次数

阅读免打扰

去除文档详情页间广告

专属身份标识

尊贵的VIP专属身份标识

高级客服

一对一高级客服服务

多端互通

电脑端/手机端权益通用

手机号注册 用户名注册
我已阅读并接受《用户协议》《隐私政策》
已有账号?立即登录
我已阅读并接受《用户协议》《隐私政策》
已有账号?立即登录
登录
手机号登录 微信扫码登录
微信扫一扫登录 账号密码登录

首次登录需关注“豆柴文库”公众号

新用户注册
VIP会员(1亿+VIP文档免费下)
年会员
99.0
¥199.0

6亿VIP文档任选,共次下载特权。

已优惠

微信/支付宝扫码完成支付,可开具发票

VIP尽享专属权益

VIP文档免费下载

赠送VIP文档免费下载次数

阅读免打扰

去除文档详情页间广告

专属身份标识

尊贵的VIP专属身份标识

高级客服

一对一高级客服服务

多端互通

电脑端/手机端权益通用