您所在位置: 网站首页 / 文档列表 / 银行从业资格 / 文档详情
反假货币人员资格考试试题.doc 立即下载
上传人:yy****24 上传时间:2024-09-04 格式:DOC 页数:16 大小:81KB 金币:16 举报 版权申诉
预览加载中,请您耐心等待几秒...

反假货币人员资格考试试题.doc

反假货币人员资格考试试题.doc

预览

免费试读已结束,剩余 6 页请下载文档后查看

16 金币

下载文档

如果您无法下载资料,请参考说明:

1、部分资料下载需要金币,请确保您的账户上有足够的金币

2、已购买过的文档,再次下载不重复扣费

3、资料包下载后请先用软件解压,在使用对应软件打开

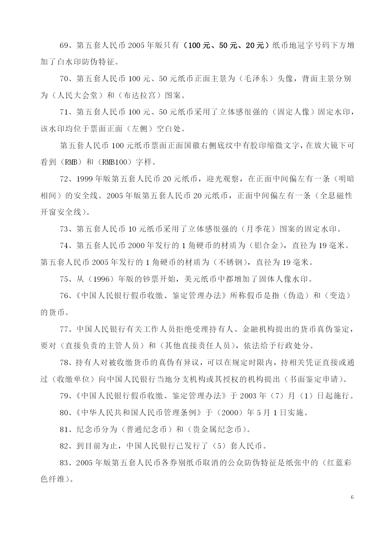
PAGE14PAGE16反假货币人员资格考试试题题库一、填空题1.中华人民共和国的法定货币是人民币,它的单位是元;它的辅币单位是角、分。2.人民币是指中国人民银行依法发行的货币,包括纸币和硬币。3.中国人民银行于1999年10月1日起在全国陆续发行第五套人民币。第五套人民币100元、50元、20元、10元、5元、1元、5角、1角、8种面额。4.第五套人民币在票面设计上突出了大人像、大水印、大面额数字。5.第五套人民币100元纸币背面主景上方椭圆形图案中的红色线纹,在特定波长的紫外灯下呈现桔黄色荧光图案。6.第五套人民币50元纸币正面左下角的面额数字“50”,在与票面垂直角度观察时是金色,倾斜一定角度则变为绿色,这个防伪特征的名称是光变油墨面额数字。7.在普通光下可以看到第五套人民币纸张表面的不规则分布的红色和蓝色纤维。8.在特定波长的紫外光下可以看到第五套人民币纸张中有不规则分布的黄色和蓝色荧光纤维。9.第五套人民币各面额纸币正面行名下方胶印底纹处,在特定波长的紫外灯下可以看到该券别面额数字,该图案采用了无色荧光油墨印刷,可供机读。10.第五套人民币20元纸币,迎光观察,在正面中间偏左有一条明暗相间的安全线。11.第五套人民币20元纸币采用的是双色横号码,号码左半部分为红色,右半部分为黑色。其中,黑色部分有磁性。12.第五套人民币10元和5元纸币采用了固定花卉水印和白水印,其中,白水印的特点是透光性很强。13.第五套人民币5元纸币安全线的开窗部分可以看见缩微字符Y5组成的全息图案,仪器检测安全线有磁性。14.第五套人民币隐形面额数字的观察方法是:将钞票置于与眼睛接近平行的位置,面对光源作45度或90度角旋转即可看到。15.第五套人民币专用纸张在紫外灯下无荧光反应。16.第五套人民币1元硬币的材质为钢芯镀镍,直径为25毫米,硬币外缘印有RMB字符标记。17.第五套人民币1元、5角、1角硬币背面主景图案分别为菊花、荷花、兰花。18.第五套人民币1元硬币与第四套人民币1元硬币相比,增加了边部滚字防伪特征。19.从1990年版的钞票开始,美元纸币中都增加了文字安全线和缩微文字。20.欧元现钞是2002年1月1日发行的。21.目前,欧元共有7个券别的纸币,其中,最小面额是5元券,最大面额是500元券。22.200欧元和500欧元采用了凹印盲文标记。23.欧元纸币水印图案是由门窗图案和面额数字组成。其中,面额数字部分属于白水印。24.欧元纸币采用的全埋式缩微文字安全线,安全线是黑色的,透光观察还可看上面有EURO字样和面额数字。25.5、10、20欧元纸币正面右边贴有全息薄膜条,变换角度观察可看到明亮的欧元符号和面额数字。26.在紫外光下,可以看到欧元纸张中不规则地分布着蓝色、绿色和红色的荧光纤维。27.在紫外光下,欧元纸币背面的欧洲地图和桥梁图案均变为黄色。28.100、200、500欧元纸币背面右下角的面额数字是用光变油墨印刷的,当钞票倾斜一定角度,数字颜色由紫色变为橄榄绿色色。29.港币的三家发行银行分别为:香港上海汇丰银行、香港渣打银行和中国银行。30.汇丰银行发行的港币采用的是横竖异形双号码。31.渣打银行发行的1993年和2001年版1000港元纸币采用的水印图案分别为:罗马军人头像及SCB字样和罗马军人头像及1000字样。32.中国银行发行的2001年版1000港元纸币中新增了一条全息开窗文字安全线和1000字样的白水印。33.日元纸币按面额可分为1000、2000、5000和10000日元4种。34.日元纸张呈淡黄色色,并含特有的三桠皮纤维。35.2000日元纸币正面右上角的面额数字是采用光变油墨印刷的,垂直观察为蓝色,倾斜一定角度则变为紫色。36.纸币真伪的识别通常采用直观对比和仪器检测相结合的方法,即通常所说的一看、二摸、三听、四测。37.伪造的货币是指仿照真币的图案、形状、色彩等,采取各种手段制作的假货币。38.目前市场上伪造的人民币主要是机制胶印假人民币。39.变造的货币是指在真币的基础上,利用挖补、揭层、涂改、拼凑、移位、重印等多种方法制作,改变真币原形态的假币。40.伪造人民币水印一般有两种方法,一种是在纸张夹层中涂布白色浆料,透光观察水印所在位置的纸张明显偏厚;另一种是在票面上面、背面或正背面同时使用白色或淡黄色油墨印刷类似的水印图案,立体感较差。41.假人民币隐形面额数字一般采用无色油墨印刷而成,图文线条与真币差别较大,有的即使垂直票面观察也可看到。42.假人民币的阴阳互补对印图案,在迎光透观时正背图案重合得不够完整,线条有明显的错位现象。43.依照《中国人民银行假币收缴、鉴定管理办法》,对假币收缴
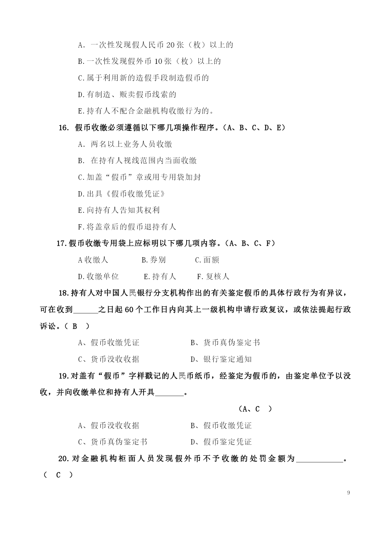
单篇购买
VIP会员(1亿+VIP文档免费下)

扫码即表示接受《下载须知》

反假货币人员资格考试试题

文档大小:81KB

限时特价:扫码查看

• 请登录后再进行扫码购买
• 使用微信/支付宝扫码注册及付费下载,详阅 用户协议 隐私政策
• 如已在其他页面进行付款,请刷新当前页面重试
• 付费购买成功后,此文档可永久免费下载
年会员
99.0
¥199.0

6亿VIP文档任选,共次下载特权。

已优惠

微信/支付宝扫码完成支付,可开具发票

VIP尽享专属权益

VIP文档免费下载

赠送VIP文档免费下载次数

阅读免打扰

去除文档详情页间广告

专属身份标识

尊贵的VIP专属身份标识

高级客服

一对一高级客服服务

多端互通

电脑端/手机端权益通用

手机号注册 用户名注册
我已阅读并接受《用户协议》《隐私政策》
已有账号?立即登录
我已阅读并接受《用户协议》《隐私政策》
已有账号?立即登录
登录
手机号登录 微信扫码登录
微信扫一扫登录 账号密码登录

首次登录需关注“豆柴文库”公众号

新用户注册
VIP会员(1亿+VIP文档免费下)
年会员
99.0
¥199.0

6亿VIP文档任选,共次下载特权。

已优惠

微信/支付宝扫码完成支付,可开具发票

VIP尽享专属权益

VIP文档免费下载

赠送VIP文档免费下载次数

阅读免打扰

去除文档详情页间广告

专属身份标识

尊贵的VIP专属身份标识

高级客服

一对一高级客服服务

多端互通

电脑端/手机端权益通用