您所在位置: 网站首页 / 文档列表 / 小学课件 / 文档详情
百分数复习讲义.doc 立即下载
上传人:yy****24 上传时间:2024-09-04 格式:DOC 页数:6 大小:59KB 金币:16 举报 版权申诉
预览加载中,请您耐心等待几秒...

百分数复习讲义.doc

百分数复习讲义.doc

预览

在线预览结束,喜欢就下载吧,查找使用更方便

16 金币

下载文档

如果您无法下载资料,请参考说明:

1、部分资料下载需要金币,请确保您的账户上有足够的金币

2、已购买过的文档,再次下载不重复扣费

3、资料包下载后请先用软件解压,在使用对应软件打开

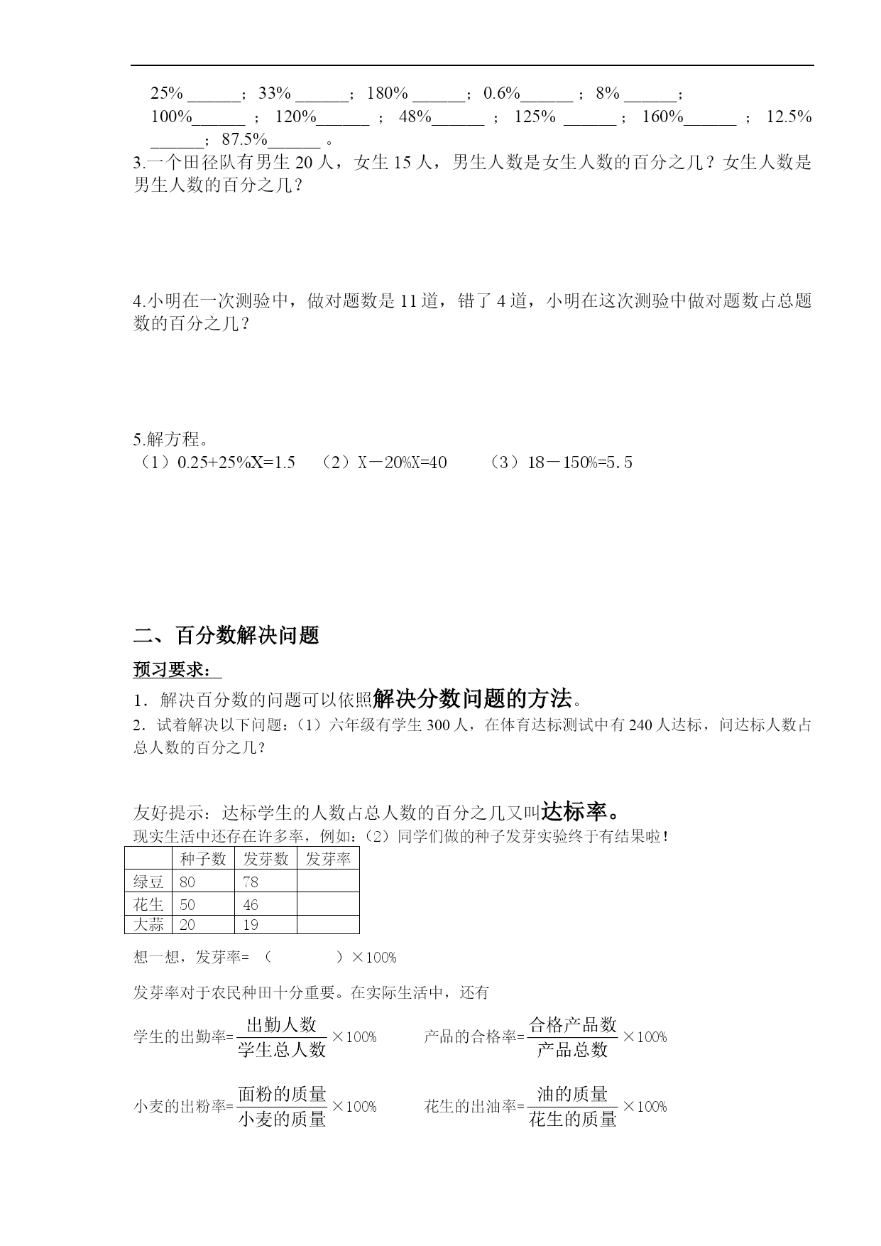
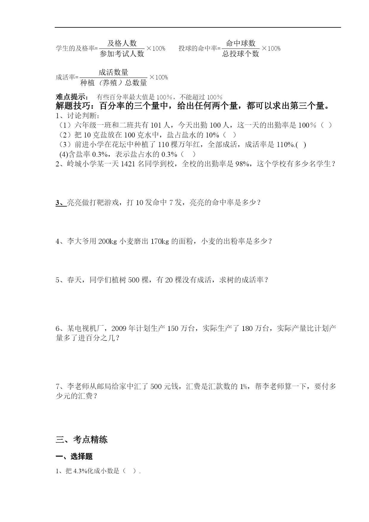
百分数复习讲义一、复习--百分数-意义和互化知识梳理:1.百分数的意义:表示__________________________。百分数也叫______或_____2.百分数的写法:写百分数时,通常不写成分数形式,而是在原来的分子后面加上百分号来表示。3.百分数与小数的互化:(1)把小数化成百分数,只要把小数点向____移动_____,同时在后面加上____.(2)百分数化成小数,只要把______去掉,同时把小数点向____移动______.4.百分数和分数的互化:(1)把分数化成百分数,通常先把分数化成小数(除不尽时,通常保留___________小数),再把小数化成百分数。(2)把百分数化成分数,先把百分数改写成分母是________的分数,能约分的要化成____________.练习:一、百分数的意义。1.六年级有95%的学生订《中学生数学报》,表示________人数占________人数的95%。2.六一班男生人数占全班人数的50%,表示________人数与________人数相比,以________人数为单位“1”。3.某种产品降价20%,现在的价钱是原价的________%。4.今年小麦产量比去年增产25%,今年产量相当于去年产量的________%。5.读出下面的百分数。120%读作___________;4.02%读作___________,0.45%读作____________。134.6%读作___________;40%读作___________,300%读作___________。6.100千克大豆可以榨油17千克,油占大豆重量的_________%。7.把一吨煤平均分成100份,其中的29份是________吨,它相当于原计划的________%,比原计划多生产_________%。8.水泥厂原计划5月份生产水泥100吨,实际生产了120吨,相当于原计划的_________%,比原计划多生产_________%。二、百分数和分数、小数的互化。1.百分数和小数的互化。(1)把小数化成百分数。0.37______;1.893______;5______;0.564______;0.005______;2.1______;0.1______;430______。(2)把百分数化成小数。27%______;0.3%______;152%______;1.3%______。2.百分数和分数的互化。(1)把分数化成百分数。=______;=______;=______;=______;=______;=______;______;______;=______;______。(2)把百分数化成分数。25%______;33%______;180%______;0.6%______;8%______;100%______;120%______;48%______;125%______;160%______;12.5%______;87.5%______。3.一个田径队有男生20人,女生15人,男生人数是女生人数的百分之几?女生人数是男生人数的百分之几?4.小明在一次测验中,做对题数是11道,错了4道,小明在这次测验中做对题数占总题数的百分之几?5.解方程。(1)0.25+25%X=1.5(2)X-20%X=40(3)18-150%=5.5二、百分数解决问题预习要求:1.解决百分数的问题可以依照解决分数问题的方法。2.试着解决以下问题:(1)六年级有学生300人,在体育达标测试中有240人达标,问达标人数占总人数的百分之几?友好提示:达标学生的人数占总人数的百分之几又叫达标率。现实生活中还存在许多率,例如:(2)同学们做的种子发芽实验终于有结果啦!种子数发芽数发芽率绿豆8078花生5046大蒜2019想一想,发芽率=()×100%发芽率对于农民种田十分重要。在实际生活中,还有学生的出勤率=×100%产品的合格率=×100%小麦的出粉率=×100%花生的出油率=×100%学生的及格率=×100%投球的命中率=×100%成活率=×100%难点提示:有些百分率最大值是100%,不能超过100%解题技巧:百分率的三个量中,给出任何两个量,都可以求出第三个量。1、讨论判断:(1)六年级一班和二班共有101人,今天出勤100人,这一天的出勤率是100%()(2)把10克盐放在100克水中,盐占盐水的10%()(3)前进小学在花坛中种植了110棵万年红,全部成活,成活率是110%.()(4)含盐率0.3%,表示盐占水的0.3%()2、岭城小学某一天1421名同学到校
单篇购买
VIP会员(1亿+VIP文档免费下)

扫码即表示接受《下载须知》

百分数复习讲义

文档大小:59KB

限时特价:扫码查看

• 请登录后再进行扫码购买
• 使用微信/支付宝扫码注册及付费下载,详阅 用户协议 隐私政策
• 如已在其他页面进行付款,请刷新当前页面重试
• 付费购买成功后,此文档可永久免费下载
年会员
99.0
¥199.0

6亿VIP文档任选,共次下载特权。

已优惠

微信/支付宝扫码完成支付,可开具发票

VIP尽享专属权益

VIP文档免费下载

赠送VIP文档免费下载次数

阅读免打扰

去除文档详情页间广告

专属身份标识

尊贵的VIP专属身份标识

高级客服

一对一高级客服服务

多端互通

电脑端/手机端权益通用

手机号注册 用户名注册
我已阅读并接受《用户协议》《隐私政策》
已有账号?立即登录
我已阅读并接受《用户协议》《隐私政策》
已有账号?立即登录
登录
手机号登录 微信扫码登录
微信扫一扫登录 账号密码登录

首次登录需关注“豆柴文库”公众号

新用户注册
VIP会员(1亿+VIP文档免费下)
年会员
99.0
¥199.0

6亿VIP文档任选,共次下载特权。

已优惠

微信/支付宝扫码完成支付,可开具发票

VIP尽享专属权益

VIP文档免费下载

赠送VIP文档免费下载次数

阅读免打扰

去除文档详情页间广告

专属身份标识

尊贵的VIP专属身份标识

高级客服

一对一高级客服服务

多端互通

电脑端/手机端权益通用