您所在位置: 网站首页 / 文档列表 / 合同协议 / 文档详情
守合同重信用《工商局-申报指南》.doc 立即下载
上传人:天马****23 上传时间:2024-09-08 格式:DOC 页数:44 大小:1.6MB 金币:10 举报 版权申诉
预览加载中,请您耐心等待几秒...

守合同重信用《工商局-申报指南》.doc

守合同重信用《工商局-申报指南》.doc

预览

免费试读已结束,剩余 34 页请下载文档后查看

10 金币

下载文档

如果您无法下载资料,请参考说明:

1、部分资料下载需要金币,请确保您的账户上有足够的金币

2、已购买过的文档,再次下载不重复扣费

3、资料包下载后请先用软件解压,在使用对应软件打开

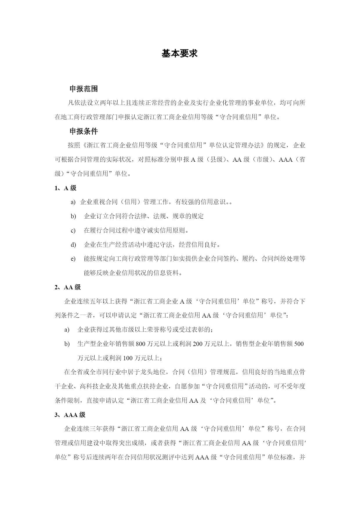
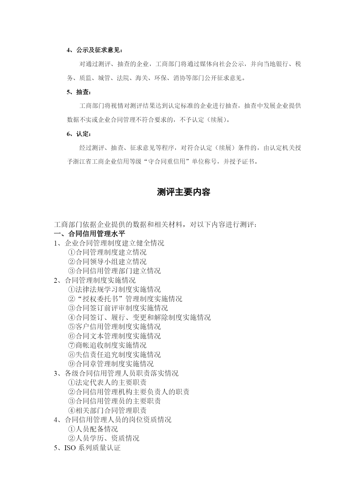
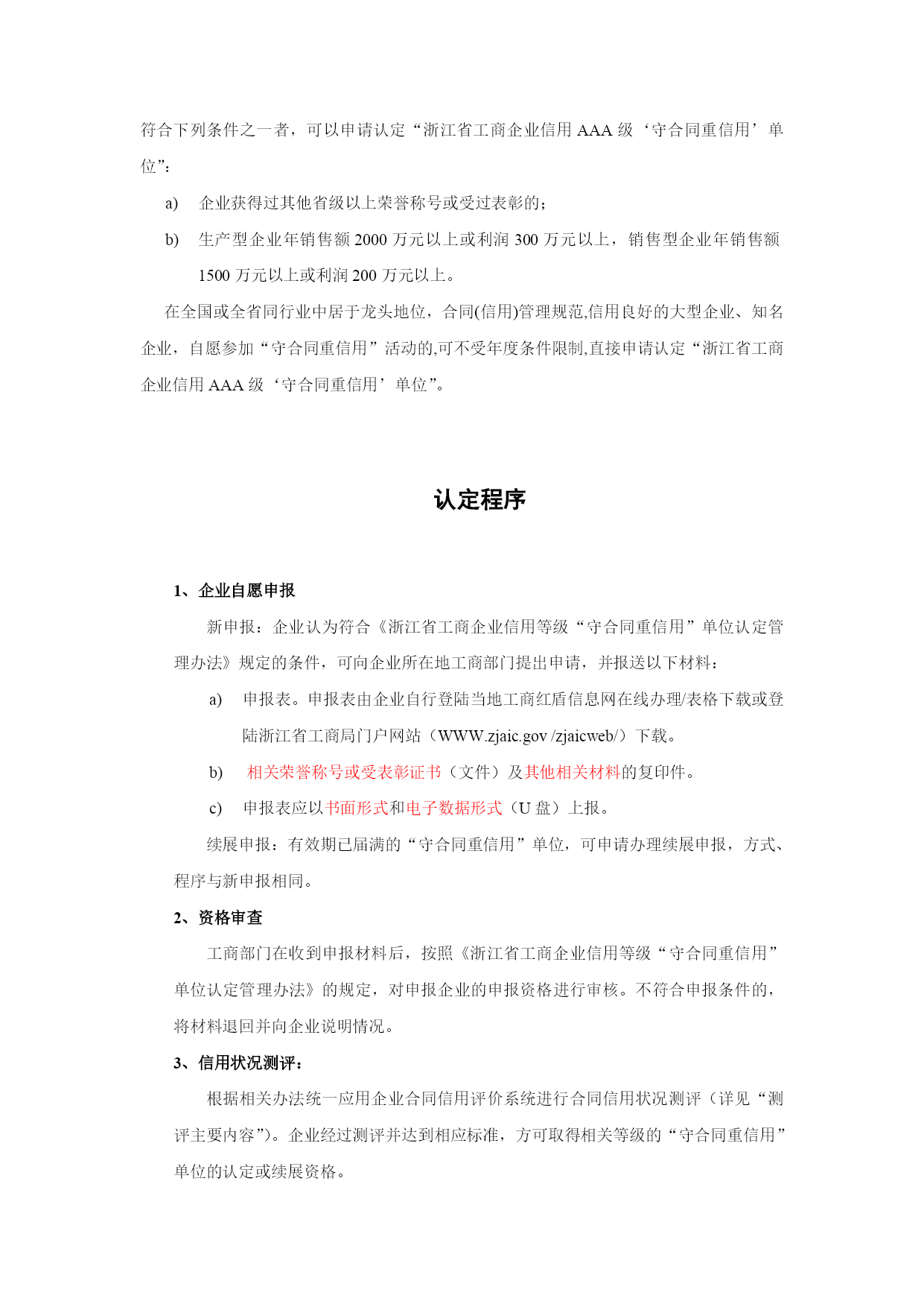
守合同重信用《工商局-申报指南》最新文档(可以直接使用,可编辑最新文档,欢迎下载)浙江省工商企业信用等级“守合同重信用”单位申报指南(申报前请认真阅读)浙江省工商行政管理局基本要求申报范围凡依法设立两年以上且连续正常经营的企业及实行企业化管理的事业单位,均可向所在地工商行政管理部门申报认定浙江省工商企业信用等级“守合同重信用”单位。申报条件按照《浙江省工商企业信用等级“守合同重信用”单位认定管理办法》的规定,企业可根据合同管理的实际状况,对照标准分别申报A级(县级)、AA级(市级)、AAA(省级)“守合同重信用”单位。1、A级企业重视合同(信用)管理工作,有较强的信用意识。。企业订立合同符合法律、法规、规章的规定在履行合同过程中遵守诚实信用原则。企业在生产经营活动中遵纪守法,经营信用良好。能按规定向工商行政管理等部门如实提供企业合同签约、履约、合同纠纷处理等能够反映企业信用状况的信息资料。2、AA级企业连续五年以上获得“浙江省工商企业A级‘守合同重信用’单位”称号,并符合下列条件之一者,可以申请认定“浙江省工商企业信用AA级‘守合同重信用’单位”:企业获得过其他市级以上荣誉称号或受过表彰的;生产型企业年销售额800万元以上或利润200万元以上,销售型企业年销售额500万元以上或利润100万元以上;在全省或全市同行业中居于龙头地位,合同(信用)管理规范,信用良好的当地重点骨干企业、高科技企业及其他重点扶持企业,自愿参加“守合同重信用”活动的,可不受年度条件限制,直接申请认定“浙江省工商企业信用AA及‘守合同重信用’单位”。3、AAA级企业连续三年获得“浙江省工商企业信用AA级‘守合同重信用’单位”称号,在合同管理或信用建设中取得突出成绩,或者获得“浙江省工商企业信用AA级‘守合同重信用'单位”称号后连续两年在合同信用状况测评中达到AAA级“守合同重信用”单位标准,并符合下列条件之一者,可以申请认定“浙江省工商企业信用AAA级‘守合同重信用’单位”:企业获得过其他省级以上荣誉称号或受过表彰的;生产型企业年销售额2000万元以上或利润300万元以上,销售型企业年销售额1500万元以上或利润200万元以上。在全国或全省同行业中居于龙头地位,合同(信用)管理规范,信用良好的大型企业、知名企业,自愿参加“守合同重信用”活动的,可不受年度条件限制,直接申请认定“浙江省工商企业信用AAA级‘守合同重信用’单位”。认定程序1、企业自愿申报新申报:企业认为符合《浙江省工商企业信用等级“守合同重信用”单位认定管理办法》规定的条件,可向企业所在地工商部门提出申请,并报送以下材料:申报表。申报表由企业自行登陆当地工商红盾信息网在线办理/表格下载或登陆浙江省工商局门户网站(WWW.zjaic.gov/zjaicweb/)下载。相关荣誉称号或受表彰证书(文件)及其他相关材料的复印件。申报表应以书面形式和电子数据形式(U盘)上报。续展申报:有效期已届满的“守合同重信用”单位,可申请办理续展申报,方式、程序与新申报相同。2、资格审查工商部门在收到申报材料后,按照《浙江省工商企业信用等级“守合同重信用”单位认定管理办法》的规定,对申报企业的申报资格进行审核。不符合申报条件的,将材料退回并向企业说明情况。3、信用状况测评:根据相关办法统一应用企业合同信用评价系统进行合同信用状况测评(详见“测评主要内容”)。企业经过测评并达到相应标准,方可取得相关等级的“守合同重信用”单位的认定或续展资格。4、公示及征求意见:对通过测评、抽查的企业,工商部门将通过媒体向社会公示,并向当地银行、税务、质监、城管、法院、海关、环保、消协等部门公开征求意见。5、抽查:工商部门将视情对测评结果达到认定标准的企业进行抽查,抽查中发展企业提供数据不实或企业合同管理不符合要求的,不予认定(续展)。6、认定:经过测评、抽查、征求意见等程序,对符合认定(续展)条件的,由认定机关授予浙江省工商企业信用等级“守合同重信用”单位称号,并授予证书。测评主要内容工商部门依据企业提供的数据和相关材料,对以下内容进行测评:一、合同信用管理水平1、企业合同管理制度建立健全情况①合同管理制度建立情况②合同领导小组建立情况③合同信用管理部门建立情况2、合同管理制度实施情况①法律法规学习制度实施情况②“授权委托书”管理制度实施情况③合同签订前评审制度实施情况④合同签订、履行、变更和解除制度实施情况⑤客户信用管理制度实施情况⑥合同文本管理制度实施情况⑦商帐追收制度实施情况⑧失信责任追究制度实施情况⑨合同章管理制度实施情况3、各级合同信用管理人员职责落实情况
单篇购买
VIP会员(1亿+VIP文档免费下)

扫码即表示接受《下载须知》

守合同重信用《工商局-申报指南》

文档大小:1.6MB

限时特价:扫码查看

• 请登录后再进行扫码购买
• 使用微信/支付宝扫码注册及付费下载,详阅 用户协议 隐私政策
• 如已在其他页面进行付款,请刷新当前页面重试
• 付费购买成功后,此文档可永久免费下载
年会员
99.0
¥199.0

6亿VIP文档任选,共次下载特权。

已优惠

微信/支付宝扫码完成支付,可开具发票

VIP尽享专属权益

VIP文档免费下载

赠送VIP文档免费下载次数

阅读免打扰

去除文档详情页间广告

专属身份标识

尊贵的VIP专属身份标识

高级客服

一对一高级客服服务

多端互通

电脑端/手机端权益通用

手机号注册 用户名注册
我已阅读并接受《用户协议》《隐私政策》
已有账号?立即登录
我已阅读并接受《用户协议》《隐私政策》
已有账号?立即登录
登录
手机号登录 微信扫码登录
微信扫一扫登录 账号密码登录

首次登录需关注“豆柴文库”公众号

新用户注册
VIP会员(1亿+VIP文档免费下)
年会员
99.0
¥199.0

6亿VIP文档任选,共次下载特权。

已优惠

微信/支付宝扫码完成支付,可开具发票

VIP尽享专属权益

VIP文档免费下载

赠送VIP文档免费下载次数

阅读免打扰

去除文档详情页间广告

专属身份标识

尊贵的VIP专属身份标识

高级客服

一对一高级客服服务

多端互通

电脑端/手机端权益通用