您所在位置: 网站首页 / 文档列表 / 辅导咨询 / 文档详情
山西医科大学研究生指导教师遴选办法.doc 立即下载
上传人:yy****24 上传时间:2024-09-03 格式:DOC 页数:4 大小:96KB 金币:16 举报 版权申诉
预览加载中,请您耐心等待几秒...

山西医科大学研究生指导教师遴选办法.doc

山西医科大学研究生指导教师遴选办法.doc

预览

在线预览结束,喜欢就下载吧,查找使用更方便

16 金币

下载文档

如果您无法下载资料,请参考说明:

1、部分资料下载需要金币,请确保您的账户上有足够的金币

2、已购买过的文档,再次下载不重复扣费

3、资料包下载后请先用软件解压,在使用对应软件打开

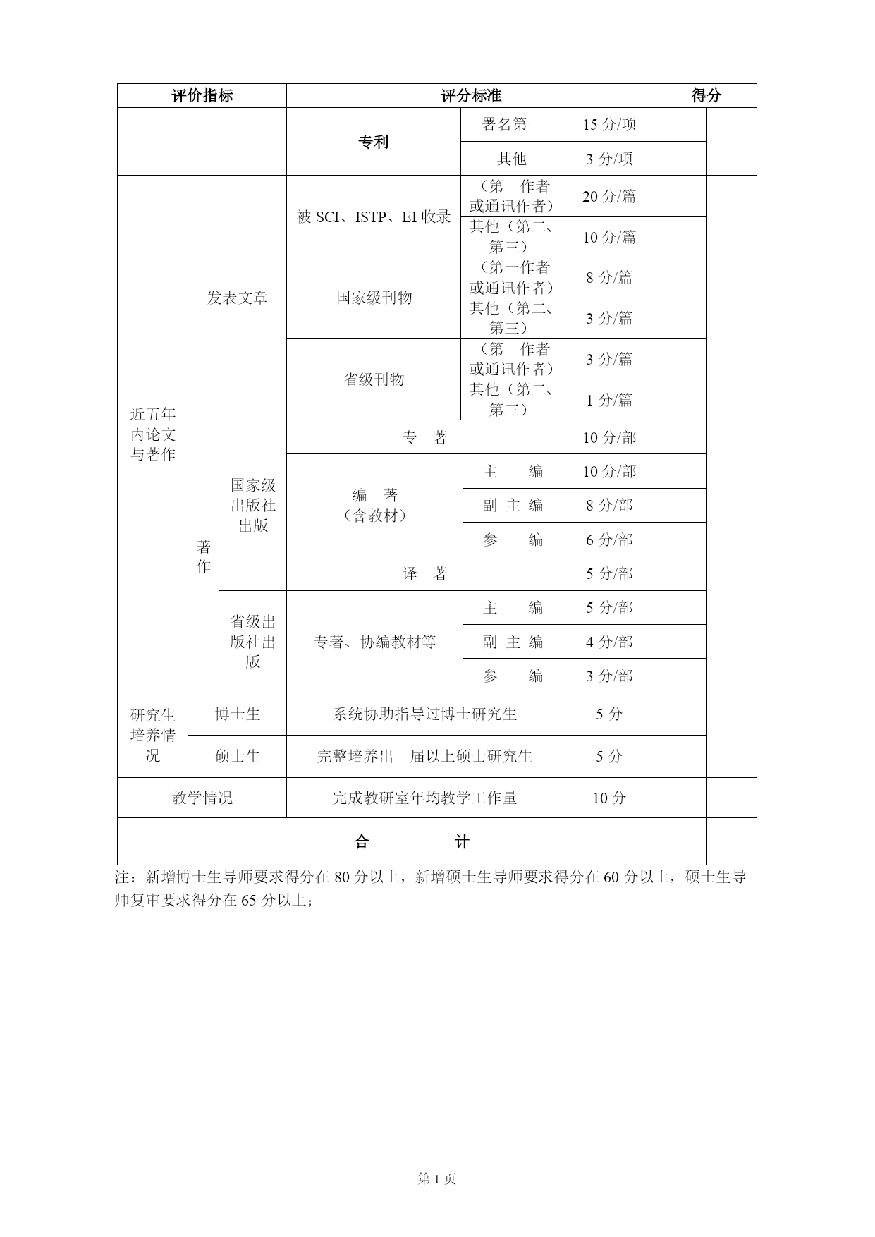
山西医科大学研究生指导教师遴选办法为促进我校学位与研究生教育的健康发展,不断提高研究生培养的质量,根据国务院学位委员会“关于进一步下放博士生指导教师审批权的通知”(学位[1999]9号文件)和《山西医科大学研究生指导教师工作条例》的有关规定,对我校研究生指导教师的遴选办法修订如下:一、指导思想研究生指导教师是指导、培养研究生的重要工作岗位,而不是教授系列中的一个固定层次和荣誉称号。研究生指导教师的选聘工作应有利于我校学科建设的发展,有利于培养适应社会经济发展和人们健康需要的高层次医学人才。二、遴选原则公开公正、坚持标准。三、学科范围我校经国务院学位委员会批准的具有博士、硕士学位授予权的学科和专业。四、遴选对象:我校正式注册的教授、副教授,隶属性附属医院的主任医师、副主任医师以及非属性附属医院和教学基地的兼职教授、副教授。五、基本条件1、热爱研究生教育事业,熟悉国家有关研究生培养和管理的政策与法规,学风正派,为人师表,具有高尚的科学道德和严谨的治学态度,能认真履行研究生指导教师的职责,并有足够的时间和精力指导和培养研究生。2、申请博士生指导教师资格,必须具有教授(或相当职称)专业技术职务,目前在第一线从事教学、科研或临床工作,年龄不超过60周岁。对新选聘的1953年1月1日以后出生的博士生指导教师一般应具有博士学位。申请硕士生指导教师资格,必须具有副教授(或相当职称)以上专业技术职务,目前在第一线从事教学、科研或临床工作,年龄一般不超过57周岁,对新选聘的1963年1月1日以后出生的硕士研究生指导教师应具有硕士学位。3、在本学科已形成比较稳定的研究方向,并能及时掌握本学科的前沿领域及发展趋势,申请博士生指导教师资格还应具有较高的学术造诣,学术水平居国内本学科的前列。4、近五年来,在教学、科研或临床工作中成绩突出,在国内、外公开发行的主要学术刊物上发表与本人研究方向一致的系列性科研论文,出版有一定学术价值的著作,获得国家、省部级科技成果奖励或国家专利。5、近五年来承担有一定数量的国家或省部级科研项目(第二负责人以上),本人有较充足的科研经费。6、申请担任博士生指导教师者在国内应该已经完整培养过一届硕士研究生,或参加过博士生指导小组工作并完整地协助培养过一届博士生,培养质量较好,能承担研究生的教学任务。6、具体评价指标见附表。六、遴选程序1、本人申请并填写《山西医科大学博士研究生指导教师资格审批表》一式五份或《山西医科大学硕士研究生指导教师资格审批表》一式三份和相关旁证材料一份(原件)。2、由博士、硕士学位授予权学科组织有关专家对申请人的基本情况、培养研究生的能力及科研方向等进行认定。3、校学位评定分委员会根据《山西医科大学研究生指导教师综合评价指标体系》为每位申请者进行初审和评分,申请担任博士生指导教师综合评分不得低于80分,申请担任硕士生指导教师综合评分不得低于60分。4、校学位委员会办公室组织有关专家对申请人提供的申请材料进行复审。5、学位评定委员会根据初审和复审的结果,就申请者是否具备博士或硕士研究生指导教师资格做出决议。6、非隶属附属医院人员及教学基地人员申请研究生指导教师资格,须首先取得我校兼职教授、副教授资格,并由教务处对其教学工作完成情况进行审定,其它程序参照本办法执行。6、评审费由申请人科研经费中支出。七、本办法由校学位评定委员会办公室负责解释。八、本办法自公布之日起实施。山西医科大学学位委员会办公室PAGE第PAGE1页山西医科大学研究生指导教师综合评价体系评价指标评分标准得分基本素质有良好的师德、医德,治学严谨,能为人师表。10学历与学位博士研究生毕业、博士学位5博士学位4硕士研究生毕业、硕士学位3硕士学位2本科毕业、学士学位1专业技术职务正高职称5副高职称3在一、二级专业学术团体任职情况主任委员、副主任委员5常委、委员31科研情况目前承担的科研项目国家级第一负责人20分/项国家级子课题负责人15分/项其他(第二、第三)10分/项省部级第一负责人10分/项其他(第二、第三)5分/项横向课题第一负责人5分/项其他(第二、第三)3分/项近五年内科研获奖与成果鉴定国家级奖励(含国家自然科学奖、国家技术发明奖、国家科技进步奖、国际科学技术合作奖、国家级教学成果奖)署名第一30分/项其他(第二、第三)20分/项中国高校科学技术奖(含中国高校自然科学奖、中国高校技术发明奖、中国高校科学技术进步奖)署名第一20分/项其他(第二、第三)10分/项中国科学院科学技术进步奖署名第一20分/项其他(第二、第三)10分/项省级一等奖署名第一10分/项其他(第二、第三)5分/项省级二等奖署名第一8分/项其他4分/项省级三等奖署名第一5分
单篇购买
VIP会员(1亿+VIP文档免费下)

扫码即表示接受《下载须知》

山西医科大学研究生指导教师遴选办法

文档大小:96KB

限时特价:扫码查看

• 请登录后再进行扫码购买
• 使用微信/支付宝扫码注册及付费下载,详阅 用户协议 隐私政策
• 如已在其他页面进行付款,请刷新当前页面重试
• 付费购买成功后,此文档可永久免费下载
年会员
99.0
¥199.0

6亿VIP文档任选,共次下载特权。

已优惠

微信/支付宝扫码完成支付,可开具发票

VIP尽享专属权益

VIP文档免费下载

赠送VIP文档免费下载次数

阅读免打扰

去除文档详情页间广告

专属身份标识

尊贵的VIP专属身份标识

高级客服

一对一高级客服服务

多端互通

电脑端/手机端权益通用

手机号注册 用户名注册
我已阅读并接受《用户协议》《隐私政策》
已有账号?立即登录
我已阅读并接受《用户协议》《隐私政策》
已有账号?立即登录
登录
手机号登录 微信扫码登录
微信扫一扫登录 账号密码登录

首次登录需关注“豆柴文库”公众号

新用户注册
VIP会员(1亿+VIP文档免费下)
年会员
99.0
¥199.0

6亿VIP文档任选,共次下载特权。

已优惠

微信/支付宝扫码完成支付,可开具发票

VIP尽享专属权益

VIP文档免费下载

赠送VIP文档免费下载次数

阅读免打扰

去除文档详情页间广告

专属身份标识

尊贵的VIP专属身份标识

高级客服

一对一高级客服服务

多端互通

电脑端/手机端权益通用